物理第六节 光的衍射和偏振精品同步练习题
展开一、单选题
1.光的偏振现象说明光是横波,下列现象不能反映光的偏振特性的是( )
A.一束自然光相继通过两个偏振片,以光束为轴旋转其中一个偏振片,透射光的强度发生变化
B.一束自然光入射到两种介质的分界面上,反射光是偏振光
C.日落时分,拍摄水面下的景物,在照相机镜头前装上偏振滤光片可以使影像更清晰
D.通过手指间的缝隙观察日光灯,可以看到彩色条纹
【答案】D
【详解】A.一束自然光相继通过两个偏振片,以光束为轴旋转其中一个偏振片,导致两偏振片的方向变化,则透射光的强度会发生变化,故A不符合题意;
B.一束自然光入射到两种介质的表面时,有反射光线,如果折射光线与反射光线垂直,则反射光为偏振光,故B不符合题意;
C.在日落时分,拍摄水面下的景物,在照相机镜头前装上偏振光片,由于反射光太强,偏振光强,加偏振片可以将反射的偏振光过滤,使景像更清晰,故C不符合题意;
D.通过手指间的缝隙观察日光灯,可以看到彩色条纹是光的衍射现象,D符合题意。
故选D。
2.对于以下的光学现象说法中正确的是( )
A.图甲中若只增加挡板到屏的距离,则相邻亮条纹间距离将减小
B.图乙是单色光双缝干涉图样,条纹间距不等
C.图丙是利用薄膜干涉原理对工件的平整度进行检查
D.图丁中的P、Q是偏振片,当P固定不动,缓慢转动Q时,光屏上的光亮度将一明一暗交替变化,此现象表明光波是纵波
【答案】C
【详解】A.根据双缝干涉相邻两亮条纹的间距与双缝间距离d、档板到屏的距离l及光的波长的关系式,可知只增大挡板到屏的距离l,则两相邻亮条纹间距离将增大,故A错误;
B.图乙是单缝衍射图样,故B错误;
C.图丙是利用薄膜干涉原理对工件的平整度进行检查,例如由图可知,条纹向空气薄膜较厚处发生弯曲,说明弯曲处的光程差变短,空气薄膜间距变小,则被检测的平面在此处是凸起的,故C正确;
D.图丁中,当偏振片P固定不动,缓慢转动偏振片Q时,光屏上的光亮度将一明一暗交替变化,说明发生了偏振现象,只有横波才能产生偏振现象,所以此现象表明光是一种横波,故D错误。
故选C。
3.某研究性学习小组用激光束照射圆孔和不透明圆板后,分别得到如图甲、乙所示的图样,下列说法正确的是( )
A.甲图的亮斑是“泊松亮斑”,属于圆盘衍射
B.乙图的亮斑是“泊松亮斑”,最早由泊松先推算出这个亮斑,后来泊松发现圆板中心确实有这个亮斑
C.不管是圆孔衍射还是圆盘衍射,影像的边缘轮廓都是清晰的
D.发生圆孔衍射时,圆形光环的图样半径远大于圆孔的半径,即光绕到障碍物的影子里
【答案】D
【详解】A.乙图的亮斑是“泊松亮斑”,属于圆盘衍射,故A错误;
B.乙图的亮斑是“泊松亮斑”,最早由泊松先推算出这个亮斑,但泊松认为这是非常荒谬的,后来菲涅耳与阿拉果发现圆板中心有这个亮斑,故B错误;
C.不管是圆孔衍射还是圆盘衍射,影像的边缘轮廓都是模糊不清的,故C错误;
D.发生圆孔衍射时,圆形光环的图样半径远大于圆孔的半径,即光绕到障碍物的影子里,故D正确。
故选D。
4.以下是某学习小组在自主学习光的波动性时查找到的图片,关于这几张图片,其中解释正确的是( )
A.光导纤维是利用光的折射现象
B.肥皂膜的彩色条纹是由于光的衍射产生的
C.照片中,光经过大头针尖时产生的条纹是由于光的干涉
D.电影院中的3D电影利用了光的偏振
【答案】D
【详解】A.光导纤维是利用光的全反射现象,故A错误;
B.肥皂膜的彩色条纹是由于光的干涉产生的,故B错误;
C.照片中,光经过大头针尖时产生的条纹是由于光的衍射,故C错误;
D.电影院中的3D电影利用了光的偏振,故D正确。
故选D。
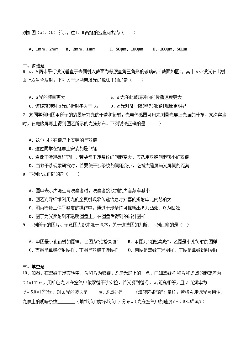
5.用同一绿色激光光源先后照射I、II两个宽度不同的单缝,在距单缝相同距离的光屏上呈现的衍射图样分别如图(a)、(b)所示,这I、II两缝的宽度可能为( )
A.1mm、2mmB.2mm、1mmC.50μm、100μmD.100μm、50μm
【答案】C
【详解】根据发生衍射的条件可知:单缝的宽度越宽,衍射现象越不明显,可知I缝的宽度小于II缝的宽度,又绿光的波长范围。
故选C。
二、多选题
6.a、b两束平行激光垂直于表面射入截面为等腰直角三角形的玻璃砖(截面如图),其中b束激光在出射面上发生全反射,下列关于这两束激光的说法正确的是( )
A.a光的频率更大B.a光在此玻璃砖内的传播速度更大
C.该玻璃砖对a光的折射率大于D.a光对微小障碍物的衍射现象更明显
【答案】BD
【详解】A.因为b光能在玻璃砖界面发生全反射,则b光的临界角较小,根据,该玻璃砖对b光的折射率较大,则b光的频率更大,故A错误;
B.因为a光的折射率较小,根据,知a光在此玻璃砖内的传播速度更大,故B正确;
C.由题意可知,a光的临界角大于45°,根据,可知该玻璃砖对a光的折射率小于,故C错误;
D.因a光的频率较小,波长较长,则a光对微小障碍物的衍射现象更明显,故D正确。
故选BD。
7.某同学利用图甲所示的装置研究光的干涉和衍射,光电传感器可用来测量光屏上光强的分布。某次实验时,在电脑屏幕上得到图乙所示的光强分布。下列说法正确的是( )
A.这位同学在缝屏上安装的是双缝
B.这位同学在缝屏上安装的是单缝
C.当做干涉现象研究时,若要使干涉条纹的间距变大,应选用双缝间距较小的双缝
D.当做干涉现象研究时,若要使干涉条纹的间距变小,应增大缝屏与光屏间的距离
【答案】BC
【详解】AB.根据题意,由图乙可知,条纹中间亮、两边窄,是衍射条纹,所以在缝屏上安装的是单缝,故A错误,B正确;
CD.根据题意,由公式可知,若要使干涉条纹的间距变大,应选用双缝间距较小的双缝,若要使干涉条纹的间距变小,应减小缝屏与光屏间的距离,故D错误,C正确。
故选BC。
8.下列说法正确的是( )
A.图甲表示声源远离观察者时,观察者接收到的声音频率减小
B.图乙光导纤维利用光的全反射现象传递信息时外套的折射率比内芯的大
C.图丙检验工件平整度的操作中,通过干涉条纹可推断出P为凸处、Q为凹处
D.图丁为光照射到不透明圆盘上,在圆盘后得到的衍射图样
【答案】AD
【详解】A.图甲表示声源远离观察者时,根据多普勒效应可知观察者接收到的声音频率减小,故A正确;
B.图乙光导纤维利用光的全反射现象传递信息时外套的折射率比内芯的小,故B错误;
C.图丙检验工件平整度的操作中,明条纹处空气膜的厚度相同,从弯曲的条纹可知,P处检查平面左边处的空气膜厚度与后面的空气膜厚度相同,则P为凹处,同理可知Q为凸处,故C错误;
D.光照射到不透明圆盘上,后面会出现一亮斑,这亮斑称为泊松亮斑,图丁为在圆盘后得到的衍射图样,故D正确。
故选AD。
9.下列所示的图片、示意图大都来源于课本,关于这些图的判断,下列正确的是( )
A.甲图是小孔衍射的图样,乙图为“泊松亮斑”
B.甲图为“泊松亮斑”,乙图是小孔衍射的图样
C.丙图是单缝衍射图样,丁图是双缝干涉图样
D.丙图是双缝干涉图样,丁图是单缝衍射图样
【答案】AD
【详解】AB.“泊松亮斑”是“小圆盘”产生的衍射现象,形成的衍射图样是阴影中心有一个“亮斑”而小孔衍射的图样是中间有“亮斑’无阴影。所以甲图是小孔衍射的图样,乙图为“泊松亮斑”。故A正确;B错误;
CD.干涉图样中的条纹间距是相等的,单缝衍射图样中的条纹间距是不相等的,中间最宽、最亮。所以丙图是双缝干涉图样,丁图是单缝衍射图样。故C错误;D正确。
故选AD。
三、填空题
10.如图,在双缝干涉实验中,和为狭缝,P是光屏上的一点,已知双缝和和P点的距离差为,用单色光A在空气中做双缝干涉实验,若光源到缝、距离相等,且A光频率为,则A光的波长是 m,P点处是 (填“亮”或“暗”)条纹;若将用遮光片挡住,光屏上的明暗条纹 (填“均匀”或“不均匀”)分布。(光在空气中的速度)
【答案】 暗 不均匀
【详解】[1]A光的波长
[2]光的路程差
因为,即从S1和S2到P点的光的路程差δ是半波长的奇数倍,所以P点为暗条纹。
[3]将S2用遮光片挡住。光屏上得到的是衍射条纹,所以是不均匀分布的。
11.在观察光的衍射实验中,分别观察到如图甲、乙所示的清晰的明暗相间的图样,图中黑线为暗纹.那么障碍物应是
甲图对应的障碍物应是 ,
乙图对应的障碍物应是 .
【答案】 较大的中间有小圆孔 很小的不透明圆板
【分析】著名的泊松亮斑,是光照在小圆盘上却在屏上中央出现亮斑,说明光不在直线传播.单缝衍射图样与障碍物或孔的尺寸是有关系的,不同的障碍物或孔出现的衍射图样是不一样的.
【详解】比较两图,它们的背景明显不同,甲图的背景为黑色阴影,说明障碍物应是很大的不透明挡板,中间有透光并且带有衍射图样的花纹,说明挡板的中间有小圆孔;乙图的背景为白色,说明周围没有障碍物,中间有不透光圆形阴影,并且带有衍射图样的花纹,说明中间存在很小的不透明圆板,乙图正中央的小亮点是泊松亮斑.
一、单选题
1.下列四幅图描述了机械波和光波在传播过程中形成的现象,下列说法正确的是( )
A.水波的波长越小,衍射现象越明显
B.两波源的振动步调完全一致才能形成稳定的干涉图样
C.光的衍射条纹的亮度相同
D.两相邻亮条纹的间距与光的波长成正比
【答案】D
【详解】A.只有缝、孔的宽度或障碍物的尺寸跟波长相差不多,或者比波长更小时,才能观察到明显的衍射现象,水波的波长越大,衍射现象越明显,A错误;
B.形成稳定的干涉图样的条件是:两列波的频率相同、存在稳定的相位差,并不是两波源的振动步调完全一致才能形成稳定的干涉图样,B错误;
C.光的衍射现象中,中间亮条纹的亮度最大,向两侧逐渐减弱,C错误;
D.由可知,两相邻亮条纹的间距与光的波长成正比,D正确。
故选D。
2.对于以下各图的说明,正确的是( )
A.甲图为油膜法估算分子直径的实验图,为了减小误差,实验中应使用纯油酸
B.乙图为模拟气体压强产生机理实验图,说明气体压强是由气体分子对器壁频繁碰撞产生的
C.丙图是把毛细管插入水银中的实验现象,说明水银对玻璃是浸润液体
D.图丁为立体电影的图片,其原理和照相机镜头表面涂上增透膜的原理是相同的
【答案】B
【详解】A.在“用油膜法测分子直径的大小”的实验中不能直接将纯油酸滴入水中,否则油膜不是单分子层,A错误;
B.气体压强是由气体分子对器壁频繁碰撞产生的,B正确;
C.把毛细管插入水银中,水银下降,说明水银对玻璃是不浸润液体,C错误;
D.立体电影原理和照相机镜头利用偏振原理,D错误。
故选B。
3.如图所示,一束复合光垂直玻璃砖界面进入球形气泡后分为a、b两种色光,下列说法正确的是( )
A.a光的频率比b光的频率小
B.a光更容易观察到衍射现象
C.a光发生干涉现象条纹间距较窄
D.若保持复合光的方向不变仅将入射点上移,则b光先消失
【答案】C
【详解】A.光线从玻璃射入气泡时入射角r相同,a光的折射角i较大,根据
可知a光的折射率n较大,a光在玻璃中的传播速度较小,a光的频率较大,故A错误;
B.根据,b光频率比a光频率小,可知b光的波长比a光的波长大,更容易观察到明显衍射现象,故B错误;
C.根据干涉条纹间距的公式,可知a光的波长更短,产生的条纹更窄,故C正确;
D.由,可知a光的临界角较小,故保持复合光的方向不变仅将入射点上移,会使入射角增大,a光先发生全反射而消失,故D错误。
故选C。
4.关于下面光现象的分析和理解,说法正确的是( )
A.图甲说明了光导纤维外套材料的折射率应比内芯材料的折射率大
B.图乙说明了对精密的光学平面的平滑度进行检测应用的是光的衍射现象
C.图丙显示了大头针针尖的影子边缘模糊不清,这是光的干涉现象
D.图丁显示了立体电影的图片,观看立体电影应用了光的偏振现象
【答案】D
【详解】A.图甲中光导纤维内芯材料的折射率应比外套材料的折射率大才能够让光在光纤里发生全反射,选项A错误;
B.图乙说明了对精密的光学平面的平滑度进行检测应用的是光的干涉现象,选项B错误;
C.图丙显示了大头针针尖的影子边缘模糊不清,这是光的衍射现象引起的,选项C错误;
D.图丁显示了立体电影的图片,观看立体电影应用了光的偏振现象,选项D正确。
故选D。
5.如图所示,..为单反照相机取景器中五棱镜的一个截面,,由a、b两种单色光组成的细光束从空气垂直于射入棱镜,经两次反射后光线垂直于射出,且在边只有a光射出,下列说法正确的是( )
A.a光的频率比b光的频率小
B.b光比a光更容易发生明显的衍射现象
C.在真空中,a光的传播速度比b光的传播速度大
D.将a、b光以相同的入射角从空气斜射入水中,b光的折射角较大
【答案】A
【详解】A.根据题意可知,两种光以相同的入射角射向面时,光发生全反射,光发生折射和反射,说明光的临界角大于光的临界角,根据,光在棱镜中的折射率小于光的折射率,即
光在介质中的折射率越小,频率越小,所以在真空中,a光的频率比b光的频率小,故正确;
B.根据,频率越高的波长越短,因此光的波长比光的短,那么光比光更容易发生衍射现象,故B错误;
C.不同频率的光在真空中的传播速度都相同,故C错误;
D.设光以入射角从空气斜射入水中时,折射角为,根据折射定律可得,解得
两束光以相同的入射角从空气斜射入水中,折射率越小的光折射角越大,所以光的折射角较大,光的折射角较小,故D错误。
故选A。
6.干涉和衍射是波所特有的现象。图甲是波的衍射图样,挡板M是固定的,挡板N可上下移动,P点的水没有振动起来;图乙是两列频率相同的横波相遇时发生干涉的图样,实线表示波峰,虚线表示波谷。下列说法正确的是( )
A.甲图中,将N板下移,质点P会有明显振动
B.甲图中,增大波源振动的频率,质点P会有明显振动
C.乙图中,经过四分之一个周期,N点从振动减弱点变为振动加强点
D.乙图中,经过四分之一个周期,M点将到达平衡位置处并向下振动
【答案】D
【详解】A.能发生明显的衍射现象的条件是障碍物或孔的尺寸与波的波长差不多或小于波长,故只有当MN间的距离与水波的波长差不多或小于波长,水波才能发生明显的衍射现象,甲图中,适当减少M、N挡板的距离,可以使水波发生明显衍射。甲图中,将N板上移,质点P会有明显振动。故A错误;
B.根据,波速一定,减小波源振动的频率,波长将增大,水波才能发生明显的衍射现象,质点P会有明显振动。故B错误;
C.乙图中,经过四分之一个周期,N点依然是减弱点,故C错误;
D.乙图中,M点为波峰与波峰叠加的点,正处在平衡位置上方最大位移处,经过四分之一个周期,M点将到达平衡位置处并向下振动。故D正确。
故选D。
7.一束光照射到底面有涂层的平行玻璃砖上表面,经下表面反射从玻璃砖上表面射出,光线分为a、b两束,如图所示。下列说法正确的是( )
A.在玻璃中a光的折射率小于b光的折射率
B.在真空中用同一装置进行双缝干涉实验,a光的条纹间距大于b光的条纹间距
C.a光与b光垂直三棱镜侧面入射至底面时,a光更容易在底面发生全反射现象
D.在真空中,遇到障碍物时a光更容易产生明显的衍射现象
【答案】C
【详解】A.光路图如图所示
在玻璃砖上表面折射时,a光的偏折程度较大,则a光的折射率较大,故A错误;
B.由a光的折射率较大,故a光的频率更大,则波长更小,由可知,a光条纹间距更小。故B错误;
C.a光与b光垂直三棱镜侧面入射时,由可知,折射率大的光更容易在底面发生全反射现象。所以a光更容易在底面发生全反射现象,故C正确;
D.在真空中遇到障碍物时,波长大的b光更容易发生明显的衍射现象。故D错误。
故选C。
二、多选题
8.对如图所示的图片、示意图或实验装置图,下列判断正确的是( )
A.甲图小孔衍射的图样,也被称为“泊松亮斑”
B.乙图是薄膜干涉的应用,用来检测平面的平整程度
C.丙图是双缝干涉原理图,若P到S1、S2的路程差是光的半波长的奇数倍,则P处是暗条纹
D.丁图是薄膜干涉现象的实验装置图,在附有肥皂膜的铁丝圈上,出现竖直干涉条纹
【答案】BC
【详解】A.甲图不是“泊松亮斑”,“泊松亮斑”是圆板衍射,是黑影的中心有一个亮点,故A错误;
B.乙图是薄膜干涉的应用,用来检测平面的平整程度,故B正确;
C.丙图是双缝干涉原理图,若P到S1、S2的路程差是光的半波长的奇数倍,则P处是暗条纹,故C正确;
D.丁图是薄膜干涉现象的实验装置图,在附有肥皂膜的铁丝圈上,出现水平干涉条纹,故D错误。
故选BC。
9.关于下列四幅图所涉及的光学知识中,说法正确的是( )
A.图甲皂液薄膜观测到明暗相间条纹是光的干涉结果
B.图乙医用内窥镜是光的衍射现象的应用
C.图丙是观测光的偏振现象,偏振现象说明光是一种横波
D.图丁泊松亮斑是由于光的折射产生的
【答案】AC
【详解】A.图甲皂液薄膜观测到明暗相间条纹是光的干涉结果,故A正确;
B.图乙医用内窥镜是光的全反射现象的应用,故B错误;
C.图丙是观测光的偏振现象,偏振是横波特有的现象,说明光是一种横波,故C正确;
D.图丁泊松亮斑是由于光的衍射产生的,故D错误。
故选AC。
10.下列四幅图为光的相关现象,关于它们说法正确的是( )
A.甲图是单色光通过双缝后得到的干涉条纹
B.乙图是叶片上的水珠特别明亮,是由于水珠将光线汇聚而成
C.丙图是薄膜干涉的应用,用来检测平面的平整程度
D.丁图是立体电影原理,利用了光的偏振现象
【答案】CD
【详解】A.干涉条纹是等宽、等亮度的,衍射条纹是中央条纹最亮、最宽,向两侧越来越暗,越来越窄,甲图是单色光通过单缝后得到的衍射条纹,A错误;
B.乙图是叶片上的水珠特别明亮,是由于光发生全反射形成的,B错误;
C.丙图是薄膜干涉的应用,用来检测平面的平整程度,C正确;
D.丁图是立体电影原理,利用了光的偏振现象,D正确。
故选CD。
三、填空题
11.将a、b两种单色光以相同的入射角从空气斜射入玻璃中,形成空气的光路如图所示,用这两种单色光分别经同一双缝干涉实验装置做双缝干涉实验,其中一种单色光在屏上出现第3级亮纹的地方,刚好是另一种单色光出现第3级暗纹的地方,则 ,再让这两种单色光经同一单缝衍射装置做单缝衍射实验,则 光衍射条纹中央亮纹较宽。
【答案】 a
【详解】[1]由图知,b光的偏折程度大,折射率大,波长短。据题有:,解得
[2]由于a光的波长长,更容易产生明显的衍射现象,则a光衍射条纹中央亮纹较宽。
12.某同学做了下面两个实验。他让一列水波通过一个孔时产生了如图1所示的衍射图景,如果想让水波通过小孔继续传播的范围变小,可将左侧挡板适当 (“向左”或“向右”)移动;他用图2所示器材做光的衍射实验,在光屏上能得到 (“图3”或“图4”)所示条纹。
【答案】 向左 图3
【详解】[1]发生明显衍射的条件是障碍物或小孔的尺寸比波长小或相差不多,如果想让水波通过小孔继续传播的范围变小,也就是使衍射现象不明显,可采用的方法是使小缝隙的宽度变大,可将左侧挡板适当向左移动。
[2]激光经过单缝形成的衍射图象,是中央亮纹比其他亮纹又宽又亮,在光屏上能得到图3所示条纹。
13.利用图甲所示的装置(示意图),观察紫光的干涉、衍射现象,在光屏上得到如图乙和图丙两种图样则图乙应是 图样(选填“干涉”或“衍射”)。若将光换成黄光,干涉图样中相邻两条亮条纹中心间距 (选填“变宽”、“变窄”或“不变”)。
【答案】 衍射 变宽
【详解】[1]干涉图样的条纹宽度相等,衍射图样的条纹宽度不等、中央最宽,故图乙应是衍射图样。
[2]由,可知干涉图样中相邻两个亮条纹的中心间距与波长成正比,若将光换成黄光,则波长变长,因此条纹间距也变宽。
14.一包含有两种频率光的激光束,从真空中垂直射入截面为直角三角形的玻璃棱镜,光路如图所示。激光从棱镜的斜边面出射时被分为a、b两束光。发生全反射时光的临界角 (填“大于”或“小于”)光的临界角,用这两种激光做单缝衍射实验,光的中央亮条纹比光 (填“宽”或“窄”)。
【答案】 大于 窄
【详解】[1]由光路图可知a光的偏折程度小于b光的,可知
根据,可知发生全反射时光的临界角大于光的临界角。
[2]根据折射率与波长的关系,可知a光的波长大于b光的波长,所以做单缝衍射实验,光的中央亮条纹比光窄。
一、单选题
1.(2022·浙江·统考高考真题)如图所示,王亚平在天宫课堂上演示了水球光学实验,在失重环境下,往大水球中央注入空气,形成了一个空气泡,气泡看起来很明亮,其主要原因是( )
A.气泡表面有折射没有全反射B.光射入气泡衍射形成“亮斑”
C.气泡表面有折射和全反射D.光射入气泡干涉形成“亮纹”
【答案】C
【详解】当光从水中射到空气泡的界面处时,一部分光的入射角大于或等于临界角,发生了全反射现象;还有一部分光折射到内壁然后再折射出去,所以水中的空气泡看起来比较亮。
故选C。
2.(上海·统考高考真题)下图为红光或紫光通过双缝或单缝所呈现的图样,则 ( )
A.甲为紫光的干涉图样B.乙为紫光的干涉图样
C.丙为红光的干涉图样D.丁为红光的干涉图样
【答案】B
【详解】单缝衍射现象中条纹间距不相等,而双缝干涉现象中条纹间距相等,丙丁为单缝衍射图样,根据,可知红光波长较大,亮纹间距较大。
故选B。
高中物理粤教版 (2019)选择性必修 第一册第四节 光的干涉精品课时训练: 这是一份高中物理粤教版 (2019)选择性必修 第一册<a href="/wl/tb_c4003238_t7/?tag_id=28" target="_blank">第四节 光的干涉精品课时训练</a>,文件包含第4节光的干涉分层练习原卷版docx、第4节光的干涉分层练习解析版docx等2份试卷配套教学资源,其中试卷共27页, 欢迎下载使用。
高中物理粤教版 (2019)选择性必修 第一册第一节 光的折射定律精品习题: 这是一份高中物理粤教版 (2019)选择性必修 第一册<a href="/wl/tb_c4003235_t7/?tag_id=28" target="_blank">第一节 光的折射定律精品习题</a>,文件包含第1节光的折射定律分层练习原卷版docx、第1节光的折射定律分层练习解析版docx等2份试卷配套教学资源,其中试卷共30页, 欢迎下载使用。
高中物理粤教版 (2019)选择性必修 第一册第四节 多普勒效应精品精练: 这是一份高中物理粤教版 (2019)选择性必修 第一册<a href="/wl/tb_c4003232_t7/?tag_id=28" target="_blank">第四节 多普勒效应精品精练</a>,文件包含第4节多普勒效应分层练习原卷版docx、第4节多普勒效应分层练习解析版docx等2份试卷配套教学资源,其中试卷共21页, 欢迎下载使用。

