高中物理沪科技版(2020)选修第三册第二节 分子的运动 分子间的相互作用精品达标测试
展开1、端午情浓,粽叶飘香。端午节那天,小明家里弥漫着粽子的清香。这一现象表明
A.分子间存在引力
B.分子间存在斥力
C.温度越高分子运动越慢
D.分子在不停地做无规则的运动
答案:D
解析:分子动理论内容为:物质是由大量分子组成的,分子在永不停息地做无规则运动,分子间存在相互作用引力和斥力。由于分子在不停地做无规则运动,所以我们会闻到粽子的香味,这就是扩散现象;故选D。
2.关于布朗运动,说法正确的是( )
A.花粉颗粒越大,布朗运动进行得越激烈
B.因为布朗运动的激烈程度跟温度有关,所以布朗运动也叫做热运动
C.布朗运动指的是花粉颗粒内的花粉分子的运动
D.布朗运动的无规则性能反映液体分子运动的无规则性
解析:选D, A.花粉颗粒越小,液体分子对花粉颗粒撞击的不平衡性越明显,布朗运动进行得越激烈,A错误;B.布朗运动的激烈程度跟温度有关,但布朗运动不叫热运动,热运动指的是分子的无规则运动,B错误;C.布朗运动指的是花粉颗粒的无规则运动,C错误;D.布朗运动的无规则性能反映液体分子运动的无规则性,D正确。故选D。
3.关于布朗运动和扩散现象,下列说法中正确的是( )
A.布朗运动和扩散现象都能在气体、液体、固体中发生
B.布朗运动和扩散现象都是分子运动
C.布朗运动和扩散现象都是温度越高越明显
D.布朗运动和扩散现象都可以用肉眼直接观察
解析:选C,A.布朗运动只能发生在液体或气体当中,B.扩散现象直接证明分子做热运动,布朗运动间接证明分子做热运。C正确。D.布朗运动要用显微镜观察。
4.下面所列举的现象中,不能说明分子是不断运动着的是( )
A.汽车开过后,公路上尘土飞扬B.将香水瓶盖打开后能闻到香味
C.洒在地上的水,过一段时间就干了D.悬浮在水中的花粉做无规则的运动
解析:选A,A.尘土不是单个分子,是由若干分子组成的固体颗粒,所以尘土飞扬不是分子的运动,不能说明分子是不断运动着的,故A正确;BCD.扩散现象和布朗运动都能说明分子在不停地做无规则运动。香水的扩散、水分子在空气中的扩散以及悬浮在水中花粉的运动都说明了分子是不断运动的,故BCD错误。故选A。
清晨,草叶上的露珠是由空气的水汽凝结成的水珠。这一物理过程中,水分子间的( )
A. 引力消失,斥力增大
B. 斥力消失,引力增大
C. 引力、斥力都减小
D. 引力、斥力都增大
解析:选D,固体和液体的分子间隙较小,气体分子的间隙大。在液化过程中分子间隙减少则引力额斥力都增加。选D。
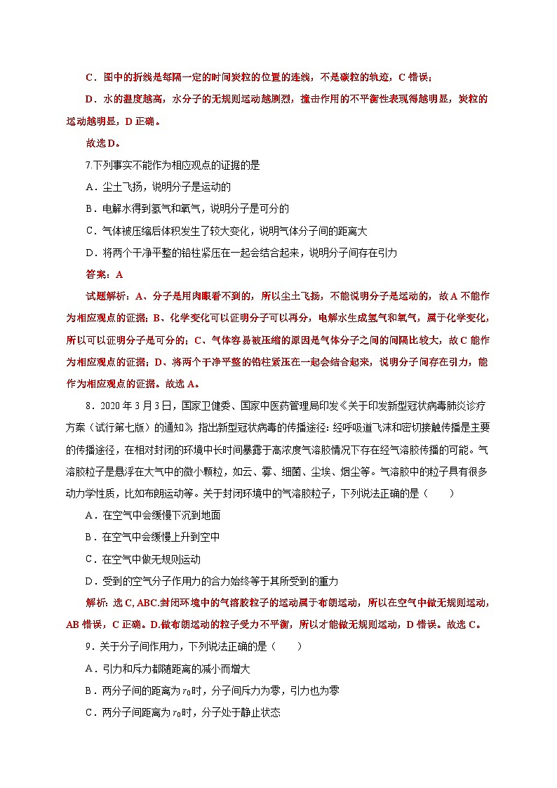
6.把墨汁用水稀释后取出一滴放在高倍显微镜下观察,可以看到悬浮在液体中的小炭粒在不同时刻的位置,每隔一定时间把炭粒的位置记录下来,最后按时间先后顺序把这些点进行连线,得到如图所示的图像,对于这一现象,下列说法正确的是( )
A.炭粒的无规则运动,说明碳分子运动也是无规则的
B.越小的炭粒,受到撞击的分子越少,作用力越小,碳粒的不平衡性表现得越不明显
C.该图像就是炭粒运动的轨迹
D.水的温度越高,炭粒的运动越明显
解析:选D,A.图中的折线是每隔一定的时间炭粒的位置的连线,是由于水分子撞击做无规则运动而形成的,说明水分子的无规则运动,不能说明碳分子运动也是无规则的,A错误;
B.炭粒越小,在某一瞬间跟它相撞的水分子数越少,撞击作用的不平衡性表现得越明显,B错误;
C.图中的折线是每隔一定的时间炭粒的位置的连线,不是碳粒的轨迹,C错误;
D.水的温度越高,水分子的无规则运动越剧烈,撞击作用的不平衡性表现得越明显,炭粒的运动越明显,D正确。
故选D。
7.下列事实不能作为相应观点的证据的是
A.尘土飞扬,说明分子是运动的
B.电解水得到氢气和氧气,说明分子是可分的
C.气体被压缩后体积发生了较大变化,说明气体分子间的距离大
D.将两个干净平整的铅柱紧压在一起会结合起来,说明分子间存在引力
答案:A
试题解析:A、分子是用肉眼看不到的,所以尘土飞扬,不能说明分子是运动的,故A不能作为相应观点的证据;B、化学变化可以证明分子可以再分,电解水生成氢气和氧气,属于化学变化,所以可以证明分子是可分的;C、气体容易被压缩的原因是气体分子之间的间隔比较大,故C能作为相应观点的证据;D、将两个干净平整的铅柱紧压在一起会结合起来,说明分子间存在引力,能作为相应观点的证据。故选A。
8.2020年3月3日,国家卫健委、国家中医药管理局印发《关于印发新型冠状病毒肺炎诊疗方案(试行第七版)的通知》,指出新型冠状病毒的传播途径:经呼吸道飞沫和密切接触传播是主要的传播途径,在相对封闭的环境中长时间暴露于高浓度气溶胶情况下存在经气溶胶传播的可能。气溶胶粒子是悬浮在大气中的微小颗粒,如云、雾、细菌、尘埃、烟尘等。气溶胶中的粒子具有很多动力学性质,比如布朗运动等。关于封闭环境中的气溶胶粒子,下列说法正确的是( )
A.在空气中会缓慢下沉到地面
B.在空气中会缓慢上升到空中
C.在空气中做无规则运动
D.受到的空气分子作用力的合力始终等于其所受到的重力
解析:选C, ABC.封闭环境中的气溶胶粒子的运动属于布朗运动,所以在空气中做无规则运动,AB错误,C正确。D.做布朗运动的粒子受力不平衡,所以才能做无规则运动,D错误。故选C。
9.关于分子间作用力,下列说法正确的是( )
A.引力和斥力都随距离的减小而增大
B.两分子间的距离为r0时,分子间斥力为零,引力也为零
C.两分子间距离为r0时,分子处于静止状态
D.分子力的本质是万有引力
解析:选A,A.引力和斥力都随距离的减小而增大,故A正确;B.两分子间的距离为r0时,分子间斥力与分子引力大小相等但不为零,故B错误;C.分子始终在做无规则热运动,故C错误;D.分子力的本质是电磁力,故D错误。故选A。
10.如图所示,把一块铅和一块金的接触面磨平、磨光后紧紧压在一起,五年后发现金中有铅、铅中有金。对此现象,下列说法正确的是( )
A.属扩散现象,原因是金分子和铅分子的相互吸引
B.属扩散现象,原因是金分子和铅分子的无规则运动
C.属布朗运动,由于外界压力使小金粒、小铅粒彼此进入对方中
D.属布朗运动,小金粒进入铅块中,小铅粒进入金块中
解析:选B,AB.把接触面磨平,使铅块和金的距离接近,由于分子不停地做无规则的热运动,金分子和铅分子进入对方,这是扩散现象,故A错误,B正确;CD.布朗运动是指固体颗粒的运动,本题是因为分子间的引力作用使二者连在一起,故CD错误。故选B。
11.关于分子间的相互作用力,下列说法中不正确的是( )
A.当分子间的距离r=r0 时,分子力为零,说明此时分子间既不存在引力,也不存在斥力
B.分子力随分子间的距离r的变化而变化,当r> r0时,分子间的引力和斥力都随距离的增大而减小,但斥力比引力减小得快,故分子力表现为引力
C.当分子间的距离r<r0 时,分子间的引力和斥力都随距离的减小而增大,但斥力增加得快,故分子力表现为斥力
D.分子间距离大于10倍分子直径时,分子力可近似为零
解析:选A,A.当r=r0时,F斥力=F引力,F=0,故A错误;B.当r>r0时,引力和斥力都随距离的增大而减小,且斥力减小的快,分子力表现为引力,故B正确;C.当r<r0时,引力和斥力都随距离的减小而增大,且斥力增加的快,分子力表现为斥力,故C正确;D.r=10r0时,引力和斥力都非常弱,分子力为零,故D正确.本题选择错误答案,故选A
12.1827年,英国植物学家布朗在显微镜下观察悬浮在液体里的花粉颗粒时,发现花粉颗粒在做永不停息的无规则运动,这种运动称为布朗运动。下列说法正确的是( )
A.液体温度一定时,花粉颗粒越大,花粉颗粒的无规则运动越明显
B.花粉颗粒大小一定时,液体温度越低,花粉颗粒的无规则运动越明显
C.布朗运动就是液体分子永不停息的无规则运动
D.布朗运动是由液体分子的无规则运动引起的
解析:选D,布朗运动的是指悬浮在液体中花粉颗粒所做的无规则运动,是由于液体分子对花粉颗粒的碰撞时冲力不平衡导致的,布朗运动不是液体分子的无规则运动,而是液体分子做无规则热运动的间接反映,当温度一定时,颗粒越小,布朗运动越明显;当颗粒大小一定时,温度越高,布朗运动越明显。故选D。
13.如图所示,横轴表示两分子间的距离,纵轴表示两分子间引力、斥力的大小,图中两条曲线分别表示两分子间引力、斥力的大小随分子间距离的变化关系,为两曲线的交点。下列说法错误的是( )
A.为引力曲线,为斥力曲线
B.若两分子间的距离增大,分子间的斥力减小的比引力更快
C.若,则分子引力等于分子斥力,分子力表现为零
D.当分子间距从开始增大时,分子势能先减小再增大
解析:选D,A.在F−r图线中,随着距离的增大斥力比引力变化的快,所以ab为引力曲线,cd为斥力曲线,A正确,不符合题意;B.由图线可知,若两分子间的距离增大,分子间的斥力减小的比引力更快,B正确,不符合题意;C.若,则分子引力等于分子斥力,分子的合力是零,C正确,不符合题意;D.当分子间距从开始增大时,分子力是引力,随分子距离的增大,分子力做负功,分子势增大,D错误,符合题意。
故选D。
14.下列关于热学知识的说法正确的是( )
A.固体、液体、气体中都有扩散现象和布朗运动
B.扩散现象和布朗运动的剧烈程度都与温度有关
C.水和酒精混合后总体积减小,说明分子间有空隙
D.当分子间的距离r=r0时,斥力等于引力,分子间作用力为零
解析:选BCD, A.布朗运动只能在气体和液体中发生,不能在固体中发生,故A错误;
B.温度是分子热运动剧烈程度的标志,温度越高,分子运动越剧烈,扩散现象和布朗运动越明显,故B正确;
C.水和酒精混合后总体积减小,说明分子间有空隙,故C正确;
D.根据分子间作用力与分子间距离的关系,当分子间的距离r=r0时,斥力等于引力,分子间作用力为零,故D正确。
故选BCD。
15.如图所示为一喷雾型消毒装置,其原理是,当用力压手柄时,将在短时间内向瓶中挤压进一些空气,使瓶内的气体压强瞬间变大,于是瓶内的液体就喷出来了。将瓶内的气体看成理想气体,在被快速压缩的瞬间认为气体不与其他物体间有热传递。下列说法正确的是( )
A.向瓶内压入空气瞬间瓶内气体的密度增大
B.喷出的雾状消毒物质处于气态
C.刚喷出的雾状物质在空气中的运动属于布朗运动
D.喷出的雾状物质分子之间的引力很快变小
解析:选AD, A.向瓶内压入空气瞬间,瓶内气体的总体积不变,质量增大,则密度增大,故A正确;
B.该装置喷出的雾状物质是小液滴,故B错误;
C.刚喷出的雾状物质在空气中的运动是惯性引起的,不是布朗运动,故C错误;
D.喷出的雾状物质很快挥发,变成气态,故分子之间的距离变大,分子之间的引力变小,故D正确。
故选AD。
16.同学们一定都吃过味道鲜美的烤鸭,烤鸭的烤制过程没有添加任何调料,只是在烤制之前,把烤鸭放在腌制汤中腌制一定的时间,盐就会进入肉里。下列说法正确的是( )
A.如果让腌制汤温度升高,盐进入鸭肉的速度就会加快
B.烤鸭的腌制过程说明分子之间有引力,把盐分子吸进鸭肉里
C.在腌制汤中,有的盐分子进入鸭肉,有的盐分子从鸭肉里面出来
D.把鸭肉放入腌制汤后立刻冷冻,将不会有盐分子进入鸭肉
解析:选AC, A.盐分子进入鸭肉是因为发生了扩散,温度越高,扩散得越快,A正确;
B.盐进入鸭肉是因为盐分子的永不停息的无规则运动,并不是因为分子引力,B错误;
C.盐分子永不停息地做无规则运动,有的进入鸭肉,有的离开鸭肉,C正确;
D.冷冻后,仍然会有盐分子进入鸭肉,只不过速度慢一些,D错误。
故选AC。
17.如图所示,甲分子固定在坐标原点,乙分子位于轴上,甲分子对乙分子的作用力与两分子间距离的关系如图中曲线所示,为斥力,为引力,、、、为轴上四个特定的位置,现把乙分子从处由静止释放,若规定无限远处分子势能为零,则下列说法正确的是( )
A.乙分子在处加速度为零,速度最大
B.乙分子从a到d的加速度先减小后增大
C.乙分子从a到c先加速后减速
D.乙分子从a到d先加速后减速
解析:选AD,AC.由于乙分子从处由静止释放,在a、c间一直受到甲分子的引力作用而做加速运动,到达c点处所受分子力是零,加速度是零,速度最大,A正确,C错误;
B.由题图可知,乙分子从a到b受分子力由小逐渐增大,从b到c,分子力由大逐渐减小到零,由c到d,分子力为斥力,由零逐渐增大,因此乙分子从a到d的加速度先增大后减小再增大,B错误;
D.乙分子从a到c,受甲分子的引力作用,一直做加速运动,从c到d,受甲分子斥力作用,乙分子做减速运动,因此乙分子从a到d先加速后减速,D正确。
故选AD。
18.以下关于分子间相互作用力的说法中,正确的是( )
A.当分子间的距离r=r0时,分子力为零,说明此时分子间既不存在引力,也不存在斥力
B.分子力随分子间距离的变化而变化,当r>r0时,随着距离的增大,分子间的引力和斥力都增大,但引力比斥力增大得快,故分子力表现为引力
C.分子a在分子力作用下从无穷远处趋近固定不动的分子b,当b对a的作用力为零时a的动能最大
D.当分子间的距离r=10−9 m时,分子间的作用力可以忽略不计
解析:选CD, A.如图所示,分子间的引力和斥力同时存在,当分子间的距离r=r0时,引力大小等于斥力,分子力的合力是零,A错误;
B.分子力随分子间距离的变化而变化,当r>r0时,分子间的作用力随分子间距离的增大而减小,斥力减小得更快,分子力表现为引力,B错误;
C.分子a从无穷远处趋近固定不动的分子b时,分子力表现为引力,分子力做正功,分子动能增大,到达r=r0时分子力是零,若再靠近时,分子力表现为斥力,将做负功,分子动能减小,因此当a到达受b的作用力是零处时,a的动能最大,C正确;
D.当分子间的距离r=10−9m 时,分子间的作用力十分微弱,可以忽略不计,D正确。
故选CD。
19.近期我国多个城市的PM2.5数值突破警戒线,受影响最严重的是京津冀地区,雾霾笼罩,大气污染严重。PM2.5是指空气中直径等于或小于2.5微米的悬浮颗粒物,飘浮在空中做无规则运动,很难自然沉降到地面,吸入后危害人体健康,矿物燃料的燃烧是形成PM2.5的主要原因。下列关于PM2.5的说法中正确的是( )
A.PM2.5的尺寸与空气中氧分子的尺寸的数量级相当
B.PM2.5在空气中的运动属于布朗运动
C.温度越低PM2.5活动越剧烈
D.PM2.5中小一些的颗粒的运动比大一些的颗粒更为剧烈
解析:选BD,A.PM2.5是指空气中直径等于或小于2.5微米的悬浮颗粒物,远大于空气中氧分子的尺寸的数量级,故A错误;B.PM2.5在空气中的运动是固体颗粒,属于布朗运动。故B正确;C.温度越高PM2.5活动越剧烈,故C错误;D.PM2.5中颗粒小一些的,空气分子对颗粒的撞击越不均衡,其颗粒的运动比其他颗粒更为剧烈,故D正确。故选BD。
沪科技版(2020)选修第三册第三节 分子运动速率分布的统计规律精品复习练习题: 这是一份沪科技版(2020)选修第三册<a href="/wl/tb_c4027745_t7/?tag_id=28" target="_blank">第三节 分子运动速率分布的统计规律精品复习练习题</a>,文件包含103分子运动速率分布的统计规律原卷版-2022-2023学年高二物理同步精品课堂沪科版2020上海选择性必修第三册docx、103分子运动速率分布的统计规律解析版-2022-2023学年高二物理同步精品课堂沪科版2020上海选择性必修第三册docx等2份试卷配套教学资源,其中试卷共17页, 欢迎下载使用。
高中物理第二节 分子的运动 分子间的相互作用优秀精练: 这是一份高中物理<a href="/wl/tb_c4027744_t7/?tag_id=28" target="_blank">第二节 分子的运动 分子间的相互作用优秀精练</a>,文件包含第二节分子的运动分子间的相互作用练习原卷版-2022-2023学年高二物理同步精品课堂沪科版2020上海选择性必修第三册docdocx、第二节分子的运动分子间的相互作用练习解析版-2022-2023学年高二物理同步精品课堂沪科版2020上海选择性必修第三册docdocx等2份试卷配套教学资源,其中试卷共15页, 欢迎下载使用。
物理选修第三册第一节 分子的大小精品课时作业: 这是一份物理选修第三册<a href="/wl/tb_c4027743_t7/?tag_id=28" target="_blank">第一节 分子的大小精品课时作业</a>,文件包含第101节分子的大小l练习原卷版-2022-2023学年高二物理同步精品课堂沪科版2020上海选择性必修第三册docx、第101节分子的大小练习解析版-2022-2023学年高二物理同步精品课堂沪科版2020上海选择性必修第三册docx等2份试卷配套教学资源,其中试卷共13页, 欢迎下载使用。

