沪科技版(2020)选修第三册第四节 液体的基本性质优秀一课一练
展开一、单选题
1、如图所示,将不同材料制作的甲、乙细管竖直插入水中,甲管内水面低于管外水面,乙管内水面高出管外水面。下列说法正确的是( )
A.水与甲管的现象叫做浸润,水与乙管的现象叫做不浸润
B.与甲管接触附着层内的水分子之间的作用表现为斥力
C.两图现象均是毛细现象
D.用乙管材料制作防水衣防水效果比甲管材料好
【答案】C
【解析】A.水与甲管的现象叫做不浸润,水与乙管的现象叫做浸润,故A错误;
B.水不会润湿甲材料,与甲管接触附着层内的水分子之间的作用表现为引力,故B错误:
C.浸润液体在细管中上升的现象,以及不浸润液体在细管中下降的现象,称为毛细现象,两图现象均是毛细现象,故C正确:
D.水会润湿乙管材料并附着在其表面上,不适合制作防水衣,故D错误。故选C。
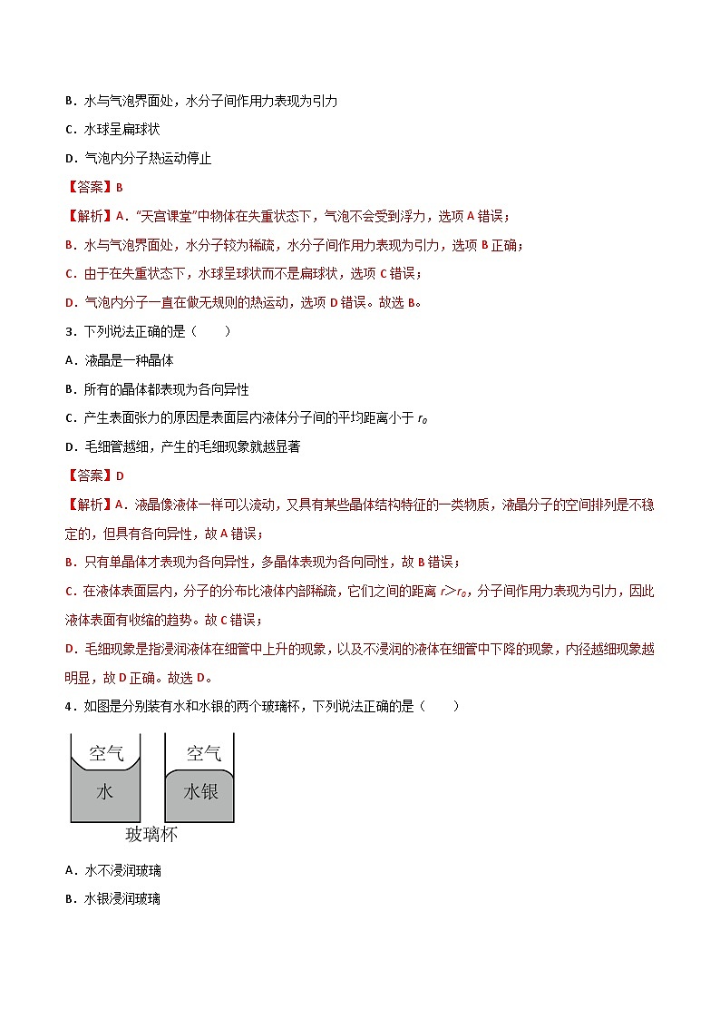
2.2021年12月9日,在“天宫课堂”中王亚平往水球中注入一个气泡,如图所示,气泡静止在水中,此时( )
A.气泡受到浮力
B.水与气泡界面处,水分子间作用力表现为引力
C.水球呈扁球状
D.气泡内分子热运动停止
【答案】B
【解析】A.“天宫课堂”中物体在失重状态下,气泡不会受到浮力,选项A错误;
B.水与气泡界面处,水分子较为稀疏,水分子间作用力表现为引力,选项B正确;
C.由于在失重状态下,水球呈球状而不是扁球状,选项C错误;
D.气泡内分子一直在做无规则的热运动,选项D错误。故选B。
3.下列说法正确的是( )
A.液晶是一种晶体
B.所有的晶体都表现为各向异性
C.产生表面张力的原因是表面层内液体分子间的平均距离小于r0
D.毛细管越细,产生的毛细现象就越显著
【答案】D
【解析】A.液晶像液体一样可以流动,又具有某些晶体结构特征的一类物质,液晶分子的空间排列是不稳定的,但具有各向异性,故A错误;
B.只有单晶体才表现为各向异性,多晶体表现为各向同性,故B错误;
C.在液体表面层内,分子的分布比液体内部稀疏,它们之间的距离r>r0,分子间作用力表现为引力,因此液体表面有收缩的趋势。故C错误;
D.毛细现象是指浸润液体在细管中上升的现象,以及不浸润的液体在细管中下降的现象,内径越细现象越明显,故D正确。故选D。
4.如图是分别装有水和水银的两个玻璃杯,下列说法正确的是( )
A.水不浸润玻璃
B.水银浸润玻璃
C.水的表面层中的水分子之间的作用力表现为引力
D.水银的表面层中的水银分子之间的作用力表现为斥力
【答案】C
【解析】A.由题图知水浸润玻璃,故A错误;
B.由题图知水银不浸润玻璃,故B错误;
CD.表面层里的分子比液体内部稀疏,分子间的距离比液体内部大,分子间作用力表现为引力,故C正确,D错误。故选C。
5.立方体玻璃容器内盛一定体积的水,盖上玻璃盖后置于完全失重环境下,则容器内水(图中阴影区域)的形状可能是( )
A. B. C. D.
【答案】A
【解析】水处于完全失重状态,由于水对玻璃的浸润性,在表面张力的作用下,水应该吸附在容器的内表面呈现A的形状。故选A。
6.对于下列四幅教材插图的说法,正确的是( )
A.甲图中分子间距离为r0时,分子间斥力和引力的合力为零,分子势能也为零
B.乙图中欲使玻璃板离开水面,绳子对玻璃板的拉力大于玻璃板的重力
C.丙图中液体表面层分子间距离小于液体内部分子间的距离,分子间表现为斥力
D.丁图中封闭注射器的出射口,按压管内封闭气体过程中会感到阻力增大,这表明气体分子间距离减小时,分子力间斥力会增大。
【答案】B
【解析】A.甲图中分子间距离为r0时,分子间斥力、引力都不为零,但是合力为零,分子势能最小,分子势能的大小与零势能的规定有关,因为没有规定零势能,所以此位置的分子势能不一定为零,故A错误;
B.图乙由于玻璃板与液体间存在分子引力,故玻璃板的拉力一定大于玻璃板的重力,故B正确;
C.图丙为液体的结构的示意图,由图可知,液体表面层的分子距离较大,但分子间的引力和斥力都比液体内部的小,只是分子斥力减小得更快,故表现出来的是引力。故C错误;
D.丁图中封闭注射器的出射口,按压管内封闭气体过程中阻力增大,是气体压强逐渐变大的缘故,故D错误。
故选B。
7.小明发现倒酱油的时候总会有一些酱油沿着瓶口流到瓶子外面,他认为如果选用合适的瓶口材料就能保持瓶子清洁。如图是酱油滴在两种材料表面的油滴形状,下列说法正确的是( )
A.图甲说明油滴与甲材料不浸润B.图乙说明油滴与乙材料浸润
C.油瓶口的材料选用乙材料较合适D.水银在两种材料表面的形状一定与酱油滴形状相同
【答案】C
【解析】ABC.只要选择酱油不浸润的材料做酱油瓶就能保持瓶子清洁,从图示的情况可以看出酱油与甲材料是浸润的,与乙材料是不浸润的,所以应该选择乙材料,选项C正确。
D.液体在某种材料表面的形状不但与浸润和不浸润有关,而且与液体的体积有关,即使是浸润的,液滴的体积不同其形状也不同,所以无法确定水银在两种材料表面的形状是否与酱油滴的形状相同,选项D错误。故选C。
8.N95透明智能口罩的外观是由防水防刮的再生透明非晶体塑料制成;它的侧面设计了两个圆孔静电层区域,是为了过滤空气:口罩内含有麦克风和扬声器;口罩也可以拆开,内部配备一个充电盒,盒内也提供某非可见光,可以进行对面罩全面消毒。由以上信息判断( )
A.非晶体塑料在光学现象中体现出各向异性
B.静电层的过滤作用主要应用了静电吸附作用
C.麦克风的工作原理是将电信号转换成声音信号
D.盒内的非可见光是红外线
解析:选B,A.非晶体塑料在光学现象中体现出各向同性,A错误;
B.静电层用来吸附空气中的灰尘,B正确;
C.麦克风的工作原理是将声音信号转换成电信号,C错误;
D.盒内的非可见光时紫外线,D错误。
故选B。
9.如图表示某晶体的物态变化过程,其中甲、乙、丙分别表示三种物态。下列分析正确的是( )
A.甲为气态B.甲→乙的过程需要放热
C.乙→丙的过程与露珠形成过程相同D.BC段对应的温度为该晶体的熔点
解:选D,A.由题图知,甲中分子相距最近,分子排列规则,分子间的作用力最大,既不易被压缩,也不容易被拉伸,所以是固态分子的排列方式;乙中分子相距较近,分子排列杂乱,分子间的作用力较弱,是液态分子的排列方式;丙中分子相距最远,分子无固定排列,分子间的作用力最弱,是气态分子的排列方式。由以上分析知,甲为固态,故A错误;
B.甲→乙是固态变为液态的熔化过程,需要吸收热量,故B错误;
C.乙→丙是液态变成气态的汽化过程,露珠是水蒸气遇冷形成小水滴的液化过程,故C错误;
D.BC段表示物体吸热或放热的温度保持不变,状态发生改变的晶体熔化(或凝固)过程,此时的温度叫晶体的熔点(或凝固点),故D正确。
故选D。
10.王亚平曾在第一次太空授课中展示了完美的“太空水球”,液晶电视图像色彩更加绚丽,解释上述现象用到的有关知识中说法正确的是( )
A.表面张力能够使液体表面积收缩到最小
B.表面张力的方向与液面垂直并指向液体内部
C.将一块晶体敲碎后,得到的小颗粒是非晶体
D.液晶的所有物理性质均表现为各向异性
解析:选A,A.液体由于表面张力作用,有使其表面积收缩到最小的趋势,A正确;
B.表面张力的方向跟液面相切,垂直于液面的边界线,B错误;
C.将一块晶体敲碎后,得到的小颗粒仍然是晶体,C错误;
D.液晶像液体一样具有流动性,而其光学性质与某些晶体相似具有各向异性,不是所有物理性质均表现各向异性,D错误。
故选A。
11.食盐是我们生活中不可缺少的调味品,中国人大约在神农氏与黄帝的时期就开始煮盐。通过研究,我们知道了食盐的微观结构如图所示,则下列说法正确的是( )
A.食盐晶体是正六面体形
B.食盐所有的物理性质都具有各向异性
C.食盐颗粒受潮粘连成食盐块时,形状不规则,是非晶体
D.食盐在熔化时,要吸收热量,温度保持不变,所以内能也不变
解析:选A,A.食盐晶体是正六面体形,选项A正确;
B.食盐具有各向异性,但并非所有的物理性质都具有各向异性,选项B错误;
C.食盐颗粒受潮粘连成食盐块时,形状不规则,但仍是晶体,选项C错误;
D.食盐在熔化时,要吸收热量,温度保持不变,所以内能增加,选项D错误。
故选A。
12.北京冬奥会中国科研团队打破人工造雪核心技术“冰状雪”的国家封锁,成功制造出适应大陆性季风气候特点的合格“冰状雪”。“冰状雪”可以减小雪道表面与滑雪板间的摩擦力,保证雪道表面不易变形。即使在运动员高速转向的情况下,也能保证雪道表面平整光滑。不论选手第几个出场,雪道都可以处于相对完美的状态,以此确保比赛的公平性。已知普通雪密度是每立方厘米0.1克至0.4克,而“冰状雪”密度则需要达到每立方厘米0.65克。下列说法正确的是( )
A.“冰状雪”没有规则的形状是非晶体
B.在同样条件下,同体积的“冰状雪”比自然雪熔化得慢
C.3℃的水通过造雪机转化为雪时,需要吸收热量
D.“冰状雪”熔化成水的过程中温度会不断变化
解析:选B,A.“冰状雪”有固定的熔点,是晶体,故A错误;
B.“冰状雪”密度较大,在同样条件下,同体积的“冰状雪”比自然雪熔化得慢,故B正确;
C.3℃的水通过造雪机转化为雪时,需要放出热量,故C错误;
D.“冰状雪”是晶体,熔化成水的过程中温度不变,故D错误。
故选B。
13.复旦大学物理系张远波教授课题组发现了一种新型二维半导体材料——黑磷,并成功制备了半导体测试材料。已知黑磷是有黑色金属光泽的半导体,是白磷在很高压强和较高温度下转化形成的。图为黑磷的微观结构,下列说法正确的是( )
A.黑磷是晶体材料
B.黑磷和白磷是同位素
C.黑磷没有固定的熔点
D.黑磷的微观各层结构都不同,每层内部结构松散
解析:选A,AC.黑磷的微观结构呈现规则排列,具有空间上的周期性,属于晶体材料,因而具有固定的熔点,故A正确,C错误;
B.质子数(即原子序数)相同,而中子数不同的元素互称同位素,白磷和黑鳞属于同素异型体,不属于同位素,故B错误;
D.黑磷的微观各层结构都相同,每层内部结构紧密,故D错误。
故选A。
14.北京冬奥会给世界各地的人们带来了寒冬中的温暖,雪花形主火炬(图甲)的创意展现中国智慧,符合科学事实(图乙),实际上雪花的形态有很多种(图丙)。关于雪花的下列说法正确的是( )
A.雪花是非晶体
B.雪花具有各向异性
C.0°C雪花的水分子的平均动能比0°C液态水分子的小
D.雪花漫天飞舞可以作为雪花分子在做无规则运动的证据
解析:选B,AB.根据雪花具有形状规则的几何形状,且雪花在熔化时,吸收热量温度不变,具有确定的熔点,所以雪花是单晶体,则单晶体具有各向异性的物理性质,A错误,B正确;
C.平均动能与温度有关系,故0°C雪花的水分子的平均动能与0°C液态水分子的相同,C错误;
D.雪花是固体颗粒,飞舞时,是宏观上的机械运动,不能说明分子在做无规则运动,D错误。
故选B。
15.石墨烯是从石墨中分离出的新材料,其中碳原子紧密结合成单层六边形晶格结构,如图所示,则( )
A.石墨是非晶体
B.石墨研磨成的细粉末就是石墨烯
C.单层石墨烯的厚度约3μm
D.碳原子在六边形顶点附近不停地振动
解析:选D,A.石墨是晶体,故A错误;
B.石墨烯是石墨中提取出来的新材料,故B错误;
C.单层石墨烯厚度约为原子尺寸,故C错误;
D.根据分子动理论可知,固体分子在平衡点不停的振动,故D正确。
故选D。
16.石墨和金刚石性质有很大差异,是由于( )
A.石墨是各向异性的,而金刚石是各向同性的
B.它们的化学成分不同
C.它们都是各向同性的
D.组成它们的物质微粒按不同的规则排列
解析:选D,石墨和金刚石都由碳分子组成,但它们的物理性质不同,石墨是各向同性的,而金刚石是各向异性的,是由于组成它们的物质微粒排列结构不同。
故选D。
17.人们在夏季喜欢佩戴水晶饰品,天然的水晶具有规则的几何外形,如图所示。关于天然水晶,下列说法正确的是( )
A.是单晶体B.没有固定的熔点
C.微观粒子的空间排列不规则D.在光学性质上表现为各向同性
解析:选A,A.天然的水晶具有规则的几何外形,所以是单晶体,故A正确;
B.晶体具有固定的熔点,故B错误;
C.单晶体微观粒子的空间排列规则,故C错误;
D.单晶体在光学性质上表现为各向异性,故D错误。
故选A。
18.固体甲和乙在一定压强下的熔化曲线如图,纵轴表示温度,横轴表示时间,下列说法正确的是( )
A.固体甲一定是晶体,固体乙不一定是非晶体
B.甲一定有确定的几何外形,乙一定没有确定的几何外形
C.在热传导方面甲一定表现出各向异性,乙一定表现出各向同性
D.甲和乙的化学成分可能相同
解析:选D,A.固体甲在ab段表示熔化的过程,温度保持不变,因此一定是晶体;而固体乙在整个升温的过程中,没有固定的熔点,因此一定是非晶体,A错误;
B.如果固体甲是多晶体,也没有确定的几何外形,B错误;
C.如果甲是多晶体,则不表现为各向异性,C错误;
D.同种化学成分,有时可以形成晶体,有时也可以形成非晶体,D正确。
故选D。
19.2010年诺贝尔物理学奖授予安德烈·盖姆和康斯坦丁·诺沃肖洛夫,以表彰他们在石墨烯材料方面的卓越研究,他们通过透明胶带对石墨进行反复的粘贴与撕开使得石墨片的厚度逐渐减小,最终寻找到了厚度只有0.34nm的石墨烯,是碳的二维结构。如图所示为石墨、石墨烯的微观结构。根据以上信息和已学知识判断,下列说法中正确的是( )
A.石墨是晶体,石墨烯是非晶体
B.石墨是单晶体,石墨烯是多晶体
C.石墨的物理性质表现为各向异性,石墨烯的物理性质表现为各向同性
D.他们是通过物理变化的方法获得石墨烯的
解析:选D,AB.石墨、石墨烯都是单晶体。石墨与石墨烯等都是碳元素的单质,它们互为同素异形体。故AB错误;
C.石墨、石墨烯的物理性质都表现为各向同性,故C错误;
D.他们是通过物理变化的方法获得石墨烯的,故D正确。
故选D。
20.随着科技的发展,国家对物质的研究也越来越深入。关于物质结构和组成,下列说法正确的是( )
A.布朗运动是指悬浮在液体中的固体颗粒分子的无规则运动,扩散现象不能在固体中出现
B.同种物质不可能以晶体和非晶体两种不同的形态出现
C.单晶体具有固定的熔点,多晶体没有固定的熔点
D.多晶体是由单晶体组合而成的,但单晶体表现为各向异性,多晶体表现为各向同性
解析:选D,A.布朗运动是指悬浮在液体中的固体颗粒的无规则运动,扩散现象可以在固体、液体和气体中出现,故A错误;
B.同种物质可能以晶体和非晶体两种不同的形态出现,如石墨与金刚石,故B错误;
C.单晶体和多晶体具有确定的熔点,非晶体没有确定的熔点,故C错误;
D.根据多晶体与单晶体的特点可知,多晶体是由单晶体组合而成的,单晶体的某些物理性质表现为各向异性,多晶体和非晶体的物理性质表现为各向同性,故D正确。
故选D。
21.下列说法正确的是( )
A.晶体有确定的熔点以及各向异性的特点
B.食盐受潮后结成块,说明食盐从晶体变成非晶体
C.烧热的针尖接触涂有蜂蜡薄层的云母片背面,熔化的蜂蜡呈椭圆形,说明蜂蜡是晶体
D.液晶态既具有液体的流动性,又在一定程度上具有晶体分子的规则排列的性质
解析:选D,A.单晶体具有各向异性,多晶体具有各向同性,晶体具有确定的熔点,故A错误;
B.食盐受潮结块,但如果利用放大镜看,会发现组成盐块的仍为一个个的晶粒,故B错误;
C.烧热的针尖接触涂有蜂蜡薄层的云母片背面,熔化的蜂蜡呈椭圆形,说明云母片在导热性能上有各向异性,为单晶体,故C错误;
D.液晶具有液体和晶体的共同特性,液晶态既具有液体的流动性,又在一定程度上具有晶体分子的规则排列的性质,故D正确。
故选D。
多选题
1.下列说法中正确的是( )
A.分子间的引力与斥力同时存在,斥力等于引力时,分子势能最大
B.夏天荷叶上水珠呈球形,是由于液体表面张力使其表面收缩的缘故
C.液晶既具有液体的流动性,又具有光学各向异性
D.将碳素墨水滴入清水中,观察到布朗运动是碳分子的无规则运动
【答案】BC
【解析】A.分子间的引力与斥力同时存在,斥力等于引力时,分子势能最小,故A错误;
B.夏天荷叶上水珠呈球形,是由于液体表面张力使其表面收缩的缘故,故B正确;
C.由液晶的性质可知,液晶既具有液体的流动性,又具有光学各向异性,故C正确;
D.将碳素墨水滴入清水中,观察到布朗运动是液体分子的无规则运动引起的小颗粒的运动,故D错误。
故选BC。
2.以下说法中正确的是( )
A.有些非晶体在一定条件下可以转化为晶体
B.如果在液体表面任意画一条线,线两侧的液体之间的作用力表现为引力
C.附着层内分子间的距离小于液体内部分子间的距离时,液体与固体之间表现为浸润
D.液晶具有液体的流动性,所有物质都具有液晶态
【答案】ABC
【解析】A.晶体在一定条件下可转化为非晶体,有些非晶体在一定条件下也可以转化为晶体,选项A正确;
B.液体表面层分子比内部稀疏,相互间表现为引力,选项B正确;
C.附着层内分子间的距离小于液体内部分子间的距离时,分子间表现为斥力,使液体表面扩张,液体与固体之间表现为浸润,选项C正确;
D.液晶具有液体的流动性,但不是所有物质都具有液晶态,选项D错误。故选ABC。
3.下列现象中,利用了毛细现象的是( )
A.用粉笔吸干纸上的墨汁
B.建房时,在砌砖的地基上铺一层油毡或涂过沥青的厚纸
C.用棉线作酒精灯的灯芯
D.想保存地下的水分,把地面的土壤锄松
【答案】AC
【解析】AC.粉笔和棉线内部有许多细小的孔道,起着毛细管的作用,所以AC正确;
B.砖的内部也有许多细小的孔道,会起到毛细管的作用,在砌砖的地基上铺一层油毡或涂过沥青的厚纸,可以防止地下水分沿着夯实的地基以及砖墙的毛细管上升,以保持房屋干燥,故B错误;
D.土壤里面有很多毛细管,地下的水分可沿着它们上升到地面,如果要保存地下的水分,就要把地面的土壤锄松,破坏这些土壤里的毛细管,不是利用毛细现象,故D错误。故选AC。
4.下列说法正确的是( )
A.浸润和不浸润现象都是分子间作用力作用的表现
B.农田里如果要保存地下的水分,就要把地面的土壤锄松,可以减少毛细现象的发生
C.水银不能浸润玻璃,说明水银是不浸润液体
D.在建筑房屋时,在砌砖的地基上要铺一层油毡或涂过沥青的厚纸,这是为了增强毛细现象,使地下水容易上升
【答案】AB
【解析】A.浸润和不浸润现象都是分子间作用力作用的表现,A正确;
B.农田里如果要保存地下的水分,就要把地面的土壤锄松,可以减少毛细现象的发生,B正确;
C.浸润与不浸润是相对的,一种液体是否浸润某种固体,与这两种物质的性质都有关系,水银不浸润玻璃,但浸润铅,C错误;
D.在建筑房屋时,在砌砖的地基上要铺一层油毡或涂过沥青的厚纸,是因为水对油和沥青是不浸润的,会阻止地下水上升,D错误。故选AB。
5.把极细的玻璃管分别插入水中与水银中,如图所示,正确表示毛细现象的是( )
A. B. C. D.
【答案】AC
【解析】管径很细的管子叫做毛细管。将毛细管插入液体内时,管内、外液面会产生高度差。如果液体浸润管壁,管内液面高于管外液面;如果液体不浸润管壁,管内液面低于管外液面,这种现象叫毛细现象。
AD.水浸润管壁,故要高于水平液面,D错误A正确;
BC.水银不浸润器壁,故液面要低于水平面,B错误C正确。故选AC。
6.关于图,下列说法正确的是( )
A.图甲为浸润现象,图乙为不浸润现象
B.图甲为不浸润现象,图乙为浸润现象
C.图甲中附着层的液体分子比液体内部的分子间距小
D.图乙中附着层的液体分子比液体内部的分子间距小
【答案】AC
【解析】AB.由题图可知,图甲为浸润现象,图乙为不浸润现象,选项A正确,B错误;
CD.根据浸润与不浸润的特点可知,浸润时,附着层的液体分子比液体内部的分子间距小,不浸润时,附着层的液体分子比液体内部的分子间距大,选项C正确,D错误。故选AC。
7.下列四幅图对应的说法中正确的有_________。
A.图甲是玻璃管插入某液体中的情形,表明该液体能够浸润玻璃
B.图乙是干湿泡温度计,若发现两温度计的读数差正在变大,说明空气相对湿度正在变大
C.图丙中玻璃管锋利的断口在烧熔后变钝,原因是玻璃是非晶体加热后变成晶体
D.图丁中液体表面层的分子间距离大于液体内部分子间距离,是液体表面张力形成的原因
E.液体浸润细管壁或者不浸润细管壁都能产生毛细现象
【答案】ADE
【解析】A.液体在毛细管中上升,为液体能够浸润玻璃,故A正确;
B.干湿泡温度计读数差越大说明湿泡蒸发较快,空气较干燥,相对湿度变小,故B错误;
C.玻璃为非晶体,熔化再凝固仍为非晶体,其原因时熔化后液体的表面张力使玻璃管变钝,故C错误;
D.液体表面张力形成的原因是液体表面层的分子间距离大于液体内部分子间的距离,故D正确;
E.液体浸润细管壁或者不浸润细管壁都能产生毛细现象,故E正确;故选ADE
8.在甲、乙、丙三种固体薄片上涂蜡,用烧热的针接触其上一点,蜡熔化的范围如图甲、乙、丙所示,而甲、乙、丙三种固体在熔化过程中温度随加热时间变化的关系如图丁所示,以下说法不正确的是( )
A.甲、乙为非晶体,丙是晶体
B.甲、乙为晶体,丙是非晶体
C.甲为多晶体,乙为非晶体,丙为单晶体
D.甲、丙有确定的熔点,乙无确定的熔点
解析:选AB,ABD.由题图丁可知:甲、丙有固定熔点,乙无固定熔点,所以甲、丙为晶体,乙为非晶体。故AB错误,D正确。
C.由题图甲、乙、丙可知:甲、乙各向同性,丙各向异性,结合以上结论可知,甲为多晶体,丙为单晶体,故C正确。
本题选不正确的,故选AB。
9.关于晶体和非晶体,下列说法中正确的是( )
A.同种物质不可能呈现晶体和非晶体两种不同的形态
B.晶体中原子(或分子、离子)都按照一定规则排列,具有空间上的周期性
C.单晶体和多晶体都具有各向异性的物理性质
D.单晶体具有规则的外形是由于它的微粒按一定规律排列
解析:选BD,A.理论和实验证明非晶体具有不稳定状态,在适当的条件下会变成晶体,故A错误;
BD.晶体分子的排列有规则,在空间上有周期性,单晶体具有规则的几何外形,故BD正确;
C.单晶体具有各向异性,多晶体具有各向同性,故C错误。
故选BD。
10.关于晶体和非晶体,下列说法正确的是( )
A.可以根据各向异性或各向同性来鉴别晶体和非晶体
B.一块均匀薄片,沿各个方向对它施加拉力,发现其强度一样,则此薄片一定是非晶体
C.一个固体球,如果沿其各条直线方向的导电性不同,则该球体一定是单晶体
D.判断晶体和非晶体可以根据有没有确定的熔点
解析:选CD, AD.判断固体是否为晶体的标准是看其是否有固定的熔点,故A错误,D正确;
BC.多晶体和非晶体都具有各向同性的性质、无规则的外形,单晶体具有各向异性的性质和规则的外形。故B错误,C正确。
故选CD。
11.大自然之中存在许多绚丽夺目的晶体,这些晶体不仅美丽,而且由于化学成分和结构各不相同而呈现出千姿百态,高贵如钻石,平凡如雪花,都是由无数原子严谨而有序地组成的。关于晶体与非晶体,正确的说法是( )
A.固体可以分为晶体和非晶体两类,晶体、非晶体是绝对的,是不可以相互转化的
B.多晶体是由许多单晶体杂乱无章地组合而成的,所以多晶体没有确定的几何形状
C.晶体沿不同的方向的导热或导电性能不同,但沿不同方向的光学性质一定相同
D.单晶体有固定的熔点,非晶体没有固定的熔点
解析:选 BD, A.固体可以分为晶体和非晶体两类,晶体、非晶体不是绝对的,是可以相互转化的,例如天然石英是晶体,熔融过的石英却是非晶体;把晶体硫加热熔化(温度超过300 ℃)再倒进冷水中,会变成柔软的非晶体硫,再过一段时间又会转化为晶体硫,A错误;
B.多晶体是由许多单晶体杂乱无章地组合而成的,所以多晶体没有确定的几何形状,B正确;
C.晶体分为单晶体和多晶体,某些单晶体沿不同的方向的导热或导电性能不相同,沿不同方向的光学性质也不相同,C错误;
D.单晶体有固定的熔点,非晶体没有固定的熔点,D正确。
故选BD。
12.下列说法正确的是( )
A.只要是具有各向异性的物体必定是晶体
B.只要是具有固定的熔点的物体必定是晶体
C.晶体在不同方向上物质微粒的排列情况相同
D.晶体的内部结构具有规则性
解析:选ABD.多晶体和非晶体都具有各向同性,只有单晶体具有各向异性,A正确;
B.晶体一定有固定的熔点,而非晶体无固定的熔点,B正确;
CD.组成晶体的物质微粒是有规则排列的,由于在不同方向上物质微粒的排列情况不同,故晶体在不同方向上的物理性质不同,C错误,D正确。
故选ABD。
13.下列说法正确的是( )
A.石墨和金刚石都是晶体,都是由碳元素组成的单质,但它们的原子排列方式不同
B.晶体和非晶体在熔化过程中都吸收热量,温度不变
C.液晶的光学性质随温度的变化而变化
D.液晶的分子排列会因所加电压的变化而变化,由此引起光学性质的改变
解析:选AD, A.石墨和金刚石都是晶体,都是由碳元素组成的单质,但它们的原子排列方式不同,故A正确;
B.晶体在熔化过程中吸收热量,温度不变,非晶体在熔化过程中吸收热量,温度升高,故B错误;
CD.液晶的光学性质与温度的高低无关,其随所加电压的变化而变化,即液晶的分子排列会因所加电压的变化而变化,由此引起光学性质的改变,故C错误,D正确。
故选AD。
14.关于晶体与非晶体,下列说法正确的是( )
A.固体可以分为晶体和非晶体两类,晶体、非晶体是绝对的,是不可以相互转化的
B.多晶体是许多单晶体杂乱无章地组合而成的,所以多晶体没有确定的几何形状
C.晶体沿不同的方向导热或导电性能不同,但沿不同方向的光学性质一定相同
D.单晶体有确定的熔点,非晶体没有确定的熔点
解析:选BD,A.晶体、非晶体不是绝对的,是可以相互转化的,例如天然石英是晶体,熔融过的石英却是非晶体,选项A错误;
B.多晶体是许多单晶体杂乱无章地组合而成的,所以多晶体没有确定的几何形状,选项B正确;
C.晶体分为单晶体和多晶体,单晶体沿不同方向的导热或导电性能不相同,沿不同方向的光学性质也不一定相同,选项C错误。
D.单晶体有确定的熔点,非晶体没有确定的熔点,选项D正确。
故选BD。
15.关于晶体和非晶体的性质说法正确的是( )
A.可以利用有无固定熔点来判断物质是晶体还是非晶体
B.晶体在熔化时要吸热,说明晶体在熔化过程中分子动能增加
C.单晶体和多晶体都表现为各向异性,非晶体则表现为各向同性
D.液晶像液体一样具有流动性,而其光学性质和单晶体相似,具有各向异性
解析:选AD, A.晶体和非晶体的区别就是有无固定熔点,因此可以利用有无固定熔点来判断物质是晶体还是非晶体。故A正确;
B.晶体在熔化时要吸热,是分子势能增加,而晶体在熔化过程中温度不变,分子动能不变。故B错误;
C.多晶体表现为各向同性。故C错误;
D.液晶像液体一样具有流动性,而其光学性质和单晶体相似,具有各向异性。故D正确。
故选AD。
16.图甲是某小组“探究海波熔化时温度变化规律”的实验装置,每隔1min记录一次温度值。实验数据记录如下表:
(1)实验中需要的测量工具是温度计和________;
(2)在1min时,温度计的示数如图乙所示,此时的温度为________℃;
(3)由记录的实验数据可知海波是________(选填“晶体”或“非晶体”);
(4)由实验知,海波熔化需要的条件是:________________;继续吸收热量;
(5)另一小组在利用相同的器材进行这一实验时,观察到海波熔化过程中温度计示数缓慢上升。产生这一现象的原因可能是________(填字母)。
A.烧杯中的水少 B.对试管内的海波不断搅拌
C.温度计的玻璃泡碰到了试管壁 D.海波熔化过程中吸热,温度升高
答案 停表 42 晶体 温度达到熔点 C
解析:(1)[1]由表中数据可知,实验需要测量温度和时间,实验中需要的测量工具是温度计和停表。
(2)[2]如题图乙,温度计的分度值为1℃,读数为42℃。
(3)[3]由记录的实验数据可知,海波在固定的温度开始熔化,熔化时温度不变,因此海波是晶体。
(4)[4]通过实验可知,海波熔化需要达到48℃,熔化过程中,需要继续加热,由此可知海波熔化需要的条件是:温度达到熔点;继续吸收热量。
(5)[5]A.海波在固定的温度开始熔化,熔化时温度不变,进行这一实验时,观察到海波熔化过程中温度计示数缓慢上升;该物质是晶体,熔化过程中温度是不变的,烧杯中的水少,不会影响温度计的示数,故A错误;
B.对试管内的海波不断搅拌,试管中海波受热更加均匀,不可能出现以上情况,故B错误;
C.温度计的玻璃泡碰到了试管壁,因为烧杯中水的温度高于海波的温度,温度计示数缓慢上升,故C正确;
D.海波是晶体,熔化过程中吸热,但温度保持不变,故D错误。
故选C。
17.依据下面情境,判断下列说法对错。如图所示,冬天到了,各种不同的雪花漫天飞舞。
(1)雪花有天然规则的几何外形,是晶体。( )
(2)如果温度高,雪花很快就会化成水,水也是晶体。( )
(3)雪花的所有物理性质都是各向异性的。( )
(4)某一大块晶体粉碎成形状相同的颗粒,每个颗粒为一个单晶体。( )
(5)单晶体有天然规则的几何形状,是因为单晶体的物质微粒是规则排列的。( )
答案 正确 错误 错误 错误 正确
解析(1)雪花有天然规则的几何外形, 具有固定的熔点,属于晶体,故正确。
(2)如果温度高,雪花很快就会化成水,水属于液体,晶体和非晶体都是固体,故错误。
(3)单晶体具有各向异性,但并不是所有物理性质都是各向异性的,故错误。
(4)大块晶体粉碎成形状相同的颗粒,每个颗粒与大块晶体的性质相同,不一定是单晶体,故错误。
(5)单晶体的物质微粒是规则排列的,具有天然规则的几何形状,故正确.
18.如图所示是对某种合金连续不断地加热过程中,温度随时间变化的曲线,据图回答:
(1)这种合金在固态时是不是晶体;
(2)这种合金的熔点是多少;
(3)熔化过程用了多少时间;
(4)图中BC段表示这种合金处于什么状态。
答案(1)是;(2)210 ℃;(3)8 min; (4)固液共存
解析(1)题图中BC阶段表示该合金的熔化过程,说明有一定的熔点,所以这种合金在固态时是晶体;
(2)熔点为;
(3)熔化过程用了
(4)BC段就是这种合金的熔化过程,合金处于固、液共存状态。
时间/min
0
1
2
3
4
5
6
7
8
9
10
11
海波的温度/℃
40
44
46
48
48
48
48
48
48
50
53
沪科技版(2020)选修第三册第六节 材料及其应用简介精品同步练习题: 这是一份沪科技版(2020)选修第三册<a href="/wl/tb_c4027753_t7/?tag_id=28" target="_blank">第六节 材料及其应用简介精品同步练习题</a>,文件包含沪科版2020上海高二物理选修三114116气体液体和固体练习原卷版docx、沪科版2020上海高二物理选修三114116气体液体和固体练习解析版docx等2份试卷配套教学资源,其中试卷共30页, 欢迎下载使用。
高中物理沪科技版(2020)选修第三册第三节 气体的等容变化和等压变化优秀课堂检测: 这是一份高中物理沪科技版(2020)选修第三册<a href="/wl/tb_c4027750_t7/?tag_id=28" target="_blank">第三节 气体的等容变化和等压变化优秀课堂检测</a>,文件包含沪科版2020上海高二物理选修三111113气体液体和固体练习原卷版docx、沪科版2020上海高二物理选修三111113气体液体和固体练习解析版docx等2份试卷配套教学资源,其中试卷共45页, 欢迎下载使用。
沪科技版(2020)选修第三册第五节 固体的基本性质精品精练: 这是一份沪科技版(2020)选修第三册<a href="/wl/tb_c4027752_t7/?tag_id=28" target="_blank">第五节 固体的基本性质精品精练</a>,文件包含沪科版2020上海高二物理选修三114116气体液体和固体练习原卷版docx、沪科版2020上海高二物理选修三114116气体液体和固体练习解析版docx等2份试卷配套教学资源,其中试卷共30页, 欢迎下载使用。

