三年(2022-2024)高考物理真题分类汇编(全国通用)专题11功和功率(解析版)
展开考点01 功和功率
1. (2024年高考广东卷)如图所示,探测器及其保护背罩通过弹性轻绳连接降落伞。在接近某行星表面时以的速度竖直匀速下落。此时启动“背罩分离”,探测器与背罩断开连接,背罩与降落伞保持连接。已知探测器质量为1000kg,背罩质量为50kg,该行星的质量和半径分别为地球的和。地球表面重力加速度大小取。忽略大气对探测器和背罩的阻力。下列说法正确的有( )
A. 该行星表面的重力加速度大小为
B. 该行星的第一宇宙速度为
C. “背罩分离”后瞬间,背罩的加速度大小为
D. “背罩分离”后瞬间,探测器所受重力对其做功的功率为30kW
【参考答案】.AC
【名师解析】本题考查万有引力,宇宙速度,牛顿运动定律,功率及其相关知识点。
由GM=gR2可得行星表面g’大小为g’=g=·22·10==4m/s2,A正确;由第一宇宙速度公式v=可得行星的第一宇宙速度为v’=×7.9 km/s=×7.9 km/s=×7.9 km/s,B错误;根据题述,探测器、背罩通过弹性轻绳连接降落伞,在某行星表面时以v=60m/s竖直匀速下落,可知所受空气阻力f=(M+m)g’=4200N,探测器与背罩断开瞬间,由牛顿第二定律,f-mg’=ma,解得背罩的加速度大小为a=80m/s2,C正确;探测器与背罩断开瞬间,探测器受重力做功功率为P=Mg’v=1000×4×60W=240kW,D错误。
【关键点拨】探测器与背罩断开瞬间,探测器做自由落体运动,背罩和降落伞受到向上的空气阻力和重力,利用牛顿第二定律计算其加速度。
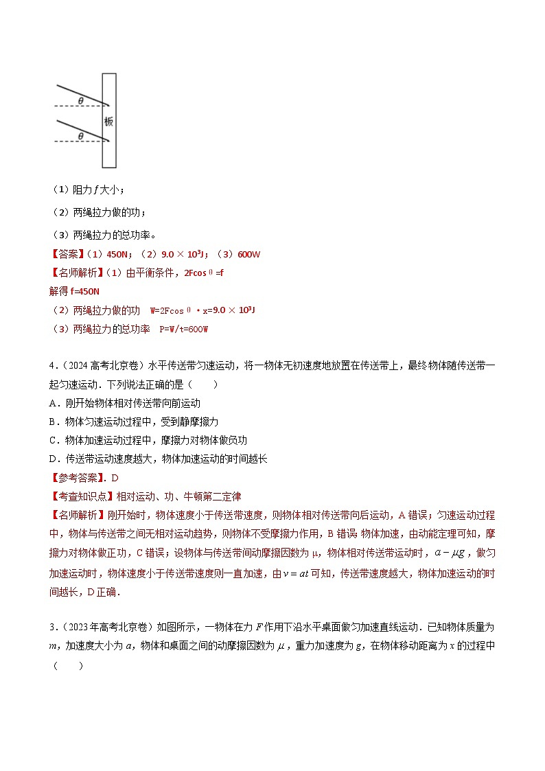
2.(2024年高考福建卷)在水平面上,用两根绳子拉一木板,绳子与水平方向夹角为θ = 22.5°,每条绳子上拉力F = 250N,在15s内木板匀速前进20m。cs22.5° ≈ 0.9求:
(1)阻力f大小;
(2)两绳拉力做的功;
(3)两绳拉力总功率。
【答案】(1)450N;(2)9.0 × 103J;(3)600W
【名师解析】(1)由平衡条件,2Fcsθ=f
解得f=450N
(2)两绳拉力做的功 W=2Fcsθ·x=9.0 × 103J
(3)两绳拉力总功率 P=W/t=600W
4.(2024高考北京卷)水平传送带匀速运动,将一物体无初速度地放置在传送带上,最终物体随传送带一起匀速运动.下列说法正确的是( )
A.刚开始物体相对传送带向前运动
B.物体匀速运动过程中,受到静摩擦力
C.物体加速运动过程中,摩擦力对物体做负功
D.传送带运动速度越大,物体加速运动的时间越长
【参考答案】.D
【考查知识点】相对运动、功、牛顿第二定律
【名师解析】刚开始时,物体速度小于传送带速度,则物体相对传送带向后运动,A错误;匀速运动过程中,物体与传送带之间无相对运动趋势,则物体不受摩擦力作用,B错误;物体加速,由动能定理可知,摩擦力对物体做正功,C错误;设物体与传送带间动摩擦因数为μ,物体相对传送带运动时,,做匀加速运动时,物体速度小于传送带速度则一直加速,由可知,传送带速度越大,物体加速运动的时间越长,D正确.
3.(2023年高考北京卷)如图所示,一物体在力F作用下沿水平桌面做匀加速直线运动.已知物体质量为m,加速度大小为a,物体和桌面之间的动摩擦因数为,重力加速度为g,在物体移动距离为x的过程中( )
A.摩擦力做功大小与F方向无关
B.合力做功大小与F方向有关
C.F为水平方向时,F做功为
D.F做功的最小值为
【参考答案】D
【名师解析】由于物体对水平桌面的压力大小与F方向有关,所以摩擦力大小与F方向有关,摩擦力做功大小与F方向有关,A错误;根据牛顿第二定律,F=ma,物体所受合外力大小只与物体加速度成正比,在物体移动距离为x的过程中,合力做功大小与F方向无关,B错误;F为水平方向时,由F-μmg=ma,F做功为W=Fx=(ma+μmg)x,C错误;设F的方向与水平方向的夹角为θ,由牛顿第二定律Fcsθ-f=ma,f=μFN,Fsinθ+FN=mg,W=Fcsθ·x,联立解得 W=Fcsθ·x=max+μ(mg-Fsinθ)x。当mg-Fsinθ=0时,力F做功最小,F做功的最小值为max,D正确。
4. (2023高考山东高中学业水平等级考试)《天工开物》中记载了古人借助水力使用高转筒车往稻田里引水的场景。引水过程简化如下:两个半径均为R的水轮,以角速度ω匀速转动。水筒在筒车上均匀排布,单位长度上有n个,与水轮间无相对滑动。每个水筒离开水面时装有质量为m的水,其中的60%被输送到高出水面H处灌入稻田。当地的重力加速度为g,则筒车对灌入稻田的水做功的功率为( )
A B.
C. D. nmgωRH
【参考答案】B
【名师解析】
由题知,水筒在筒车上均匀排布,单位长度上有n个,且每个水筒离开水面时装有质量为m的水、其中的60%被输送到高出水面H处灌入稻田,则水轮转一圈灌入农田的水的总质量为
m总 = 2πRnm × 60% = 1.2πRnm
则水轮转一圈灌入稻田的水克服重力做的功W = 1.2πRnmgH
则筒车对灌入稻田的水做功的功率为,
联立有,B正确。
5. (2023高考选择性考试辽宁卷)如图(a),从高处M点到地面N点有Ⅰ、Ⅱ两条光滑轨道。两相同小物块甲、乙同时从M点由静止释放,沿不同轨道滑到N点,其速率v与时间t的关系如图(b)所示。由图可知,两物块在离开M点后、到达N点前的下滑过程中( )
A. 甲沿I下滑且同一时刻甲的动能比乙的大
B. 甲沿Ⅱ下滑且同一时刻甲的动能比乙的小
C. 乙沿I下滑且乙的重力功率一直不变
D. 乙沿Ⅱ下滑且乙的重力功率一直增大
【参考答案】B
【名师解析】
由图(a)可知,光滑轨道I为凹陷轨道,物块下滑过程中做加速度逐渐减小的加速运动,对应于速度图像乙;光滑轨道II为倾斜轨道,物块下滑过程中做加速度不变的匀加速运动,对应于图线甲;所以甲下滑过程中,甲做匀加速直线运动,则甲沿Ⅱ下滑,乙做加速度逐渐减小的加速运动,乙沿I下滑,任意时刻甲的速度都小于乙的速度,可知同一时刻甲的动能比乙的小,A错误,B正确;
乙沿I下滑,开始时乙速度为0,到点时乙竖直方向速度为零,根据瞬时功率公式可知重力瞬时功率先增大后减小,CD错误。
6. (2023高考江苏学业水平选择性考试) 滑块以一定的初速度沿粗糙斜面从底端上滑,到达最高点B后返回到底端。利用频闪仪分别对上滑和下滑过程进行拍摄,频闪照片示意图如图所示。与图乙中相比,图甲中滑块( )
A. 受到的合力较小
B. 经过A点的动能较小
C. 在A、B之间的运动时间较短
D. 在A、B之间克服摩擦力做的功较小
【参考答案】C
【名师解析】
因为频闪照片时间间隔相同,对比图甲和乙可知图甲中滑块加速度大,是上滑阶段;根据牛顿第二定律可知图甲中滑块收到的合力较大;故A错误;
从图甲中的A点到图乙中的A点,先上升后下降,重力做功为0,摩擦力做负功;根据动能定理可知图甲经过A点的动能较大,故B错误;
由于图甲中滑块加速度大,根据,可知图甲在A、B之间的运动时间较短,故C正确;
由于无论上滑或下滑均受到滑动摩擦力大小相等,故图甲和图乙在A、B之间克服摩擦力做的功相等,故D错误;
7.(2023年全国高考新课程卷)一质量为1kg的物体在水平拉力的作用下,由静止开始在水平地面上沿x轴运动,出发点为x轴零点,拉力做的功W与物体坐标x的关系如图所示。物体与水平地面间的动摩擦因数为0.4,重力加速度大小取10m/s2。下列说法正确的是( )
A.在时,拉力的功率为6W
B.在时,物体的动能为2J
C.从运动到,物体克服摩擦力做的功为8J
D.从运动到的过程中,物体的动量最大为
【参考答案】BC
【名师解析】在0~2m内,拉力做的功W与物体坐标x的关系图像可知,图像斜率k=6,即W=6x,由W=F1x可知拉力为F1=6N;克服摩擦力做功Wf=μmgx=4x,由动能定理,可知W-μmgx=2x。在时,物体动能为2J,由Ek=,解得v=2m/s,拉力的功率为P=Fv=6×2W=12W,A错误;在2~4m内,拉力做的功W与物体坐标x的关系图像斜率k=3,拉力F2=3N。由动能定理, W2-μmgx=18J-0.4×1×10×4J=2J,即在时,物体的动能为2J,B正确;从运动到,物体克服摩擦力做的功为Wf=μmgx=8J,C正确;x=2m时,物体动能最大,在0~2m内,由动能定理,W-μmg×2=Ek,解得Ek =10J,由Ek==,解得p=2kgm/s,D错误。
8.(2023全国高考新课程卷)无风时,雨滴受空气阻力的作用在地面附近会以恒定的速率竖直下落。一质量为m的雨滴在地面附近以速率v下落高度h的过程中,克服空气阻力做的功为(重力加速度大小为g)( )
A.0 B.mgh
C. D.
【参考答案】B
【名师解析】.在地面附近匀速下落,f=mg,在下落高度h的过程中,克服空气阻力做的功为Wf=fh=mgh,B正确。
9. (2023学业水平等级考试上海卷)若有个物体在空中发生爆炸,分裂成三个速率相同但质量不同的物块,忽略空气阻力,则它们落到水平地面上是速率的大小关系是
A. 质量大的落地速率大
B. 质量大的落地速率大
C. 三者落地速率相同
D. 无法判断
【参考答案】C
【名师解析】. 分裂成三个速率相同但质量不同的物块,下落过程中都是只有重力做功,机械能守恒,所以三者落地速率相同,C正确。
10.(2023年6月高考浙江选考科目)铅球被水平推出后的运动过程中,不计空气阻力,下列关于铅球在空中运动时的加速度大小a、速度大小v、动能Ek和机械能E随运动时间t的变化关系中,正确的是( )
A. B. C. D.
【参考答案】D
【名师解析】铅球被水平推出后的运动过程中,不计空气阻力,铅球只受重力,其加速度a=g,铅球竖直速度随时间均匀增大,水平速度不变,所以铅球速度随时间不是均匀增大,AB错误;铅球被水平推出后的运动过程中,不计空气阻力,铅球只受重力,机械能守恒,动能逐渐增大,但不是均匀增大,C错误D正确。
11. (2023高考湖南卷) 如图,固定在竖直面内的光滑轨道ABC由直线段AB和圆弧段BC组成,两段相切于B点,AB段与水平面夹角为θ,BC段圆心为O,最高点为C、A与C的高度差等于圆弧轨道的直径2R。小球从A点以初速度v0冲上轨道,能沿轨道运动恰好到达C点,下列说法正确的是( )
A. 小球从B到C的过程中,对轨道的压力逐渐增大
B. 小球从A到C的过程中,重力的功率始终保持不变
C. 小球初速度
D 若小球初速度v0增大,小球有可能从B点脱离轨道
【参考答案】AD
【名师解析】小球从B到C的过程中,对轨道的压力逐渐增大,A正确;小球从A到C的过程中,重力的功率逐渐减小,B错误;题述小球从A点以初速度v0冲上轨道,能沿轨道运动恰好到达C点,由机械能守恒定律,=mg·2R,解得:,C错误;若小球初速度v0增大,小球有可能从B点脱离轨道做斜抛运动,D正确。
12. (2023新高考福建卷)福建土楼兼具居住和防御的功能,承启楼是圆形土楼的典型代表,如图(a)所示。承启楼外楼共四层,各楼层高度如图(b)所示。同一楼层内部通过直径约50m的圆形廊道连接。若将质量为100kg的防御物资先从二楼仓库搬到四楼楼梯口M处,再用100s沿廊道运送到N处,如图(c)所示。重力加速度大小取10m/s2,则( )
A. 该物资从二楼地面被运送到四楼M处的过程中,克服重力所做的功为
B. 该物资从M处被运送到N处的过程中,克服重力所做的功为
C. 从M处沿圆形廊道运动到N处,位移大小为
D. 从M处沿圆形廊道运动到N处,平均速率为
【参考答案】A
【命题意图】此题考查功、位移、路程和平均速率及其相关知识点。
【名师解析】
根据功的定义,该物资从二楼地面被运送到四楼M处的过程中,克服重力所做的功为,选项A正确;该物资从M处被运送到N处的过程中,由于M、N高度差为零,所以克服重力做功为零,选项B错误;从M处沿圆形廊道运动到N处,位移大小为50m,故C错误;从M处沿圆形廊道运动到N处,路程s=πr,其平均速率为,故D错误。
13. (2022年1月浙江选考)某节水喷灌系统如图所示,水以的速度水平喷出,每秒喷出水的质量为2.0kg。喷出的水是从井下抽取的,喷口离水面的高度保持H=3.75m不变。水泵由电动机带动,电动机正常工作时,输入电压为220V,输入电流为2.0A。不计电动机的摩擦损耗,电动机的输出功率等于水泵所需要的输入功率。已知水泵的抽水效率(水泵的输出功率与输入功率之比)为75%,忽略水在管道中运动的机械能损失,则( )
A. 每秒水泵对水做功为75J
B. 每秒水泵对水做功为225J
C. 水泵输入功率为440W
D. 电动机线圈的电阻为10
【参考答案】D
【名师解析】每秒喷出水的质量为,抽水增加了水的重力势能和动能,则每秒水泵对水做功为
,故AB错误;
水泵的输出能量转化为水的机械能,则,而水泵的抽水效率(水泵的输出功率与输入功率之比)为75%,则,故C错误;电动机的输出功率等于水泵所需要的输入功率,则电动机的机械功率为,而电动机的电功率为,。由能量守恒可知,联立解得,故D正确。
考点02 机车启动和运行
1. (2023年高考湖北卷)两节动车的额定功率分别为和,在某平直铁轨上能达到的最大速度分别为和。现将它们编成动车组,设每节动车运行时受到的阻力在编组前后不变,则该动车组在此铁轨上能达到的最大速度为( )
A. B.
C. D.
【参考答案】D
【名师解析】由题意可知两节动车分别有,
当将它们编组后有
联立可得,D正确。
2. (2022年高考广东物理)如图8所示,载有防疫物资的无人驾驶小车,在水平MN段以恒定功率、速度匀速行驶,在斜坡PQ段以恒定功率、速度匀速行驶。己知小车总质量为,, PQ段的倾角为,重力加速度g取,不计空气阻力。下列说法正确的有( )
A.从M到N,小车牵引力大小为 、
B.从M到N,小车克服摩擦力做功
C.从P到Q,小车重力势能增加
D.从P到Q,小车克服摩擦力做功
【参考答案】ABD
【命题意图】本题考查功率,平衡条件,重力势能和摩擦力做功的计算。
【解题思路】
从M到N,由P1=F1v1,解得小车牵引力F1= P1/v1=200/5N=40N,A正确;从M到N,小车匀速行驶,牵引力等于摩擦力,可得摩擦力f1= F1=40N,小车克服摩擦力做功Wf1= f1x=40×20J=800J,B正确;从P到Q,小车上升高度h=PQsin30°=20×0.5m=10m,小车重力势能增加△Ep=mgh=50×10×10J=5000J,C错误;从P到Q,由P2=F2v2,解得小车牵引力F2= P2/v2=570/2N=285N,从P到Q,小车匀速行驶,小车牵引力F2=f2+mgsin30°,解得f2= F2-mgsin30°=285N-50×10×1/2N=35N。从P到Q,小车克服摩擦力做功Wf2= f2x=35×20J=700J,D正确。
【一题多解】对选项B,由于小车匀速运动,动能不变,也可利用动能定理,得出W1- Wf1=0,W1=P1t1,t1=x/v1,得出Wf1=W= P1x/v1=200×20/5J=800J。对选项D,由于小车匀速运动,动能不变,也可利用功能关系,得出W2- Wf2=△Ep=mgh,W2=P2t2,t2=x/v2,得出Wf1=W2- mgh = P2x/v2- mgh =570×20/2J-50×10×10J =700J。
8. (2023高考山东高中学业水平等级考试)质量为M的玩具动力小车在水平面上运动时,牵引力F和受到的阻力f均为恒力,如图所示,小车用一根不可伸长的轻绳拉着质量为m的物体由静止开始运动。当小车拖动物体行驶的位移为时,小车达到额定功率,轻绳从物体上脱落。物体继续滑行一段时间后停下,其总位移为。物体与地面间的动摩擦因数不变,不计空气阻力。小车的额定功率P0为( )
A.
B.
C.
D.
【参考答案】A
【名师解析】
设物体与地面间的动摩擦因数为μ,当小车拖动物体行驶的位移为S1的过程中有
F-f-μmg = (m+M)a
v2= 2aS1,P0= Fv
轻绳从物体上脱落后,物体m的加速度a2= μg
v2= 2a2(S2-S1)
联立有 ,A正确。
4.(2022年6月浙江选考)小明用额定功率为1200W、最大拉力为300N的提升装置,把静置于地面的质量为20kg的重物竖直提升到高为85.2m的平台,先加速再匀速,最后做加速度大小不超过5m/s2的匀减速运动,到达平台速度刚好为零,则提升重物的最短时间为
A.13.2sB.14.2s
C.15.5sD.17.0s
【参考答案】C
【命题意图】本题考查功率、直线运动和牛顿运动定律。
【解题思路】以最大加速度向上运动时间最短。提升向上加速的最大加速度a1=(F-mg)/m=5m/s2。当功率达到额定功率时,设重物速度为,则有,加速上升时间为t1=v1/a=0.8s,匀加速上升高度h1=v1t1/2=1.6m,减速上升时间t3=v/a=1.2s,上升高度h3=v t2/2=3.6m,设重物从结束匀加速运动到开始做匀减速运动所用时间为,上升高度h2=85.2m- h1- h3=85.2m-1.6m-3.6m=80m。该过程以额定功率提升重物,根据动能定理可得Pt2-mgh2=-,解得t2=13,5s。提升重物的最短时间为t= t1+ t2+ t3=0.8s+13.5s+1.2s=15.5s,,所以C正确。
考点
三年考情(2022-2024)
命题趋势
考点1 功和功率
(5年4考)
2024年高考广东卷:探测器及其保护背罩通过弹性轻绳连接降落伞在行星表面下落;
2024年高考福建卷)在水平面上,用两根绳子拉一木板匀速前进,考查功和功率;
2023年高考北京卷:一物体在力F作用下沿水平桌面做匀加速直线运动,考查功和功率及极值问题;
2023高考山东卷:古人借助水力使用高转筒车往稻田里引水;
2023高考辽宁卷:两相同小物块甲、乙同时从M点沿Ⅰ、Ⅱ两条光滑轨道由静止释放下滑。
2023年全国高考新课程卷:质量为1kg的物体在水平拉力的作用下,由静止开始在水平地面上沿x轴运动,给出拉力做的功W与物体坐标x的关系图像。
1. 功和功率中高考考查频率较高的知识主要表现在:以实际情景切入,与图像结合等。
2. 机车启动和运行考查主要集中在最大速度,达到最大速度的时间等,通常与动能定理等知识点有机结合。
考点2 机车启动和运行
(5年2考)
2023年高考湖北卷:动车组的运行;
2022年高考广东物理:载有防疫物资的无人驾驶小车在水平面和倾斜路面行驶;
2023高考山东高中学业水平等级考试:质量为M的玩具动力小车在水平面上拖物体运动;
2022年6月浙江选考:小明用额定功率为1200W、最大拉力为300N的提升装置,提升重物的最短时间。
三年(2022-2024)高考物理真题分类汇编(全国通用)专题38光电效应(解析版): 这是一份三年(2022-2024)高考物理真题分类汇编(全国通用)专题38光电效应(解析版),共16页。
三年(2022-2024)高考物理真题分类汇编(全国通用)专题37气体(解析版): 这是一份三年(2022-2024)高考物理真题分类汇编(全国通用)专题37气体(解析版),共21页。试卷主要包含了5℃,8 × 103N,0×104Pa ,11p0,66 × 10−3kg等内容,欢迎下载使用。
三年(2022-2024)高考物理真题分类汇编(全国通用)专题34光的传播(解析版): 这是一份三年(2022-2024)高考物理真题分类汇编(全国通用)专题34光的传播(解析版),共18页。

