湖北省荆州市江陵县2023-2024学年七年级下学期期末生物学试题(原卷版)
展开注意事项:
1.本试卷包括试题卷和答题卡两部分,其中试题卷6页,共4大题、27小题,满分100分,考试时间90分钟。
2.本卷为试题卷,不能答题,答题必须写在答题卡上。
★ 祝考试顺利 ★
一、选择题(本大题共10小题,每小题2分,共20分,在每小题列出的四个选项中,只有一项是符合题意的。)
1. “恰同学少年,风华正茂;书生意气,挥斥方遒”,有关青春期说法错误的是( )
A. 身高迅速增长B. 生殖器官开始形成
C. 心脏和肺等器官的功能增强D. 男孩出现遗精,女孩出现月经现象
2. 宫颈癌是女性生殖道恶性肿瘤,病因主要为人乳头状瘤病毒即HPV感染,是女性各种恶性肿瘤中最多见的癌症。某女子因宫颈癌不得不切除了子宫,则有关说法错误的是( )
A. 该女子失去排卵能力
B 该女子失去孕育胎儿能力
C. 该女子没有月经现象
D. 该女子雌性激素水平不会有大的变化
3. 2024年4月25日,我国神舟十八号宇宙飞船发射升空,将进行为期半年的太空科学实验,能为航天员在太空中生活提供能量的一组营养物质是( )
A. 水、无机盐、淀粉B. 糖类、蛋白质、脂肪
C. 脂肪、水、无机盐D. 蛋白质、脂肪、维生素
4. 小肠是人体消化和吸收的主要场所。下列有关说话错误的是( )
A. 小肠是最长的消化道,利于食物的消化和营养的吸收
B. 小肠肠壁有许多皱襞和小肠绒毛,增大了吸收的面积
C. 小肠内有多种消化腺,能够分泌多种消化液
D. 被彻底消化后得到的小分子营养物质,只能被小肠吸收
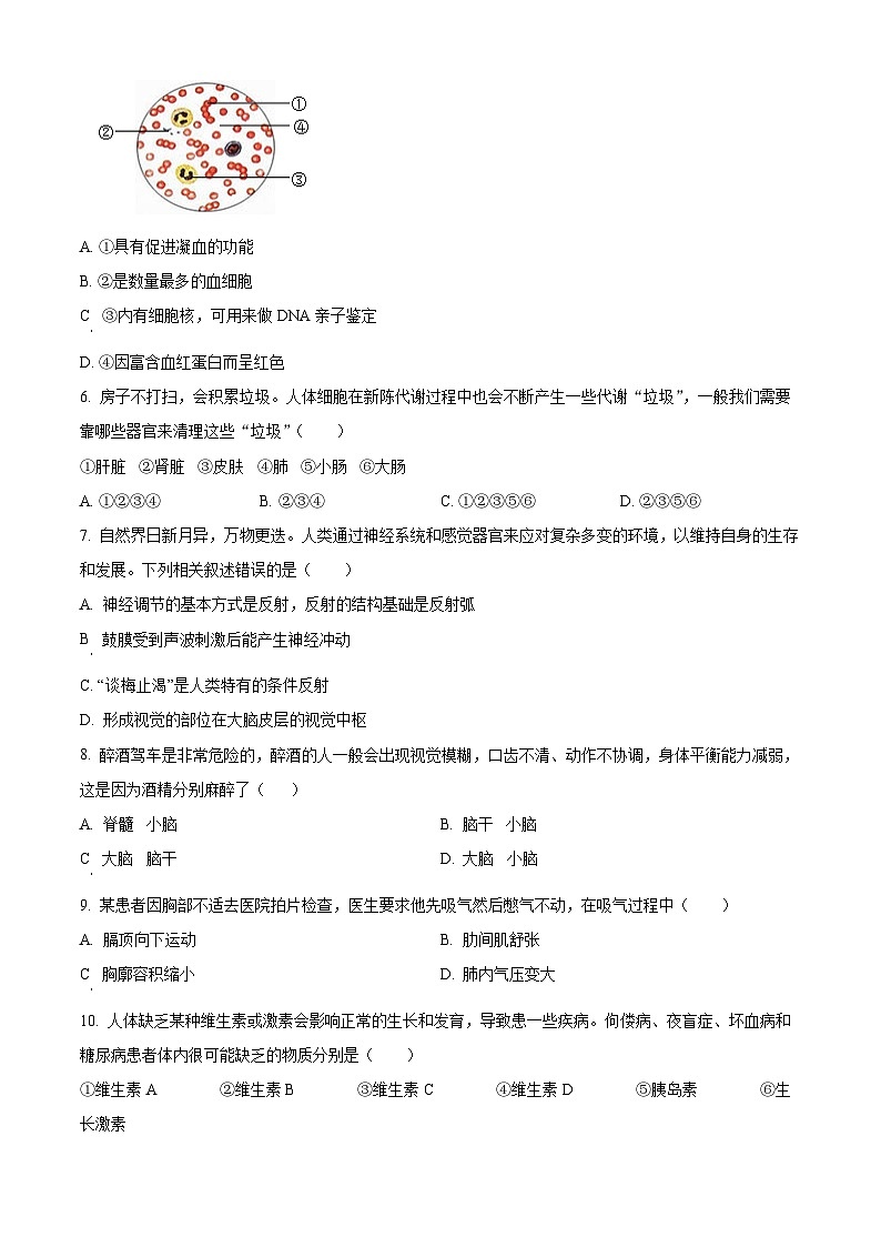
5. 如图是在显微镜下观察到的人血涂片示意图。下列分析正确的是( )
A. ①具有促进凝血的功能
B. ②是数量最多的血细胞
C ③内有细胞核,可用来做DNA亲子鉴定
D. ④因富含血红蛋白而呈红色
6. 房子不打扫,会积累垃圾。人体细胞在新陈代谢过程中也会不断产生一些代谢“垃圾”,一般我们需要靠哪些器官来清理这些“垃圾”( )
①肝脏 ②肾脏 ③皮肤 ④肺 ⑤小肠 ⑥大肠
A. ①②③④B. ②③④C. ①②③⑤⑥D. ②③⑤⑥
7. 自然界日新月异,万物更迭。人类通过神经系统和感觉器官来应对复杂多变的环境,以维持自身的生存和发展。下列相关叙述错误的是( )
A. 神经调节的基本方式是反射,反射的结构基础是反射弧
B 鼓膜受到声波刺激后能产生神经冲动
C. “谈梅止渴”是人类特有的条件反射
D. 形成视觉的部位在大脑皮层的视觉中枢
8. 醉酒驾车是非常危险的,醉酒的人一般会出现视觉模糊,口齿不清、动作不协调,身体平衡能力减弱,这是因为酒精分别麻醉了( )
A. 脊髓 小脑B. 脑干 小脑
C 大脑 脑干D. 大脑 小脑
9. 某患者因胸部不适去医院拍片检查,医生要求他先吸气然后憋气不动,在吸气过程中( )
A. 膈顶向下运动B. 肋间肌舒张
C 胸廓容积缩小D. 肺内气压变大
10. 人体缺乏某种维生素或激素会影响正常的生长和发育,导致患一些疾病。佝偻病、夜盲症、坏血病和糖尿病患者体内很可能缺乏的物质分别是( )
①维生素A ②维生素B ③维生素C ④维生素D ⑤胰岛素 ⑥生长激素
A. ①②③⑤B. ②①③⑤C. ④①③⑤D. ④①③⑥
二、非选择题(本大题共4小题,每空1分,共30分)
11. 2018年3月14日著名物理学家霍金因病去世,享年76岁。他因患肌肉萎缩性侧索硬化症(ALS),禁锢在轮椅上达50年之久。ALS俗称“渐冻人症”,是一种运动神经元(负责支配效应器活动 的神经元)疾病,患病者会出现肌肉无力、萎缩等症状,请据图回答问题:
(1)神经元是神经系统______的基本单位。
(2)霍金因运动神经元死亡,基本不能完成运动,但调节心跳、呼吸的基本生命中枢正常,至少说明下列哪一结构一定完好无损?_________
A. 大脑B. 小脑C. 脑干D. 脊髓
(3)ALS患者因长期不能运动,导致肌肉萎缩,发生萎缩的结构主要是上图中的_____(填字母)。
(4)医生用小锤叩击霍金膝盖下方的韧带时,他_________。
A. 有感觉,不发生膝跳反射B. 没感觉,发生膝跳反射
C. 有感觉,发生膝跳反射D. 没感觉,不发生膝跳反射
(5)霍金去世后,其亲朋好友都情绪激动,流下了悲伤的泪水,该反射的类型属于_____反射。该活动的产生是_______调节的结果。
12. 人体的各个系统相互协调,共同完成各项生理活动。如图一是人体部分生理活动示 意图,其中序号①~⑧表示生理过程,a~c表示不同的物质;图二是肺内气压随时 间变化的曲线图:图三是心脏结构示意图。请据图分析并回答问题:
(1)为了满足身体生长发育的需求,青少年的早餐有面包、鸡蛋、牛奶和水果等食物。食物中的蛋白质经过程①变为物质a,a是________。
(2)人体中最大的消化腺是________。
(3)图一中过程④对应图二中的曲线_____段(用字母表示)。
(4)图一中物质b由“甲”进入人体后,最先到达图三中心脏的[ ]____(填序号及名称)。
(5)图一中“乙”代表的系统是________。
(6)尿素是人体的代谢废物,图一中该物质排出体外的途径有_____(用序号表示)。
13. 小雯对自己怎么来到这世界感到困惑。请你参照下图,利用所学生物学知识帮她解惑:
(1)小雯新生命的起点是______,由①和卵细胞在____内结合形成。
(2)女性产生卵细胞的器官是_____,它还能分泌______。男性产生①的器官是_____,它还能分泌_____。
(3)②通过细胞分裂和③_____发育成胚胎,胚胎在妈妈的_____内发育成胎儿,发育所需营养通过____和______从母体获得。
14. 生物学科社团为探究“小鱼尾鳍内血液的流动”进行了如下实验,并根据观察到的情况绘制了如下示意图,图中箭头表示血液流动的方向。据图回答下列问题。
(1)为保证观察效果,同学们应选用尾鳍色素沉积_____(填“较深”或“较浅”)的小鱼。
(2)我们用湿纱布包裹好小鱼放置于培养皿中,如图1所示,实验过程中,为避免小鱼因缺氧而突然摆动身体,我们应_______。
(3)在显微镜下观察小鱼尾鳍时有10×和40×两种规格的物镜,我们应选用____的物镜。
(4)观察时,社团成员小明判断出图2中血管[__](填序号)表示动脉,其判断依据是该血管内血液的流动方向为________。
(5)图2中毛细血管是其中的序号_______,判断的理由是__________。
湖北省荆州市江陵县2023-2024学年七年级下学期期末生物学试题(解析版): 这是一份湖北省荆州市江陵县2023-2024学年七年级下学期期末生物学试题(解析版),共11页。
湖北省襄阳市谷城县2023-2024学年七年级下学期期末生物学试题(原卷版+解析版): 这是一份湖北省襄阳市谷城县2023-2024学年七年级下学期期末生物学试题(原卷版+解析版),文件包含湖北省襄阳市谷城县2023-2024学年七年级下学期期末生物学试题原卷版docx、湖北省襄阳市谷城县2023-2024学年七年级下学期期末生物学试题解析版docx等2份试卷配套教学资源,其中试卷共20页, 欢迎下载使用。
湖北省襄阳市谷城县2023-2024学年七年级下学期期末生物学试题(原卷版): 这是一份湖北省襄阳市谷城县2023-2024学年七年级下学期期末生物学试题(原卷版),共6页。

