河南省安阳市林州市林州市第一中学2024-2025学年高二上学期8月月考生物试题(解析版)
展开1.答卷前,考生务必将自己的姓名和座位号填写在答题卡上。
2.回答选择题时,选出每小题答案后,用铅笔把答题卡对应题目的答案标号涂黑。如需改动,用橡皮擦干净后,再选涂其他答案标号。回答非选择题时,将答案写在答题卡的相应位置上。写在本试卷上无效。
3.考试结束后,将本试卷和答题卡一并交回。
一、选择题∶(本大题包括15小题,每小题3分,共45分。在每小题给出的四个选项中,只有一项是符合题目要求的。)
1. 在孟德尔两对相对性状杂交实验中,F1黄色圆粒豌豆(YyRr)自交产生F2.下列表述正确的是( )
A. F1产生4种精子,比例为1:1:1:1
B. F1可产生基因型为Yy的卵细胞
C. 基因自由组合定律的实质指F1产生的雌雄配子随机结合
D. F2中黄色圆粒豌豆约占
【答案】A
【解析】
【分析】根据题意分析可知:具有两对相对性状的黄色圆粒豌豆自交,遵循基因的自由组合定律。F1黄色圆粒豌豆YyRr,在减数分裂过程中,同源染色体分离,非同源染色体上的非等位基因自由组合,能产生4种配子,F1黄色圆粒豌豆(YyRr)自交产生F2的表现型为Y_R_:Y_rr:yyR_:yyrr=9:3:3:1。
【详解】A、F1YyRr产生4种配子,YR:Yr:yR:yr=1:1:1:1,A正确;
B、Yy属于等位基因,在产生配子的过程中应该分离,B错误;
C、基因自由组合定律是指F1在减数分裂过程中,同源染色体分离,非同源染色体上的非等位基因自由组合,C错误;
D、F2中黄色圆粒豌豆为双显性性状,Y_R_约占,D错误;
故选A。
2. 与细胞凋亡类似,“铁死亡”也是一种细胞程序性死亡。若细胞内Fe2+过多,细胞膜中的不饱和脂肪酸会发生过氧化,从而诱导细胞死亡。下列有关叙述错误的是( )
A. Fe2+过多引起的细胞死亡,有助于细胞内稳态的维持
B. 细胞中的脂肪酸过氧化后,细胞膜的功能会受到影响
C. 细胞内的Fe2+可能间接诱导了细胞内凋亡基因的表达
D. 生物体内的细胞死亡均与细胞内基因的程序性表达有关
【答案】D
【解析】
【分析】细胞凋亡是由基因决定的细胞编程序死亡的过程。细胞凋亡是生物体正常的生命历程,对生物体是有利的,而且细胞凋亡贯穿于整个生命历程。细胞凋亡是生物体正常发育的基础,能维持组织细胞数目的相对稳定,是机体的一种自我保护机制。在成熟的生物体内,细胞的自然更新、被病原体感染的细胞的清除,是通过细胞凋亡完成的。
【详解】A、细胞程序性死亡是生物体为了维持内环境稳态而采取的一种重要机制。当细胞内Fe2+过多,导致细胞膜中的不饱和脂肪酸发生过氧化,进而诱导细胞死亡时,这实际上是机体在清除受损或不再需要的细胞,有助于维持细胞内的稳态,A正确;
B、细胞膜主要由脂质(主要是磷脂)和蛋白质组成,其中脂质中的不饱和脂肪酸对于细胞膜的流动性和功能至关重要。当这些不饱和脂肪酸发生过氧化后,细胞膜的结构和功能都会受到影响,可能导致细胞膜的通透性改变、物质运输受阻等,B正确;
C、虽然题目中没有直接提到Fe2+如何诱导凋亡基因的表达,但我们可以合理推测,由于Fe2+过多导致的细胞过氧化状态可能触发了一系列信号转导途径,这些途径最终可能间接诱导了细胞内凋亡基因的表达,从而引发细胞凋亡,C正确;
D、虽然细胞凋亡和“铁死亡”等都属于细胞程序性死亡,它们的发生确实与细胞内基因的程序性表达有关。但是,并非生物体内所有的细胞死亡都与基因的程序性表达有关。例如,细胞坏死就是由于物理、化学等因素导致的细胞被动死亡过程,它并不涉及基因的程序性表达,D错误。
故选D。
3. 某种猫的毛色由位于X染色体上的基因控制。研究发现,纯合黄色雌猫和纯合黑色雄猫交配,繁殖的子代中,雌猫总是表现为黑黄相间的毛色(即一块黑一块黄),但黑黄毛色的分布是随机的。据此你认为下列推测合理的是( )
A. 纯合黑色雌猫和纯合黄色雄猫交配的子代均为黑黄相间的毛色
B. 黑黄相间雌猫繁殖的后代雄猫可有全黑、全黄和黑黄相间三种毛色
C. 黑黄相间雌猫体细胞中只有一条X染色体上的DNA有转录功能
D. 雌猫的黄色毛与黑色毛这对相对性状是由非等位基因控制的
【答案】C
【解析】
【分析】就毛色这个性状来说,所有子代雌猫的基因型是一样。虽然均为黑黄相间的毛色,但是黑黄毛的分布是随机的。雄猫只有黑色或黄色一种基因,不会同时呈现不同毛色。由黑黄颜色的随机分布,说明它们不同时表达,如果属于非等位基因,则可能同时表达而不呈现出题干所述特点。
【详解】A、纯合黑色雌猫和纯合黄色雄猫交配,子代雌猫均为黑黄相间,但是雄猫应该全为黑色,A错误;
B、雄猫只有1条X染色体,后代雄猫没有黑黄相间的,B错误;
C、黑黄相间(一块黄一块黑)雌猫可能是不同细胞中不同基因选择性表达的结果,即黑黄相间雌猫体细胞中只有一条X染色体上的DNA有转录功能,C正确;
D、由黑黄颜色的不同时分布,说明它们不同时表达,如果属于非等位基因,则可能同时表达而不呈现出题干所述特点,D错误。
故选C。
4. 番茄中红色果实(R)对黄色果实(r)为显性,两室果(D)对多室果(d)为显性高藤(T)对矮藤(t)为显性,控制三对性状的等位基因分别位于三对同源染色体上,某红果两室高藤植株甲与rrddTT杂交,子代中红果两室高藤植株占1/2:与rrDDtt杂交,子代中红果两室高藤植株占1/4;与RRddtt杂交,子代中红果两室高藤植株占1/2。植株甲的基因型是( )
A. RRDdTtB. RrDdTtC. RrDdTTD. RrDDTt
【答案】D
【解析】
【分析】分析题干可知,三对相对性状分别受三对非同源染色体上的非等位基因控制,则三对性状的遗传遵循基因的自由组合定律。
【详解】甲表现型为红果两室高藤,对应的基因型为R_D_T_,甲与rrddTT杂交,子代中红果两室高藤植株占1/2,说明R_D_有对是纯合子,有一对基因是杂合子,与rrDDtt杂交,子代中红果两室高藤植株占1/4,说明甲的基因型为RrDDTt,甲与RRddtt杂交,子代中红果两室高藤植株占1/2,D正确,ABC错误。
故选D。
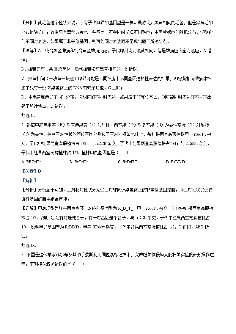
5. 下图是遗传学家赫尔希及其助手蔡斯利用同位素标记技术,完成噬菌体侵染大肠杆菌实验的部分操作过程。下列相关叙述错误的是( )
A. 不能用含35S的培养基直接培养并标记噬菌体
B. 上清液的放射性很高,而沉淀物的放射性很低
C. 搅拌是为了使噬菌体的蛋白质外壳与DNA分离
D. 沉淀物中新形成的子代噬菌体完全没有放射性
【答案】C
【解析】
【分析】噬菌体侵染细菌的实验:用同位素示踪法分别标记噬菌体外壳和噬菌体的DNA,得出噬菌体的遗传物质是DNA的结论。
【详解】A、噬菌体是病毒,没有细胞结构,不能独立生存,不能用培养基直接培养噬菌体,A正确;
B、根据题图分析可知,35S标记噬菌体侵染大肠杆菌时,DNA注入大肠杆菌内,噬菌体的放射性外壳留在外面,然后经过搅拌离心,噬菌体外壳与大肠杆菌分离,理论上是上清液中有放射性,但是,这里面还有一部分噬菌体的外壳没有与大肠杆菌分离,而是随大肠杆菌一起沉到了底部,这就是造成沉淀还有很低的放射性,B正确;
C、搅拌的目的是使噬菌体的蛋白质外壳与大肠杆菌分开,C错误;
D、图中用放射性同位素35S标记了蛋白质,由于噬菌体的蛋白质并没有进入细菌内部,而是留在细菌的外部,噬菌体的DNA进入内部繁殖,但没有被标记,故沉淀物中新形成的子代噬菌体完全没有放射性,D正确。
故选C。
6. 在自然条件下,二倍体植物(2n=4)形成四倍体植物的过程如图所示。下列有关叙述错误的是( )
A. 减数分裂失败可能发生在减数分裂Ⅱ
B. 二倍体植物与四倍体植物杂交的后代不可育
C. 图示四倍体植物的形成是染色体加倍的结果
D. 若要测定图示四倍体植物的基因组DNA序列,则需测4条染色体上的DNA序列
【答案】D
【解析】
【分析】染色体组是指细胞中的一组非同源染色体,它们在形态和功能上各不相同,但是携带着控制一种生物生长发育、遗传和变异的全部信息。染色体组的特点是不含同源染色体,不含等位基因。
【详解】A、根据题意和图示分析可知,二倍体植株减数分裂失败形成的异常配子中含有2个染色体组,自花授粉形成的受精卵中含有4个染色体组,最后发育形成四倍体。题中减数分裂失败既可能发生在减数分裂Ⅰ,也可能发生在减数分裂Ⅱ,A正确;
B、二倍体植物与四倍体植物杂交后代为三倍体,三倍体不能形成可育的配子,B正确;
C、图示四倍体植物的形成涉及染色体组数目的变化,是染色体加倍的结果,C正确;
D、结合图示可知,测定图示四倍体植物基因组DNA序列时只需测定2条染色体上的DNA序列,D错误。
故选D。
7. 水母体内的水母素与钙离子结合时发出蓝光,被其体内GFP蛋白吸收后,改发绿色的荧光。GFP蛋白发现和改造的相关数据如下图所示,以下说法正确的是( )
A. 翻译GFP蛋白时,有胸腺嘧啶和腺嘌呤的配对过程
B. 指导GFP蛋白合成的mRNA中至少含有378个密码子
C. GFP蛋白由核糖体合成经内质网和高尔基体加工,最终分泌到胞外,此过程的能量主要由线粒体供给
D. 据图可推测GFP蛋白含有2条肽链,该蛋白R基上的氨基有15个
【答案】D
【解析】
【分析】mRNA是以DNA的一条链为模板转录形成的,而翻译过程中,mRNA中每3个碱基决定一个氨基酸,若不考虑终止密码等,则经翻译合成的蛋白质分子中氨基酸的数目是信使RNA碱基数目的1/3,是DNA (基因)中碱基数目的1/6,即DNA(或基因)中碱基数: mRNA上碱基数:氨基酸个数=6:3:1。
【详解】A、翻译过程中mRNA与tRNA进行碱基互补配对,且RNA中没有胸腺嘧啶,故翻译GFP蛋白时,没有胸腺嘧啶和腺嘌呤配对,A错误;
B、GFP蛋白由126个氨基酸脱水缩合而成,则控制该蛋白合成的mRNA中至少含有126个密码子,B错误;
C、GFP蛋白属于结构蛋白,不需要分泌到胞外,C错误;
D、据题图可知,游离羧基的总数为17个,R基上的羧基为15个,则GFP蛋白含有2条肽链,而游离氨基的总数为17个,可推出该蛋白R基上的氨基有17-2=15个,D正确。
故选D。
8. 如图是同一种动物体内有关细胞分裂的一组图像.下列说法正确的是( )
(1)具有同源染色体的细胞有①②③
(2)动物睾丸中可能同时出现以上细胞
(3)③所示的细胞中有2个四分体
(4)进行有丝分裂的细胞为①和③
(5)④中发生了等位基因的分离.
A. (1)(2)(5)B. (2)(4)(5)
C. (1)(3)(4)D. (1)(2)(4)
【答案】D
【解析】
【分析】分析题图可知,①中每一极均有同源染色体,处于有丝分裂后期;②中同源染色体排列于赤道板两侧,为减数第一次分裂中期;③中有同源染色体,且着丝点整齐排列于赤道板上,为有丝分裂中期;④中无同源染色体,无姐妹染色单体,处于减数第二次分裂后期。
【详解】具有同源染色体的细胞有①②③,由于减数第一次分裂后期同源染色体分离,因此细胞④中没有同源染色体,(1)正确;精原细胞可同时进行有丝分裂和减数分裂,因此动物睾丸中可能同时出现以上细胞,(2)正确; ③细胞进行的是有丝分裂,有丝分裂过程不会出现四分体,(3)错误;由分析可知,进行有丝分裂的细胞为①和③,(4)正确; ④不存在等位基因,等位基因的分离发生在减数第一次分裂后期,(5)错误;故选D。
【点睛】解答本题的关键是细胞分裂图像的识别,要求学生掌握有丝分裂和减数分裂过程特点,能正确区分两者,准确辨别图示细胞的分裂方式及所处时期。
9. 果蝇的红眼基因(R)对白眼基因(r)为显性,位于X染色体上。一只白眼雌蝇(甲)与红眼雄蝇(乙)交配,F1中出现了1只白眼雌蝇(性染色体组成为XXY的是雌性),对后代中出现白眼雌蝇的解释,不合理的是( )
A. 甲减数分裂产生了含XrXr的卵细胞
B. 乙在减数分裂过程中发生了交叉互换
C. 乙产生精子时发生了基因R突变成为基因r
D. 乙减数分裂产生了含R基因的片段缺失的精子
【答案】B
【解析】
【分析】一只白眼雌果蝇(XrXr)与一只红眼雄果蝇(XRY)交配,后代雄性应该是白眼XrY,雌性应该全部是红眼XRXr,现F1中出现了1只白眼雌蝇(性染色体组成为XXY的是雌性),其基因型可能为XrXrY。
【详解】A、该白眼雌果蝇也可能为染色体异常导致,基因型为XrXrY,母本雌果蝇(XrXr)甲减数分裂产生了XrXr的卵细胞,与父本的Y的精子受精导致,A正确;
B、根据题干:红眼基因(R)对白眼基因(r)为显性,它们位于X染色体上,Y上没有,故不可能是乙雄性亲本减数分裂过程中发生了交叉互换导致,B错误;
C、一只白眼雌果蝇(XrXr)与一只红眼雄果蝇(XRY)杂交,后代雄性应该是白眼XrY,雌性应该全部是红眼XRXr,但是后代却出现了1只白眼雌果蝇,具有低频性特点,则该白眼雌果蝇可能是环境影响的红色素未合成的红眼XRXr个体,XRXr中的R基因突变成为r,C正确;
D、如果乙减数分裂产生了含R基因的片段缺失的精子,当其和卵细胞结合后,受精卵的基因型为XrX,表现为白眼雌性,D正确。
故选B。
10. 图1和图2表示某些生物体内的物质合成过程示意图,下列对此分析正确的是( )
A. 图中甲和丙表示RNA,乙和丁表示核糖体
B. 图1中乙的移动方向为从右向左
C. 图1最终合成的多肽链的氨基酸排列顺序各不相同
D. 图1和图2中的过程可表示分别表示神经细胞、大肠杆菌细胞内的基因表达过程
【答案】D
【解析】
【分析】分析图1中甲表示mRNA,乙为核糖体,每个核糖体上正在合成相同的多肽链;图2中丙为DNA,丁为RNA聚合酶,它的不断移动从而转录出多条相同的mRNA,每条mRNA单链上同时连接着多个核糖体,各自合成多肽链。
【详解】A、图1中甲表示mRNA,乙表示核糖体,图2中丙表示DNA,丁表示RNA聚合酶,A错误;
B、根据图1中核糖体上延伸的肽链由短到长的顺序可推知,核糖体乙的移动方向是从左到右,B错误;
C、图1翻译合成多肽链时均以相同的mRNA为模板,因此合成的多肽链的氨基酸排列顺序相同,C错误;
D、图1正在完成翻译,真核细胞,神经细胞中可以发生,图2同时进行转录和翻译过程,原核生物大肠杆菌细胞内可以发生,D正确。
故选D。
11. 某种小鼠的毛色受AY(黄色)、A(鼠色)、a(黑色)3个基因控制,三者互为等位基因,AY对A、a为完全显性,A对a为完全显性,并且基因型AYAY胚胎致死(不计入个体数)。下列叙述错误的是( )
A. 若AYa个体与AYA个体杂交,则F1有3种基因型
B. 若AYa个体与Aa个体杂交,则F1有3种表现型
C. 若1只黄色雄鼠与若干只黑色雌鼠杂交,则F1可同时出现鼠色个体与黑色个体
D. 若1只黄色雄鼠与若干只纯合鼠色雌鼠杂交,则F1可同时出现黄色个体与鼠色个体
【答案】C
【解析】
【分析】由题干信息可知,AY对A、a为完全显性,A对a为完全显性,AYAY胚胎致死,因此小鼠的基因型及对应毛色表型有AYA(黄色)、AYa(黄色)、AA(鼠色)、Aa(鼠色)、aa(黑色),据此分析。
【详解】A、若AYa个体与AYA个体杂交,由于基因型AYAY胚胎致死,则F1有AYA、AYa、Aa共3种基因型,A正确;
B、若AYa个体与Aa个体杂交,产生的F1的基因型及表现型有AYA(黄色)、AYa(黄色)、Aa(鼠色)、aa(黑色),即有3种表现型,B正确;
C、若1只黄色雄鼠(AYA或AYa)与若干只黑色雌鼠(aa)杂交,产生的F1的基因型为AYa(黄色)、Aa(鼠色),或AYa(黄色)、aa(黑色),不会同时出现鼠色个体与黑色个体,C错误;
D、若1只黄色雄鼠(AYA或AYa)与若干只纯合鼠色雌鼠(AA)杂交,产生的F1的基因型为AYA(黄色)、AA(鼠色),或AYA(黄色)、Aa(鼠色),则F1可同时出现黄色个体与鼠色个体,D正确。
故选C。
12. 如图①~③分别表示人体细胞中三种生物大分子的合成过程。下列叙述不正确的是( )
A. ①②③过程所用原料都不相同,参与③过程 RNA 有三类
B. 人体不同组织细胞的同一 DNA 分子进行过程②时的起始点有所不同
C. ③过程中核糖体的移动方向是从右到左
D. 若进行了甲基化修饰,则有利于②过程进行
【答案】D
【解析】
【分析】分析题图:图中①表示DNA分子的复制过程,②表示转录过程,③表示翻译过程。
【详解】A、①表示DNA分子复制,所用原料为脱氧核苷酸,②过程表示转录,所用原料为核糖核苷酸,而③过程表示翻译,所用原料为氨基酸,参与的RNA有三类(mRNA、tRNA、rRNA),A正确;
B、由于基因的选择性表达,人体不同组织细胞的同一DNA分子进行过程②转录时的起始点有所不同,B正确;
C、③是翻译过程,根据tRNA的移动方向可知,核糖体的移动方向是从右到左,C正确;
D、甲基化,是指从活性甲基化合物上将甲基催化转移到其他化合物的过程,若进行了甲基化修饰,转录无法进行,不利于②过程进行,D错误。
故选D。
13. 机械刺激通过直接激活神经细胞膜上感受机械压力的阳离子通道蛋白Piez而实现信息的传导(如图),使人体感受到机械刺激。下列相关叙述正确的是( )
A. Piez运输离子的方式需要消耗能量
B. 该细胞能接受机械刺激产生兴奋
C. 在下丘脑形成对机械压力的感觉
D. 机械刺激导致膜两侧电位变为外正内负
【答案】B
【解析】
【分析】静息时,神经细胞膜对钾离子的通透性大,钾离子大量外流,形成内负外正的静息电位;受到刺激后,神经细胞膜的通透性发生改变,对钠离子的通透性增大,钠离子内流,形成内正外负的动作电位。
【详解】A、神经细胞兴奋是由于阳离子(钠离子)内流,据图可知,阳离子通过通道蛋白Piez从高浓度向低浓度运输,不消耗能量,因此属于协助扩散(或易化扩散),A错误;
B、机械刺激通过直接激活神经细胞膜上感受机械压力的阳离子通道蛋白Piez而实现信息的传导,可知该细胞能接受机械刺激产生兴奋,B正确;
C、感觉都是在大脑皮层形成的,C错误;
D、机械刺激导致细胞兴奋,因此膜两侧电位变为外负内正,D错误。
故选B。
14. 下图是某反射弧的局部结构示意图(a、d点分别为①②电流计两电极接线端之间的中点)。下列相关说法正确的是( )
A. 若刺激a点,电流表①指针可能偏转1次,电流表②指针可能偏转2次,且方向相反
B. 若刺激b点,b点会因为大量Na+通过主动运输方式内流而产生动作电位
C. 若刺激c点,电流表①和电流表②指针均可能偏转2次,且方向相反
D. 若刺激a点,d处无电位变化,可能是由于突触前膜释放的是抑制性神经递质
【答案】D
【解析】
【分析】示意图中共有3个神经元,2个突触,在突触,神经递质只能由突触前膜释放,作用于突触后膜,所以在突触,神经冲动是单向传递的。在神经纤维上,神经冲动是双向传导的。
【详解】A、因为a点为电流计①两电极接线端之间的中点,所以刺激a点时兴奋同时传到两极,两极间无电位差,故电流表①指针不偏转;若兴奋能够通过突触传递下去,则电流表②指针将偏转2次,且方向相反,A错误。
B、神经纤维上兴奋产生的主要原因是大量Na+内流,此时Na+内流的方式是易化扩散(即协助扩散),B错误。
C、若刺激c点,则兴奋不能通过a、b间的突触,电流表①指针不发生偏转,电流表②指针偏转2次,且方向相反,C错误。
D、突触前膜释放的神经递质有兴奋性神经递质和抑制性神经递质,若突触前膜释放的是抑制性神经递质,刺激a点,则d处无电位变化,D正确。
故选D。
15. 下图为两种单基因遗传病的遗传系谱图,其中一种遗传病为伴性遗传。在男性中,甲病的发病率为1/16。下列叙述错误的是( )
A. 甲病在女性中的发病率为1/256
B. 乙病的发病率在男性和女性中基本一致
C. 若Ⅱ-4与Ⅱ-5再生一个孩子,同时患甲、乙两病的概率为3/16
D. Ⅳ-1同时患甲、乙两病的概率为1/18
【答案】C
【解析】
【分析】伴性遗传:位于性染色体上的基因所控制的性状,在遗传上总是和性别相关联的现象。如图为人类X、Y染色体的结构模式图,
Ⅰ为X、Y染色体的同源区段。同源区段上基因的遗传与常染色体上基因的遗传相似,但在特殊情况下也有差别。Ⅱ-1区段为Y染色体上的非同源区段,其上的遗传为伴Y染色体遗传;Ⅱ-2区段为X染色体上的非同源区段,其上的遗传为伴X染色体遗传。
基因的分离定律是基因的自由组合定律的基础,两者的本质区别是基因的分离定律研究的是一对等位基因,基因的自由组合定律研究的是两对或两对以上的等位基因,所以很多自由组合的题目都可以拆分成分离定律来解题。
【详解】A、只考虑甲病,I-1和I-2都正常,生出Ⅱ-2患甲病,说明甲病是隐性遗传病;仅考虑乙病时,Ⅱ-4与Ⅱ-5都正常,生出Ⅲ-5患病,说明乙病是隐性遗传病,设由a基因控制,则正常基因为A,假设乙病是伴X染色体隐性遗传病,则Ⅲ-5基因型为XaXa,其父亲Ⅱ-4基因型应为XaY,必为患者,与系谱图信息不符,则可推断乙病为常染色体隐性遗传病,已知甲、乙其中一种病为伴性遗传,则可进一步推断甲为伴X染色体隐性遗传病,设由b基因控制,则正常基因为B,在男性中,甲病XbY的发病率为1/16,即男性中Xb的基因频率=女性中Xb的基因频率=1/16,可计算出女性中XbXb的基因型频率(即女性中的发病率)=1/16×1/16=1/256,A正确;
B、由上面分析可知,乙病为常染色体隐性遗传病,其发病率在男性和女性中基本一致,B正确;
C、仅考虑乙病时,由Ⅲ-5为乙病患者aa可知,其父母Ⅱ-4和Ⅱ-5基因型为Aa,二者再生育患乙病孩子aa的概率为1/4;仅考虑甲病时,Ⅱ-4不患甲病,则其基因型为XBY,由上面分析可知,女性中Xb的基因频率=1/16,则女性中XB的基因频率=1-1/16=15/16,女性中XBXB=15/16×15/16=225/256,XBXb=1/16×15/16×2=30/256,二者比值为15:2,即正常女性中XBXB=15/17,XBXb=2/17,Ⅱ-4与Ⅱ-5再生一个患甲病(XbY)孩子的概率=2/17×1/4=1/34;综合考虑这两种遗传病,可知Ⅱ-4与Ⅱ-5再生一个孩子,同时患甲、乙两病的概率为1/4×1/34=1/136,C错误;
D、Ⅱ-2患甲病基因型为XbY,则其正常女儿Ⅲ-3基因型应为XBXb,Ⅲ-4不患甲病,其基因型为XBY,二者生育的Ⅳ-1(男性)患甲病(XbY)的概率=1/2;Ⅲ-1为乙病患者aa,则其父母Ⅱ-2和Ⅱ-3基因型均为Aa,他们的正常女儿Ⅲ-3基因型应为2/3Aa和1/3AA,Ⅲ-5为乙病患者aa,则其父母Ⅱ-4和Ⅱ-5基因型均为Aa,他们的正常儿子Ⅲ-4基因型应为2/3Aa和1/3AA,Ⅲ-3与Ⅲ-4生育Ⅳ-1患乙病aa的概率=2/3×2/3×1/4=1/9,;综合考虑这两种遗传病,可推出Ⅳ-1同时患甲、乙两病的概率为1/18,D正确。
故选C。
二、非选择题∶(本大题包括5小题,共55分。)
16. 大多数植物叶片光合作用固定的CO2可以在叶绿体中生成淀粉,也可以运出叶绿体生成蔗糖并向非光合作用部位运输。如图为植物体内白天光合作用产物的去路和夜晚物质的转换示意图。回答下列问题:
(1)白天,叶细胞固定CO2的具体场所是____________,在该过程中,需要利用光反应为其提供的____________(填两种)等物质。
(2)由图可知,叶绿体中的光合产物以____________这种物质的形式运出到细胞质基质可转化成蔗糖。蔗糖可以暂存于叶细胞的____________(填一种细胞器名称)中参与调节细胞的渗透压,也可以从光合细胞中输出运输到其他部位。
(3)与白天相比,夜晚叶绿体中淀粉的含量____________(填“上升”或“下降”),从图中能找到的判断依据是_____________。
(4)环境因子(尤其是日照长短)可以影响叶片对所固定的碳在蔗糖和淀粉之间的分配。与长日照植物相比,短日照植物更多地将光合产物转化为____________,以此保障长夜时间段叶细胞充足的糖供给。
(5)叶绿体内膜上的“Pi转运蛋白”(TPT)是磷酸丙糖与无机磷酸(Pi)的反向转运蛋白,在将磷酸丙糖运出的同时将无机磷酸(Pi)等量运入叶绿体。研究发现:抑制小麦的TPT使其失去运输能力,可使叶绿体内淀粉合成量增加14倍,但同时会使光合作用整体速率降低。据图分析,叶绿体内淀粉合成量增加的原因是____________,光合作用整体速率降低的原因是__________。
【答案】(1) ①. 叶绿体基质 ②. ATP、NADPH
(2) ①. 磷酸丙糖 ②. 液泡
(3) ①. 下降 ②. 夜晚淀粉分解产生葡萄糖和麦芽糖,进而生成蔗糖(并被运走),从而使淀粉含量下降
(4)淀粉 (5) ①. TPT被抑制使磷酸丙糖从叶绿体输出减少,更多的磷酸丙糖在叶绿体中作为原料合成淀粉 ②. 叶绿体中的淀粉作为光合作用的产物大量积累抑制光合作用的进行
【解析】
【分析】光合作用:
(1)光反应阶段:水光解产生[H]和氧气,ADP和Pi 结合形成ATP。
(2)暗反应阶段:二氧化碳和五碳化合物结合形成三碳化合物,三碳化合物在ATP和[H]作用下,还原成五碳化合物,同时ATP水解成ADP和Pi。
【小问1详解】
白天,叶细胞固定CO2的具体场所是叶绿体基质,在该过程中,需要利用光反应为其提供的ATP、NADPH等物质。
【小问2详解】
分析题图可知,叶绿体中的光合产物以磷酸丙糖这种物质的形式运出到细胞质基质可转化成蔗糖。液泡有维持细胞形态、储存养料、调节细胞渗透吸水的作用,蔗糖可以暂存于叶细胞的液泡中参与调节细胞的渗透压,也可以从光合细胞中输出运输到其他部位。
【小问3详解】
夜晚淀粉分解产生葡萄糖和麦芽糖,进而生成蔗糖(并被运走),从而使淀粉含量下降,故与白天相比,夜晚叶绿体中淀粉的含量下降。
【小问4详解】
夜晚淀粉分解产生葡萄糖和麦芽糖,进而生成蔗糖(并被运走),故与长日照植物相比,短日照植物更多地将光合产物转化为淀粉,以此保障长夜时间段叶细胞充足的糖供给。
【小问5详解】
因为TPT被抑制使磷酸丙糖从叶绿体输出减少,更多磷酸丙糖在叶绿体中作为原料合成淀粉,故叶绿体内淀粉合成量增加;因为叶绿体中的淀粉作为光合作用的产物大量积累抑制光合作用的进行,故光合作用整体速率降低。
17. 豌豆种子粒形有圆粒和皱粒,淀粉含量高的成熟豌豆能够有效的保留水分而呈圆形,淀粉含量低的由于失水而皱缩。下图1为皱粒豌豆的形成机制,图2中①~④为遗传信息传递和表达的不同过程及部分所需物质的示意图。请回答下列问题。
(1)据图1分析,豌豆粒形呈现皱粒的分子机制是由于编码淀粉分支酶的基因中间插入一段较大的DNA片段所致,则该变异类型是_________。据该实例分析,说明基因可通过_________而控制生物体的性状。
(2)圆粒豌豆淀粉分支酶基因的表达,包括图2中的过程____________(填序号)。酶2作用的键有
_________。
(3)图2中的A链、B链、C链、D链、P链、T链,可用来表示核糖核苷酸长链的有_________。
(4)图2过程③中,b表示_________,合成图中D链的模板链的碱基序列为5'-_________-3',核糖体在mRNA上移动的方向为_________(选填“3'→5'”或“5'→3'”)。
(5)图2③中d运载的氨基酸是_________,(相关密码子:丝氨酸UCG、AGC;丙氨酸GCU;精氨酸CGA。)
(6)在真核生物中,DNA甲基化多数发生在胞嘧啶碱基,甲基转移酶将甲基选择性地添加到胞嘧啶上,形成5-甲基胞嘧啶。甲基化在细胞中普遍存在,对维持细胞的生长及代谢等是必需的。请据题干和图所示信息及分析,下列有关DNA甲基化引起的表观遗传叙述正确的有 。
A. 一个DNA分子可能连接多个甲基
B. 胞嘧啶和5-甲基胞嘧啶在DNA分子中都可以与鸟嘌呤配对
C. DNA甲基化后可能干扰了RNA聚合酶等对DNA部分区域的识别和结合
D. 被甲基化的DNA片段中遗传信息发生改变,从而使生物的性状发生改变
【答案】(1) ①. 基因突变 ②. 控制酶的合成来控制代谢过程
(2) ①. ②③ ②. 打开氢键,形成磷酸二酯键
(3)C链、D链 (4) ①. 氨基酸 ②. -CAGAGAAGCGAT- ③. 5'→3'
(5)丙氨酸 (6)ABC
【解析】
【分析】基因对性状控制方式包括:基因通过控制蛋白质分子结构来直接控制性状;基因通过控制酶的合成来影响细胞代谢,进而间接控制生物的性状。转录概念:通过RNA聚合酶以DNA的一条链为模板合成RNA。模板:一个基因转录的模板是DNA一条链的一个片段,不能以整条链作为模板。产物:RNA,可在细胞核中加工成各种RNA时期:任何时期场所:细胞核(主要)、线粒体、叶绿体原料:4种游离的核糖核苷酸其他条件:①能量②RNA聚合酶(与DNA上的启动部位结合):断开碱基之间的氢键,解开双螺旋结构(可解开一个或几个基因);产生磷酸二酯键,使核糖核苷酸连成RNA。碱基互补配对:A-T、U-A、C-G特点:边解旋边转录方向:①5’→3’,注意:一个DNA可转录形成不同的RNA。翻译概念:游离在细胞质中的各种氨基酸,就以mRNA为模板合成具有一定氨基酸顺序的蛋白质。实质:将mRNA的碱基序列翻译为蛋白质的氨基酸序列。模板:mRNA产物:蛋白质时期:任何时期场所:核糖体(与mRNA上的起始密码子结合)原料:氨基酸其他条件:能量、酶碱基互补配对:A-U、C-G特点:1个mRNA可相继结合多个核糖体同时进行多条肽链的合成,因此少量的mRNA就可迅速地合成大量蛋白质。
【小问1详解】
豌豆粒形呈现皱粒的根本原因是编码淀粉分支酶的基因结构改变,控制合成的淀粉分支酶异常,该变异类型为基因突变。据该实例分析,说明基因可通过酶的合成控制代谢过程进而控制生物体的性状。
【小问2详解】
①代表DNA的复制,②代表是转录,③代表翻译,基因的表达包括转录和翻译。酶2为RNA聚合酶,既断裂氢键,打开双链,又能催化磷酸二酯键的形成,形成核糖核苷酸单链。
【小问3详解】
图2中A、B、P、T都是DNA的一条链,C链和D链为核糖核苷酸长链。
【小问4详解】
图2过程③中,b为氨基酸,是合成蛋白质的原料。合成图中D链的模板链的碱基序列为5'-CAGAGAAGCGAT--3',根据tRNA箭头移动的方向,核糖体在mRNA上移动的方向为5'→3'。
【小问5详解】
d对应的密码子是GCU,则其携带的氨基酸为丙氨酸。
【小问6详解】
A、一个DNA分子有多个碱基C,则可能连接多个甲基,A正确;
B、碱基的甲基化不影响碱基之间的配对,则胞嘧啶和5-甲基胞嘧啶在DNA分子中都可以与鸟嘌呤配对,B正确;
C、甲基化干扰了基因的转录,则DNA甲基化后可能干扰了RNA聚合酶等对DNA部分区域的识别和结合,C正确;
D、甲基化不改变DNA片段碱基的排列顺序,则DNA片段中遗传信息并未发生改变,D错误。
故选ABC
18. 下图1表示某动物(2n=4)器官内正常的细胞分裂图,图2表示不同时期细胞内染色体(白)、染色单体(阴影)和核DNA(黑)数量的柱形图,图3表示细胞内染色体数目变化的曲线图。请回答下列问题:
(1)根据图1中的___________细胞可以判断该动物的性别,乙细胞产生的子细胞可继续进行的分裂方式是___________。
(2)图1中乙细胞的前一时期→乙细胞的过程对应于图2中的___________(用罗马数字和箭头表示);甲细胞→甲细胞的后一时期对应于图2中的___________(用罗马数字和箭头表示)。
(3)下图A是上图1丙细胞产生的一个生殖细胞,根据染色体的类型和数目,判断图B中可能与其一起产生的生殖细胞有___________。若图A细胞内b为Y染色体,则a为___________染色体。
(4)某药物能专一性地抑制有丝分裂过程中纺锤体的形成,导致母细胞无法分裂成两个子细胞,但着丝粒的分裂不受影响。则使用此药物后,细胞的染色体数目将___________。如果该动物的体细胞作实验材料来探究该药物抑制纺锤体形成的最适浓度,则自变量为___________;因变量的观测指标为___________。
【答案】(1) ①. 丙 ②. 有丝分裂、减数分裂
(2) ①. Ⅱ→Ⅰ ②. Ⅲ→Ⅴ
(3) ①. ①③ ②. 常
(4) ①. 加倍 ②. 一系列浓度梯度的某药物 ③. 显微镜下有丝分裂中期染色体数目加倍/异常的细胞占观察总细胞的比例
【解析】
【分析】图1的甲细胞处于减数第二次分裂后期,乙细胞处于有丝分裂后期,丙细胞处于减数第一次分裂后期。
【小问1详解】
图1的丙细胞同源染色体分离,处于减数第一次分裂后期,同时细胞质均等分裂,所以可以判断该动物是雄性。乙细胞处于有丝分裂后期,形成的子细胞是体细胞,可以进行有丝分裂,如果形成的细胞是精原细胞,则可以进行减数分裂,故乙细胞产生的子细胞可继续进行的分裂方式是有丝分裂、减数分裂。
【小问2详解】
图1中乙细胞的前一时期→乙细胞的过程,是有丝分裂中期到后期的过程,中期细胞含有4条染色体,8条单体,而后期由于着丝粒分开,所以有8条染色体,没有单体,对应Ⅱ→Ⅰ的过程。甲细胞→甲细胞的后一时期是次级精母细胞形成精细胞的过程,甲细胞有4条染色体,而其子细胞只有2条染色体,都没有单体,对应Ⅲ→Ⅴ的过程。
【小问3详解】
来自同一个次级精母细胞的两个精细胞所含染色体应该相同(若发生互换,则只有少数部分不同),因此与图A细胞来自同一个次级精母细胞的是图B中的③,①的两条染色体都是黑色的,是其同源染色体,所以也是来自于同一个初级精母细胞。根据题干“某动物(2n=4)”可知,该动物的体细胞中有一对性染色体和一对常染色体,若图A细胞内b为Y染色体,由图可知,a和b互为非同源染色体,则a为常染色体。
【小问4详解】
有丝分裂后期,纺锤丝能牵引染色体移向两极,若某药物能专一性地抑制有丝分裂过程中纺锤体的形成,故使用此药物后,染色体数目将加倍。探究该药物抑制纺锤体形成的最适浓度,自变量是一系列浓度梯度的某药物,因变量是抑制纺锤体的效果,可把显微镜下有丝分裂中期染色体数目加倍/异常的细胞占观察总细胞的比例作为观测指标。
19. 阅读下列关于生物进化实例回答下列两个小题:
(1)果蝇的自然群体中,第Ⅱ号染色体的变异很多。下表表示果蝇的三种第Ⅱ号染色体突变类型(A、B、C),在不同温度下的存活能力与标准型果蝇的比较(以标准型为100)。
①分析表中数据并结合所学知识,可看出生物突变的特点是__________,因其具有上述特点,所以它不能决定生物进化的方向,生物进化的方向由__________决定。
②如果果蝇生存环境的温度明显下降,经过较长时间后,形成了一个新品种,将类似于类型__________。如果这一新品种与原类型形成__________,就是一个新物种了。
(2)2023年10月相继有报道,在竹溪,竹山,丹江等地都发现了野生大豆的小种群,它们是大豆的原始祖先。请利用我们所学的生物知识回答下列问题。
①大巴山脉独特的气候和环境让野生大豆生存下来,达尔文认为适应形成的必要条件是群体中出现__________和__________。它与种植大豆之间由于长期__________,不能进行__________,从而有许多表型差距,体现了生物的__________多样性。
②野生大豆的豆荚有毛(D)对无毛(d)为显性,有毛有利于种子的传播。调查发现某区域一个野生大豆的小种群豆荚有毛的基因型频率为95%,有毛基因频率为70%,则该区域的有毛杂合子基因型频率为__________。
【答案】(1) ①. 不定向 ②. 自然选择 ③. C ④. 生殖隔离
(2) ①. 可遗传的有利变异 ②. 环境的定向选择 ③. 地理隔离 ④. 基因交流 ⑤. 遗传 ⑥. 50%
【解析】
【分析】突变和基因重组是生物进化的原材料、自然选择决定生物进化的方向、隔离是物种形成的必要条件。
【小问1详解】
①表中标准型、A、B、C代表果蝇的不同类型,可看出生物突变具有不定向性,自然选择决定了生物进化的方向。
②由表中数据可知:表中类型C在低温下的存活能力更强,若果蝇生存环境的温度明显下降,经过较长时间后,形成了一个新品种,将类似于类型C。如果这个品种和原来的品种存在生殖隔离,那就是一个新物种。
【小问2详解】
①适应形成的两个必要条件是群体中出现可遗传的有利变异和环境的定向选择,它与种植大豆之间由于长期地理隔离,不能进行基因交流,从而出现多种表型,但这些大豆还是属于同一物种,同一物种表现型不同,说明在环境相同的情况下,基因型不同,体现了遗传(基因)多样性。
②野生大豆的小种群豆荚有毛的基因型频率为 95%,设该区域的有毛杂合子Dd基因型频率为X,这有毛纯合子DD基因型频率为95%-X,有毛基因D的基因频率=95%-X+1/2X= 70%,可得出有毛杂合子Dd基因型频率为X=50%。
20. “一条大河波浪宽,风吹稻花香两岸……”,熟悉的歌声会让人不由自主地哼唱。听歌和唱歌都涉及到人体生命活动的调节。回答下列问题。
(1)听歌跟唱时,声波传入内耳使听觉感受细胞产生______,经听神经传入神经中枢,再通过中枢对信息的分析和综合后,由______支配发声器官唱出歌声,该过程属于神经调节的______(填“条件”或“非条件”)反射活动。
(2)唱歌时,呼吸是影响发声的重要因素,需要有意识地控制“呼”与“吸”。换气的随意控制由______和低级中枢对呼吸肌的分级调节实现。体液中CO2浓度变化会刺激中枢化学感受器和外周化学感受器,从而通过神经系统对呼吸运动进行调节。切断动物外周化学感受器的传入神经前后,让动物短时吸入CO2(5%CO2和95%O2),检测肺通气量的变化,结果如图1。据图分析,得出的结论是______。
(3)失歌症者先天唱歌跑调却不自知,为检测其对音乐的感知和学习能力,对正常组和失歌症组进行“前测一训练一后测”的实验研究,结果如图2。从不同角度分析可知,与正常组相比,失歌症组______(答出2点);仅分析失歌症组后测和前测音乐感知准确率的结果,可得出的结论是______,因此,应该鼓励失歌症者积极学习音乐和训练歌唱。
【答案】(1) ①. 神经冲动(兴奋) ②. 传出神经 ③. 条件
(2) ①. 大脑皮层 ②. 肺通气量主要受中枢化学感受器控制
(3) ①. 失歌症组前测和训练后测对音乐感知准确率均较低,失歌症组训练后对音乐感知准确率的提升更大 ②. 失歌症组后测比前测音乐感知准确率有一定的提高
【解析】
【分析】反射是神经调节的方式,反射弧是反射的基本结构,完整的反射弧包括:感受器、传入神经、神经中枢、传出神经和效应器。
【小问1详解】
听歌跟唱时,声波传入内耳使听觉感受细胞产生神经冲动(兴奋),经听神经传入神经中枢,再通过中枢对信息的分析和综合后,由传出神经支配发声器官唱出歌声,该过程属于神经调节的条件反射活动,需要大脑皮层的参与。
【小问2详解】
唱歌时,呼吸是影响发声的重要因素,需要有意识地控制“呼”与“吸”。换气的随意控制由大脑皮层和低级中枢对呼吸肌的分级调节实现。切断动物外周化学感受器的传入神经前后,让动物短时吸入CO2(5%CO2和95%O2),据图分析,神经切断前后,肺通气量先增加后下降。
【小问3详解】
对正常组和失歌症组进行“前测一训练一后测”的实验研究,结果如图2。从不同角度分析可知,与正常组相比,失歌症组前测和训练后测对音乐感知准确率均较低,失歌症组训练后对音乐感知准确率的提升更大。仅分析失歌症组后测和前测音乐感知准确率的结果,可得出的结论是失歌症组后测比前测音乐感知准确率有一定的提高,因此,应该鼓励失歌症者积极学习音乐和训练歌唱。类型
16.5℃
25.5℃
30℃
标准型
100
100
100
A
100
99
98
B
87
101
110
C
109
92
89
河南省安阳市林州市林州市第一中学2024-2025学年高二上学期8月月考生物试题(原卷版): 这是一份河南省安阳市林州市林州市第一中学2024-2025学年高二上学期8月月考生物试题(原卷版),共10页。
河南省安阳市林州市林州市第一中学2024-2025学年高二上学期8月月考生物试题(原卷版+解析版): 这是一份河南省安阳市林州市林州市第一中学2024-2025学年高二上学期8月月考生物试题(原卷版+解析版),文件包含河南省安阳市林州市林州市第一中学2024-2025学年高二上学期8月月考生物试题原卷版docx、河南省安阳市林州市林州市第一中学2024-2025学年高二上学期8月月考生物试题解析版docx等2份试卷配套教学资源,其中试卷共31页, 欢迎下载使用。
河南省安阳市林州市2023-2024学年高二下学期3月月考生物试题: 这是一份河南省安阳市林州市2023-2024学年高二下学期3月月考生物试题,共8页。

