2024年河北省邯郸市峰峰矿区中考一模理综物理试题(原卷版+解析版)
展开2.所有答案均在答题卡上作答,在本试卷或草稿纸上作答无效。答题前,请仔细阅读答题卡上的“注意事项”,按照“注意事项”的规定答题。
3.答选择题时,用2B铅笔将答题卡上对应题目的答案标号涂黑;答非选择题时,请在答题卡上对应题目的答题区域内答题。
4.考试结束时,请将本试卷和答题卡一并交回。
可能用到的相对原子质量:H—1 C—12 O—16 S—32 Cl—35.5 Ba—137
一、选择题(本大题共22个小题,共47分。1~19小题为单选题,每小题的四个选项中,只有一个选项符合题意,每小题2分;20~22小题为多选题,每小题的四个选项中,有两个或两个以上选项符合题意,每小题3分,全选对的得3分,选对但不全的得2分,有错选或不选的不得分)
1. 下列推理正确的是( )
A. 物体的运动状态不发生改变,则物体一定做匀速直线运动
B. 轻质球A、B靠近时互相排斥,则A、B两球一定带同种电荷
C. 中和反应生成盐和水,则有盐和水生成的反应一定属于中和反应
D. 溶液是均一、稳定的混合物,则均一、稳定的物质一定是溶液
【答案】B
【解析】
【详解】A.物体的运动状态不发生改变,则处于平衡状态,平衡状态包括静止和匀速直线运动状态,故A错误;
B.A、B两球靠近时相互排斥,则两球带同种电荷,因为同种电荷相互排斥,故B正确;
C.中和反应是酸和碱反应生成盐和水,一定有盐和水的生成,但生成盐和水的反应却不一定是中和反应,例如二氧化碳和氢氧化钠反应生成盐和水,但二氧化碳是非金属氧化物,反应不是中和反应,故C错误;
D.溶液是均一、稳定的混合物,但均一、稳定的混合物不一定是溶液,也可能是水等纯净物,故D错误。
故选B。
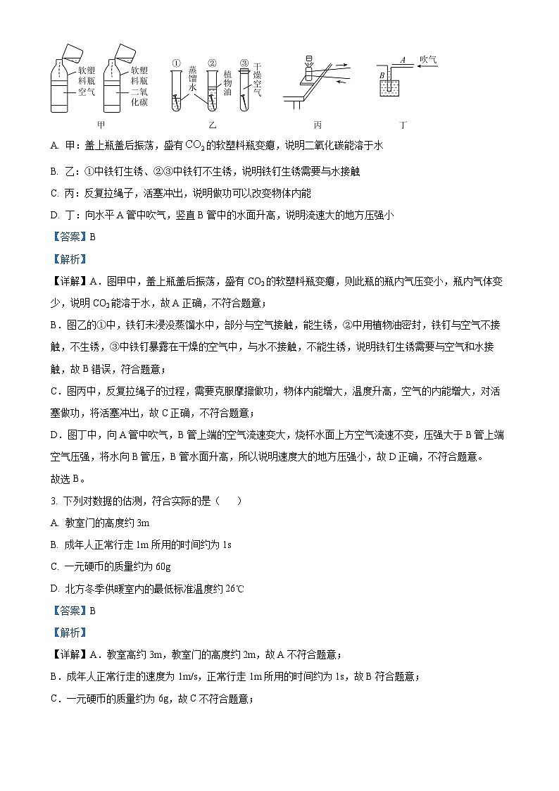
2. 对下图实验的分析错误的是( )
A. 甲:盖上瓶盖后振荡,盛有的软塑料瓶变瘪,说明二氧化碳能溶于水
B. 乙:①中铁钉生锈、②③中铁钉不生锈,说明铁钉生锈需要与水接触
C. 丙:反复拉绳子,活塞冲出,说明做功可以改变物体内能
D. 丁:向水平A管中吹气,竖直B管中的水面升高,说明流速大的地方压强小
【答案】B
【解析】
【详解】A.图甲中,盖上瓶盖后振荡,盛有CO2的软塑料瓶变瘪,则此瓶的瓶内气压变小,瓶内气体变少,说明CO2能溶于水,故A正确,不符合题意;
B.图乙的①中,铁钉未浸没蒸馏水中,部分与空气接触,能生锈,②中用植物油密封,铁钉与空气不接触,不生锈,③中铁钉暴露在干燥的空气中,与水不接触,不能生锈,说明铁钉生锈需要与空气和水接触,故B错误,符合题意;
C.图丙中,反复拉绳子的过程,需要克服摩擦做功,物体内能增大,温度升高,空气的内能增大,对活塞做功,将活塞冲出,故C正确,不符合题意;
D.图丁中,向A管中吹气,B管上端的空气流速变大,烧杯水面上方空气流速不变,压强大于B管上端空气压强,将水向B管压,B管水面升高,所以说明速度大的地方压强小,故D正确,不符合题意。
故选B。
3. 下列对数据的估测,符合实际的是( )
A. 教室门的高度约3m
B. 成年人正常行走1m所用的时间约为1s
C. 一元硬币的质量约为60g
D. 北方冬季供暖室内的最低标准温度约26℃
【答案】B
【解析】
【详解】A.教室高约3m,教室门的高度约2m,故A不符合题意;
B.成年人正常行走的速度为1m/s,正常行走1m所用的时间约为1s,故B符合题意;
C.一元硬币的质量约为6g,故C不符合题意;
D.北方冬季供暖室内的最低标准温度约18℃,故D不符合题意。
故选B。
4. 下列关于声和电磁波的说法正确的是( )
A. 调节电视机的音量是为了改变声音的音调
B. 中考期间,考场附近的建筑工地要停止施工,是为了阻断噪声的传播
C. 医生用听诊器给病人诊病,是利用了声能传递能量
D. 电视是利用电磁波传递图像信号和声音信号的
【答案】D
【解析】
【详解】A.调节电视机的音量是为了改变声音的响度,故A错误;
B.中考期间,考场附近的建筑工地要停止施工,是为了防止噪声的产生,故B错误;
C.医生用听诊器给病人诊病,是利用了声能传递信息,故C错误;
D.电磁波可以传递信息,而且可以在真空中传播,电视是利用电磁波传递图像信号和声音信号的,故D正确。
故选D。
5. 炎热夏天,剥开雪糕包装纸时,常会看到雪糕周围冒“白气”,随后消失。该现象中所包含的物态变化依次是
A. 液化、汽化B. 升华、汽化C. 汽化、液化D. 液化、熔化
【答案】A
【解析】
【详解】夏天剥开雪糕包装纸后会看到冒“白气”,是空气中的水蒸气遇冷,在包装纸周围液化形成的小水滴;之后这些小水滴从液态蒸发为气态,发生了汽化;A符合题意。
故选A。
6. 下列光现象,能用光的反射解释的是( )
A. “井底之蛙,所见甚小”B. 有时,黑板反光会“晃”着一些同学的眼睛
C. 筷子在水中“折断”D. 雨后天晴,天空出现美丽的彩虹
【答案】B
【解析】
【详解】A.“井底之蛙,所见甚小”,是由于光的直线传播,井底的青蛙只能看到很小范围的天空,故A不符合题意;
B.有时,黑板反光会“晃”着一些同学的眼睛,是因为光在黑板的某些位置发生镜面反射,反射光线集中射入一些同学眼中,故B符合题意;
C.筷子在水中“折断”,是由于光的折射而形成的虚像,故C不符合题意;
D.雨后天晴,天空出现美丽的彩虹,是由于光的折射而形成的色散现象,故D不符合题意。
故选B。
7. 如图所示的四个装置,以下关于它们的说法不正确的是( )
A. 甲:说明电流周围存在着磁场B. 乙:闭合开关,小磁针N极会顺时针转动
C. 丙:其原理与电动机工作原理相同D. 丁:可用来演示电动机的工作原理
【答案】C
【解析】
【详解】A.当电路接通时,导线中有电流流过,此时小磁针偏转,说明电流周围存在着磁场,即电流具有磁效应,故A正确,不符合题意;
B.如图,闭合开关,电流从螺线管右端流入、左端流出,根据右手螺旋定则可知,螺线管右端为N极,左端为S极,根据异名磁极相互吸引可知,小磁针的N极会顺时针转动,故B正确,不符合题意;
C.如图,动圈式话筒的工作原理为电磁感应现象,与发电机的工作原理相同,故C错误,符合题意;
D.如图,闭合开关,导体棒在磁场中受力运动,可用来演示电动机的工作原理,故D正确,不符合题意。
故选C。
8. 在做“探究凸透镜成像规律”的实验中,某小组同学利用图甲测出了透镜的焦距后,正确安装并调节实验装置如图乙所示,在光屏上得到一个清晰的像。下列说法正确的是( )
A. 乙中成的是倒立缩小的实像,符合照相机的成像原理
B. 乙中将透镜移到35cm刻度线处,移动光屏,光屏上仍能成清晰的像
C. 蜡烛不动,将乙中的透镜换一个厚一些的凸透镜,光屏应向左移动才能得到清晰的像
D. 如果在烛焰与透镜之间放置一近视眼镜的镜片,则将光屏适当左移可得一个清晰的像
【答案】ABC
【解析】
【详解】A.由图甲可知,凸透镜的焦距为10.0cm,乙中物距为30cm,物距大于二倍焦距,成的是倒立缩小的实像,符合照相机的成像原理,故A正确;
B.乙中将透镜移到35cm刻度线处,物距在一倍焦距和二倍焦距之间,移动光屏,光屏上仍能成清晰的像,故B正确;
C.蜡烛不动,将乙中的透镜换一个厚一些的凸透镜,凸透镜焦距变短,对光的会聚能力变强,像距变小,光屏应向左移动才能得到清晰的像,故C正确;
D.近视眼镜的镜片为凹透镜,对光线起发散作用,如果在烛焰与透镜之间放置一近视眼镜的镜片,则像距变大,将光屏适当右移可得一个清晰的像,故D错误。
故选ABC。
9. 如图所示,放在水平桌面上的三个完全相同的容器内,装有适量的水,将 A、B、C 三个体积相同的正方体分别放入容器内,待正方体静止后,三个容器内水面高度相同。下列说法正确的是( )
A. 物体受到的浮力大小关系为 FA
C. 容器底部受到水的压力大小关系为 F 甲=F 乙=F 丙
D. 容器对桌面的压强大小关系为 p 甲=p 乙=p 丙
【答案】ACD
【解析】
【详解】A.根据题意知道,A、B、C三个正方体的体积相同,由图知道,A、B、C三个正方体排开水的体积关系为VA排<VB排<VC排,由知道,浮力的大小关系为
FA
B.由图知道,A和B处于漂浮,C处于悬浮,由浮沉条件知道,
GA =FA
GB =FB
GC =FC
由于FA
故B错误;
C.由于正方体分别处于漂浮或悬浮状态,所以,浮力等于自身重力,由阿基米德原理知道,物体受到的浮力等于排开液体的重力,即说明容器中正方体的重力等于正方体排开水的重力,即可以理解为,容器中正方体的重力补充了它排开的水的重力,能看出三个容器内总重力相等;由于容器相同,所以三个容器对桌面的压力关系为
F 甲=F 乙=F 丙
故C正确;
D.因正方体分别处于漂浮或悬浮状态,则浮力等于自身重力,由阿基米德原理可知,物体受到的浮力等于排开液体的重力,即说明容器中正方体的重力等于正方体排开水的重力,即可以理解为,容器中正方体的重力补充了它排开的水的重力,能看出三个容器内总重力相等;由于容器相同,所以三个容器对桌面的压力关系为F甲=F乙=F丙,容器的底面积相同,根据可知容器对桌面的压强大小关系为p甲=p乙=p丙,故D正确。
故选ACD。
10. 如图甲所示的电路中,电源电压恒定不变。电流表的量程为0~0.6A,电压表的量程为0~3V。当闭合、断开时,将滑动变阻器的滑片从一端移至另一端的过程中,电流表随电压表示数变化的情况如图乙中的A图象所示。乙中的B图象为小灯泡的I-U图象,小灯泡的额定电压为2.5V。当闭合,断开时,为保证电路中的各元件都不会损坏,下列说法中正确的是( )
A. 电源电压为4.5V
B. 滑片向右滑动,电压表的变化量与电流表的变化量的比值不变
C. 连入电路的阻值范围为4Ω~7.5Ω
D. 任意闭合开关,为保证电路安全,电路的最大功率与最小功率之比为2∶1
【答案】AC
【解析】
【详解】A.由图甲知,S1闭合、S2断开时,两个电阻串联在电路中,电压表测变阻器R2两端的电压,电流表测电路中的电流,由图乙的A图线,当电路中的最大电流为0.6A时,变阻器接入电路的阻值为0;当电路中的最小电流为0.2A时,电压表的示数为3V,据欧姆定律有
0.6A×R1=U,0.2A×R1+3V=U
解得,电源电压U=4.5V,定值电阻R1=7.5Ω,故A正确;
B.当S2闭合,S1断开时,滑动变阻器与小灯泡串联在电路中,电压表测变阻器两端的电压,电流表测电路中的电流,滑片向右滑动时,变阻器接入电路的阻值变小,电路的总电阻变小,电流变大,电压表的变化量与电流表的变化量的比值
由图乙的B图线知,小灯泡的I-U图线是一曲线,说明其电阻不是定值,所以电压表的变化量与电流表的变化量的比值是变化的,故B错误;
C.小灯泡正常发光时,电路中的电流最大为0.5A,此时变阻器接入电路的阻值最小,两端的电压最小为
U小=U-UL=4.5V-2.5V=2V
变阻器接入电路的最小阻值
当电压表示数为3V,变阻器两端的电压最大,接入电路的阻值最大,小灯泡两端的电压
UL1=U-U大=4.5V-3V=1.5V
由图乙知,此时通过小灯泡电流为0.4A,变阻器接入电路的最大阻值
R2接入电路的阻值范围为4Ω~7.5Ω,故C正确;
D.任意闭合开关,电流表选用小量程,当电流表的示数为0.6A时,电路中的电流最大,此时电路的总功率最大为
P大=UI=4.5V×0.6A=2.7W
当电压表示数为3V时,变阻器接入电路的阻值最大,此时变阻器与小灯泡串联,电路中的电流为0.4A,变阻器与R1串联,电路中的最小电流为0.2A,电路的最小功率
P小=UI1=4.5V×0.2A=0.9W
电路的最大功率与最小功率之比
P大∶P小=2.7W∶0.9W=3∶1
故D错误。
故选AC。
二、填空及简答题(本大题共9个小题,每空1分,共31分)
11. 在家庭电路中,电灯的开关要接在___________和灯泡之间;安装漏电保护器、用电器使用___________插头都是防止漏电而采取的安全措施。炎炎夏日,小明家新购置了一台1kW的空调。已知他家用电器的总功率是5600W,电能表上标有“220V 10(40)A的字样,从电能表使用的角度考虑,小明家的电路___________(选填“能”或“不能”)允许安装一台这样的空调。
【答案】 ①. 火线 ②. 三线 ③. 能
【解析】
【详解】[1]电灯的开关要接在火线与灯泡之间,断开开关时,才能断开灯泡与火线的连接。
[2]用电器使用三线插头,则用电器的外壳与地线相连,可避免触电事故。
[3]由电能表的参数可知,家庭电路允许的最大总功率
P=UI=220V×40A=8800W
购置空调后,用电器的总功率
P1=P空调+P总=1000W+5600W=6600W<8800W
所以允许安装一台这样的空调。
12. 如图是小明百米跑步的场景。起跑时,小明用力蹬地利用了___________原理;跑步时要___________(选填“利用”或“防止”)鞋底与地面间的摩擦;到达终点不能立即停下来是因为___________。
【答案】 ①. 力作用是相互的 ②. 利用 ③. 具有惯性
【解析】
【详解】[1]起跑时小明用力向后蹬地,由于力的作用是相互的,所以地面对人产生向前的反作用力,小明就能向前运动。
[2]鞋底的表面有凹凸不平的花纹,这是使接触面变粗糙,这是通过增大接触面粗糙程度来增大摩擦力。所以跑步时利用了鞋底与地面间的摩擦。
[3]冲到终点,不能立即停下,是由于人具有惯性,会仍然保持继续向前运动的状态。
13. 如图甲,铁轨要铺在枕木上是由于___________;如图乙水壶的壶嘴和壶身在同一水平面上,利用了___________原理;塑料吸盘能压在光滑的墙上,是原因是___________的作用。
【答案】 ①. 可以减小压强 ②. 连通器 ③. 大气压
【解析】
【详解】[1]铁轨要铺在枕木上是由于增大了受力面积,可以减小铁轨对路基的压强。
[2]水壶的壶身和壶嘴构成了连通器,水壶的壶嘴和壶身在同一水平面上,利用了连通器原理。
[3]塑料吸盘能压在光滑的墙上,是原因是排出吸盘与墙壁之间的空气,大气压将吸盘紧压在墙壁上。
14. 汽车发动机常用水做冷却剂,这是因为水的___________较大。散热器中装有10kg的水,温度升高50℃的过程中,水吸收的热量为___________J。
【答案】 ①. 比热容 ②.
【解析】
【详解】[1]汽车发动机常用水做冷却剂,这是因为水的比热容较大,相同质量的水和其它物质相比,升高相同温度时可以吸收更多的热量。
[2]水吸收的热量为
15. 采用天然气作为能源,可以减少煤和石油的用量,可大大改善环境污染问题。
(1)天然气属于___________(选填“可再生”或“不可再生”)能源
(2)天然气在燃烧过程中,___________能转化为内能。的天然气完全燃烧放出的热量为___________J。
【答案】(1)不可再生
(2) ①. 化学 ②.
【解析】
【小问1详解】
天然气消耗后,短时间内无法得到补充,属于不可再生能源。
【小问2详解】
[1]天然气在燃烧过程中,通过化学反应将化学能转化为内能。
[2]的天然气完全燃烧放出的热量为
三、实验探究题(本大题共4个小题;第32小题4分,第33小题6分,第34、35小题各7分,共24分)
16. 小明同学利用斜面、小车,刻度尺,停表测量小车沿斜面下滑时的平均速度。
(1)实验中小车从A位置运动到C位置的路程如图1所示,并测得小车在这段路程内运动的时间为2s,则小车在这段时间内的平均速度为___________m/s。小车在下滑过程中,机械能___________(选填“增大”、“减小”或“不变”);
(2)实验过程中,由于小车的运动时间较短,不便于计时,可以通过使斜面的倾斜程度变缓的方式,改变小车的运动时间,达到便于测量时间的目的。小车下滑的过程中,斜面相对于小车是___________(选填“运动”或“静止”);
(3)汽车沿着盘山公路(图2),可以驶上高耸入云的山峰。上山的公路修的弯弯曲曲如盘龙、而不是从山下直通山顶,是因为___________。
【答案】(1) ①. 0.4 ②. 减小
(2)运动 (3)见解析
【解析】
【小问1详解】
[1]由图1知,刻度尺的分度值为1cm,A位置运动到C位置的距离
sAB=80.0cm=0.8m
此段的平均速度
[2]小车在下滑过程,需要克服摩擦做功,将部分机械能转化为内能,所以机械能减小。
【小问2详解】
小车下滑过程,相对斜面有位置变化,所以斜面相对小车是运动的。
【小问3详解】
图2中,盘山公路修的弯弯曲曲,相当于斜面的作用,可以省力。
17. 五一假期时,小明同学从废弃的矿坑里捡回了一块坚硬的矿石,他利用实验室的器材测出了这块矿石的密度,测量过程中他选用的器材有:天平(最大称量值为200g)、量筒、烧杯、杠杆、弹簧测力计(量程为0~5N)、细线、水。
(1)小明同学首先进行估测,他感觉矿石比一瓶500mL的矿泉水还沉,于是他没有直接用天平来测矿石的质量;你认为他不用天平的理由是___________;
(2)小明借助杠杆来测量矿石质量,他安装好杠杆,调节杠杆平衡时,发现杠杆左端下沉,应将平衡螺母向___________(选填“左”或“右”)调节;
(3)小明同学将杠杆调至水平位置平衡,按照图甲所示的装置进行测量,读出的弹簧测力计示数为2.4N,则该矿石的质量___________kg;(g取10N/kg)
(4)接着他用如图乙所示的方法测出了矿石的体积,他的做法是:
A将矿石放入烧杯,往烧杯中加入适量的水,让矿石浸没,在水面到达的位置做上标记;
B取出矿石,用量筒往烧杯中加水。他先加了100mL水,接着又取了50mL水继续往烧杯中加、水面达到标记位置后,量筒中剩余的水如图丙所示,则矿石的体积V=_____,矿石的密度_____;
(5)【拓展】请你分析,用这种方法测出矿石密度值偏___________(选填“大”或“小”)。
【答案】(1)见解析 (2)右
(3)0.72 (4) ①. 120 ②.
(5)小
【解析】
【小问1详解】
一瓶500mL=500cm3的矿泉水的质量约为
矿石的质量比矿泉水还沉,则其质量大于天平的最大称量值,不能用天平进行测量矿石的质量。
【小问2详解】
在调节杠杆平衡时,杠杆左端下沉,应向右调节平衡螺母才能让杠杆在水平位置平衡。
【小问3详解】
设杠杆每小格的长度为l,图甲中,据杠杆平衡条件有
2.4N×6l=m×10N/kg×2l
解得,该矿石的质量m=0.72kg。
【小问4详解】
[1]图丙中,量筒的分度值为2mL,示数为30mL,往烧杯中加水到标记处,所加水的总体积等于矿石的体积,则
[2]矿石的密度
【小问5详解】
从量筒中取出矿石时,带走部分水,造成所加的水的体积偏大,则测量的矿石的体积偏大,矿石的质量是准确值,据知,沿测得的密度偏小。
18. 如图是小明探究电流与电压、电阻关系的实验电路(电池为两节新的干电池),正准备闭合开关时,发现接线有问题。
(1)请你检查一下电路,把接错的那一根导线找出来,打上“×”、并画出正确的导线;
(2)改正错误之后,小明先探究电阻一定时,电流与电压的关系。闭合开关,滑片从一端向另一端移动的过程中,得到了如下的实验数据
从实验数据可以看出,这些数据中有一组错的,请指出错误的实验数据是___________,判断的依据是___________;
(3)小明继续探究通过导体的电流与电阻的关系。他利用第一次实验的电路,先将一个阻值为5Ω的定值电阻接入电路,闭合开关后,记下此时电流表的示数为;接着,他用一个阻值为10Ω的定值电阻替换这个5Ω的定值电阻后,就闭合开关,记下此时电流表的示数为,结果发现:,但,由此,他认为电流跟电阻不成反比。请判断,他的结论是___________的(填“正确”或“错误”)。其原因是___________;
(4)小明发现有一个电阻未标明电阻值,他想利用现有的器材测出此未知阻值的电阻(滑动变阻器的最大阻值为),于是将图中的定值电阻换成了未知电阻,但此时电压表被其他小组借走(电源电压未知)。于是他进行了如下的操作:
a将滑动变阻器的滑片移到电阻的___________,读出电流表的示数为;
b将滑动变阻器的滑片移到电阻的最大值,读出电流表的示数为;
则未知电阻的阻值为___________。
【答案】(1) (2) ①.
第4组数据错误 ②. 见解析
(3) ①. 错误 ②. 未调节滑动变阻器使定值电阻两端的电压保持不变
(4) ①. 最小值 ②.
【解析】
【小问1详解】
在探究电流与电压关系的实验中,电流表应与定值电阻串联,电压表应与定值电阻并联,而题中原电路图将电流表并联在了定值电阻两端,电压表串联在了电路中,因此正确的电路图如图所示:
【小问2详解】
[1][2]分析数据可知,对于定值电阻R,第1、2、3、5、6组实验数据中电压与电流的比值都是5欧姆,只有第4的数据中,电压与电流的比值为
因此是第4组数据中,记录错误。
【小问3详解】
[1][2]在探究电流与电阻关系时,应控制定值电阻两端的电压一定,用一个阻值为10Ω的定值电阻替换这个5Ω的定值电阻后,就闭合开关,则定值电阻的阻值变大,此时电路中的总电阻增大,因此通过定值电阻的电流会变小。由于本实验中更换定值电阻后未调节滑动变阻器使定值电阻两端的电压保持不变,因此无法得出正确结论。
【小问4详解】
当滑动变阻器滑到阻值最小处时,电路中只剩下定值电阻Rx,则此时电源电压
①
当滑动变阻器的滑片滑到阻值最大处时,滑动变阻器和定值电阻串联,则电源电压
②
由①②可得
四、计算应用题(本大题共3个小题;第36小题5分,第37小题6分,第38小题7分,共18分。解答时,要求有必要的文字说明、公式和计算步骤等,只写最后结果不得分)
19. 一辆汽车不小心开进了泥潭中,司机取来一套滑轮组欲将汽车从泥潭中拉出(图)。若汽车总质量是6t,汽车受到的阻力为车重的0.04倍,不计滑轮轴处的摩擦及绳重,每个滑轮重200N,轮胎与水平地面间的总接触面积是,司机体重是700N。(g取10N/kg)求:
(1)求汽车对水平地面的压强;
(2)通过计算说明司机能否利用这套滑轮组把汽车拉动;
(3)司机卸下2t的货物后,汽车以0.1m/s的速度被拉动了10m,求这个过程中司机做功的功率和滑轮组的机械效率。(保留1位小数)
【答案】(1)
(2)不能 (3)180W,88.9%
【解析】
【小问1详解】
汽车的重力
汽车对水平地面的压力等于自身的重力,对水平地面的压强
【小问2详解】
汽车受到的阻力
图示中,滑轮组承重绳子为3根,不计滑轮轴处的摩擦及绳重,拉动汽车,绳端所需的最小拉力
所以利用这套滑轮组不能把汽车拉动。
【小问3详解】
卸下货物的重力
剩余货物的重力
此时汽车所受的阻力
绳端的拉力
汽车被拉动10m,绳子自由端移动的距离
s=nh=3×10m=30m
所用的时间
司机所做的总功
司机做功的功率
克服阻力所做的有用功
滑轮组的机械效率
20. 课外实践小组设计了一个电热孵蛋箱,其电路如图所示。已知电源电压恒为220V,是阻值为55Ω的电热丝,温度对电热丝阻值的影响忽略不计。
(1)闭合开关S后,求电路中的电流;
(2)求通电100s电热丝产生的热量;
(3)老师提醒,电热箱内温度太高,无法孵化鸡蛋,应使电热箱内的电功率降至,小组成员想出了两种方法改进电路:
方法一:在图中A点处串联接入一根电热丝RA
方法二:在图中B点处串联接入一根电热丝RB
老师发现这两种改进方法电热箱内的电功率都为,小组成员在这两种改进电路中,用电压表测量新接入的电热丝两端的电压,测量结果为和,,,但由于粗心没有记录和分别对应哪种方法。请根据上述信息判断哪种方法更节能,并计算这种方法中新接入的电热丝的阻值。
【答案】(1)4A;(2);(3)方法一,825Ω
【解析】
【详解】解:(1)S闭合后。电路中的电流
(2)通电100s电热丝产生的热量
(3)方法一更节能。两种方法的电路简图如下:
在方法一中的电热箱的功率为
在方法二中的电热箱的功率为
因为两次电热箱内电功率相等,即
得
由W=UIt可得,方法一更节能。R0两次电压
因为电源电压保持不变,则RA和RB两端的电压,则
UB=U2=165V
R0两端的电压
电热箱内的电功率
在方法一中
R0两端的电压
电热丝RA的阻值
答:(1)闭合开关S后,求电路中的电流是4A;
(2)求通电100s电热丝 R0 产生的热量8.8×104J;
(3)方法一更节能,电热丝A的阻值为825Ω。实验序号
1
2
3
4
5
6
电压/V
0.3
0.6
0.9
1.2
1.5
1.8
电流/A
0.06
0.12
0.18
0.20
0.30
0.36
2024年河北省邯郸市中考一模理综物理试题(原卷版+解析版): 这是一份2024年河北省邯郸市中考一模理综物理试题(原卷版+解析版),文件包含2024年河北省邯郸市中考一模理综物理试题原卷版docx、2024年河北省邯郸市中考一模理综物理试题解析版docx等2份试卷配套教学资源,其中试卷共28页, 欢迎下载使用。
精品解析:2024年河北省中考理综物理试题(原卷版): 这是一份精品解析:2024年河北省中考理综物理试题(原卷版),共11页。试卷主要包含了答题前,考生务必将姓名等内容,欢迎下载使用。
2024年河北省邢台市中考二模理综物理试题(原卷版+解析版): 这是一份2024年河北省邢台市中考二模理综物理试题(原卷版+解析版),文件包含2024年河北省邢台市中考二模理综物理试题原卷版docx、2024年河北省邢台市中考二模理综物理试题解析版docx等2份试卷配套教学资源,其中试卷共28页, 欢迎下载使用。

