内蒙古自治区金太阳大联考2024-2025学年高三上学期开学生物试题(原卷版+解析版)
展开注意事项:
1.答题前,考生务必将自己的姓名、考生号、考场号、座位号填写在答题卡上。
2.回答选择题时,选出每小题答案后,用铅笔把答题卡上对应题目的答案标号涂黑。如需改动,用橡皮擦干净后,再选涂其他答案标号。回答非选择题时,将答案写在答题卡上。写在本试卷上无效。
3.考试结束后,将本试卷和答题卡一并交回。
4.本试卷主要考试内容:人教版必修1、2,选择性必修1、2、3。
一、选择题:本题共15小题,每小题2分,共30分。在每小题给出的四个选项中,只有一项是符合题目要求的。
1. 某实验小组利用离心技术获得了植物细胞器液。下列哪种物质不能作为证明其所在结构为线粒体的证据之一?( )
A. ATPB. NADHC. 葡萄糖D. DNA
【答案】C
【解析】
【分析】线粒体:真核细胞主要细胞器(动植物都有),机能旺盛的含量多。呈粒状、棒状,具有双膜结构,内膜向内突起形成“嵴”,内膜和基质中有与有氧呼吸有关的酶,是有氧呼吸第二、三阶段的场所,生命体95%的能量来自线粒体,又叫“动力工厂”。线粒体含少量的DNA、RNA。
【详解】A、线粒体是有氧呼吸的主要场所,有氧呼吸能够产生ATP,因此ATP能作为证明其所在结构为线粒体的证据,A不符合题意;
B、有氧呼吸第二、第三阶段都在线粒体,有氧呼吸第二、第三阶段都会产生NADH,因此NADH能作为证明其所在结构为线粒体证据,B不符合题意;
C、葡萄糖在有氧呼吸的第一阶段被分解成丙酮酸和NADH,其场所是细胞质基质,即线粒体不能直接利用葡萄糖,因此葡萄糖不能作为证明其所在结构为线粒体的证据,C符合题意;
D、线粒体含少量的DNA、RNA,因此DNA能作为证明其所在结构为线粒体的证据,D不符合题意。
故选C。
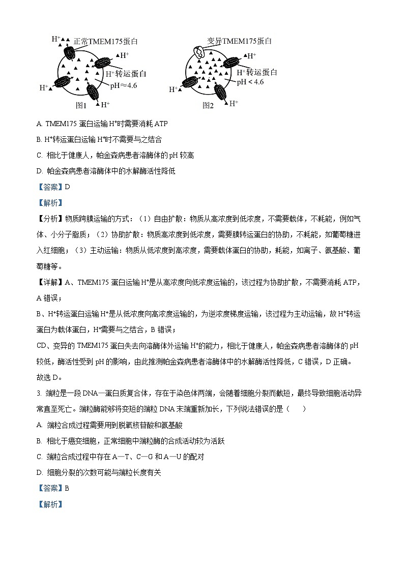
2. 研究发现,相比于健康人,帕金森病患者普遍存在溶酶体蛋白TMEM175变异,如图所示。下列说法正确的是( )
A. TMEM175蛋白运输H⁺时需要消耗ATP
B. H⁺转运蛋白运输H⁺时不需要与之结合
C. 相比于健康人,帕金森病患者溶酶体的pH较高
D. 帕金森病患者溶酶体中的水解酶活性降低
【答案】D
【解析】
【分析】物质跨膜运输的方式:(1)自由扩散:物质从高浓度到低浓度,不需要载体,不耗能,例如气体、小分子脂质;(2)协助扩散:物质高浓度到低浓度,需要膜转运蛋白的协助,不耗能,如葡萄糖进入红细胞;(3)主动运输:物质从低浓度到高浓度,需要载体蛋白的协助,耗能,如离子、氨基酸、葡萄糖等。
【详解】A、TMEM175蛋白运输H+是从高浓度向低浓度运输的,该过程为协助扩散,不需要消耗ATP,A错误;
B、H+转运蛋白运输H+是从低浓度向高浓度运输的,为逆浓度梯度运输,该过程为主动运输,故H⁺转运蛋白为载体蛋白,H+需要与之结合,B错误;
CD、变异的TMEM175蛋白失去向溶酶体外运输H+的能力,相比于健康人,帕金森病患者溶酶体的pH较低,酶活性受到pH的影响,由此推测帕金森病患者溶酶体中的水解酶活性降低,C错误,D正确。
故选D。
3. 端粒是一段DNA—蛋白质复合体,存在于染色体两端,会随着细胞分裂而截短,最终导致细胞活动异常直至死亡。端粒酶能够将变短的端粒DNA末端重新加长,下列说法错误的是( )
A. 端粒合成过程需要用到脱氧核苷酸和氨基酸
B. 相比于癌变细胞,正常细胞中端粒酶的合成活动较为活跃
C. 端粒合成过程中存在A—T、C—G和A—U的配对
D. 细胞分裂的次数可能与端粒长度有关
【答案】B
【解析】
【分析】分析题意,端粒是染色体末端的DNA序列,在正常人体细胞中,端粒可随着细胞分裂次数的增加而逐渐缩短,从而导致细胞衰老和凋亡,而端粒酶中RNA能逆转录形成DNA,进而能延长缩短的端粒。
【详解】A、端粒是一段DNA—蛋白质复合体,其合成需要用到脱氧核苷酸合成DNA,用到氨基酸合成蛋白质,A正确;
B、癌细胞在适宜条件下能够无限增殖,相比于癌变细胞,正常细胞中端粒酶的合成活动较为缓慢,B错误;
C、端粒酶能够将变短的端粒DNA末端重新加长,存在DNA的形成和转录、翻译形成蛋白质的过程,故存在A—T、C—G和A—U的配对,C正确;
D、细胞分裂的次数可能与端粒长度有关,一般而言,端粒越长,分裂次数越多,D正确。
故选B。
4. 俗话说,“饭后百步走,活到九十九”,但饭后不宜马上运动,下列相关叙述错误的是( )
A. 食物的消化和吸收过程受神经系统的调节
B. 运动会使交感神经兴奋性升高,副交感神经兴奋性下降
C. 交感神经兴奋会促进血管收缩,血流加快,肠胃蠕动加快
D. 副交感神经兴奋性下降会使消化液分泌减少
【答案】C
【解析】
【分析】自主神经系统由交感神经和副交感神经两部分组成,它们的作用通常是相反的。当人体处于兴奋状态时,交感神经活动占据优势,心跳加快,支气管扩张,但胃肠的蠕动和消化腺的分泌活动减弱;而当人处于安静状态时,副交感神经活动则占据优势,此时,心跳减慢,但胃肠的蠕动和消化液的分泌会加强,有利于食物的消化和营养物质的吸收。交感神经和副交感神经对同一器官的作用,犹如汽车的油门和刹车,可以使机体对外界刺激作出更精确的反应,使机体更好地适应环境的变化。
【详解】AD、食物的消化和吸收过程受神经系统的调节,其中副交感神经兴奋,胃肠的蠕动和消化液的分泌会加强,有利于食物的消化和营养物质的吸收,副交感神经兴奋性下降会使消化液分泌减少,AD正确;
B、当人体处于兴奋状态时,交感神经活动占据优势,运动会使交感神经兴奋性升高,副交感神经兴奋性下降,B正确;
C、交感神经兴奋会使肠胃蠕动变慢,C错误。
故选C。
5. 为研究某中药复方制剂对肝肿瘤细胞的抑制作用,某科研小组设计了如图所示的实验,其中化合物X为一种抗癌药物。下列有关说法正确的是( )
A. 机体对自身癌细胞的清除属于免疫自稳
B. 细胞因子在细胞毒性T细胞的增殖分化过程中不发挥作用
C. 该中药制剂的抗癌效果要好于化合物X的
D. 由图可知,该中药制剂主要促进了机体的非特异性免疫
【答案】C
【解析】
【分析】分析题意,本实验目的是研究某中药复方制剂对肝肿瘤细胞的抑制作用,实验的自变量是是否为患者以及加入的药剂类型,因变量是癌细胞和细胞毒性T细胞的相对含量,据此分析作答。
【详解】A、免疫自稳是清除衰老或损伤的细胞,机体对自身癌细胞的清除属于免疫监视,A错误;
B、细胞因子属于免疫活性物质,可参与细胞毒性T细胞的增殖分化过程,B错误;
C、据图可知,X+肝癌患者组别的癌细胞数目多于中药制剂+肝癌患者组别,而细胞毒性T细胞数目少于后者,说明该中药制剂的抗癌效果要好于化合物X的,C正确;
D、由图可知,该中药制剂主要促进了细胞毒性T细胞的数目,主要促进了特异性免疫,D错误。
故选C。
6. 已知在拟南芥发育过程中,赤霉素能促进R蛋白的降解,最终引起细胞伸长及植株增高。下列说法正确的是( )
A. 赤霉素只在植株生长旺盛时期发挥作用
B. 赤霉素通过与特异性受体结合来发挥作用
C. 在种子萌发时期,植株内赤霉素的含量相对较低
D. 细胞伸长及植株增高是赤霉素单独作用的结果
【答案】B
【解析】
【分析】赤霉素的生理作用是促进细胞伸长,从而引起茎秆伸长和植物增高。此外,它还有促进麦芽糖化,促进营养生长,防止器官脱落和解除种子、块茎休眠促进萌发等作用。
【详解】A、赤霉素的生理作用是促进细胞伸长,从而引起茎秆伸长和植物增高,在植物生长发育的各个时期都可发挥作用,A错误;
B、赤霉素属于激素,激素通过与特异性受体结合来发挥作用,B正确;
C、赤霉素可以打破休眠,在种子萌发时期,植株内赤霉素的含量相对较高,C错误;
D、细胞伸长及植株增高是赤霉素和生长素等多种激素共同作用的结果,D错误。
故选B。
7. 安徽麝是国家一级重点保护野生动物,主要生活在大别山区。为探究安徽麝与安徽小麂、野猪等的关系,某科研小组调查了某地区三者出现的相对频率,如图所示。下列说法错误的是( )
A. 适宜用红外相机自动拍摄技术对安徽麝进行调查
B. 三者的生态位既有重叠,也存在差异
C. 凌晨3:00左右,安徽麝与野猪的竞争最激烈
D. 建立大别山自然保护区,可以提高安徽麝的环境容纳量
【答案】C
【解析】
【分析】生态位是指一个物种在群落中的地位或作用,包括所处的空间位置,占用资源的情况,以及与其他物种的关系等。研究某种动物的生态位,通常要研究它的栖息地、食物、天敌以及与其他物种的关系等。研究某种植物的生态位,通常要研究它在研究区域内的出现频率、种群密度、植株高度等特征,以及它与其他物种的关系等。
【详解】A、相对于标记重捕法,红外线相机拍摄调查不伤害动物,对安徽麝的生活干扰较小,故适宜用红外相机自动拍摄技术对安徽麝进行调查,A正确;
B、生态位是指一个物种在群落中的地位或作用,包括所处的空间位置,占用资源的情况,以及与其他物种的关系等,据图可知,三者生态位既有重叠,也存在差异,B正确;
C、据图可知,安徽麝和野猪在凌晨3:00左右出现的频率均较低,说明此时两者的竞争不激烈,C错误;
D、环境容纳量是一定的环境条件下所能维持的种群最大数量,建立大别山自然保护区,可以提高安徽麝的环境容纳量,D正确。
故选C。
8. 从生态学角度分析,下列叙述体现出草原生态系统的直接价值的是( )
A. 涵养水源、净化水质,是一些河流的发源地
B. 将大气中的碳固定在植被或土壤中
C 风景优美,极具旅游价值
D. 净化空气,防风固土
【答案】C
【解析】
【分析】生物多样性的价值:(1)直接价值:对人类有食用、药用和工业原料等使用意义,以及有旅游观赏、科学研究和文学艺术创作等非实用意义的。(2)间接价值:对生态系统起重要调节作用的价值(生态功能)。(3)潜在价值:目前人类不清楚的价值。
【详解】ABD、涵养水源、净化水质,是一些河流发源地,将大气中的碳固定在植被或土壤中,净化空气,防风固土,均体现了草原生态系统的间接价值,ABD不符合题意;
C、直接价值是指对人类有食用、药用和工业原料等使用意义,以及有旅游观赏、科学研究和文学艺术创作等非实用意义的,故风景优美,极具旅游价值,体现了草原生态系统的直接价值,C符合题意。
故选C。
9. “T2噬菌体侵染大肠杆菌实验”证实了DNA具有遗传效应。下列关于该实验的叙述正确的是( )
A. 35S、32P可分别将T2噬菌体外壳蛋白质中的肽键和DNA的磷酸标记
B. 理论上,35S标记组沉淀物无放射性,可推测T2噬菌体的蛋白质外壳不进入大肠杆菌
C. 子代噬菌体只有部分具有放射性,说明DNA不是半保留复制
D. 若侵染的大肠杆菌被32P标记,则子代噬菌体的DNA和蛋白质均具有放射性
【答案】B
【解析】
【分析】1、噬菌体是一种病毒,病毒是比较特殊的一种生物,它只能寄生在活细胞中,利用宿主细胞的原料进行遗传物质的复制和蛋白质外壳的合成。
2、T2噬菌体侵染细菌的实验步骤:分别用35S或32P标记噬菌体→噬菌体与大肠杆菌混合培养→噬菌体侵染未被标记的细菌→在搅拌器中搅拌,然后离心,检测上清液和沉淀物中的放射性物质。
【详解】A、35S标记噬菌体蛋白质外壳中氨基酸残基的R基,32P标记T2噬菌体DNA的磷酸基团,A错误;
B、论上,35S标记组沉淀物无放射性,而35S标记了噬菌体的蛋白质外壳,所以可以推测T2噬菌体的蛋白质外壳不进入大肠杆菌,B正确;
C、子代噬菌体只有部分具有放射性,是由于合成子代DNA的原料没有放射性,但不能说明DNA不是半保留复制,C错误;
D、 噬菌体的蛋白质外壳几乎不含磷元素,所以若侵染的大肠杆菌被32P标记,则子代噬菌体的蛋白质不具有放射性,D错误。
故选B。
10. 某生态系统的部分食物网结构如图所示,则属于次级消费者的生物有( )
A. 狐、猫头鹰、食虫鸟、蜘蛛、蟾蜍、蛇
B. 食草昆虫、猫头鹰、吃草籽的鸟、蜘蛛、蟾蜍
C. 狐、食草昆虫、食虫鸟、蜘蛛、蟾蜍、蛇
D. 鼠、兔、食虫鸟、蜘蛛、蟾蜍、蛇
【答案】A
【解析】
【分析】食物链反映的是生产者与消费者之间吃与被吃的关系,所以食物链中不应该出现分解者和非生物部分。食物链的正确写法是:生产者→初级消费者→次级消费者…注意起始点是生产者。在食物链中的每一个环节称为一个营养级,生产者为第一营养级,植食性动物为第二营养级,以植食性动物为食的动物为第三营养级…,直接以生产者为食的是初级消费者;以初级消费者为食的是次级(二级)消费者;以此类推越往后消费者级越高。
【详解】食物链和食物网起点是生产者,其中第二营养级以生产者为食,是初级消费者,属于次级消费者的生物是以初级消费者为食的,据图可知,属于次级消费者的生物有狐、猫头鹰、食虫鸟、蜘蛛、蟾蜍、蛇,A符合题意。
故选A。
11. 与野生型酵母菌相比,sec12基因突变体酵母菌的内质网异常大,且分泌功能异常。将该突变体放于含15N氨基酸的培养液中,下列说法错误的是( )
A. 合成肽链后,15N主要存在于肽链的—CO—NH—结构中
B. 可用仪器检测到细胞内15N主要集中在高尔基体中
C. sec12基因可能与内质网膜小泡的形成有关
D. 基因的正常表达是生命活动顺利进行的保证
【答案】B
【解析】
【分析】1、分泌蛋白先在内质网上的核糖体上以氨基酸为原料形成多肽链,然后进入内质网进行加工,内质网以出芽形式形成囊泡将蛋白质运输到高尔基体,高尔基体对来自内质网的蛋白质进行进一步加工、分类和包装,由囊泡发送到细胞膜,蛋白质由细胞膜分泌到细胞外;
2、分析题干信息可知,sec12基因突变后,突变体细胞内内质网特别大,应是无法形成囊泡向高尔基体转移,由此推测该基因编码的蛋白质可能与内质网小泡的形成有关。
【详解】A、氨基酸中N元素主要存在于氨基中,在蛋白质合成过程中,与中心碳原子相连的氨基经脱水缩合后,在蛋白质中主要以—CO—NH—的形式存在,因此,合成肽链后,15N主要存在于肽链的—CO—NH—结构中,A正确;
B、根据题意可知,sec12基因突变体中内质网特别大,应是无法形成囊泡向高尔基体转移,因此会导致含15N氨基酸的蛋白质积累在内质网中,因此可用仪器检测到细胞内15N主要集中在内质网中,B错误;
C、sec12基因突变体中内质网特别大,应是无法形成囊泡向高尔基体转移,说明sec12基因编码的蛋白质可能与内质网小泡的形成有关,C正确;
D、根据题干信息可知,sec12基因突变后导致突变体酵母菌分泌功能异常,说明基因的正常表达是生命活动顺利进行的保证,D正确。
故选B。
12. 果农用化肥、杀虫剂和除草剂等对荔枝园A进行管理,对荔枝园B不进行人工管理,研究者调查了这两个荔枝园中的节肢动物种类、个体数量及其中害虫、天敌的比例,结果如表所示。下列说法错误的是( )
A. 可用灯光诱捕法等对昆虫类动物进行取样
B. 荔枝园B的节肢动物物种丰富度高于荔枝园A的
C. 相比于荔枝园B,荔枝园A的垂直结构更明显
D. 除草剂降低了杂草与荔枝之间的种间竞争程度
【答案】C
【解析】
【分析】群落垂直结构:在垂直方向上,大多数群落具有明显的分层现象;植物主要受阳光的影响,动物主要受食物和栖息空间的影响。
【详解】A、可用灯光诱捕法等对昆虫类动物进行取样,采用灯光诱捕法进行取样调查,利用的是某些昆虫具有趋光性,A正确;
B、由表格内容可知,荔枝园B节肢动物的种类数多于荔枝园A,即荔枝园B节肢动物的物种丰富度高,B正确;
C、荔枝园A的节肢动物总数量以及害虫和天敌的比例均低于荔枝园B,可推知荔枝园A的害虫和天敌的数量均低于荔枝园B,原因可能是荔枝园A使用杀虫剂,降低了害虫的数量,同时因食物来源少,导致害虫天敌数量也低,因而物种丰富度低于荔枝园B,则相比于荔枝园B,荔枝园A的垂直结构不明显,C错误;
D、杂草与荔枝之间存在空间和养料等竞争,除草剂使杂草数量减少,降低了杂草与荔枝之间的种间竞争程度,D正确。
故选C。
13. A、B是位于同一条染色体上的2个基因。父亲的基因型为A3A9B12B14,母亲基因型为A6A6B9B11已知A1~An、B1~Bn分别为A、B的等位基因,下列说法正确的是( )
A. A、B基因的遗传遵循孟德尔遗传规律
B. A1~An或B₁~Bn体现了基因突变的随机性
C. 若这两人生育一个男孩,则该男孩的基因型有16种可能
D. A₃和A₆控制了同一种性状的不同表现形式
【答案】D
【解析】
【分析】基因分离定律的实质:在杂合子的细胞中,位于一对同源染色体上的等位基因,具有一定的独立性;生物体在进行减数分裂形成配子时,等位基因会随着同源染色体的分开而分离,分别进入到两个配子中,独立地随配子遗传给后代。
【详解】A、孟德尔遗传规律包括分离定律(适用于等位基因)和自由组合定律(适用于非同源染色体的非等位基因),A、B是位于同一条染色体上的2个基因,其遗传不遵循孟德尔遗传规律,A错误;
B、A1~An、B1~Bn分别为A、B的等位基因,等位基因的出现体现了基因突变的不定向性,B错误;
C、由于A、B是位于同一条染色体上的2个基因,即两者连锁,故父亲的基因型为A3A9B12B14,母亲基因型为A6A6B9B11,若不考虑变异,双亲均可产生两种配子,若这两人生育一个男孩,则该男孩的基因型有2×2=4种类型,C错误;
D、等位基因是同源染色体上相同位置控制相对性状的基因,A₃和A₆控制了同一种性状的不同表现形式,D正确。
故选D。
14. 在南中国海科考中,中国科学家发现了拟杆菌新菌株。为研究其生物学特性,科学家设置了不同碳源的培养基进行培养(起始数相同),结果如图所示。下列说法错误的是( )
A. 上述培养基使用平板划线法进行接种
B. 除碳源外,培养基中还应加入氮源、水、无机盐等
C. 当碳源为纤维素时,菌株生长状况最好
D. 接种时,应在无菌环境中操作
【答案】A
【解析】
【分析】统计菌落数目的方法:(1)稀释涂布平板法(间接):①当样品的稀释庋足够高时,培养基表面生长的一个菌落,来源于样品稀释液中的一个活菌。②通过统计平板上的菌落数来推测样品中大约含有的活菌数。(2)利用显微镜直接计数。
【详解】A、平板划线法不能计数,而稀释涂布平板法可计数,故上述培养基使用稀释涂布平板法进行接种,A错误;
B、各种培养基一般都含有水、碳源、氮源、无机盐,故除碳源外,培养基中还应加入氮源、水、无机盐等,B正确;
C、据图可知,当碳源为纤维素时,细胞数目最多,说明当碳源为纤维素时,菌株生长状况最好,C正确;
D、接种时,应在无菌环境中操作,以防杂菌污染,D正确。
故选A。
15. 利用幼嫩的菊花茎段,经过组织培养可以获得完整的菊花幼苗。下列叙述正确的是( )
A. 对菊花茎段外植体用体积分数为70%的酒精消毒后,立即用清水冲洗2~3次
B. 由菊花茎段到完整菊花幼苗的过程中先后经历了再分化和脱分化
C. 愈伤组织生芽后转移到诱导生根的培养基中,激素的比例应进行改变
D. 试管苗移栽至蛭石或珍珠岩时,根部应带有少许培养基
【答案】C
【解析】
【分析】植物组织培养的实验操作步骤:
(1)培养基的制作:①配制各种母液:配制母液时,无机物中大量元素浓缩10倍,微量元素浓缩100倍,常温保存。激素类、维生素类以及用量较小的有机物一般按1mg/mL的质量浓度单独配制母液;②配制培养基,称取琼脂、蔗糖、大量元素、微量元素等组分,依次加入,加蒸馏水定容;③灭菌,将分装好的培养基连同其他器械一起高压蒸汽灭菌。
(2)外植体消毒:选取合适的外植体,用流水冲洗后可加少许洗衣粉,用软刷轻轻刷洗,刷洗后在流水下冲洗20min左右。用无菌吸水纸吸干外植体表面的水分,放入体积分数为70%的酒精中摇动2-3次,持续6-7s,立即将外植体取出,在无菌水中清洗。取出后仍用无菌吸水纸吸干外植体表面水分,放入质量分数为0.1%的氯化汞溶液中1-2min。取出后,在无菌水水中至少清洗3次,漂净消毒液。
(3)接种:用体积分数为70%的酒精对工作台进行消毒,再点燃酒精灯所有实验操作必须在酒精灯旁进行,且器械每次使用后都需要灼烧灭菌。将外植体切成小段接种到锥形瓶中,注意整个过程的无菌操作。
(4)培养:接种后的放在无菌培养箱中培养,定期消毒,温度设置在18-22℃,并且每日用日光灯光照12h。
(5)移栽:移栽之前,应打开培养瓶的封口膜,让试管苗在培养间生长几日。然后用清水清洗根部的培养基,将幼苗移植到消过毒的蛭石或珍珠岩等环境下生活一段时间,等幼苗长状后再移栽到土壤中。
(6)栽培:将幼苗移栽后,每天观察记录幼苗生长情况,适时浇水、施肥,直至开花。
【详解】A、对菊花茎段外植体用体积分数为70%的酒精消毒后,立即用无菌水冲洗2~3次,A错误;
B、由菊花茎段到完整菊花幼苗的过程中先后经历了脱分化和再分化,B错误;
C、诱导生芽和生根的培养基中植物激素的比例不同,因此愈伤组织生芽后转移到诱导生根的培养基中,激素的比例应进行改变,C正确;
D、试管苗移栽至蛭石或珍珠岩时,首先应洗去植株根部附着的培养基,避免微生物的繁殖污染,D错误。
故选C。
二、选择题:本题共5小题,每小题3分,共15分。在每小题给出的四个选项中,有一项或多项是符合题目要求的。全部选对得3分,选对但不全得1分,有选错得0分。
16. 锌调节GTP酶金属蛋白激活剂1(ZNG1)是第一个被发现锌金属伴侣蛋白,其本身结构不含锌,与锌结合后将锌输送到特定的蛋白质中。下列叙述正确的是( )
A. 锌在人体细胞中属于微量元素,但其具有重要作用
B. 锌参与构成ZNG1,体现了无机盐的结构功能
C. 锌与ZNG1结合后,可能会改变ZNG1的空间结构
D. ZNG1的运输功能与其相关基因的碱基序列有关
【答案】ACD
【解析】
【分析】组成生物体的大量元素有:C、H、O、N、P、S、K、Ca、Mg;微量元素有:Fe、Mn、Zn、Cu、B、M等。
【详解】A、细胞中的微量元素主要有Fe、Mn、Zn、Cu、B、M等,是细胞进行生命活动的必需元素,具有重要作用,A正确;
B、根据题意可知,ZNG1本身结构不含锌,B错误;
C、根据题意,ZNG1本身结构不含锌,与锌结合后具有运输锌的功能,结构决定功能,锌与ZNG1结合可能会导致ZNG1的空间结构改变,C正确;
D、ZNG1的化学本质是蛋白质,蛋白质的结构与功能是由其编码基因的碱基序列决定的,D正确。
故选ACD。
17. 近年来结肠癌的发病率在我国有明显上升的趋势,科学家检测了213例结肠癌病人样品的部分基因,结果如表所示。下列叙述正确的是( )
A. 细胞癌变与基因突变有关,且突变基因主要是原癌基因和抑癌基因
B. 原癌基因和抑癌基因在正常细胞中均可表达
C. 根据表中突变基因活性变化情况推测被检基因B可能为抑癌基因
D. 抑癌基因表达的蛋白质均是通过抑制细胞的生长和增殖来发挥作用的
【答案】ABC
【解析】
【分析】原癌基因表达的蛋白质是细胞正常生长和增殖所必需的,这类基因一旦突变或过量表达而导致相应蛋白质活性过强,就可能引起细胞癌变。抑癌基因表达的蛋白质能抑制细胞的生长和增殖,或者促进细胞凋亡,这类基因一旦突变而导致相应蛋白质活性减弱或失去活性,也可能引起细胞癌变。
【详解】AB、原癌基因和抑癌基因在正常细胞中均可表达,细胞癌变与基因突变有关,且突变基因主要是原癌基因(原癌基因表达的蛋白质是细胞正常生长和增殖所必需的)和抑癌基因(表达的蛋白质能抑制细胞的生长和增殖,或者促进细胞凋亡)发生突变,AB正确;
C、据表分析,B→Bw突变后,突变基因失去活性,导致癌变,据此判断B基因是抑癌基因,C正确;
D、抑癌基因表达的蛋白质能抑制细胞的生长和增殖,或者促进细胞凋亡,D错误。
故选ABC。
18. 据调查,近5万年以来,由于气候越来越干燥,某地区的森林逐渐被灌丛取代。近百年来,由于人类过度开垦,局部灌丛出现了荒漠化。下列说法正确的是( )
A. 人类活动改变了该地区演替的速度和方向
B. 随着演替的进行,群落的空间结构层次逐渐发生变化
C. 物种组成可作为判断群落演替阶段的依据之一
D. 在上述演替过程中,食物网的结构可能会发生变化
【答案】BCD
【解析】
【分析】人类活动往往会使群落演替按照不同于自然演替的速度和方向进行。演替类型:(1)初生演替:发生于以前没有植被覆盖过的原生裸地上的群落演替叫做初生演替,如光裸岩石上进行的演替;(2)次生演替:在次生裸地(原群落被破坏、有植物繁殖体)上发生的演替,如火灾过后的草原发生的演替。
【详解】A、分析题意,“调查发现,近5万年以来,某地区由于气候越来越干燥,森林逐渐被灌丛取代”,说明演替的趋势是荒漠化,人类的活动没有改变荒漠化的方向,只是加快了荒漠化的速度,A错误;
B、不同群落的垂直结构和水平结构不同,森林被灌丛取代后,群落的垂直结构和水平结构都发生了变化,B正确;
C、群落的物种组成是区分不同群落的重要标志,物种组成可作为判断群落演替阶段的依据之一,C正确;
D、由于人类过度开垦,局部灌丛出现了荒漠化,生物种类减少,食物网的结构可能会发生变化,D正确。
故选BCD。
19. 甲状腺疾病是常见的内分泌系统疾病,其中浆细胞抗体分泌功能亢进占比最高。某科研团队以50人为一组,检测了健康组和甲状腺组(疾病组)两组的相关数据,结果如表所示。下列说法正确的是( )
注:TSH为促甲状腺激素,TPOAb为抗甲状腺过氧化物酶自身抗体,TRAb为促甲状腺激素受体抗体,TGAb为抗甲状腺球蛋白抗体。
A. 由表可推测,人体内环境的稳态是指一种动态的平衡
B. 甲状腺病变后,相关细胞成分进入内环境可能导致TGAb分泌过多
C. TRAb作用于垂体是患者TSH分泌量偏高的原因之一
D. 浆细胞抗体分泌功能亢进患者的神经系统兴奋性可能低于健康人的
【答案】AB
【解析】
【分析】内环境稳态是正常机体通过调节作用,使各个器官、系统协调活动,共同维持内环境相对稳定的状态,内环境的稳态包括内环境的各项理化性质和化学成分的相对稳定的状态。
【详解】A、据表可知,TSH、TPOAb、TRAb和TGAb的含量都在一定范围内波动,体说明人体内环境的稳态是指一种动态的平衡,A正确;
B、抗体属于分泌蛋白,是内环境成分,由表格可知,甲状腺病变后,TPOAb、TRAb和TGAb含量增多,故甲状腺病变后,相关细胞成分进入内环境可能导致TGAb分泌过多,B正确;
C、TRAb是促甲状腺激素受体抗体,可与促甲状腺激素受体结合,而促甲状腺激素受体位于甲状腺细胞上,因此TRAb作用于甲状腺而非垂体,C错误;
D、甲状腺激素具有提高神经系统兴奋性的作用,浆细胞抗体分泌功能亢进(TRAb抗体可能会增多)可能导致甲状腺激素分泌过多,进而使患者的神经系统兴奋性高于健康人的,D错误。
故选AB。
20. 我国科学家利用体外受精及培养技术成功建立了小鼠(2n=40)单倍体胚胎干细胞系。过如图所示。下列说法正确的是( )
A. 该过程运用了体外受精、胚胎培养、胚胎移植等多种生物技术
B. 图中“?”处的处理应为将精子放入ATP溶液使其获得能量
C. 对早期胚胎进行胚胎分割可获得更多的单倍体胚胎干细胞
D. 小鼠单倍体细胞在进行细胞分裂时最多出现40对同源染色体
【答案】C
【解析】
【分析】胚胎工程指对动物早期胚胎或配子所进行的多种显微操作和处理技术,如体外受精、胚胎移植、胚胎分割、胚胎干细胞培养等技术。经过处理后获得的胚胎,还需移植到雌性动物体内产生后代,以满足人类的各种需求。
【详解】A、据图分析,图示过程是利用体外受精及培养技术功建立小鼠(2n=40)单倍体胚胎干细胞系,该过程中运用了体外受精(精子与卵细胞结合)、胚胎培养(早期胚胎培养),但不涉及胚胎移植技术,A错误;
B、图中“?”处的处理是精子获能,是指精子获得受精的能力而非获得能量,B错误;
C、胚胎分割是一种无性生殖技术,对早期胚胎进行胚胎分割可获得更多的单倍体胚胎干细胞,C正确;
D、小鼠(2n=40)单倍体胚胎干细胞系细胞中含有n=20条染色体,所得的单倍体的胚胎干细胞不存在同源染色体,D错误。
故选C。
三、非选择题:本题共5小题,共55分。
21. 强光条件下,植物光合结构吸收的光能超过其利用的量时,过剩的光能会引起光能转化效率下降,该现象称为光抑制。光抑制会使植物体产生活性氧,从而对光合膜产生伤害,最终引起光合速率降低。回答下列问题:
(1)植物吸收光的色素位于__________(填具体结构)。若光照过强,则植物的光合色素含量可能会________(填“增加”或“减少”)。
(2)已知油菜素内酯(BR)对光抑制现象有一定的缓解作用,某实验小组利用生长良好的玉米幼苗为实验材料设计实验证明该结论,过程如表所示。列举出该实验中的无关变量:________(答出2点)。表中“?”处的处理方式为__________。若上述结论成立,则三组实验的玉米幼苗的平均光合速率大小关系为__________(用“>”连接)。
(3)相比于低海拔地区植物叶绿体趋向细胞壁排列,高海拔植物叶片细胞的叶绿体趋向细胞中央排列,且类囊体的垛叠程度有所下降。该生理特征对于高海拔植物的意义是__________。
【答案】(1) ①. 叶绿体类囊体的薄膜上 ②. 减少
(2) ①. 玉米幼苗的数量和生长情况等 ②. 强光照 ③. 对照组>实验组2>实验组1
(3)在高海拔地区,由于光照条件相对较强,植物通过调整叶绿体的排列,使其更趋向于细胞中心排列,减少光能的吸收,降低光抑制,从而适应高海拔地区的特殊环境条件
【解析】
【分析】影响光合作用的环境因素
1、温度对光合作用的影响:在最适温度下酶的活性最强,光合作用强度最大,当温度低于最适温度,光合作用强度随温度的增加而加强,当温度高于最适温度,光合作用强度随温度的增加而减弱。
2、二氧化碳浓度对光合作用的影响:在一定范围内,光合作用强度随二氧化碳浓度的增加而增强。当二氧化碳浓度增加到一定的值,光合作用强度不再增强。
3、光照强度对光合作用的影响:在一定范围内,光合作用强度随光照强度的增加而增强。当光照强度增加到一定的值,光合作用强度不再增强。
【小问1详解】
光合色素位于叶绿体类囊体的薄膜上,光抑制会使植物体产生活性氧,从而对光合膜产生伤害,若光照过强,则植物的光合色素含量可能会减少。
【小问2详解】
为探究油菜素内酯(BR)是否对光抑制现象有一定的缓解作用,该实验的自变量为油菜素内酯(BR)的有无、强光照的有无,因变量为光合速率,其他为无关变量,应保持相同且一致,由此可知,玉米幼苗的数量和生长情况等为无关变量, 实验组1与实验2形成对照,由此可知实验组1中“?”处的处理方式为强光照,已知油菜素内酯(BR)对光抑制现象有一定的缓解作用,由表格内容可知,三组实验的玉米幼苗的平均光合速率大小关系为对照组>实验组2>实验组1。
【小问3详解】
相比于低海拔地区,高海拔植物叶片细胞的叶绿体趋向细胞中心排列。这一现象与植物对环境的适应有关。在高海拔地区,由于光照条件相对较强,植物通过调整叶绿体的排列,使其更趋向于细胞中心排列,减少光能的吸收,降低光抑制,从而适应高海拔地区的特殊环境条件。这种适应性变化有助于植物在高海拔地区生存和繁衍,是植物进化过程中的一种策略。
22. 从海藻中提取生物柴油的未来发展可促进CO₂的吸收,实现碳封存,获得更多的副产品及培养更优质的藻类品种,有关的碳循环过程如图所示。回答下列问题:
(1)碳在生物群落与非生物环境之间主要以__________的形式循环。
(2)从生态系统的组成成分来看,图中的海藻属于____________,其在生态系统中的主要作用是__________。珊瑚虫以海藻为食,从生态系统的营养结构来看,它处于__________营养级,其同化的能量除通过呼吸作用散失外,还可用于生物体的__________。
(3)随着人类生态足迹增大,生态承载力面临巨大压力。结合自身所学知识,提出2条降低人类生态足迹的措施:_____。
【答案】(1)二氧化碳
(2) ①. 生产者 ②. 把无机物合成为有机物,是生态系统的基石 ③. 第二 ④. 生长、发育和繁殖
(3)节水、节粮、节电、绿色出行
【解析】
【分析】生态系统的结构包括生态系统的组成成分和营养结构,组成成分又包括非生物的物质和能量,生产者、消费者和分解者,营养结构就是指食物链和食物网。生产者主要指绿色植物和化能合成作用的生物,消费者主要指动物,分解者指营腐生生活的微生物和动物。
【小问1详解】
碳在生物群落与非生物环境之间的循环主要是以二氧化碳的形式进行,在生物群落内部主要是以含碳有机物的形式进行。
【小问2详解】
图中的海藻能制造有机碳,属于生产者,生产者在生态系统中的主要作用是制造有机物,是生态系统的基石。珊瑚虫以海藻为食,属于初级消费者,处于第二营养级,其同化的能量除通过呼吸作用散失外,还可用于生物体的生长、发育和繁殖。
【小问3详解】
生态足迹又叫生态占用,是指在现有技术条件下,维持某一人口单位(一个人、一个城市、一个国家或全人类)生存所需的生产资源和吸纳废物的土地及水域的面积,因此节水、节粮、节电、绿色出行等措施可降低生态足迹。
23. 阈电位指引发动作电位的临界值,膜电位达到阈电位才能产生兴奋,且兴奋性受细胞所处的内环境变化的影响。同一细胞在正常条件下的电位变化及在甲、乙和丙不同培养液环境中静息电位或阈电位的变化情况如图所示,回答下列问题:
(1)ab段的形成主要与__________(填一种离子的生理活动)过程有关,该过程__________(填“消耗”或“不消耗”)ATP。
(2)细胞所处环境中Na⁺浓度升高会使b点对应的电位值__________(填“升高”或“降低”)。甲、乙、丙培养液中,钾离子浓度最低的是__________。
(3)Na⁺通道在膜电位达到阈值______(填“前”或“后”)开放,判断理由是______。
【答案】(1) ①. Na+ ②. 不消耗
(2) ①. 升高 ②. 甲
(3) ①. 前 ②. 在达到阈电位之前,细胞膜内电位在升高
【解析】
【分析】神经纤维未受到刺激时,K+外流,细胞膜内外的电荷分布情况是外正内负,当某一部位受刺激时,Na+内流,其膜电位变为外负内正。
【小问1详解】
ab段是神经纤维由静息电位转变为动作电位的过程,是由于Na+内流引起的,该过程中Na+通过通道蛋白进入细胞,不需要消耗ATP。
【小问2详解】
b点是动作电位的最高值,如果膜外Na+浓度升高,则内流Na+增加,膜内正电荷增多,因此b点对应的电位升高,钾离子外流产生外正内负的静息电位,如果培养液中钾离子降低,则外流的钾离子增加,膜外正电荷升高,静息电位值增加,所以所以钾离子浓度最低的是甲。
【小问3详解】
从图中看出,在达到阈电位之前,细胞膜内电位再升高,说明此时也有Na+进入细胞,因此Na+通过在膜电位达到阈值之前开放。
24. 果蝇的直翅、弯翅由Ⅳ号常染色体上的基因A/a控制。已知杂合直翅雄果蝇甲只含7条染色体,原因是一条Ⅳ号染色体移接到了一条非同源染色体上。为探究Ⅳ号染色体移接情况,某实验组进行了如表所示的杂交实验。已知甲在减数分裂时,未移接的Ⅳ号染色体随机移向一极,配子和个体的存活力都正常。不考虑其他突变和染色体互换,回答下列问题:
(1)仅考虑翅形基因,亲本中雌果蝇的基因型为__________。
(2)甲细胞中发生移接的是基因__________(填“A”或“a”)所在的染色体。Ⅳ号染色体移接到的另一条染色体是________(填“常”或“X”)染色体,判断理由是________。
(3)甲进行减数分裂,产生的正常配子的比例是__________。若对甲进行测交,则得到的子代的表型及比例为__________。
【答案】(1)Aa (2) ①. A ②. X ③. 子代雌果蝇均为直翅,雄果蝇群体中的直翅:弯翅=1:1,雌雄个体表现不一致
(3) ①. 1/4 ②. 雌蝇直翅:雄蝇弯翅=1:1
【解析】
【分析】基因的分离定律的实质是:在杂合子的细胞中,位于一 对同源染色体上的等位基因,具有一定的独立性;在减数分裂形成配子的过程中,等位基因会随同源染色体的分开而分 离,分别进入两个配子中,独立地随配子遗传给后代。
【小问1详解】
子代雄果蝇中直翅:弯翅=1:1,果蝇的直翅、弯翅由Ⅳ号常染色体上的基因A/a控制,亲本雌果蝇是正常的,因此亲本中雌果蝇的基因型为Aa。
【小问2详解】
果蝇甲是杂合直翅果蝇,且只含有一条IV号染色体,说明其基因型中必然含有一个直翅基因A和一个弯翅基因a,而正常雌果蝇与甲杂交后,子代雌果蝇均为直翅,说明雄果蝇一定提供了一个直翅基因A给子代雌果蝇,推测A移结到了X染色体上。
【小问3详解】
甲的基因型可表示为_aXAY,已知甲在减数分裂时,未移接的Ⅳ号染色体随机移向一极,产生的配子中aY为染色体结构和数目均正常的配子,占比为1/4。若对甲进行测交,则得到的子代中直翅雌蝇与弯翅雄蝇比例为1:1。
25. 尼帕病毒是一种人畜共患病毒,不仅会严重影响感染者的健康,也会对养殖业造成重大损失。某实验室拟以该病毒外壳蛋白A为抗原来制备单克隆抗体,以期快速检测该病毒。获得该病毒外壳蛋白A技术路线如图所示,已知限制酶BamHⅠ、HindⅢ的识别序列分别是5'-G↓GATCC-3'、5'-A↓AGCT-3'回答下列问题:
(1)若目的基因在受体细胞中进行增殖,则图中质粒还应该具备的结构是______________,用T4DNA连接酶__________(填“能”或“不能”)将图中目的基因和线性质粒连接。已知a、b链均为模板链,则b链经HindⅢ切割形成的黏性末端的碱基序列为__________(填“5'-TCGA-3'”或“5'-AGCT-3'”)。
(2)若图中转基因工程菌使用的是大肠杆菌,则将重组质粒导入其细胞中常使用的方法是______,对受体菌进行筛选的操作是__________。
(3)请以题中的蛋白A和健康小鼠为材料,简述获得单克隆抗体的过程:_________。
【答案】(1) ①. 复制原点 ②. 能 ③. 5'-AGCT-3'
(2) ①. 感受态细胞法(Ca2+处理法) ②. 在含有潮霉素的培养基上筛选
(3)先给小鼠注射蛋白A使之发生免疫反应,之后从小鼠脾脏中获取已经免疫的B淋巴细胞→诱导B细胞和骨髓瘤细胞融合,利用选择培养基筛选出杂交瘤细胞→进行抗体检测,筛选出能产生特定抗体的杂交瘤细胞→进行克隆化培养,即用培养基培养和注入小鼠腹腔中培养→从培养液或小鼠腹水中获取单克隆抗体。
【解析】
【分析】基因工程技术的基本步骤:(1)目的基因的获取:方法有从基因文库中获取、利用PCR技术扩增和人工合成。(2)基因表达载体的构建:是基因工程的核心步骤,基因表达载体包括目的基因、启动子、终止子和标记基因等。(3)将目的基因导入受体细胞:根据受体细胞不同,导入的方法也不一样。(4)目的基因的检测与鉴定。
【小问1详解】
图中的质粒含有启动子、终止子和标记基因,若目的基因在受体细胞中进行增殖,则图中质粒还应该具备的结构是复制原点,以保证复制的正常进行;T4DNA连接酶能够连接黏性末端和平末端,故用T4DNA连接酶能将图中目的基因和线性质粒连接;据图可知,HindⅢ识别序列和切割位点是5'-A↓AGCT-3',若a、b链均为模板链,则b链经HindⅢ切割形成的黏性末端的碱基序列为5'-AGCT-3'。
【小问2详解】
大肠杆菌属于微生物,将目的基因导入微生物细胞的方法是Ca2+处理法,使其处于易于吸收周围环境中DNA分子的感受态;图示质粒中含有潮霉素抗性基因,可在添加潮霉素的培养基中进行初步筛选。
【小问3详解】
单克隆抗体制备流程:先给小鼠注射蛋白A使之发生免疫反应,之后从小鼠脾脏中获取已经免疫的B淋巴细胞→诱导B细胞和骨髓瘤细胞融合,利用选择培养基筛选出杂交瘤细胞→进行抗体检测,筛选出能产生特定抗体的杂交瘤细胞→进行克隆化培养,即用培养基培养和注入小鼠腹腔中培养→从培养液或小鼠腹水中获取单克隆抗体。荔枝园
面积/hm²
种类/种
个体数量/头
害虫比例/%
天敌比例/%
A
20.0
523
103278
36.67
14.10
B
19.8
568
104118
40.86
20.40
被检基因
检出突变的样品数量
突变基因形式
突变基因活性
A
93
Av
活性增强
B
28
Bw
失去活性
组别
n
TSH/(mIU·L⁻¹)
TPOAb/(IU·mL⁻¹)
TRAb/(IU·mL⁻¹)
TGAb/(IU·mL⁻¹)
甲状腺组
50
2.53±0.96
106.32±12.12
16.39±5.12
59.61±10.03
健康组
50
0.44±0.07
76.92±6.39
5.15±1.31
45.33±8.62
对照组
实验组1
实验组2
数量相等的玉米幼苗
适宜光照
?
强光照
清水
清水
等量BR溶液
其他条件相同且适宜,培养一段时间后测定各组玉米幼苗的平均光合速率
亲本
F₁
甲×正常雌果蝇
直翅:弯翅=3:1,且雌果蝇均为直
翅,雄果蝇群体中的直翅:弯翅=1:1
新疆部分校2024-2025学年高三上学期新起点联考生物试题(原卷版+解析版): 这是一份新疆部分校2024-2025学年高三上学期新起点联考生物试题(原卷版+解析版),文件包含新疆部分校2024-2025学年高三上学期新起点联考生物试题原卷版docx、新疆部分校2024-2025学年高三上学期新起点联考生物试题解析版docx等2份试卷配套教学资源,其中试卷共36页, 欢迎下载使用。
广东省部分学校2024-2025学年高三上学期开学考试生物试题(原卷版+解析版): 这是一份广东省部分学校2024-2025学年高三上学期开学考试生物试题(原卷版+解析版),文件包含广东省部分学校2024-2025学年高三上学期开学考试生物试题原卷版docx、广东省部分学校2024-2025学年高三上学期开学考试生物试题解析版docx等2份试卷配套教学资源,其中试卷共30页, 欢迎下载使用。
内蒙古自治区金太阳大联考2024-2025学年高三上学期开学生物试题: 这是一份内蒙古自治区金太阳大联考2024-2025学年高三上学期开学生物试题,共8页。

