专题22 概率统计及数字特征大题综合(教师卷)- 十年(2015-2024)高考真题数学分项汇编(全国通用)
展开考点01 独立性检验为载体及其应用
1.(2024·全国甲卷·高考真题)某工厂进行生产线智能化升级改造,升级改造后,从该工厂甲、乙两个车间的产品中随机抽取150件进行检验,数据如下:
(1)填写如下列联表:
能否有的把握认为甲、乙两车间产品的优级品率存在差异?能否有的把握认为甲,乙两车间产品的优级品率存在差异?
(2)已知升级改造前该工厂产品的优级品率,设为升级改造后抽取的n件产品的优级品率.如果,则认为该工厂产品的优级品率提高了,根据抽取的150件产品的数据,能否认为生产线智能化升级改造后,该工厂产品的优级品率提高了?()
附:
【答案】(1)答案见详解
(2)答案见详解
【分析】(1)根据题中数据完善列联表,计算,并与临界值对比分析;
(2)用频率估计概率可得,根据题意计算,结合题意分析判断.
【详解】(1)根据题意可得列联表:
可得,
因为,
所以有的把握认为甲、乙两车间产品的优级品率存在差异,没有的把握认为甲,乙两车间产品的优级品率存在差异.
(2)由题意可知:生产线智能化升级改造后,该工厂产品的优级品的频率为,
用频率估计概率可得,
又因为升级改造前该工厂产品的优级品率,
则,
可知,
所以可以认为生产线智能化升级改造后,该工厂产品的优级品率提高了.
2.(2023·全国甲卷·高考真题)一项试验旨在研究臭氧效应.实验方案如下:选40只小白鼠,随机地将其中20只分配到实验组,另外20只分配到对照组,实验组的小白鼠饲养在高浓度臭氧环境,对照组的小白鼠饲养在正常环境,一段时间后统计每只小白鼠体重的增加量(单位:g).
(1)设表示指定的两只小白鼠中分配到对照组的只数,求的分布列和数学期望;
(2)实验结果如下:
对照组的小白鼠体重的增加量从小到大排序为:
15.2 18.8 20.2 21.3 22.5 23.2 25.8 26.5 27.5 30.1
32.6 34.3 34.8 35.6 35.6 35.8 36.2 37.3 40.5 43.2
实验组的小白鼠体重的增加量从小到大排序为:
7.8 9.2 11.4 12.4 13.2 15.5 16.5 18.0 18.8 19.2
19.8 20.2 21.6 22.8 23.6 23.9 25.1 28.2 32.3 36.5
(i)求40只小鼠体重的增加量的中位数m,再分别统计两样本中小于m与不小于的数据的个数,完成如下列联表:
(ii)根据(i)中的列联表,能否有95%的把握认为小白鼠在高浓度臭氧环境中与正常环境中体重的增加量有差异.
附:
【答案】(1)分布列见解析,
(2)(i);列联表见解析,(ii)能
【分析】(1)利用超几何分布的知识即可求得分布列及数学期望;
(2)(i)根据中位数的定义即可求得,从而求得列联表;
(ii)利用独立性检验的卡方计算进行检验,即可得解.
【详解】(1)依题意,的可能取值为,
则,,,
所以的分布列为:
故.
(2)(i)依题意,可知这40只小白鼠体重增量的中位数是将两组数据合在一起,从小到大排后第20位与第21位数据的平均数,观察数据可得第20位为,第21位数据为,
所以,
故列联表为:
(ii)由(i)可得,,
所以能有的把握认为小白鼠在高浓度臭氧环境中与正常环境中体重的增加量有差异.
3.(2022·全国新Ⅰ卷·高考真题)一医疗团队为研究某地的一种地方性疾病与当地居民的卫生习惯(卫生习惯分为良好和不够良好两类)的关系,在已患该疾病的病例中随机调查了100例(称为病例组),同时在未患该疾病的人群中随机调查了100人(称为对照组),得到如下数据:
(1)能否有99%的把握认为患该疾病群体与未患该疾病群体的卫生习惯有差异?
(2)从该地的人群中任选一人,A表示事件“选到的人卫生习惯不够良好”,B表示事件“选到的人患有该疾病”.与的比值是卫生习惯不够良好对患该疾病风险程度的一项度量指标,记该指标为R.
(ⅰ)证明:;
(ⅱ)利用该调查数据,给出的估计值,并利用(ⅰ)的结果给出R的估计值.
附,
【答案】(1)答案见解析
(2)(i)证明见解析;(ii);
【分析】(1)由所给数据结合公式求出的值,将其与临界值比较大小,由此确定是否有99%的把握认为患该疾病群体与未患该疾病群体的卫生习惯有差异;(2)(i) 根据定义结合条件概率公式即可完成证明;(ii)根据(i)结合已知数据求.
【详解】(1)由已知,
又,,
所以有99%的把握认为患该疾病群体与未患该疾病群体的卫生习惯有差异.
(2)(i)因为,
所以
所以,
(ii)
由已知,,
又,,
所以
4.(2022·全国甲卷·高考真题)甲、乙两城之间的长途客车均由A和B两家公司运营,为了解这两家公司长途客车的运行情况,随机调查了甲、乙两城之间的500个班次,得到下面列联表:
(1)根据上表,分别估计这两家公司甲、乙两城之间的长途客车准点的概率;
(2)能否有90%的把握认为甲、乙两城之间的长途客车是否准点与客车所属公司有关?
附:,
【答案】(1)A,B两家公司长途客车准点的概率分别为,
(2)有
【分析】(1)根据表格中数据以及古典概型的概率公式可求得结果;
(2)根据表格中数据及公式计算,再利用临界值表比较即可得结论.
【详解】(1)根据表中数据,A共有班次260次,准点班次有240次,
设A家公司长途客车准点事件为M,
则;
B共有班次240次,准点班次有210次,
设B家公司长途客车准点事件为N,
则.
A家公司长途客车准点的概率为;
B家公司长途客车准点的概率为.
(2)列联表
=,
根据临界值表可知,有的把握认为甲、乙两城之间的长途客车是否准点与客车所属公司有关.
5.(2021·全国甲卷·高考真题)甲、乙两台机床生产同种产品,产品按质量分为一级品和二级品,为了比较两台机床产品的质量,分别用两台机床各生产了200件产品,产品的质量情况统计如下表:
(1)甲机床、乙机床生产的产品中一级品的频率分别是多少?
(2)能否有99%的把握认为甲机床的产品质量与乙机床的产品质量有差异?
附:
【答案】(1)75%;60%;
(2)能.
【分析】根据给出公式计算即可
【详解】(1)甲机床生产的产品中的一级品的频率为,
乙机床生产的产品中的一级品的频率为.
(2),
故能有99%的把握认为甲机床的产品与乙机床的产品质量有差异.
6.(2020·海南·高考真题)为加强环境保护,治理空气污染,环境监测部门对某市空气质量进行调研,随机抽查了天空气中的和浓度(单位:),得下表:
(1)估计事件“该市一天空气中浓度不超过,且浓度不超过”的概率;
(2)根据所给数据,完成下面的列联表:
(3)根据(2)中的列联表,判断是否有的把握认为该市一天空气中浓度与浓度有关?
附:,
【答案】(1);(2)答案见解析;(3)有.
【分析】(1)根据表格中数据以及古典概型的概率公式可求得结果;
(2)根据表格中数据可得列联表;
(3)计算出,结合临界值表可得结论.
【详解】(1)由表格可知,该市100天中,空气中的浓度不超过75,且浓度不超过150的天数有天,
所以该市一天中,空气中的浓度不超过75,且浓度不超过150的概率为;
(2)由所给数据,可得列联表为:
(3)根据列联表中的数据可得
,
因为根据临界值表可知,有的把握认为该市一天空气中浓度与浓度有关.
【点睛】本题考查了古典概型的概率公式,考查了完善列联表,考查了独立性检验,属于中档题.
7.(2020·山东·高考真题)为加强环境保护,治理空气污染,环境监测部门对某市空气质量进行调研,随机抽查了天空气中的和浓度(单位:),得下表:
(1)估计事件“该市一天空气中浓度不超过,且浓度不超过”的概率;
(2)根据所给数据,完成下面的列联表:
(3)根据(2)中的列联表,判断是否有的把握认为该市一天空气中浓度与浓度有关?
附:,
【答案】(1);(2)答案见解析;(3)有.
【分析】(1)根据表格中数据以及古典概型的概率公式可求得结果;
(2)根据表格中数据可得列联表;
(3)计算出,结合临界值表可得结论.
【详解】(1)由表格可知,该市100天中,空气中的浓度不超过75,且浓度不超过150的天数有天,
所以该市一天中,空气中的浓度不超过75,且浓度不超过150的概率为;
(2)由所给数据,可得列联表为:
(3)根据列联表中的数据可得
,
因为根据临界值表可知,有的把握认为该市一天空气中浓度与浓度有关.
【点睛】本题考查了古典概型的概率公式,考查了完善列联表,考查了独立性检验,属于中档题.
8.(2020·全国·高考真题)某学生兴趣小组随机调查了某市100天中每天的空气质量等级和当天到某公园锻炼的人次,整理数据得到下表(单位:天):
(1)分别估计该市一天的空气质量等级为1,2,3,4的概率;
(2)求一天中到该公园锻炼的平均人次的估计值(同一组中的数据用该组区间的中点值为代表);
(3)若某天的空气质量等级为1或2,则称这天“空气质量好”;若某天的空气质量等级为3或4,则称这天“空气质量不好”.根据所给数据,完成下面的2×2列联表,并根据列联表,判断是否有95%的把握认为一天中到该公园锻炼的人次与该市当天的空气质量有关?
附:,
【答案】(1)该市一天的空气质量等级分别为、、、的概率分别为、、、;(2);(3)有,理由见解析.
【分析】(1)根据频数分布表可计算出该市一天的空气质量等级分别为、、、的概率;
(2)利用每组的中点值乘以频数,相加后除以可得结果;
(3)根据表格中的数据完善列联表,计算出的观测值,再结合临界值表可得结论.
【详解】(1)由频数分布表可知,该市一天的空气质量等级为的概率为,等级为的概率为,等级为的概率为,等级为的概率为;
(2)由频数分布表可知,一天中到该公园锻炼的人次的平均数为
(3)列联表如下:
,
因此,有的把握认为一天中到该公园锻炼的人次与该市当天的空气质量有关.
【点睛】本题考查利用频数分布表计算频率和平均数,同时也考查了独立性检验的应用,考查数据处理能力,属于基础题.
9.(2017·全国·高考真题)(2017新课标全国II理科)海水养殖场进行某水产品的新、旧网箱养殖方法的产量对比,收获时各随机抽取了100 个网箱,测量各箱水产品的产量(单位:kg).其频率分布直方图如下:
(1)设两种养殖方法的箱产量相互独立,记A表示事件:“旧养殖法的箱产量低于50 kg,新养殖法的箱产量不低于50 kg”,估计A的概率;
(2)填写下面列联表,并根据列联表判断是否有99%的把握认为箱产量与养殖方法有关:
(3)根据箱产量的频率分布直方图,求新养殖法箱产量的中位数的估计值(精确到0.01).
附:,
【答案】(1);
(2)列联表见解析,有;
(3).
【分析】(1)利用相互独立事件概率公式即可求得事件A的概率估计值.
(2)写出列联表计算的观测值,即可确定有99%的把握认为箱产量与养殖方法有关.
(3)结合频率分布直方图估计中位数为.
【详解】(1)记表示事件“旧养殖法的箱产量低于” ,表示事件“新养殖法的箱产量不低于” ,
旧养殖法的箱产量低于的频率为,
即的估计值为0.62,
新养殖法的箱产量不低于的频率为,
即的估计值为0.66,
因此事件A的概率估计值为.
(2)根据箱产量的频率分布直方图得列联表:
,
所以有的把握认为箱产量与养殖方法有关.
(3)因为新养殖法的箱产量频率分布直方图中,箱产量低于的直方图面积为
,
箱产量低于的直方图面积为,
所以新养殖法箱产量的中位数的估计值为.
考点02 线性回归直线方程为载体及其应用
1.(2022·全国乙卷·高考真题)某地经过多年的环境治理,已将荒山改造成了绿水青山.为估计一林区某种树木的总材积量,随机选取了10棵这种树木,测量每棵树的根部横截面积(单位:)和材积量(单位:),得到如下数据:
并计算得.
(1)估计该林区这种树木平均一棵的根部横截面积与平均一棵的材积量;
(2)求该林区这种树木的根部横截面积与材积量的样本相关系数(精确到0.01);
(3)现测量了该林区所有这种树木的根部横截面积,并得到所有这种树木的根部横截面积总和为.已知树木的材积量与其根部横截面积近似成正比.利用以上数据给出该林区这种树木的总材积量的估计值.
附:相关系数.
【答案】(1);
(2)
(3)
【分析】(1)计算出样本的一棵根部横截面积的平均值及一棵材积量平均值,即可估计该林区这种树木平均一棵的根部横截面积与平均一棵的材积量;
(2)代入题给相关系数公式去计算即可求得样本的相关系数值;
(3)依据树木的材积量与其根部横截面积近似成正比,列方程即可求得该林区这种树木的总材积量的估计值.
【详解】(1)样本中10棵这种树木的根部横截面积的平均值
样本中10棵这种树木的材积量的平均值
据此可估计该林区这种树木平均一棵的根部横截面积为,
平均一棵的材积量为
(2)
则
(3)设该林区这种树木的总材积量的估计值为,
又已知树木的材积量与其根部横截面积近似成正比,
可得,解之得.
则该林区这种树木的总材积量估计为
2.(2020·全国·高考真题)某沙漠地区经过治理,生态系统得到很大改善,野生动物数量有所增加.为调查该地区某种野生动物的数量,将其分成面积相近的200个地块,从这些地块中用简单随机抽样的方法抽取20个作为样区,调查得到样本数据(xi,yi)(i=1,2,…,20),其中xi和yi分别表示第i个样区的植物覆盖面积(单位:公顷)和这种野生动物的数量,并计算得,,,,.
(1)求该地区这种野生动物数量的估计值(这种野生动物数量的估计值等于样区这种野生动物数量的平均数乘以地块数);
(2)求样本(xi,yi)(i=1,2,…,20)的相关系数(精确到0.01);
(3)根据现有统计资料,各地块间植物覆盖面积差异很大.为提高样本的代表性以获得该地区这种野生动物数量更准确的估计,请给出一种你认为更合理的抽样方法,并说明理由.
附:相关系数r=,≈1.414.
【答案】(1);(2);(3)详见解析
【分析】(1)利用野生动物数量的估计值等于样区野生动物平均数乘以地块数,代入数据即可;
(2)利用公式计算即可;
(3)各地块间植物覆盖面积差异较大,为提高样本数据的代表性,应采用分层抽样.
【详解】(1)样区野生动物平均数为,
地块数为200,该地区这种野生动物的估计值为
(2)样本(i=1,2,…,20)的相关系数为
(3)由(2)知各样区的这种野生动物的数量与植物覆盖面积有很强的正相关性,
由于各地块间植物覆盖面积差异很大,从而各地块间这种野生动物的数量差异很大,
采用分层抽样的方法较好地保持了样本结构与总体结构的一致性,提高了样本的代表性,
从而可以获得该地区这种野生动物数量更准确的估计.
【点晴】本题主要考查平均数的估计值、相关系数的计算以及抽样方法的选取,考查学生数学运算能力,是一道容易题.
3.(2018·全国·高考真题)下图是某地区2000年至2016年环境基础设施投资额(单位:亿元)的折线图.
为了预测该地区2018年的环境基础设施投资额,建立了与时间变量的两个线性回归模型.根据2000年至2016年的数据(时间变量的值依次为)建立模型①:;根据2010年至2016年的数据(时间变量的值依次为)建立模型②:.
(1)分别利用这两个模型,求该地区2018年的环境基础设施投资额的预测值;
(2)你认为用哪个模型得到的预测值更可靠?并说明理由.
【答案】(1)利用模型①预测值为226.1,利用模型②预测值为256.5,(2)利用模型②得到的预测值更可靠.
【详解】分析:(1)两个回归直线方程中无参数,所以分别求自变量为2018时所对应的函数值,就得结果;(2)根据折线图知2000到2009,与2010到2016是两个有明显区别的直线,且2010到2016的增幅明显高于2000到2009,也高于模型1的增幅,因此所以用模型2更能较好得到2018的预测.
详解:(1)利用模型①,该地区2018年的环境基础设施投资额的预测值为
=–30.4+13.5×19=226.1(亿元).
利用模型②,该地区2018年的环境基础设施投资额的预测值为
=99+17.5×9=256.5(亿元).
(2)利用模型②得到的预测值更可靠.
理由如下:
(i)从折线图可以看出,2000年至2016年的数据对应的点没有随机散布在直线y=–30.4+13.5t上下,这说明利用2000年至2016年的数据建立的线性模型①不能很好地描述环境基础设施投资额的变化趋势.2010年相对2009年的环境基础设施投资额有明显增加,2010年至2016年的数据对应的点位于一条直线的附近,这说明从2010年开始环境基础设施投资额的变化规律呈线性增长趋势,利用2010年至2016年的数据建立的线性模型=99+17.5t可以较好地描述2010年以后的环境基础设施投资额的变化趋势,因此利用模型②得到的预测值更可靠.
(ii)从计算结果看,相对于2016年的环境基础设施投资额220亿元,由模型①得到的预测值226.1亿元的增幅明显偏低,而利用模型②得到的预测值的增幅比较合理,说明利用模型②得到的预测值更可靠.
点睛:若已知回归直线方程,则可以直接将数值代入求得特定要求下的预测值;若回归直线方程有待定参数,则根据回归直线方程恒过点求参数.
4.(2017·全国·高考真题)为了监控某种零件的一条生产线的生产过程,检验员每天从该生产线上随机抽取16个零件,并测量其尺寸(单位:cm).根据长期生产经验,可以认为这条生产线正常状态下生产的零件的尺寸服从正态分布.
(1)假设生产状态正常,记X表示一天内抽取的16个零件中其尺寸在之外的零件数,求及X的数学期望;
(2)一天内抽检零件中,如果出现了尺寸在之外的零件,就认为这条生产线在这一天的生产过程可能出现了异常情况,需对当天的生产过程进行检查.
(ⅰ)试说明上述监控生产过程方法的合理性;
(ⅱ)下面是检验员在一天内抽取的16个零件的尺寸:
经计算得,,其中xi为抽取的第i个零件的尺寸,.
用样本平均数作为μ的估计值,用样本标准差s作为σ的估计值,利用估计值判断是否需对当天的生产过程进行检查?剔除之外的数据,用剩下的数据估计μ和σ(精确到0.01).
附:若随机变量Z服从正态分布,则,,.
【答案】(1),(2)(ⅰ)见详解;(ⅱ)需要. ,
【分析】(1)依题知一个零件的尺寸在之内的概率,可知尺寸在之外的概率为0.0026,而,进而可以求出的数学期望.
(2)(i)判断监控生产过程的方法的合理性,重点是考虑一天内抽取的16个零件中,出现尺寸在之外的零件的概率是大还是小,若小即合理;
(ii)计算,剔除之外的数据,算出剩下数据的平均数,即为的估计值,剔除之外的数据,剩下数据的样本方差,即为的估计值.
【详解】(1)抽取的一个零件的尺寸在之内的概率为0.9974,
从而零件的尺寸在之外的概率为0.0026,
故.
因此.
的数学期望为.
(2)(i)如果生产状态正常,
一个零件尺寸在之外的概率只有0.0026,
一天内抽取的16个零件中,出现尺寸在之外的零件
概率只有0.0408,发生的概率很小.
因此一旦发生这种情况,就有理由认为这条生产线在这一天的生产过程
可能出现了异常情况,需对当天的生产过程进行检查,
可见上述监控生产过程的方法是合理的.
(ii)由,
得的估计值为,的估计值为,
由样本数据可以看出有一个零件的尺寸在之外,
因此需对当天的生产过程进行检查.
剔除之外的数据,
剩下数据的平均数为,
因此的估计值为.
,
剔除之外的数据,
剩下数据的样本方差为,
因此的估计值为.
【点睛】本题考查正态分布的实际应用以及离散型随机变量的数学期望,正态分布是一种重要的分布,尤其是正态分布的原则,审清题意,细心计算,属中档题.
5.(2017·全国·高考真题)为了监控某种零件的一条生产线的生产过程,检验员每隔从该生产线上随机抽取一个零件,并测量其尺寸(单位:).下面是检验员在一天内依次抽取的16个零件的尺寸:
经计算得,,
,其中为抽取的第个零件的尺寸,.
(1)求的相关系数,并回答是否可以认为这一天生产的零件尺寸不随生产过程的进行而系统地变大或变小(若,则可以认为零件的尺寸不随生产过程的进行而系统地变大或变小).
(2)一天内抽检零件中,如果出现了尺寸在之外的零件,就认为这条生产线在这一天的生产过程可能出现了异常情况,需对当天的生产过程进行检查.
(ⅰ)从这一天抽检的结果看,是否需对当天的生产过程进行检查?
(ⅱ)在之外的数据称为离群值,试剔除离群值,估计这条生产线当天生产的零件尺寸的均值与标准差.(精确到)附:样本的相关系数
,.
【答案】(1)可以;(2)(ⅰ)需要;(ⅱ),.
【分析】(1)依公式求;
(2)(i)由,得抽取的第13个零件的尺寸在以外,因此需对当天的生产过程进行检查;(ii)剔除第13个数据,则均值的估计值为10.02,方差为0.09.
【详解】(1)由样本数据得的相关系数为
.
由于,因此可以认为这一天生产的零件尺寸不随生产过程的进行而系统地变大或变小.
(2)(i)由于,
由样本数据可以看出抽取的第13个零件的尺寸在以外,
因此需对当天的生产过程进行检查.
(ii)剔除离群值,即第13个数据,
剩下数据的平均数为,
这条生产线当天生产的零件尺寸的均值的估计值为10.02.
,
剔除第13个数据,剩下数据的样本方差为
,
这条生产线当天生产的零件尺寸的标准差的估计值为.
【点睛】解答新颖的数学题时,一是通过转化,化“新”为“旧”;二是通过深入分析,多方联想,以“旧”攻“新”;三是创造性地运用数学思想方法,以“新”制“新”,应特别关注创新题型的切入点和生长点.
6.(2016·全国·高考真题)下图是我国2008年至2014年生活垃圾无害化处理量(单位:亿吨)的折线图.
(Ⅰ)由折线图看出,可用线性回归模型拟合y与t的关系,请用相关系数加以说明;
(Ⅱ)建立y关于t的回归方程(系数精确到0.01),预测2016年我国生活垃圾无害化处理量.
附注:
参考数据:,,
,≈2.646.
参考公式:相关系数
回归方程中斜率和截距的最小二乘估计公式分别为:
【答案】(Ⅰ)答案见解析;(Ⅱ)答案见解析.
【详解】试题分析:(Ⅰ)根据相关系数的公式求出相关数据后,代入公式即可求得的值,最后根据值的大小回答即可;(Ⅱ)准确求得相关数据,利用最小二乘法建立y关于t的回归方程,然后预测.
试题解析:(Ⅰ)由折线图中数据和附注中参考数据得
,,,
,
.
因为与的相关系数近似为0.99,说明与的线性相关相当高,从而可以用线性回归模型拟合与的关系.
(Ⅱ)由及(Ⅰ)得,
.
所以,关于的回归方程为:.
将2016年对应的代入回归方程得:.
所以预测2016年我国生活垃圾无害化处理量将约1.82亿吨.
【考点】线性相关系数与线性回归方程的求法与应用.
【方法点拨】(1)判断两个变量是否线性相关及相关程度通常有两种方法:(1)利用散点图直观判断;(2)将相关数据代入相关系数公式求出,然后根据的大小进行判断.求线性回归方程时要严格按照公式求解,并一定要注意计算的准确性.
7.(2015·重庆·高考真题)随着我国经济的发展,居民的储蓄存款逐年增长.设某地区城乡居民人民币储蓄存款(年底余额)如下表:
(Ⅰ)求y关于t的回归方程
(Ⅱ)用所求回归方程预测该地区2015年()的人民币储蓄存款.
附:回归方程中
【答案】(Ⅰ),(Ⅱ)千亿元.
【详解】试题分析:(Ⅰ)列表分别计算出,的值,然后代入求得,再代入求出值,从而就可得到回归方程,
(Ⅱ)将代入回归方程可预测该地区2015年的人民币储蓄存款.
试题解析: (1)列表计算如下
这里
又
从而.
故所求回归方程为.
(2)将代入回归方程可预测该地区2015年的人民币储蓄存款为
考点:线性回归方程.
考点03 赛事类(分配类)的分布列及期望方差
1.(2024·全国新Ⅱ卷·高考真题)某投篮比赛分为两个阶段,每个参赛队由两名队员组成,比赛具体规则如下:第一阶段由参赛队中一名队员投篮3次,若3次都未投中,则该队被淘汰,比赛成绩为0分;若至少投中一次,则该队进入第二阶段.第二阶段由该队的另一名队员投篮3次,每次投篮投中得5分,未投中得0分.该队的比赛成绩为第二阶段的得分总和.某参赛队由甲、乙两名队员组成,设甲每次投中的概率为p,乙每次投中的概率为q,各次投中与否相互独立.
(1)若,,甲参加第一阶段比赛,求甲、乙所在队的比赛成绩不少于5分的概率.
(2)假设,
(i)为使得甲、乙所在队的比赛成绩为15分的概率最大,应该由谁参加第一阶段比赛?
(ii)为使得甲、乙所在队的比赛成绩的数学期望最大,应该由谁参加第一阶段比赛?
【答案】(1)
(2)(i)由甲参加第一阶段比赛;(i)由甲参加第一阶段比赛;
【分析】(1)根据对立事件的求法和独立事件的乘法公式即可得到答案;
(2)(i)首先各自计算出,,再作差因式分解即可判断;(ii)首先得到和的所有可能取值,再按步骤列出分布列,计算出各自期望,再次作差比较大小即可.
【详解】(1)甲、乙所在队的比赛成绩不少于5分,则甲第一阶段至少投中1次,乙第二阶段也至少投中1次,
比赛成绩不少于5分的概率.
(2)(i)若甲先参加第一阶段比赛,则甲、乙所在队的比赛成绩为15分的概率为,
若乙先参加第一阶段比赛,则甲、乙所在队的比赛成绩为15分的概率为,
,
,
,应该由甲参加第一阶段比赛.
(ii)若甲先参加第一阶段比赛,比赛成绩的所有可能取值为0,5,10,15,
,
,
,
,
记乙先参加第一阶段比赛,比赛成绩的所有可能取值为0,5,10,15,
同理
,
因为,则,,
则,
应该由甲参加第一阶段比赛.
【点睛】关键点点睛:本题第二问的关键是计算出相关概率和期望,采用作差法并因式分解从而比较出大小关系,最后得到结论.
2.(2023·全国新Ⅰ卷·高考真题)甲、乙两人投篮,每次由其中一人投篮,规则如下:若命中则此人继续投篮,若末命中则换为对方投篮.无论之前投篮情况如何,甲每次投篮的命中率均为0.6,乙每次投篮的命中率均为0.8.由抽签确定第1次投篮的人选,第1次投篮的人是甲、乙的概率各为0.5.
(1)求第2次投篮的人是乙的概率;
(2)求第次投篮的人是甲的概率;
(3)已知:若随机变量服从两点分布,且,则.记前次(即从第1次到第次投篮)中甲投篮的次数为,求.
【答案】(1)
(2)
(3)
【分析】(1)根据全概率公式即可求出;
(2)设,由题意可得,根据数列知识,构造等比数列即可解出;
(3)先求出两点分布的期望,再根据题中的结论以及等比数列的求和公式即可求出.
【详解】(1)记“第次投篮的人是甲”为事件,“第次投篮的人是乙”为事件,
所以,
.
(2)设,依题可知,,则
,
即,
构造等比数列,
设,解得,则,
又,所以是首项为,公比为的等比数列,
即.
(3)因为,,
所以当时,,
故.
【点睛】本题第一问直接考查全概率公式的应用,后两问的解题关键是根据题意找到递推式,然后根据数列的基本知识求解.
3.(2022·全国甲卷·高考真题)甲、乙两个学校进行体育比赛,比赛共设三个项目,每个项目胜方得10分,负方得0分,没有平局.三个项目比赛结束后,总得分高的学校获得冠军.已知甲学校在三个项目中获胜的概率分别为0.5,0.4,0.8,各项目的比赛结果相互独立.
(1)求甲学校获得冠军的概率;
(2)用X表示乙学校的总得分,求X的分布列与期望.
【答案】(1);
(2)分布列见解析,.
【分析】(1)设甲在三个项目中获胜的事件依次记为,再根据甲获得冠军则至少获胜两个项目,利用互斥事件的概率加法公式以及相互独立事件的乘法公式即可求出;
(2)依题可知,的可能取值为,再分别计算出对应的概率,列出分布列,即可求出期望.
【详解】(1)设甲在三个项目中获胜的事件依次记为,所以甲学校获得冠军的概率为
.
(2)依题可知,的可能取值为,所以,
,
,
,
.
即的分布列为
期望.
4.(2022·北京·高考真题)在校运动会上,只有甲、乙、丙三名同学参加铅球比赛,比赛成绩达到以上(含)的同学将获得优秀奖.为预测获得优秀奖的人数及冠军得主,收集了甲、乙、丙以往的比赛成绩,并整理得到如下数据(单位:m):
甲:9.80,9.70,9.55,9.54,9.48,9.42,9.40,9.35,9.30,9.25;
乙:9.78,9.56,9.51,9.36,9.32,9.23;
丙:9.85,9.65,9.20,9.16.
假设用频率估计概率,且甲、乙、丙的比赛成绩相互独立.
(1)估计甲在校运动会铅球比赛中获得优秀奖的概率;
(2)设X是甲、乙、丙在校运动会铅球比赛中获得优秀奖的总人数,估计X的数学期望E(X);
(3)在校运动会铅球比赛中,甲、乙、丙谁获得冠军的概率估计值最大?(结论不要求证明)
【答案】(1)0.4
(2)
(3)丙
【分析】(1) 由频率估计概率即可
(2) 求解得X的分布列,即可计算出X的数学期望.
(3) 计算出各自获得最高成绩的概率,再根据其各自的最高成绩可判断丙夺冠的概率估计值最大.
【详解】(1)由频率估计概率可得
甲获得优秀的概率为0.4,乙获得优秀的概率为0.5,丙获得优秀的概率为0.5,
故答案为0.4
(2)设甲获得优秀为事件A1,乙获得优秀为事件A2,丙获得优秀为事件A3
,
,
,
.
∴X的分布列为
∴
(3)丙夺冠概率估计值最大.
因为铅球比赛无论比赛几次就取最高成绩.比赛一次,丙获得9.85的概率为,甲获得9.80的概率为,乙获得9.78的概率为.并且丙的最高成绩是所有成绩中最高的,比赛次数越多,对丙越有利.
5.(2021·全国新Ⅰ卷·高考真题)某学校组织“一带一路”知识竞赛,有A,B两类问题,每位参加比赛的同学先在两类问题中选择一类并从中随机抽取一个问题回答,若回答错误则该同学比赛结束;若回答正确则从另一类问题中再随机抽取一个问题回答,无论回答正确与否,该同学比赛结束.A类问题中的每个问题回答正确得20分,否则得0分;B类问题中的每个问题回答正确得80分,否则得0分,已知小明能正确回答A类问题的概率为0.8,能正确回答B类问题的概率为0.6,且能正确回答问题的概率与回答次序无关.
(1)若小明先回答A类问题,记为小明的累计得分,求的分布列;
(2)为使累计得分的期望最大,小明应选择先回答哪类问题?并说明理由.
【答案】(1)见解析;(2)类.
【分析】(1)通过题意分析出小明累计得分的所有可能取值,逐一求概率列分布列即可.(2)与(1)类似,找出先回答类问题的数学期望,比较两个期望的大小即可.
【详解】(1)由题可知,的所有可能取值为,,.
;
;
.
所以的分布列为
(2)由(1)知,.
若小明先回答问题,记为小明的累计得分,则的所有可能取值为,,.
;
;
.
所以.
因为,所以小明应选择先回答类问题.
6.(2020·全国·高考真题)甲、乙、丙三位同学进行羽毛球比赛,约定赛制如下:累计负两场者被淘汰;比赛前抽签决定首先比赛的两人,另一人轮空;每场比赛的胜者与轮空者进行下一场比赛,负者下一场轮空,直至有一人被淘汰;当一人被淘汰后,剩余的两人继续比赛,直至其中一人被淘汰,另一人最终获胜,比赛结束.经抽签,甲、乙首先比赛,丙轮空.设每场比赛双方获胜的概率都为,
(1)求甲连胜四场的概率;
(2)求需要进行第五场比赛的概率;
(3)求丙最终获胜的概率.
【答案】(1);(2);(3).
【分析】(1)根据独立事件的概率乘法公式可求得事件“甲连胜四场”的概率;
(2)计算出四局以内结束比赛的概率,然后利用对立事件的概率公式可求得所求事件的概率;
(3)列举出甲赢的基本事件,结合独立事件的概率乘法公式计算出甲赢的概率,由对称性可知乙赢的概率和甲赢的概率相等,再利用对立事件的概率可求得丙赢的概率.
【详解】(1)记事件甲连胜四场,则;
(2)记事件为甲输,事件为乙输,事件为丙输,
则四局内结束比赛的概率为
,
所以,需要进行第五场比赛的概率为;
(3)记事件为甲输,事件为乙输,事件为丙输,
记事件甲赢,记事件丙赢,
则甲赢的基本事件包括:、、、
、、、、,
所以,甲赢的概率为.
由对称性可知,乙赢的概率和甲赢的概率相等,
所以丙赢的概率为.
【点睛】本题考查独立事件概率的计算,解答的关键就是列举出符合条件的基本事件,考查计算能力,属于中等题.
7.(2019·天津·高考真题)设甲、乙两位同学上学期间,每天7:30之前到校的概率均为.假定甲、乙两位同学到校情况互不影响,且任一同学每天到校情况相互独立.
(Ⅰ)用表示甲同学上学期间的三天中7:30之前到校的天数,求随机变量的分布列和数学期望;
(Ⅱ)设为事件“上学期间的三天中,甲同学在7:30之前到校的天数比乙同学在7:30之前到校的天数恰好多2”,求事件发生的概率.
【答案】(Ⅰ)见解析;(Ⅱ)
【分析】(Ⅰ)由题意可知分布列为二项分布,结合二项分布的公式求得概率可得分布列,然后利用二项分布的期望公式求解数学期望即可;
(Ⅱ)由题意结合独立事件概率公式计算可得满足题意的概率值.
【详解】(Ⅰ)因为甲同学上学期间的三天中到校情况相互独立,且每天7:30之前到校的概率均为,
故,从面.
所以,随机变量的分布列为:
随机变量的数学期望.
(Ⅱ)设乙同学上学期间的三天中7:30之前到校的天数为,则.
且.
由题意知事件与互斥,
且事件与,事件与均相互独立,
从而由(Ⅰ)知:
.
【点睛】本题主要考查离散型随机变量的分布列与数学期望,互斥事件和相互独立事件的概率计算公式等基础知识.考查运用概率知识解决简单实际问题的能力.
8.(2019·全国·高考真题)11分制乒乓球比赛,每赢一球得1分,当某局打成10:10平后,每球交换发球权,先多得2分的一方获胜,该局比赛结束.甲、乙两位同学进行单打比赛,假设甲发球时甲得分的概率为0.5,乙发球时甲得分的概率为0.4,各球的结果相互独立.在某局双方10:10平后,甲先发球,两人又打了X个球该局比赛结束.
(1)求P(X=2);
(2)求事件“X=4且甲获胜”的概率.
【答案】(1);(2)0.1
【分析】(1)本题首先可以通过题意推导出所包含的事件为“甲连赢两球或乙连赢两球”,然后计算出每种事件的概率并求和即可得出结果;
(2)本题首先可以通过题意推导出所包含的事件为“前两球甲乙各得分,后两球均为甲得分”,然后计算出每种事件的概率并求和即可得出结果.
【详解】(1)由题意可知,所包含的事件为“甲连赢两球或乙连赢两球”
所以
(2)由题意可知,包含的事件为“前两球甲乙各得分,后两球均为甲得分”
所以
【点睛】本题考查古典概型的相关性质,能否通过题意得出以及所包含的事件是解决本题的关键,考查推理能力,考查学生从题目中获取所需信息的能力,是中档题.
9.(2017·山东·高考真题)在心理学研究中,常采用对比试验的方法评价不同心理暗示对人的影响,具体方法如下:将参加试验的志愿者随机分成两组,一组接受甲种心理暗示,另一组接受乙种心理暗示,通过对比这两组志愿者接受心理暗示后的结果来评价两种心理暗示的作用,现有6名男志愿者A1,A2,A3,A4,A5,A6和4名女志愿者B1,B2,B3,B4,从中随机抽取5人接受甲种心理暗示,另5人接受乙种心理暗示.
(I)求接受甲种心理暗示的志愿者中包含A1但不包含的概率.
(II)用X表示接受乙种心理暗示的女志愿者人数,求X的分布列与数学期望EX.
【答案】(1) (2)见解析
【详解】(I)记接受甲种心理暗示的志愿者中包含但不包含的事件为M,计算即得
(II)由题意知X可取的值为:.利用超几何分布概率计算公式
得X的分布列为
进一步计算X的数学期望.
试题解析:(I)记接受甲种心理暗示的志愿者中包含但不包含的事件为M,则
(II)由题意知X可取的值为:.则
因此X的分布列为
X的数学期望是
=
【名师点睛】本题主要考查古典概型的概率公式和超几何分布概率计算公式、随机变量的分布列和数学期望.解答本题,首先要准确确定所研究对象的基本事件空间、基本事件个数,利用超几何分布的概率公式.本题属中等难度的题目,计算量不是很大,能很好的考查考生数学应用意识、基本运算求解能力等.
10.(2016·山东·高考真题)甲、乙两人组成“星队”参加猜成语活动,每轮活动由甲、乙各猜一个成语,在一轮活动中,如果两人都猜对,则“星队”得3分;如果只有一个人猜对,则“星队”得1分;如果两人都没猜对,则“星队”得0分.已知甲每轮猜对的概率是,乙每轮猜对的概率是;每轮活动中甲、乙猜对与否互不影响.各轮结果亦互不影响.假设“星队”参加两轮活动,求:
(Ⅰ)“星队”至少猜对3个成语的概率;
(Ⅱ)“星队”两轮得分之和为X的分布列和数学期望EX.
【答案】(Ⅰ)(Ⅱ)分布列见解析,
【详解】试题分析:(Ⅰ)找出“星队”至少猜对3个成语所包含的基本事件,由独立事件的概率公式和互斥事件的概率加法公式求解;(Ⅱ)由题意,随机变量的可能取值为0,1,2,3,4,6.由事件的独立性与互斥性,得到的分布列,根据期望公式求解.
试题解析:
(Ⅰ)记事件A:“甲第一轮猜对”,记事件B:“乙第一轮猜对”,
记事件C:“甲第二轮猜对”,记事件D:“乙第二轮猜对”,
记事件E:“‘星队’至少猜对3个成语”.
由题意,
由事件的独立性与互斥性,
,
所以“星队”至少猜对3个成语的概率为.
(Ⅱ)由题意,随机变量的可能取值为0,1,2,3,4,6.
由事件的独立性与互斥性,得
,
,
,
,
,
.
可得随机变量的分布列为
所以数学期望.
【考点】独立事件的概率公式和互斥事件的概率加法公式,分布列和数学期望
【名师点睛】本题主要考查独立事件的概率公式和互斥事件的概率加法公式、随机变量的分布列和数学期望.解答本题,首先要准确确定所研究对象的基本事件空间、基本事件个数,利用独立事件的概率公式和互斥事件的概率加法公式求解.本题较难,能很好的考查考生的数学应用意识、基本运算求解能力等.
11.(2016·天津·高考真题)邗江中学高二年级某班某小组共10人,利用寒假参加义工活动,已知参加义工活动次数为1,2,3的人数分别为2,4,4.现从这10人中选出2人作为该组代表参加座谈会.
(1)记“选出2人参加义工活动的次数之和为4”为事件,求事件发生的概率;
(2)设为选出2人参加义工活动次数之差的绝对值,求随机变量的分布列和数学期望.
【答案】(1)(2).
【分析】(1)由已知得,即可得到事件的概率.(2)由题意得,得到随机变量的所有可能取值,利用组合知识,结合古典概型概率公式求得随机变量取每个值的概率,即可得到随机变量的分布列,利用期望公式计算其数学期望.
【详解】(1)由已知得.所以事件发生的概率为.
(2)随机变量的所有可能取值为0,1,2
计算,
,
;
所以随机变量的分布列为:
随机变量的数学期望为.
【点睛】本题主要考查了古典概型概率公式的应用及随机变量的分布列、数学期望,属于中档题. 求解数学期望问题,首先要正确理解题意,其次要准确无误的找出随机变量的所有可能值,计算出相应的概率,写出随机变量的分布列,正确运用均值、方差的公式进行计算,也就是要过三关:(1)阅读理解关;(2)概率计算关;(3)公式应用关.
12.(2015·重庆·高考真题)端午节吃粽子是我国的传统习俗,设一盘中装有个粽子,其中豆沙粽个,肉粽个,白粽个,这三种粽子的外观完全相同,从中任意选取个.
()求三种粽子各取到个的概率.
()设表示取到的豆沙粽个数,求的分布列与数学期望.
【答案】(1) ;(2)见解析.
【详解】试题分析:(Ⅰ)根据古典概型的概率公式进行计算即可;(Ⅱ)随机变量X的取值为:0,1,2,别求出对应的概率,即可求出分布列和期望
试题解析:(1)令A表示事件“三种粽子各取到1个”,由古典概型的概率计算公式有
P(A)==.
(2)X的可能取值为0,1,2,且
P(X=0)==,
P(X=1)==,
P(X=2)==
综上知,X的分布列为:
故E(X)=0×+1×+2×= (个)
考点:离散型随机变量的期望与方差;古典概型及其概率计算公式
13.(2015·天津·高考真题)为推动乒乓球运动的发展,某乒乓球比赛允许不同协会的运动员组队参加.现有来自甲协会的运动员3名,其中种子选手2名;乙协会的运动员5名,其中种子选手3名.从这8名运动员中随机选择4人参加比赛.
(1)设为事件“选出的4人中恰有2 名种子选手,且这2名种子选手来自同一个协会”,求事件发生的概率;
(2)设为选出的4人中种子选手的人数,求随机变量的分布列和数学期望.
【答案】(1);(2).
【详解】(Ⅰ)由已知,有
所以事件发生的概率为.
(Ⅱ)随机变量的所有可能取值为
所以随机变量的分布列为
所以随机变量的数学期望
考点:古典概型、互斥事件、离散型随机变量的分布列与数学期望.
14.(2015·湖南·高考真题)某商场举行有奖促销活动,顾客购买一定金额商品后即可抽奖,每次抽奖都从装有4个红球、6个白球的甲箱和装有5个红球、5个白球的乙箱中,各随机摸出1个球,在摸出的2个球中,若都是红球,则获一等奖;若只有1个红球,则获二等奖;若没有红球,则不获奖.
(1)求顾客抽奖1次能获奖的概率;
(2)若某顾客有3次抽奖机会,记该顾客在3次抽奖中获一等奖的次数为,求的分布列和数学期望.
【答案】(1);(2)详分布列见解析,.
【分析】(1)记事件{从甲箱中摸出的1个球是红球},{从乙箱中摸出的1个球是红球}
{顾客抽奖1次获一等奖},{顾客抽奖1次获二等奖},{顾客抽奖1次能获奖},则可知与相互独立,与互斥,与互斥,且,,,再利用概率的加法公式即可求解;(2)分析题意可知,分别求得;;;,即可知的概率分布及其期望.
【详解】(1)记事件{从甲箱中摸出的1个球是红球},
{从乙箱中摸出的1个球是红球},
{顾客抽奖1次获一等奖},
{顾客抽奖1次获二等奖},
{顾客抽奖1次能获奖},
由题意,与相互独立,与互斥,与互斥,
且,,,
∵,,
∴,
,
故所求概率为;
(2)顾客抽奖3次独立重复试验,由(1)知,顾客抽奖1次获一等奖的概率为,
∴,
于是;
;
;
,
故的分布列为
的数学期望为.
考点:1.概率的加法公式;2.离散型随机变量的概率分布与期望.
【名师点睛】本题主要考查了离散型随机变量的概率分布与期望以及概率统计在生活中的实际应用,这一直都是高考命题的热点,试题的背景由传统的摸球,骰子问题向现实生活中的热点问题转化,并且与统计的联系越来越密切,与统计中的抽样,频率分布直方图等基础知识综合的试题逐渐增多,在复习时应予以关注.
15.(2015·安徽·高考真题)已知2件次品和3件正品混放在一起,现需要通过检测将其区分,每次随机检测一件产品,检测后不放回,直到检测出2件次品或者检测出3件正品时检测结束.
(Ⅰ)求第一次检测出的是次品且第二次检测出的是正品的概率;
(Ⅱ)已知每检测一件产品需要费用100元,设表示直到检测出2件次品或者检测出3件正品时所需要的检测费用(单位:元),求的分布列和数学期望.
【答案】(Ⅰ);(Ⅱ)
【详解】试题分析:(1)求古典概型概率,先确定两次检测基本事件个数:,再确定第一次检测出的是次品且第二次检测出的是正品的基本事件个数,从而得所求事件概率为(2)先确定随机变量:最少两次(两次皆为次品),最多四次(前三次两次正品,一次次品),三次情况较多,可利用补集求其概率,列出分布列,最后根据数学期望公式求期望
试题解析:解:(Ⅰ)记“第一次检测出的是次品且第二次检测出的是正品”为事件,
(Ⅱ)的可能取值为200,300,400
(或)
故的分布列为
考点:1.古典概型概率;2.分布列和数学期望.
【方法点睛】(1)求随机变量的分布列的主要步骤:一是明确随机变量的取值,并确定随机变量服从何种概率分布;二是求每一个随机变量取值的概率,三是列成表格;(2)求出分布列后注意运用分布列的两条性质检验所求的分布列是否正确;(3)求解离散随机变量分布列和方差,首先要理解问题的关键,其次要准确无误的找出随机变量的所有可能值,计算出相对应的概率,写成随机变量的分布列,正确运用均值、方差公式进行计算.
16.(2015·福建·高考真题)某银行规定,一张银行卡若在一天内出现3次密码尝试错误,该银行卡将被锁定,小王到银行取钱时,发现自己忘记了银行卡的密码,但是可以确定该银行卡的正确密码是他常用的6个密码之一,小王决定从中不重复地随机选择1个进行尝试.若密码正确,则结束尝试;否则继续尝试,直至该银行卡被锁定.
(Ⅰ)求当天小王的该银行卡被锁定的概率;
(Ⅱ)设当天小王用该银行卡尝试密码次数为X,求X的分布列和数学期望.
【答案】(Ⅰ);(Ⅱ)分布列见解析,期望为.
【详解】(Ⅰ)设“当天小王的该银行卡被锁定”的事件为A,
则
(Ⅱ)依题意得,X所有可能的取值是1,2,3
又
所以X的分布列为
所以.
考点:1、古典概型;2、离散型随机变量的分布列和期望.
考点04 其他类型的分布列及期望方差
1.(2024·北京·高考真题)某保险公司为了了解该公司某种保险产品的索赔情况,从合同险期限届满的保单中随机抽取1000份,记录并整理这些保单的索赔情况,获得数据如下表:
假设:一份保单的保费为0.4万元;前3次索赔时,保险公司每次赔偿0.8万元;第四次索赔时,保险公司赔偿0.6万元.假设不同保单的索赔次数相互独立.用频率估计概率.
(1)估计一份保单索赔次数不少于2的概率;
(2)一份保单的毛利润定义为这份保单的保费与赔偿总金额之差.
(i)记为一份保单的毛利润,估计的数学期望;
(ⅱ)如果无索赔的保单的保费减少,有索赔的保单的保费增加,试比较这种情况下一份保单毛利润的数学期望估计值与(i)中估计值的大小.(结论不要求证明)
【答案】(1)
(2)(i)0.122万元;(ii) 这种情况下一份保单毛利润的数学期望估计值大于(i)中估计值
【分析】(1)根据题设中的数据可求赔偿次数不少2的概率;
(2)(ⅰ)设为赔付金额,则可取,用频率估计概率后可求的分布列及数学期望,从而可求.
(ⅱ)先算出下一期保费的变化情况,结合(1)的结果可求,从而即可比较大小得解.
【详解】(1)设为“随机抽取一单,赔偿不少于2次”,
由题设中的统计数据可得.
(2)(ⅰ)设为赔付金额,则可取,
由题设中的统计数据可得,
,,
,
故
故(万元).
(ⅱ)由题设保费的变化为,
故(万元),
从而.
2.(2023·全国新Ⅰ卷·高考真题)甲、乙两人投篮,每次由其中一人投篮,规则如下:若命中则此人继续投篮,若末命中则换为对方投篮.无论之前投篮情况如何,甲每次投篮的命中率均为0.6,乙每次投篮的命中率均为0.8.由抽签确定第1次投篮的人选,第1次投篮的人是甲、乙的概率各为0.5.
(1)求第2次投篮的人是乙的概率;
(2)求第次投篮的人是甲的概率;
(3)已知:若随机变量服从两点分布,且,则.记前次(即从第1次到第次投篮)中甲投篮的次数为,求.
【答案】(1)
(2)
(3)
【分析】(1)根据全概率公式即可求出;
(2)设,由题意可得,根据数列知识,构造等比数列即可解出;
(3)先求出两点分布的期望,再根据题中的结论以及等比数列的求和公式即可求出.
【详解】(1)记“第次投篮的人是甲”为事件,“第次投篮的人是乙”为事件,
所以,
.
(2)设,依题可知,,则
,
即,
构造等比数列,
设,解得,则,
又,所以是首项为,公比为的等比数列,
即.
(3)因为,,
所以当时,,
故.
【点睛】本题第一问直接考查全概率公式的应用,后两问的解题关键是根据题意找到递推式,然后根据数列的基本知识求解.
3.(2021·北京·高考真题)在核酸检测中, “k合1” 混采核酸检测是指:先将k个人的样本混合在一起进行1次检测,如果这k个人都没有感染新冠病毒,则检测结果为阴性,得到每人的检测结果都为阴性,检测结束:如果这k个人中有人感染新冠病毒,则检测结果为阳性,此时需对每人再进行1次检测,得到每人的检测结果,检测结束.
现对100人进行核酸检测,假设其中只有2人感染新冠病毒,并假设每次检测结果准确.
(I)将这100人随机分成10组,每组10人,且对每组都采用“10合1”混采核酸检测.
(i)如果感染新冠病毒的2人在同一组,求检测的总次数;
(ii)已知感染新冠病毒的2人分在同一组的概率为.设X是检测的总次数,求X的
分布列与数学期望E(X).
(II)将这100人随机分成20组,每组5人,且对每组都采用“5合1”混采核酸检测.设Y是检测的总次数,试判断数学期望E(Y)与(I)中E(X)的大小.(结论不要求证明)
【答案】(1)①次;②分布列见解析;期望为;(2).
【分析】(1)①由题设条件还原情境,即可得解;
②求出X的取值情况,求出各情况下的概率,进而可得分布列,再由期望的公式即可得解;
(2)求出两名感染者在一组的概率,进而求出,即可得解.
【详解】(1)①对每组进行检测,需要10次;再对结果为阳性的组每个人进行检测,需要10次;
所以总检测次数为20次;
②由题意,可以取20,30,
,,
则的分布列:
所以;
(2)由题意,可以取25,30,
两名感染者在同一组的概率为,不在同一组的概率为,
则.
4.(2020·江苏·高考真题)甲口袋中装有2个黑球和1个白球,乙口袋中装有3个白球.现从甲、乙两口袋中各任取一个球交换放入另一口袋,重复n次这样的操作,记甲口袋中黑球个数为Xn,恰有2个黑球的概率为pn,恰有1个黑球的概率为qn.
(1)求p1,q1和p2,q2;
(2)求2pn+qn与2pn-1+qn-1的递推关系式和Xn的数学期望E(Xn)(用 n表示) .
【答案】(1)(2)
【分析】(1)直接根据操作,根据古典概型概率公式可得结果;
(2)根据操作,依次求,即得递推关系,构造等比数列求得,最后根据数学期望公式求结果.
【详解】(1),
,
.
(2),
,
因此,
从而,
即.
又的分布列为
故.
【点睛】本题考查古典概型概率、概率中递推关系、构造法求数列通项、数学期望公式,考查综合分析求解能力,属难题.
5.(2019·北京·高考真题)改革开放以来,人们的支付方式发生了巨大转变.近年来,移动支付已成为主要支付方式之一.为了解某校学生上个月A,B两种移动支付方式的使用情况,从全校学生中随机抽取了100人,发现样本中A,B两种支付方式都不使用的有5人,样本中仅使用A和仅使用B的学生的支付金额分布情况如下:
(Ⅰ)从全校学生中随机抽取1人,估计该学生上个月A,B两种支付方式都使用的概率;
(Ⅱ)从样本仅使用A和仅使用B的学生中各随机抽取1人,以X表示这2人中上个月支付金额大于1000元的人数,求X的分布列和数学期望;
(Ⅲ)已知上个月样本学生的支付方式在本月没有变化.现从样本仅使用A的学生中,随机抽查3人,发现他们本月的支付金额都大于2000元.根据抽查结果,能否认为样本仅使用A的学生中本月支付金额大于2000元的人数有变化?说明理由.
【答案】(Ⅰ) ;
(Ⅱ)见解析;
(Ⅲ)见解析.
【分析】(Ⅰ)由题意利用古典概型计算公式可得满足题意的概率值;
(Ⅱ)首先确定X可能的取值,然后求得相应的概率值可得分布列,最后求解数学期望即可.
(Ⅲ)由题意结合概率的定义给出结论即可.
【详解】(Ⅰ)由题意可知,两种支付方式都是用的人数为:人,则:
该学生上个月A,B两种支付方式都使用的概率.
(Ⅱ)由题意可知,
仅使用A支付方法的学生中,金额不大于1000的人数占,金额大于1000的人数占,
仅使用B支付方法的学生中,金额不大于1000的人数占,金额大于1000的人数占,
且X可能的取值为0,1,2.
,,,
X的分布列为:
其数学期望:.
(Ⅲ)我们不认为样本仅使用A的学生中本月支付金额大于2000元的人数有变化.理由如下:
随机事件在一次随机实验中是否发生是随机的,是不能预知的,随着试验次数的增多,频率越来越稳定于概率.
学校是一个相对消费稳定的地方,每个学生根据自己的实际情况每个月的消费应该相对固定,出现题中这种现象可能是发生了“小概率事件”.
(答案不唯一,小概率事件发生也可认为是人数发生了变化)
【点睛】本题以支付方式相关调查来设置问题,考查概率统计在生活中的应用,考查概率的定义和分布列的应用,使学生体会到数学与现实生活息息相关.
6.(2018·北京·高考真题)电影公司随机收集了电影的有关数据,经分类整理得到下表:
好评率是指:一类电影中获得好评的部数与该类电影的部数的比值.
假设所有电影是否获得好评相互独立.
(Ⅰ)从电影公司收集的电影中随机选取1部,求这部电影是获得好评的第四类电影的概率;
(Ⅱ)从第四类电影和第五类电影中各随机选取1部,估计恰有1部获得好评的概率;
(Ⅲ)假设每类电影得到人们喜欢的概率与表格中该类电影的好评率相等,用“”表示第k类电影得到人们喜欢,“”表示第k类电影没有得到人们喜欢(k=1,2,3,4,5,6).写出方差,,,,,的大小关系.
【答案】(1) 概率为0.025
(2) 概率估计为0.35
(3) >>=>>
【详解】分析:(1)先根据频数计算是第四类电影的频率,再乘以第四类电影好评率得所求概率,(2) 恰有1部获得好评为第四类电影获得好评第五类电影没获得好评和第四类电影没获得好评第五类电影获得好评这两个互斥事件,先利用独立事件概率乘法公式分别求两个互斥事件的概率,再相加得结果,(3) 服从0-1分布,因此,即得>>=>>.
详解:解:(Ⅰ)由题意知,样本中电影的总部数是140+50+300+200+800+510=2000,
第四类电影中获得好评的电影部数是200×0.25=50.
故所求概率为.
(Ⅱ)设事件A为“从第四类电影中随机选出的电影获得好评”,
事件B为“从第五类电影中随机选出的电影获得好评”.
故所求概率为P()=P()+P()
=P(A)(1–P(B))+(1–P(A))P(B).
由题意知:P(A)估计为0.25,P(B)估计为0.2.
故所求概率估计为0.25×0.8+0.75×0.2=0.35.
(Ⅲ)>>=>>.
点睛:互斥事件概率加法公式:若A,B互斥,则P(A+B)=P(A)+P(B),独立事件概率乘法公式:若A,B相互独立,则P(AB)=P(A)P(B).
7.(2018·全国·高考真题)某工厂的某种产品成箱包装,每箱件,每一箱产品在交付用户之前要对产品作检验,如检验出不合格品,则更换为合格品.检验时,先从这箱产品中任取件作检验,再根据检验结果决定是否对余下的所有产品作检验,设每件产品为不合格品的概率都为,且各件产品是否为不合格品相互独立.
(1)记件产品中恰有件不合格品的概率为,求的最大值点;
(2)现对一箱产品检验了件,结果恰有件不合格品,以(1)中确定的作为的值.已知每件产品的检验费用为元,若有不合格品进入用户手中,则工厂要对每件不合格品支付元的赔偿费用.
(i)若不对该箱余下的产品作检验,这一箱产品的检验费用与赔偿费用的和记为,求;
(ii)以检验费用与赔偿费用和的期望值为决策依据,是否该对这箱余下的所有产品作检验?
【答案】(1);(2)(i);(ii)应该对余下的产品作检验.
【分析】(1)方法一:利用独立重复实验成功次数对应的概率,求得,之后对其求导,利用导数在相应区间上的符号,确定其单调性,从而得到其最大值点,这里要注意的条件;
(2)方法一:先根据第一问的条件,确定出,在解(i)的时候,先求件数对应的期望,之后应用变量之间的关系,求得赔偿费用的期望;在解(ii)的时候,就通过比较两个期望的大小,得到结果.
【详解】(1)[方法一]:【通性通法】利用导数求最值
件产品中恰有件不合格品的概率为.
因此.
令,得.当时,;当时,.
所以的最大值点为;
[方法二]:【最优解】均值不等式
由题可知,20件产品中恰有2件不合格品的概率为.
,当且仅当,即可得所求.
(2)由(1)知,.
(i)令表示余下的件产品中的不合格品件数,依题意知,,即.所以.
(ii)如果对余下的产品作检验,则这一箱产品所需要的检验费为400元.
由于,故应该对余下的产品作检验.
【整体点评】(1)方法一:利用导数求最值,是求函数最值的通性通法;
方法二:根据所求式子特征,利用均值不等式求最值,是本题的最优解.
8.(2017·全国·高考真题)某超市计划按月订购一种酸奶,每天进货量相同,进货成本每瓶4元,售价每瓶6元,未售出的酸奶降价处理,以每瓶2元的价格当天全部处理完.根据往年销售经验,每天需求量与当天最高气温(单位:℃)有关.如果最高气温不低于25,需求量为500瓶;如果最高气温位于区间,需求量为300瓶;如果最高气温低于20,需求量为200瓶.为了确定六月份的订购计划,统计了前三年六月份各天的最高气温数据,得下面的频数分布表:
以最高气温位于各区间的频率代替最高气温位于该区间的概率.
(1)求六月份这种酸奶一天的需求量X(单位:瓶)的分布列.
(2)设六月份一天销售这种酸奶的利润为Y(单位:元),当六月份这种酸奶一天的进货量n(单位:瓶)为多少时,Y的数学期望达到最大值?
【答案】(1)详见解析;(2).
【分析】(1)由题意知的可能取值为200,300,500,分别求出相应的概率,由此能求出的分布列.
(2)由题意知这种酸奶一天的需求量至多为500瓶,至少为200瓶,只需考虑,根据和分类讨论.
【详解】
解:(1)由题意知,所有的可能取值为200,300,500,由表格数据知
的分布列为
(2)由题意知,这种酸奶一天的需求量至多为500,至少为200,因此只需考虑
当时,若最高气温不低于25,则2n;
若最高气温位于区间,则1200-2n;
若最高气温低于20,则=800-2n
因此
当00时,若最高气温不低于20,则2n,
若最高气温低于20,则=800-2n,
因此160+1.2n
所以时,的数学期望达到最大值,最大值为520元.
9.(2017·江苏·高考真题)已知一个口袋有m个白球,n个黑球(m,n ,n 2),这些球除颜色外全部相同.现将口袋中的球随机的逐个取出,并放入如图所示的编号为1,2,3,……,m+n的抽屉内,其中第k次取球放入编号为k的抽屉(k=1,2,3,……,m+n).
(1)试求编号为2的抽屉内放的是黑球的概率p;
(2)随机变量x表示最后一个取出的黑球所在抽屉编号的倒数,E(x)是x的数学期望,证明
【答案】(1)(2)见解析
【详解】试题分析:(1)根据条件先确定总事件数为,而编号为2的抽屉内放的是黑球的事件数为,最后根据古典概型的概率公式即可求概率;(2)先确定最后一个取出的黑球所在抽屉编号的倒数为,所对应的概率,再根据数学期望公式得,利用性质,进行放缩变形:,最后利用组合数性质化简,可得结论.
试题解析:解:(1) 编号为2的抽屉内放的是黑球的概率为: .
(2) 随机变量 X 的概率分布为:
随机变量 X 的期望为:
.
所以
.
点睛:求解离散型随机变量的数学期望的一般步骤为:
(1)“判断取值”,即判断随机变量的所有可能取值,以及取每个值所表示的意义;
(2)“探求概率”,即利用排列组合、枚举法、概率公式(常见的有古典概型公式、几何概型公式、互斥事件的概率和公式、独立事件的概率积公式,以及对立事件的概率公式等),求出随机变量取每个值时的概率;
(3)“写分布列”,即按规范形式写出分布列,并注意用分布列的性质检验所求的分布列或某事件的概率是否正确;
(4)“求期望值”,一般利用离散型随机变量的数学期望的定义求期望的值,对于有些实际问题中的随机变量,如果能够断定它服从某常见的典型分布(如二项分布),则此随机变量的期望可直接利用这种典型分布的期望公式()求得.因此,应熟记常见的典型分布的期望公式,可加快解题速度.
10.(2016·全国·高考真题)某公司计划购买2台机器,该种机器使用三年后即被淘汰,机器有一易损零件,在购进机器时,可以额外购买这种零件作为备件,每个200元.在机器使用期间,如果备件不足再购买,则每个500元.现需决策在购买机器时应同时购买几个易损零件,为此搜集并整理了100台这种机器在三年使用期内更换的易损零件数,得下面柱状图:
以这100台机器更换的易损零件数的频率代替1台机器更换的易损零件数发生的概率,记X表示2台机器三年内共需更换的易损零件数,n表示购买2台机器的同时购买的易损零件数.
(1)求X的分布列;
(2)若要求,确定n的最小值;
(3)以购买易损零件所需费用的期望值为决策依据,在与之中选其一,应选用哪个?
【答案】(1)见解析.
(2)见解析.
(3)见解析.
【分析】(1)由已知得X的可能取值为16,17,18,19,20,21,22,分别求出相应的概率,由此能求出X的分布列;(2)由X的分布列求出P(X≤18)=,P(X≤19)=.由此能确定满足P(X≤n)≥0.5中n的最小值;(3)购买零件所用费用含两部分,一部分为购买零件的费用,另一部分为备件不足时额外购买的费用,分别求出n=19时,费用的期望和当n=20时,费用的期望,从而得到买19个更合适.
【详解】(1)由柱状图并以频率代替概率可得,一台机器在三年内需更换的易损零件数为8,9,10,11的概率分别为0.2,0.4,0.2,0.2,从而
;
;
;
;
;
;
.
所以的分布列为
(2)由(1)知,,故的最小值为19.
(3)购买零件所用费用含两部分,一部分为购买零件的费用,另一部分为备件不足时额外购买的费用.
当n=19时,费用的期望为:19×200+500×0.2+1000×0.08+1500×0.04=4040;
当n=20时,费用的期望为:20×200+500×0.08+1000×0.04=4080.
可知当时所需费用的期望值小于时所需费用的期望值,故应选.
考点:离散型随机变量及其分布列
11.(2015·山东·高考真题)若n是一个三位正整数,且n的个位数字大于十位数字,十位数字大于百位数字,则称n为“三位递增数”(如137,359,567等).
在某次数学趣味活动中,每位参加者需从所有的“三位递增数”中随机抽取1个数,且只能抽取一次.得分规则如下:若抽取的“三位递增数”的三个数字之积不能被5整除,参加者得0分;若能被5整除,但不能被10整除,得-1分;若能被10整除,得1分.
(1)写出所有个位数字是5的“三位递增数”;
(2)若甲参加活动,求甲得分X的分布列和数学期望E(X).
【答案】(1) 125,135,145,235,245,345;(2) .
【详解】(1)个位数是5的“三位递增数”有:125,135,145,235,245,345;
(2)由题意知,全部“三位递增数”的个数为
随机变量X的取值为:0,-1,1,因此
,,
所以X的分布列为
因此.
考点05 条件概率、全概率公式、贝叶斯公式
1.(2023·全国新Ⅰ卷·高考真题)甲、乙两人投篮,每次由其中一人投篮,规则如下:若命中则此人继续投篮,若末命中则换为对方投篮.无论之前投篮情况如何,甲每次投篮的命中率均为0.6,乙每次投篮的命中率均为0.8.由抽签确定第1次投篮的人选,第1次投篮的人是甲、乙的概率各为0.5.
(1)求第2次投篮的人是乙的概率;
(2)求第次投篮的人是甲的概率;
(3)已知:若随机变量服从两点分布,且,则.记前次(即从第1次到第次投篮)中甲投篮的次数为,求.
【答案】(1)
(2)
(3)
【分析】(1)根据全概率公式即可求出;
(2)设,由题意可得,根据数列知识,构造等比数列即可解出;
(3)先求出两点分布的期望,再根据题中的结论以及等比数列的求和公式即可求出.
【详解】(1)记“第次投篮的人是甲”为事件,“第次投篮的人是乙”为事件,
所以,
.
(2)设,依题可知,,则
,
即,
构造等比数列,
设,解得,则,
又,所以是首项为,公比为的等比数列,
即.
(3)因为,,
所以当时,,
故.
【点睛】本题第一问直接考查全概率公式的应用,后两问的解题关键是根据题意找到递推式,然后根据数列的基本知识求解.
2.(2022·全国新Ⅰ卷·高考真题)一医疗团队为研究某地的一种地方性疾病与当地居民的卫生习惯(卫生习惯分为良好和不够良好两类)的关系,在已患该疾病的病例中随机调查了100例(称为病例组),同时在未患该疾病的人群中随机调查了100人(称为对照组),得到如下数据:
(1)能否有99%的把握认为患该疾病群体与未患该疾病群体的卫生习惯有差异?
(2)从该地的人群中任选一人,A表示事件“选到的人卫生习惯不够良好”,B表示事件“选到的人患有该疾病”.与的比值是卫生习惯不够良好对患该疾病风险程度的一项度量指标,记该指标为R.
(ⅰ)证明:;
(ⅱ)利用该调查数据,给出的估计值,并利用(ⅰ)的结果给出R的估计值.
附,
【答案】(1)答案见解析
(2)(i)证明见解析;(ii);
【分析】(1)由所给数据结合公式求出的值,将其与临界值比较大小,由此确定是否有99%的把握认为患该疾病群体与未患该疾病群体的卫生习惯有差异;(2)(i) 根据定义结合条件概率公式即可完成证明;(ii)根据(i)结合已知数据求.
【详解】(1)由已知,
又,,
所以有99%的把握认为患该疾病群体与未患该疾病群体的卫生习惯有差异.
(2)(i)因为,
所以
所以,
(ii)
由已知,,
又,,
所以
3.(2022·全国新Ⅱ卷·高考真题)在某地区进行流行病学调查,随机调查了100位某种疾病患者的年龄,得到如下的样本数据的频率分布直方图:
(1)估计该地区这种疾病患者的平均年龄(同一组中的数据用该组区间的中点值为代表);
(2)估计该地区一位这种疾病患者的年龄位于区间的概率;
(3)已知该地区这种疾病的患病率为,该地区年龄位于区间的人口占该地区总人口的.从该地区中任选一人,若此人的年龄位于区间,求此人患这种疾病的概率.(以样本数据中患者的年龄位于各区间的频率作为患者的年龄位于该区间的概率,精确到0.0001).
【答案】(1)岁;
(2);
(3).
【分析】(1)根据平均值等于各矩形的面积乘以对应区间的中点值的和即可求出;
(2)设{一人患这种疾病的年龄在区间},根据对立事件的概率公式即可解出;
(3)根据条件概率公式即可求出.
【详解】(1)平均年龄
(岁).
(2)设{一人患这种疾病的年龄在区间},所以
.
(3)设“任选一人年龄位于区间[40,50)”,“从该地区中任选一人患这种疾病”,
则由已知得:
,
则由条件概率公式可得
从该地区中任选一人,若此人的年龄位于区间,此人患这种疾病的概率为.
考点06 求解数字样本特征及应用
1.(2023·全国乙卷·高考真题)某厂为比较甲乙两种工艺对橡胶产品伸缩率的处理效应,进行10次配对试验,每次配对试验选用材质相同的两个橡胶产品,随机地选其中一个用甲工艺处理,另一个用乙工艺处理,测量处理后的橡胶产品的伸缩率.甲、乙两种工艺处理后的橡胶产品的伸缩率分别记为,.试验结果如下:
记,记的样本平均数为,样本方差为.
(1)求,;
(2)判断甲工艺处理后的橡胶产品的伸缩率较乙工艺处理后的橡胶产品的伸缩率是否有显著提高(如果,则认为甲工艺处理后的橡胶产品的伸缩率较乙工艺处理后的橡胶产品的伸缩率有显著提高,否则不认为有显著提高)
【答案】(1),;
(2)认为甲工艺处理后的橡胶产品的伸缩率较乙工艺处理后的橡胶产品的伸缩率有显著提高.
【分析】(1)直接利用平均数公式即可计算出,再得到所有的值,最后计算出方差即可;
(2)根据公式计算出的值,和比较大小即可.
【详解】(1),
,
,
的值分别为: ,
故
(2)由(1)知:,,故有,
所以认为甲工艺处理后的橡胶产品的伸缩率较乙工艺处理后的橡胶产品的伸缩率有显著提高.
2.(2021·全国乙卷·高考真题)某厂研制了一种生产高精产品的设备,为检验新设备生产产品的某项指标有无提高,用一台旧设备和一台新设备各生产了10件产品,得到各件产品该项指标数据如下:
旧设备和新设备生产产品的该项指标的样本平均数分别记为和,样本方差分别记为和.
(1)求,,,;
(2)判断新设备生产产品的该项指标的均值较旧设备是否有显著提高(如果,则认为新设备生产产品的该项指标的均值较旧设备有显著提高,否则不认为有显著提高).
【答案】(1);(2)新设备生产产品的该项指标的均值较旧设备有显著提高.
【分析】(1)根据平均数和方差的计算方法,计算出平均数和方差.
(2)根据题目所给判断依据,结合(1)的结论进行判断.
【详解】(1),
,
,
.
(2)依题意,,,
,所以新设备生产产品的该项指标的均值较旧设备有显著提高.
3.(2015·广东·高考真题)某工厂36名工人年龄数据如图:
(1)用系统抽样法从36名工人中抽取容量为9的样本,且在第一分段里用随机抽样法抽到的年龄数据为44,列出样本的年龄数据;
(2)计算(1)中样本的均值和方差s2;
(3)36名工人中年龄在﹣s和+s之间有多少人?所占百分比是多少(精确到0.01%)?
【答案】(1)44,40,36,43,36,37,44,43,37.
(2)平均值40;方差:
(3)23人.63.89%.
【详解】试题分析:(1)利用系统抽样的定义进行求解即可;
(2)根据均值和方差公式即可计算(1)中样本的均值和方差s2;
(3)求出样本和方差即可得到结论.
解:(1)由系统抽样知,36人分成9组,每组4人,其中第一组的工人年龄为44,所以其编号为2,
∴所有样本数据的编号为:4n﹣2,(n=1,2,…,9),
其数据为:44,40,36,43,36,37,44,43,37.
(2)由平均值公式得=(44+40+36+43+36+37+44+43+37)=40.
由方差公式得s2=[(44﹣40)2+(40﹣40)2+…+(37﹣40)2]=.
(3)∵s2=.∴s=∈(3,4),
∴36名工人中年龄在﹣s和+s之间的人数等于区间[37,43]的人数,
即40,40,41,…,39,共23人.
∴36名工人中年龄在﹣s和+s之间所占百分比为≈63.89%.
点评:本题主要考查统计和分层抽样的应用,比较基础.
考点07 概率统计的实际应用与决策问题
1.(2024·全国甲卷·高考真题)某工厂进行生产线智能化升级改造,升级改造后,从该工厂甲、乙两个车间的产品中随机抽取150件进行检验,数据如下:
(1)填写如下列联表:
能否有的把握认为甲、乙两车间产品的优级品率存在差异?能否有的把握认为甲,乙两车间产品的优级品率存在差异?
(2)已知升级改造前该工厂产品的优级品率,设为升级改造后抽取的n件产品的优级品率.如果,则认为该工厂产品的优级品率提高了,根据抽取的150件产品的数据,能否认为生产线智能化升级改造后,该工厂产品的优级品率提高了?()
附:
【答案】(1)答案见详解
(2)答案见详解
【分析】(1)根据题中数据完善列联表,计算,并与临界值对比分析;
(2)用频率估计概率可得,根据题意计算,结合题意分析判断.
【详解】(1)根据题意可得列联表:
可得,
因为,
所以有的把握认为甲、乙两车间产品的优级品率存在差异,没有的把握认为甲,乙两车间产品的优级品率存在差异.
(2)由题意可知:生产线智能化升级改造后,该工厂产品的优级品的频率为,
用频率估计概率可得,
又因为升级改造前该工厂产品的优级品率,
则,
可知,
所以可以认为生产线智能化升级改造后,该工厂产品的优级品率提高了.
2.(2023·全国新Ⅱ卷·高考真题)某研究小组经过研究发现某种疾病的患病者与未患病者的某项医学指标有明显差异,经过大量调查,得到如下的患病者和未患病者该指标的频率分布直方图:
利用该指标制定一个检测标准,需要确定临界值c,将该指标大于c的人判定为阳性,小于或等于c的人判定为阴性.此检测标准的漏诊率是将患病者判定为阴性的概率,记为;误诊率是将未患病者判定为阳性的概率,记为.假设数据在组内均匀分布,以事件发生的频率作为相应事件发生的概率.
(1)当漏诊率%时,求临界值c和误诊率;
(2)设函数,当时,求的解析式,并求在区间的最小值.
【答案】(1),;
(2),最小值为.
【分析】(1)根据题意由第一个图可先求出,再根据第二个图求出的矩形面积即可解出;
(2)根据题意确定分段点,即可得出的解析式,再根据分段函数的最值求法即可解出.
【详解】(1)依题可知,左边图形第一个小矩形的面积为,所以,
所以,解得:,
.
(2)当时,
;
当时,
,
故,
所以在区间的最小值为.
3.(2023·北京·高考真题)为研究某种农产品价格变化的规律,收集得到了该农产品连续40天的价格变化数据,如下表所示.在描述价格变化时,用“+”表示“上涨”,即当天价格比前一天价格高;用“-”表示“下跌”,即当天价格比前一天价格低;用“0”表示“不变”,即当天价格与前一天价格相同.
用频率估计概率.
(1)试估计该农产品价格“上涨”的概率;
(2)假设该农产品每天的价格变化是相互独立的.在未来的日子里任取4天,试估计该农产品价格在这4天中2天“上涨”、1天“下跌”、1天“不变”的概率;
(3)假设该农产品每天的价格变化只受前一天价格变化的影响.判断第41天该农产品价格“上涨”“下跌”和“不变”的概率估计值哪个最大.(结论不要求证明)
【答案】(1)
(2)
(3)不变
【分析】(1)计算表格中的的次数,然后根据古典概型进行计算;
(2)分别计算出表格中上涨,不变,下跌的概率后进行计算;
(3)通过统计表格中前一次上涨,后一次发生的各种情况进行推断第天的情况.
【详解】(1)根据表格数据可以看出,天里,有个,也就是有天是上涨的,
根据古典概型的计算公式,农产品价格上涨的概率为:
(2)在这天里,有天上涨,天下跌,天不变,也就是上涨,下跌,不变的概率分别是,,,
于是未来任取天,天上涨,天下跌,天不变的概率是
(3)由于第天处于上涨状态,从前次的次上涨进行分析,上涨后下一次仍上涨的有次,不变的有次,下跌的有次,
因此估计第次不变的概率最大.
4.(2020·北京·高考真题)某校为举办甲、乙两项不同活动,分别设计了相应的活动方案:方案一、方案二.为了解该校学生对活动方案是否支持,对学生进行简单随机抽样,获得数据如下表:
假设所有学生对活动方案是否支持相互独立.
(Ⅰ)分别估计该校男生支持方案一的概率、该校女生支持方案一的概率;
(Ⅱ)从该校全体男生中随机抽取2人,全体女生中随机抽取1人,估计这3人中恰有2人支持方案一的概率;
(Ⅲ)将该校学生支持方案二的概率估计值记为,假设该校一年级有500名男生和300名女生,除一年级外其他年级学生支持方案二的概率估计值记为,试比较与 的大小.(结论不要求证明)
【答案】(Ⅰ)该校男生支持方案一的概率为,该校女生支持方案一的概率为;
(Ⅱ),(Ⅲ)
【分析】(Ⅰ)根据频率估计概率,即得结果;
(Ⅱ)先分类,再根据独立事件概率乘法公式以及分类计数加法公式求结果;
(Ⅲ)先求,再根据频率估计概率,即得大小.
【详解】(Ⅰ)该校男生支持方案一的概率为,
该校女生支持方案一的概率为;
(Ⅱ)3人中恰有2人支持方案一分两种情况,(1)仅有两个男生支持方案一,(2)仅有一个男生支持方案一,一个女生支持方案一,
所以3人中恰有2人支持方案一概率为:;
(Ⅲ)
【点睛】本题考查利用频率估计概率、独立事件概率乘法公式,考查基本分析求解能力,属基础题.
5.(2020·全国·高考真题)某厂接受了一项加工业务,加工出来的产品(单位:件)按标准分为A,B,C,D四个等级.加工业务约定:对于A级品、B级品、C级品,厂家每件分别收取加工费90元,50元,20元;对于D级品,厂家每件要赔偿原料损失费50元.该厂有甲、乙两个分厂可承接加工业务.甲分厂加工成本费为25元/件,乙分厂加工成本费为20元/件.厂家为决定由哪个分厂承接加工业务,在两个分厂各试加工了100件这种产品,并统计了这些产品的等级,整理如下:
甲分厂产品等级的频数分布表
乙分厂产品等级的频数分布表
(1)分别估计甲、乙两分厂加工出来的一件产品为A级品的概率;
(2)分别求甲、乙两分厂加工出来的100件产品的平均利润,以平均利润为依据,厂家应选哪个分厂承接加工业务?
【答案】(1)甲分厂加工出来的级品的概率为,乙分厂加工出来的级品的概率为;(2)选甲分厂,理由见解析.
【分析】(1)根据两个频数分布表即可求出;
(2)根据题意分别求出甲乙两厂加工件产品的总利润,即可求出平均利润,由此作出选择.
【详解】(1)由表可知,甲厂加工出来的一件产品为级品的概率为,乙厂加工出来的一件产品为级品的概率为;
(2)甲分厂加工件产品的总利润为元,
所以甲分厂加工件产品的平均利润为元每件;
乙分厂加工件产品的总利润为
元,
所以乙分厂加工件产品的平均利润为元每件.
故厂家选择甲分厂承接加工任务.
【点睛】本题主要考查古典概型的概率公式的应用,以及平均数的求法,并根据平均值作出决策,属于基础题.
6.(2019·北京·高考真题)改革开放以来,人们的支付方式发生了巨大转变.近年来,移动支付已成为主要支付方式之一.为了解某校学生上个月A,B两种移动支付方式的使用情况,从全校学生中随机抽取了100人,发现样本中A,B两种支付方式都不使用的有5人,样本中仅使用A和仅使用B的学生的支付金额分布情况如下:
(Ⅰ)从全校学生中随机抽取1人,估计该学生上个月A,B两种支付方式都使用的概率;
(Ⅱ)从样本仅使用A和仅使用B的学生中各随机抽取1人,以X表示这2人中上个月支付金额大于1000元的人数,求X的分布列和数学期望;
(Ⅲ)已知上个月样本学生的支付方式在本月没有变化.现从样本仅使用A的学生中,随机抽查3人,发现他们本月的支付金额都大于2000元.根据抽查结果,能否认为样本仅使用A的学生中本月支付金额大于2000元的人数有变化?说明理由.
【答案】(Ⅰ) ;
(Ⅱ)见解析;
(Ⅲ)见解析.
【分析】(Ⅰ)由题意利用古典概型计算公式可得满足题意的概率值;
(Ⅱ)首先确定X可能的取值,然后求得相应的概率值可得分布列,最后求解数学期望即可.
(Ⅲ)由题意结合概率的定义给出结论即可.
【详解】(Ⅰ)由题意可知,两种支付方式都是用的人数为:人,则:
该学生上个月A,B两种支付方式都使用的概率.
(Ⅱ)由题意可知,
仅使用A支付方法的学生中,金额不大于1000的人数占,金额大于1000的人数占,
仅使用B支付方法的学生中,金额不大于1000的人数占,金额大于1000的人数占,
且X可能的取值为0,1,2.
,,,
X的分布列为:
其数学期望:.
(Ⅲ)我们不认为样本仅使用A的学生中本月支付金额大于2000元的人数有变化.理由如下:
随机事件在一次随机实验中是否发生是随机的,是不能预知的,随着试验次数的增多,频率越来越稳定于概率.
学校是一个相对消费稳定的地方,每个学生根据自己的实际情况每个月的消费应该相对固定,出现题中这种现象可能是发生了“小概率事件”.
(答案不唯一,小概率事件发生也可认为是人数发生了变化)
【点睛】本题以支付方式相关调查来设置问题,考查概率统计在生活中的应用,考查概率的定义和分布列的应用,使学生体会到数学与现实生活息息相关.
7.(2019·全国·高考真题)为了解甲、乙两种离子在小鼠体内的残留程度,进行如下试验:将200只小鼠随机分成两组,每组100只,其中组小鼠给服甲离子溶液,组小鼠给服乙离子溶液.每只小鼠给服的溶液体积相同、摩尔浓度相同.经过一段时间后用某种科学方法测算出残留在小鼠体内离子的百分比.根据试验数据分别得到如下直方图:
记为事件:“乙离子残留在体内的百分比不低于”,根据直方图得到的估计值为.
(1)求乙离子残留百分比直方图中的值;
(2)分别估计甲、乙离子残留百分比的平均值(同一组中的数据用该组区间的中点值为代表).
【答案】(1) ,;(2) ,.
【分析】(1)由及频率和为1可解得和的值;(2)根据公式求平均数.
【详解】(1)由题得,解得,由,解得.
(2)由甲离子的直方图可得,甲离子残留百分比的平均值为,
乙离子残留百分比的平均值为
【点睛】本题考查频率分布直方图和平均数,属于基础题.
8.(2018·全国·高考真题)某家庭记录了未使用节水龙头天的日用水量数据(单位:)和使用了节水龙头天的日用水量数据,得到频数分布表如下:
未使用节水龙头天的日用水量频数分布表
使用了节水龙头天的日用水量频数分布表
(1)作出使用了节水龙头天的日用水量数据的频率分布直方图:
(2)估计该家庭使用节水龙头后,日用水量小于的概率;
(3)估计该家庭使用节水龙头后,一年能节省多少水?(一年按天计算,同一组中的数据以这组数据所在区间中点的值作代表.)
【答案】(1)直方图见解析;(2);(3).
【分析】(1)根据题中所给的使用了节水龙头天的日用水量频数分布表,算出落在相应区间上的频率,借助于直方图中长方形的面积表示的就是落在相应区间上的频率,从而确定出对应矩形的高,从而得到直方图;
(2)结合直方图,算出日用水量小于的矩形的面积总和,即为所求的频率;
(3)根据组中值乘以相应的频率作和求得天日用水量的平均值,作差乘以天得到一年能节约用水多少,从而求得结果.
【详解】(1)频率分布直方图如下图所示:
(2)根据以上数据,该家庭使用节水龙头后天日用水量小于的频率为
;
因此该家庭使用节水龙头后日用水量小于的概率的估计值为;
(3)该家庭未使用节水龙头天日用水量的平均数为
.
该家庭使用了节水龙头后50天日用水量的平均数为.
估计使用节水龙头后,一年可节省水.
【点睛】该题考查的是有关统计的问题,涉及到的知识点有频率分布直方图的绘制、利用频率分布直方图计算变量落在相应区间上的概率、利用频率分布直方图求平均数,在解题的过程中,需要认真审题,细心运算,仔细求解,就可以得出正确结果.
9.(2017·北京·高考真题)为了研究一种新药的疗效,选100名患者随机分成两组,每组各50名,一组服药,另一组不服药.一段时间后,记录了两组患者的生理指标x和y的数据,并制成下图,其中“*”表示服药者,“+”表示未服药者.
(Ⅰ)从服药的50名患者中随机选出一人,求此人指标y的值小于60的概率;
(Ⅱ)从图中A,B,C,D四人中随机选出两人,记为选出的两人中指标x的值大于1.7的人数,求的分布列和数学期望E();
(Ⅲ)试判断这100名患者中服药者指标y数据的方差与未服药者指标y数据的方差的大小.(只需写出结论)
【答案】(1)0.3(2)见解析(3)服药者指标数据的方差大于未服药者指标数据的方差.
【详解】(Ⅰ)由图知,在服药的50名患者中,指标的值小于60的有15人,
所以从服药的50名患者中随机选出一人,此人指标的值小于60的概率为.
(Ⅱ)由图知,A,B,C,D四人中,指标的值大于1.7的有2人:A和C.
所以的所有可能取值为0,1,2.
.
所以的分布列为
故的期望.
(Ⅲ)在这100名患者中,服药者指标数据的方差大于未服药者指标数据的方差.
【名师点睛】求分布列的三种方法:
(1)由统计数据得到离散型随机变量的分布列;
(2)由古典概型求出离散型随机变量的分布列;
(3)由互斥事件的概率、相互独立事件同时发生的概率及n次独立重复试验有k次发生的概率求离散型随机变量的分布列.
10.(2016·四川·高考真题)我国是世界上严重缺水的国家,某市政府为了鼓励居民节约用水,计划调整居民生活用水收费方案,拟确定一个合理的月用水量标准(吨)、一位居民的月用水量不超过的部分按平价收费,超出的部分按议价收费.为了了解居民用水情况,通过抽样,获得了某年100位居民每人的月均用水量(单位:吨),将数据按照,分成9组,制成了如图所示的频率分布直方图.
(1)求直方图中的值;
(2)设该市有30万居民,估计全市居民中月均用水量不低于3吨的人数,并说明理由;
(3)若该市政府希望使的居民每月的用水量不超过标准(吨),估计的值,并说明理由.
【答案】(1);(2)万;(3).
【详解】试题分析:本题主要考查频率分布直方图、频率、频数的计算等基础知识,考查学生的分析问题、解决问题的能力. 第(1)问,由高×组距=频率,计算每组的频率,根据所有频率之和为1,计算出a的值;第(2)问,利用高×组距=频率,先计算出每人月均用水量不低于3吨的频率,再利用频率×样本容量=频数,计算所求人数;第(3)问,将前6组的频率之和与前5组的频率之和进行比较,得出2.5≤x<3,再估计x的值.
试题解析:(1)由频率分布直方图知,月均用水量在[0,0.5)中的频率为0.08×0.5=0.04,
同理,在[0.5,1),[1.5,2),[2,2.5),[3,3.5),[3.5,4),[4,4.5)中的频率分别为0.08,0.20,0.26,0.06,0.04,0.02.
由0.04+0.08+0.5×a+0.20+0.26+0.5×a+0.06+0.04+0.02=1,
解得a=0.30.
(2)由(1),100位居民每人月均用水量不低于3吨的频率为0.06+0.04+0.02=0.12.
由以上样本的频率分布,可以估计全市30万居民中月均用水量不低于3吨的人数为
300 000×0.12="36" 000.
(3)因为前6组的频率之和为0.04+0.08+0.15+0.20+0.26+0.15=0.88>0.85,
而前5组的频率之和为0.04+0.08+0.15+0.20+0.26=0.73<0.85,
所以2.5≤x<3.
由0.3×(x–2.5)=0.85–0.73,
解得x=2.9.
所以,估计月用水量标准为2.9吨时,85%的居民每月的用水量不超过标准.
【考点】频率分布直方图
【名师点睛】本题主要考查频率分布直方图、频率、频数的计算公式等基础知识,考查学生的分析问题、解决问题的能力.在频率分布直方图中,第n个小矩形的面积就是相应组的频率,所有小矩形的面积之和为1,这是解题的关键,也是识图的基础.
11.(2016·北京·高考真题)A,B,C三个班共有100名学生,为调查他们的体育锻炼情况,通过分层抽样获得了部分学生一周的锻炼时间,数据如下表(单位:小时):
(Ⅰ)试估计C班的学生人数;
(Ⅱ)从A班和C班抽出的学生中,各随机选取一人,A班选出的人记为甲,C班选出的人记为乙.假设所有学生的锻炼时间相互独立,求该周甲的锻炼时间比乙的锻炼时间长的概率;
(Ⅲ)再从A,B,C三个班中各随机抽取一名学生,他们该周的锻炼时间分别是7,9,8.25(单位:小时).这3个新数据与表格中的数据构成的新样本的平均数记为,表格中数据的平均数记为,试判断和的大小.(结论不要求证明)
【答案】(Ⅰ)40;(Ⅱ);(III).
【详解】试题分析:(Ⅰ)根据图表,结合分层抽样的抽样比计算C班的学生人数;
(Ⅱ)根据题意列出“该周甲的锻炼时间比乙的锻炼时间长”的所有事件,由相互独立事件概率公式求解.
(Ⅲ)根据平均数公式进行判断即可.
试题解析:(Ⅰ)由题意知,抽出的名学生中,来自C班的学生有名.根据分层抽样方法,C班的学生人数估计为.
(Ⅱ)设事件为“甲是现有样本中A班的第个人”,,
事件为“乙是现有样本中C班的第个人”,,
由题意可知,,;,.
,,.
设事件为“该周甲的锻炼时间比乙的锻炼时间长”.由题意知,
.
因此
.
(Ⅲ).
【考点】分层抽样、相互独立事件的概率、平均数
【名师点睛】求复杂的互斥事件的概率的方法:一是直接法,将所求事件的概率分解为一些彼此互斥事件概率的和,运用互斥事件的求和公式计算;二是间接法,先求此事件的对立事件的概率,再用公式,即运用逆向思维的方法(正难则反)求解,应用此公式时,一定要分清事件的对立事件到底是什么事件,不能重复或遗漏.特别是对于含“至多”“至少”等字眼的题目,用第二种方法往往显得比较简便.
12.(2016·全国·高考真题)某险种的基本保费为(单位:元),继续购买该险种的投保人称为续保人,续保人本年度的保费与其上年度出险次数的关联如下:
随机调查了该险种的200名续保人在一年内的出险情况,得到如下统计表:
(I)记A为事件:“一续保人本年度的保费不高于基本保费”.求P(A)的估计值;
(Ⅱ)记B为事件:“一续保人本年度的保费高于基本保费但不高于基本保费的160%”.求P(B)的估计值;
(Ⅲ)求续保人本年度的平均保费估计值.
【答案】(I);(Ⅱ);(Ⅲ)1.1925a.
【分析】(I)求出A为事件:“一续保人本年度的保费不高于基本保费”的人数.总事件人数,即可求P(A)的估计值;
(Ⅱ)求出B为事件:“一续保人本年度的保费高于基本保费但不高于基本保费的160%”的人数.然后求P(B)的估计值;
(Ⅲ)利用人数与保费乘积的和除以总续保人数,可得本年度的平均保费估计值.
【详解】解:(I)记A为事件:“一续保人本年度的保费不高于基本保费”.事件A的人数为:60+50=110,该险种的200名续保,
P(A)的估计值为:;
(Ⅱ)记B为事件:“一续保人本年度的保费高于基本保费但不高于基本保费的160%”.事件B的人数为:30+30=60,P(B)的估计值为:;
(Ⅲ)续保人本年度的平均保费估计值为1.1925a.
【点睛】本题考查样本估计总体的实际应用,考查计算能力.
13.(2016·全国·高考真题)某公司计划购买2台机器,该种机器使用三年后即被淘汰,机器有一易损零件,在购进机器时,可以额外购买这种零件作为备件,每个200元.在机器使用期间,如果备件不足再购买,则每个500元.现需决策在购买机器时应同时购买几个易损零件,为此搜集并整理了100台这种机器在三年使用期内更换的易损零件数,得下面柱状图:
以这100台机器更换的易损零件数的频率代替1台机器更换的易损零件数发生的概率,记X表示2台机器三年内共需更换的易损零件数,n表示购买2台机器的同时购买的易损零件数.
(1)求X的分布列;
(2)若要求,确定n的最小值;
(3)以购买易损零件所需费用的期望值为决策依据,在与之中选其一,应选用哪个?
【答案】(1)见解析.
(2)见解析.
(3)见解析.
【分析】(1)由已知得X的可能取值为16,17,18,19,20,21,22,分别求出相应的概率,由此能求出X的分布列;(2)由X的分布列求出P(X≤18)=,P(X≤19)=.由此能确定满足P(X≤n)≥0.5中n的最小值;(3)购买零件所用费用含两部分,一部分为购买零件的费用,另一部分为备件不足时额外购买的费用,分别求出n=19时,费用的期望和当n=20时,费用的期望,从而得到买19个更合适.
【详解】(1)由柱状图并以频率代替概率可得,一台机器在三年内需更换的易损零件数为8,9,10,11的概率分别为0.2,0.4,0.2,0.2,从而
;
;
;
;
;
;
.
所以的分布列为
(2)由(1)知,,故的最小值为19.
(3)购买零件所用费用含两部分,一部分为购买零件的费用,另一部分为备件不足时额外购买的费用.
当n=19时,费用的期望为:19×200+500×0.2+1000×0.08+1500×0.04=4040;
当n=20时,费用的期望为:20×200+500×0.08+1000×0.04=4080.
可知当时所需费用的期望值小于时所需费用的期望值,故应选.
考点:离散型随机变量及其分布列
14.(2016·全国·高考真题)某公司计划购买1台机器,该种机器使用三年后即被淘汰.机器有一易损零件,在购进机器时,可以额外购买这种零件作为备件,每个200元.在机器使用期间,如果备件不足再购买,则每个500元.现需决策在购买机器时应同时购买几个易损零件,为此搜集并整理了100台这种机器在三年使用期内更换的易损零件数,得下面柱状图:
记x表示1台机器在三年使用期内需更换的易损零件数,y表示1台机器在购买易损零件上所需的费用(单位:元),表示购机的同时购买的易损零件数.
(Ⅰ)若=19,求y与x的函数解析式;
(Ⅱ)若要求“需更换的易损零件数不大于”的频率不小于0.5,求的最小值;
(Ⅲ)假设这100台机器在购机的同时每台都购买19个易损零件,或每台都购买20个易损零件,分别计算这100台机器在购买易损零件上所需费用的平均数,以此作为决策依据,购买1台机器的同时应购买19个还是20个易损零件?
【答案】(1);(2)19;(3) 购买1台机器的同时应购买19个易损零件.
【详解】试题分析:(Ⅰ)分x19及x>19,分别求解析式;(Ⅱ)通过频率大小进行比较;(Ⅲ)分别求出n=19,n=20时所需费用的平均数来确定.
试题解析:(Ⅰ)当时,;当时,,所以与的函数解析式为.
(Ⅱ)由柱状图知,需更换的零件数不大于18的频率为0.46,不大于19的频率为0.7,故的最小值为19.
(Ⅲ)若每台机器在购机同时都购买19个易损零件,则这100台机器中有70台在购买易损零件上的费用为3 800,20台的费用为4 300,10台的费用为4 800,因此这100台机器在购买易损零件上所需费用的平均数为.
若每台机器在购机同时都购买20个易损零件,则这100台机器中有90台在购买易损零件上的费用为4 000,10台的费用为4 500,因此这100台机器在购买易损零件上所需费用的平均数为.
比较两个平均数可知,购买1台机器的同时应购买19个易损零件.
【考点】函数解析式、概率与统计
【名师点睛】本题把统计与函数结合在一起进行考查,有综合性但难度不大,求解的关键是读懂题意,所以提醒考生要重视数学中的阅读理解问题.
15.(2015·陕西·高考真题)设某校新、老校区之间开车单程所需时间为,只与道路畅通状况有关,对其容量为的样本进行统计,结果如图:
(1)求的分布列与数学期望;
(2)刘教授驾车从老校区出发,前往新校区做一个50分钟的讲座,结束后立即返回老校区,求刘教授从离开老校区到返回老校区共用时间不超过120分钟的概率.
【答案】(Ⅰ)分布列见解析,;(Ⅱ).
【详解】试题分析:(1)先算出的频率分布,进而可得的分布列,再利用数学期望公式可得数学期望;(2)先设事件表示“刘教授从离开老校区到返回老校区共用时间不超过分钟”,再算出的概率.
试题解析:(1)由统计结果可得T的频率分步为
以频率估计概率得T的分布列为
从而 (分钟).
(2)设分别表示往、返所需时间,的取值相互独立,且与T的分布列相同.设事件A表示“刘教授共用时间不超过120分钟”,由于讲座时间为50分钟,所以事件A对应于“刘教授在途中的时间不超过70分钟”.
解法一:
.
解法二:
故.
考点:1.离散型随机变量的分布列与数学期望;2.独立事件的概率.
16.(2015·全国·高考真题)某公司为了解用户对其产品的满意度,从A、B两地区分别随机调查了20个用户,得到用户对产品的满意度评分如下:
(Ⅰ)根据两组数据完成两地区用户满意度评分的茎叶图,并通过茎叶图比较两地区满意度的平均值及分散程度(不要求算出具体值,给出结论即可):
(Ⅱ)根据用户满意度评分,将用户的满意度从低到高分为三个等级:
记事件C:“A地区用户的满意度等级高于B地区用户的满意度等级”,假设两地区用户的评价结果相互独立,根据所给数据,以事件发生的频率作为相应事件发生的概率,求C的概率.
【答案】(Ⅰ)见解析(Ⅱ)0.44
【分析】(Ⅰ)根据调查数据和茎叶图的定义,可做出茎叶图,通过图中的数据的分散程度,可得结论;
(Ⅱ)事件C:“A地区用户的满意度等级高于B地区用户的满意度等级”,分为两种情况:第一种情况是:“A地区用户满意度等级为满意或非常满意”,同时“B地区用户满意度等级为不满意”;第二种情况是“A地区用户满意度等级为非常满意”,同时“B地区用户满意度等级为满意”,分别求出其概率,再运用概率的加法公式可得值;
【详解】(Ⅰ)两地区用户满意度评分的如下
通过茎叶图可以看出,A地区用户满意度评分的平均值高于B地区用户满意度评分的平均值;A地区用户满意度评分比较集中,B地区用户满意度评分比较分散.
(Ⅱ)记表示事件:“A地区用户满意度等级为满意或非常满意”;
表示事件:“A地区用户满意度等级为非常满意”;
表示事件:“B地区用户满意度等级为不满意”;
表示事件:“B地区用户满意度等级为满意”.
则与独立,与独立,与互斥,.
.
由所给数据得,,,发生的概率分别为,,,.
故,,,
故.
【点睛】本题考查茎叶图和特征数,求互斥事件和独立事件的概率,关键在于将事件分成相互独立互斥事件,分别求其概率,再运用概率的加法公式,属于中档题.
考点08 概率统计与其他知识的杂糅问题
1.(2023·全国新Ⅱ卷·高考真题)某研究小组经过研究发现某种疾病的患病者与未患病者的某项医学指标有明显差异,经过大量调查,得到如下的患病者和未患病者该指标的频率分布直方图:
利用该指标制定一个检测标准,需要确定临界值c,将该指标大于c的人判定为阳性,小于或等于c的人判定为阴性.此检测标准的漏诊率是将患病者判定为阴性的概率,记为;误诊率是将未患病者判定为阳性的概率,记为.假设数据在组内均匀分布,以事件发生的频率作为相应事件发生的概率.
(1)当漏诊率%时,求临界值c和误诊率;
(2)设函数,当时,求的解析式,并求在区间的最小值.
【答案】(1),;
(2),最小值为.
【分析】(1)根据题意由第一个图可先求出,再根据第二个图求出的矩形面积即可解出;
(2)根据题意确定分段点,即可得出的解析式,再根据分段函数的最值求法即可解出.
【详解】(1)依题可知,左边图形第一个小矩形的面积为,所以,
所以,解得:,
.
(2)当时,
;
当时,
,
故,
所以在区间的最小值为.
2.(2021·全国新Ⅱ卷·高考真题)一种微生物群体可以经过自身繁殖不断生存下来,设一个这种微生物为第0代,经过一次繁殖后为第1代,再经过一次繁殖后为第2代……,该微生物每代繁殖的个数是相互独立的且有相同的分布列,设X表示1个微生物个体繁殖下一代的个数,.
(1)已知,求;
(2)设p表示该种微生物经过多代繁殖后临近灭绝的概率,p是关于x的方程:的一个最小正实根,求证:当时,,当时,;
(3)根据你的理解说明(2)问结论的实际含义.
【答案】(1)1;(2)见解析;(3)见解析.
【分析】(1)利用公式计算可得.
(2)利用导数讨论函数的单调性,结合及极值点的范围可得的最小正零点.
(3)利用期望的意义及根的范围可得相应的理解说明.
【详解】(1).
(2)设,
因为,故,
若,则,故.
,
因为,,
故有两个不同零点,且,
且时,;时,;
故在,上为增函数,在上为减函数,
若,因为在为增函数且,
而当时,因为在上为减函数,故,
故为的一个最小正实根,
若,因为且在上为减函数,故1为的一个最小正实根,
综上,若,则.
若,则,故.
此时,,
故有两个不同零点,且,
且时,;时,;
故在,上为增函数,在上为减函数,
而,故,
又,故在存在一个零点,且.
所以为的一个最小正实根,此时,
故当时,.
(3)意义:每一个该种微生物繁殖后代的平均数不超过1,则若干代必然灭绝,若繁殖后代的平均数超过1,则若干代后被灭绝的概率小于1.
3.(2020·江苏·高考真题)甲口袋中装有2个黑球和1个白球,乙口袋中装有3个白球.现从甲、乙两口袋中各任取一个球交换放入另一口袋,重复n次这样的操作,记甲口袋中黑球个数为Xn,恰有2个黑球的概率为pn,恰有1个黑球的概率为qn.
(1)求p1,q1和p2,q2;
(2)求2pn+qn与2pn-1+qn-1的递推关系式和Xn的数学期望E(Xn)(用 n表示) .
【答案】(1)(2)
【分析】(1)直接根据操作,根据古典概型概率公式可得结果;
(2)根据操作,依次求,即得递推关系,构造等比数列求得,最后根据数学期望公式求结果.
【详解】(1),
,
.
(2),
,
因此,
从而,
即.
又的分布列为
故.
【点睛】本题考查古典概型概率、概率中递推关系、构造法求数列通项、数学期望公式,考查综合分析求解能力,属难题.
4.(2019·全国·高考真题)为了治疗某种疾病,研制了甲、乙两种新药,希望知道哪种新药更有效,为此进行动物试验.试验方案如下:每一轮选取两只白鼠对药效进行对比试验.对于两只白鼠,随机选一只施以甲药,另一只施以乙药.一轮的治疗结果得出后,再安排下一轮试验.当其中一种药治愈的白鼠比另一种药治愈的白鼠多4只时,就停止试验,并认为治愈只数多的药更有效.为了方便描述问题,约定:对于每轮试验,若施以甲药的白鼠治愈且施以乙药的白鼠未治愈则甲药得1分,乙药得分;若施以乙药的白鼠治愈且施以甲药的白鼠未治愈则乙药得1分,甲药得分;若都治愈或都未治愈则两种药均得0分.甲、乙两种药的治愈率分别记为α和β,一轮试验中甲药的得分记为X.
(1)求的分布列;
(2)若甲药、乙药在试验开始时都赋予4分,表示“甲药的累计得分为时,最终认为甲药比乙药更有效”的概率,则,,,其中,,.假设,.
(i)证明:为等比数列;
(ii)求,并根据的值解释这种试验方案的合理性.
【答案】(1)见解析;(2)(i)见解析;(ii).
【分析】(1)首先确定所有可能的取值,再来计算出每个取值对应的概率,从而可得分布列;(2)(i)求解出的取值,可得,从而整理出符合等比数列定义的形式,问题得证;(ii)列出证得的等比数列的通项公式,采用累加的方式,结合和的值可求得;再次利用累加法可求出.
【详解】(1)由题意可知所有可能的取值为:,,
;;
则的分布列如下:
(2),
,,
(i)
即
整理可得:
是以为首项,为公比的等比数列
(ii)由(i)知:
,,……,
作和可得:
表示最终认为甲药更有效的.由计算结果可以看出,在甲药治愈率为0.5,乙药治愈率为0.8时,认为甲药更有效的概率为,此时得出错误结论的概率非常小,说明这种实验方案合理.
【点睛】本题考查离散型随机变量分布列的求解、利用递推关系式证明等比数列、累加法求解数列通项公式和数列中的项的问题.本题综合性较强,要求学生能够熟练掌握数列通项求解、概率求解的相关知识,对学生分析和解决问题能力要求较高.
考点
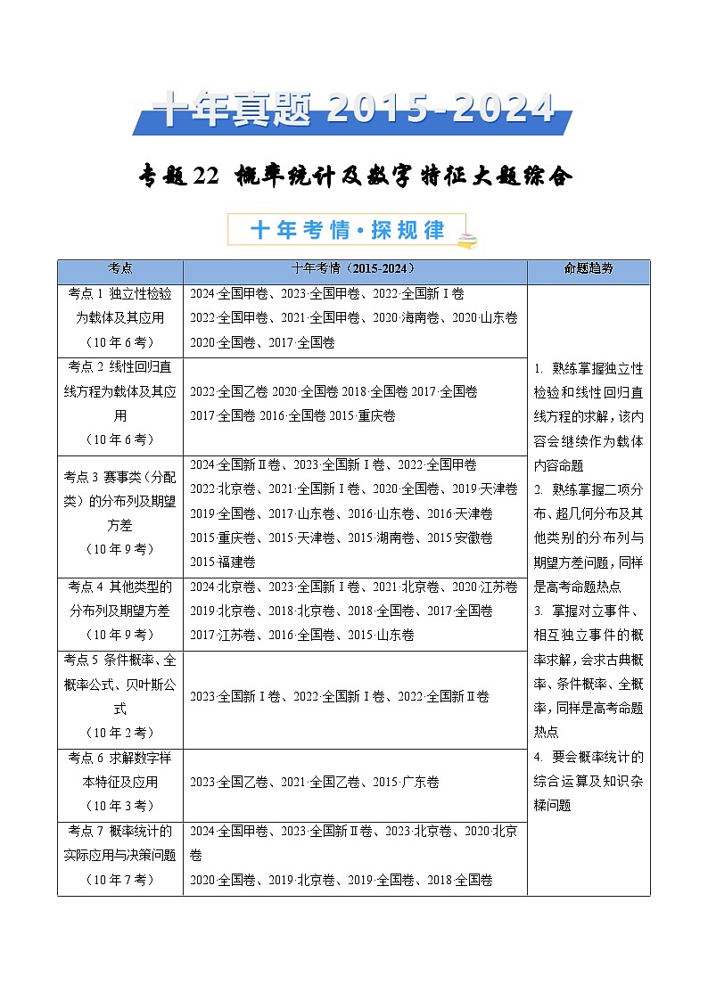
十年考情(2015-2024)
命题趋势
考点1 独立性检验为载体及其应用
(10年6考)
2024·全国甲卷、2023·全国甲卷、2022·全国新Ⅰ卷
2022·全国甲卷、2021·全国甲卷、2020·海南卷、2020·山东卷
2020·全国卷、2017·全国卷
熟练掌握独立性检验和线性回归直线方程的求解,该内容会继续作为载体内容命题
熟练掌握二项分布、超几何分布及其他类别的分布列与期望方差问题,同样是高考命题热点
掌握对立事件、相互独立事件的概率求解,会求古典概率、条件概率、全概率,同样是高考命题热点
要会概率统计的综合运算及知识杂糅问题
考点2 线性回归直线方程为载体及其应用
(10年6考)
2022·全国乙卷2020·全国卷2018·全国卷2017·全国卷
2017·全国卷2016·全国卷2015·重庆卷
考点3 赛事类(分配类)的分布列及期望方差
(10年9考)
2024·全国新Ⅱ卷、2023·全国新Ⅰ卷、2022·全国甲卷
2022·北京卷、2021·全国新Ⅰ卷、2020·全国卷、2019·天津卷
2019·全国卷、2017·山东卷、2016·山东卷、2016·天津卷
2015·重庆卷、2015·天津卷、2015·湖南卷、2015·安徽卷
2015·福建卷
考点4 其他类型的分布列及期望方差
(10年9考)
2024·北京卷、2023·全国新Ⅰ卷、2021·北京卷、2020·江苏卷
2019·北京卷、2018·北京卷、2018·全国卷、2017·全国卷
2017·江苏卷、2016·全国卷、2015·山东卷
考点5 条件概率、全概率公式、贝叶斯公式
(10年2考)
2023·全国新Ⅰ卷、2022·全国新Ⅰ卷、2022·全国新Ⅱ卷
考点6 求解数字样本特征及应用
(10年3考)
2023·全国乙卷、2021·全国乙卷、2015·广东卷
考点7 概率统计的实际应用与决策问题
(10年7考)
2024·全国甲卷、2023·全国新Ⅱ卷、2023·北京卷、2020·北京卷
2020·全国卷、2019·北京卷、2019·全国卷、2018·全国卷
2017·北京卷、2016·四川卷、2016·北京卷、2016·全国卷
2016·全国卷、2016·全国卷、2015·陕西卷、2015·全国卷
考点8 概率统计与其他知识的杂糅问题
(10年4考)
2023·全国新Ⅱ卷、2021·全国新Ⅱ卷
2020·江苏卷、2019·全国卷
优级品
合格品
不合格品
总计
甲车间
26
24
0
50
乙车间
70
28
2
100
总计
96
52
2
150
优级品
非优级品
甲车间
乙车间
0.050
0.010
0.001
k
3.841
6.635
10.828
优级品
非优级品
甲车间
26
24
乙车间
70
30
对照组
实验组
0.100
0.050
0.010
2.706
3.841
6.635
合计
对照组
6
14
20
实验组
14
6
20
合计
20
20
40
不够良好
良好
病例组
40
60
对照组
10
90
0.050
0.010
0.001
k
3.841
6.635
10.828
准点班次数
未准点班次数
A
240
20
B
210
30
0.100
0.050
0.010
2.706
3.841
6.635
准点班次数
未准点班次数
合计
A
240
20
260
B
210
30
240
合计
450
50
500
一级品
二级品
合计
甲机床
150
50
200
乙机床
120
80
200
合计
270
130
400
0.050
0.010
0.001
k
3.841
6.635
10.828
32
18
4
6
8
12
3
7
10
0.050
0.010
0.001
3.841
6.635
10.828
合计
64
16
80
10
10
20
合计
74
26
100
合计
64
16
80
10
10
20
合计
74
26
100
锻炼人次空气质量等级
[0,200]
(200,400]
(400,600]
1(优)
2
16
25
2(良)
5
10
12
3(轻度污染)
6
7
8
4(中度污染)
7
2
0
人次≤400
人次>400
空气质量好
空气质量不好
P(K2≥k)
0.050
0.010
0.001
k
3.841
6.635
10.828
人次
人次
空气质量好
空气质量不好
箱产量<50 kg
箱产量≥50 kg
旧养殖法
新养殖法
箱产量
箱产量
合计
旧养殖法
62
38
100
新养殖法
34
66
100
合计
96
104
200
样本号i
1
2
3
4
5
6
7
8
9
10
总和
根部横截面积
0.04
0.06
0.04
0.08
0.08
0.05
0.05
0.07
0.07
0.06
0.6
材积量
0.25
0.40
0.22
0.54
0.51
0.34
0.36
0.46
0.42
0.40
3.9
9.95
10.12
9.96
9.96
10.01
9.92
9.98
10.04
10.26
9.91
10.13
10.02
9.22
10.04
10.05
9.95
抽取次序
1
2
3
4
5
6
7
8
零件尺寸
9.95
10.12
9.96
9.96
10.01
9.92
9.98
10.04
抽取次序
9
10
11
12
13
14
15
16
零件尺寸
10.26
9.91
10.13
10.02
9.22
10.04
10.05
9.95
年份
2010
2011
2012
2013
2014
时间代号
1
2
3
4
5
储蓄存款(千亿元)
5
6
7
8
10
i
1
1
5
1
5
2
2
6
4
12
3
3
7
9
21
4
4
8
16
32
5
5
10
25
50
15
36
55
120
0
10
20
30
0.16
0.44
0.34
0.06
X
0
1
2
3
P
0
1
2
3
X
0
1
2
3
4
P
X
0
1
2
3
4
P
0
1
2
3
4
6
P
X
0
1
2
P
0
1
2
3
X
200
300
400
P
X
1
2
3
P
赔偿次数
0
1
2
3
4
单数
0
1
2
交付金额(元)
支付方式
(0,1000]
(1000,2000]
大于2000
仅使用A
18人
9人
3人
仅使用B
10人
14人
1人
X
0
1
2
电影类型
第一类
第二类
第三类
第四类
第五类
第六类
电影部数
140
50
300
200
800
510
好评率
0.4
0.2
0.15
0.25
0.2
0.1
最高
气温
[10,
15)
[15,
20)
[20,
25)
[25,
30)
[30,
35)
[35,
40)
天数
2
16
36
25
7
4
200
300
500
0.2
0.4
0.4
X
…
…
P
…
…
16
17
18
19
20
21
22
X
0
-1
1
P
不够良好
良好
病例组
40
60
对照组
10
90
0.050
0.010
0.001
k
3.841
6.635
10.828
试验序号
1
2
3
4
5
6
7
8
9
10
伸缩率
545
533
551
522
575
544
541
568
596
548
伸缩率
536
527
543
530
560
533
522
550
576
536
旧设备
9.8
10.3
10.0
10.2
9.9
9.8
10.0
10.1
10.2
9.7
新设备
10.1
10.4
10.1
10.0
10.1
10.3
10.6
10.5
10.4
10.5
优级品
合格品
不合格品
总计
甲车间
26
24
0
50
乙车间
70
28
2
100
总计
96
52
2
150
优级品
非优级品
甲车间
乙车间
0.050
0.010
0.001
k
3.841
6.635
10.828
优级品
非优级品
甲车间
26
24
乙车间
70
30
时段
价格变化
第1天到第20天
-
+
+
0
-
-
-
+
+
0
+
0
-
-
+
-
+
0
0
+
第21天到第40天
0
+
+
0
-
-
-
+
+
0
+
0
+
-
-
-
+
0
-
+
男生
女生
支持
不支持
支持
不支持
方案一
200人
400人
300人
100人
方案二
350人
250人
150人
250人
等级
A
B
C
D
频数
40
20
20
20
等级
A
B
C
D
频数
28
17
34
21
交付金额(元)
支付方式
(0,1000]
(1000,2000]
大于2000
仅使用A
18人
9人
3人
仅使用B
10人
14人
1人
X
0
1
2
日用水量
频数
日用水量
频数
0
1
2
A班
6
6.5
7
7.5
8
B班
6
7
8
9
10
11
12
C班
3
4.5
6
7.5
9
10.5
12
13.8
上年度出险次数
0
1
2
3
4
保费
出险次数
0
1
2
3
4
频数
60
50
30
30
20
10
16
17
18
19
20
21
22
(分钟)
25
30
35
40
频数(次)
20
30
40
10
(分钟)
25
30
35
40
频率
0.2
0.3
0.4
0.1
25
30
35
40
0.2
0.3
0.4
0.1
A地区:
62
73
81
92
95
85
74
64
53
76
78
86
95
66
97
78
88
82
76
89
B地区:
73
83
62
51
91
46
53
73
64
82
93
48
95
81
74
56
54
76
65
79
满意度评分
低于70分
70分到89分
不低于90分
满意度等级
不满意
满意
非常满意
0
1
2
专题22 概率统计及数字特征大题综合(学生卷)- 十年(2015-2024)高考真题数学分项汇编(全国通用): 这是一份专题22 概率统计及数字特征大题综合(学生卷)- 十年(2015-2024)高考真题数学分项汇编(全国通用),共30页。试卷主要包含了,得到如下数据,,得下表等内容,欢迎下载使用。
专题21 立体几何大题综合(教师卷)- 十年(2015-2024)高考真题数学分项汇编(全国通用): 这是一份专题21 立体几何大题综合(教师卷)- 十年(2015-2024)高考真题数学分项汇编(全国通用),共401页。试卷主要包含了如图,在正四棱柱中,等内容,欢迎下载使用。
专题06 统计与数字特征小题综合(教师卷)- 十年(2015-2024)高考真题数学分项汇编(全国通用): 这是一份专题06 统计与数字特征小题综合(教师卷)- 十年(2015-2024)高考真题数学分项汇编(全国通用),共18页。

