2024年广西崇左市宁明县城镇第一中学初中学业水平模拟考试生物试题(一)
展开
这是一份2024年广西崇左市宁明县城镇第一中学初中学业水平模拟考试生物试题(一),文件包含2024年广西崇左市宁明县城镇第一中学初中学业水平模拟考试生物试题一原卷版docx、2024年广西崇左市宁明县城镇第一中学初中学业水平模拟考试生物试题一解析版docx等2份试卷配套教学资源,其中试卷共24页, 欢迎下载使用。
一、单项选择题(本大题共15 小题,每小题2分,共30分。每小题的四个备选项中,只有一项符合题目要求,错选、多选或未选均不得分)
1. 成人大约有一千多亿个细胞,这些细胞的共同点是( )
A. 形态基本相似B. 大小基本相同C. 结构基本相似D. 功能基本相似
2. 如图中①和②分别代表细胞的两大生理活动,它们是( )
A. 分裂、分化B. 分化、分裂C. 生长、分裂D. 分化、生长
3. 多细胞生物体具有一定的结构层次。下列关于生物体结构层次的叙述,正确的是( )
A. 人体的四种基本组织分别是上皮组织、肌肉组织、神经组织和营养组织
B. 月季的花属于生殖系统
C. 植物的果实与人的血液属于同一结构层次
D. 营养组织的细胞壁薄,液泡较大,有储存营养物质的功能
4. 俗话“树怕剥皮”,是指失去树皮的树木会很快死亡.这是因为树皮中的( )被破坏,植物体无法输送有机物等.
A. 筛管B. 导管C. 木质部D. 形成层
5. 在生物圈中,已知的绿色植物有50余万种。下列关于绿色植物说法正确的是( )
A. 为其他生物提供基本的食物来源
B. 通过呼吸作用维持碳—氧平衡
C. 绿色植物制造的有机物主要是蛋白质
D. 植物的每个细胞都能进行光合作用
6. 《舌尖上的中国》是中国中央电视台出品的一部美食类纪录片。该节目围绕中国人对美食和生活的美好追求,用具体人物故事串联讲述了中国各地的美食生态。下列关于食品的有关说法不正确的是( )
A. 北京烤鸭含有丰富的蛋白质和脂肪
B. 大米中所含的一类营养物质是人体进行生命活动时,主要的能量来源
C. 特色美食肉粽主要原料是糯米和猪肉,瘦肉中所含主要营养物质在口腔中开始消化
D. 正处在身体生长发育期的青少年,应适当多吃鱼、肉、奶、蛋等食品
7. 创建良好的生态环境是我们每个人的责任。下列做法不恰当的是( )
A. 随手关紧水龙头B. 绿色低碳出行C. 随意丢弃废电池D. 纸张双面使用
8. 眼保健操中的“脚趾抓地”动作能刺激足部穴位。参与此动作的部分肌肉如图所示。下列相关叙述错误的是( )
A. 趾长伸肌与多块骨相连
B. 骨骼肌牵引骨绕关节运动,使脚趾抓地
C. 抓地过程中,趾短屈肌处于收缩状态
D. 抓地动作的完成只需要运动系统参与
9. 在人的生殖过程中,有一个阶段被比喻为“一粒种子落到了土壤中,标志着怀孕的开始”。这粒“种子”和“土壤”分别指的是( )
A. 受精卵、输卵管B. 胚泡、子宫内膜
C. 胚胎、输卵管D. 胎儿、子宫内膜
10. 下列有关动植物生殖、发育的叙述中,错误的是( )
A. 受精的鸟卵中能够发育成胚胎的是胚盘
B. 植物扦插、嫁接和组织培养等繁殖方式都是无性生殖
C. 试管婴儿是通过无性生殖的方式获得的
D. 杂交水稻是通过有性生殖的方式培育的
11. 微生物和人类生活有密切的关系,下列关于细菌、真菌和病毒的说法,正确的是( )
A. 细菌通过芽孢繁殖后代B. 真菌都是多细胞生物
C. 噬菌体属于病毒D. 微生物对人类都有害
12. 下列关于达尔文自然选择学说的有关叙述,错误的一项是( )
A. 自然界中,生物普遍具有很强的繁殖能力
B. 生物为了获得足够食物和空间而进行生存斗争
C. 生物通过遗传、变异和自然选择,不断进化
D. 抗生素的使用使细菌产生了抗药性变异
13. 下列有关生活中生物技术的叙述,正确的是( )
A. 冷藏食物不易变质是由于低温杀死了细菌等微生物
B. 白酒酿造过程首先酵母菌将淀粉分解成葡萄糖
C. 制作酸奶时,先将牛奶加热煮沸是为了杀死其中的杂菌
D. 制作葡萄酒用到的“菌”和木耳一样都是营寄生生活
14. “你打新冠疫苗了吗?”成为最近流行的问候语,接种疫苗可提高人体对相应疾病的抵抗能力,下列说法不正确的是( )
A. 接种疫苗可刺激身体产生特异性免疫反应
B. 接种的疫苗相当于抗原,可使人体产生相应的抗体
C. 大面积接种疫苗的目的是有效切断传播途径
D. 接种疫苗后应注意清淡饮食,多喝水,避免劳累
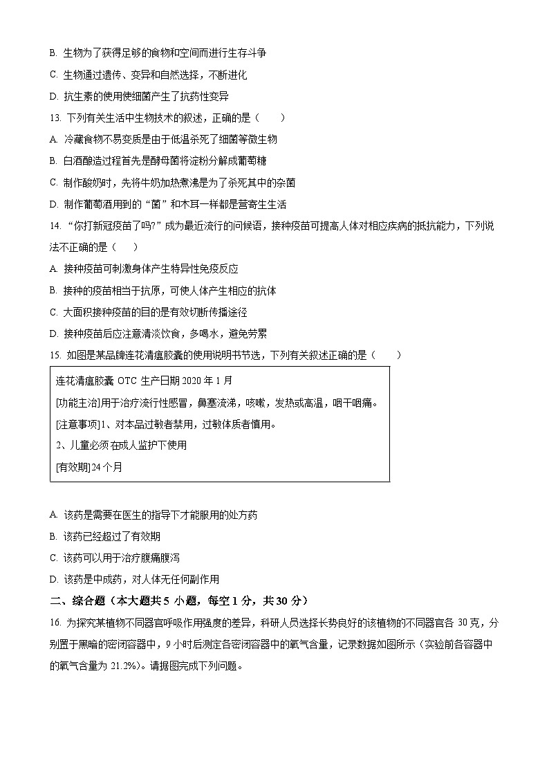
15. 如图是某品牌连花清瘟胶囊的使用说明书节选,下列有关叙述正确的是( )
A. 该药是需要在医生的指导下才能服用的处方药
B. 该药已经超过了有效期
C. 该药可以用于治疗腹痛腹泻
D. 该药是中成药,对人体无任何副作用
二、综合题(本大题共5 小题,每空1分,共30分)
16. 为探究某植物不同器官呼吸作用强度的差异,科研人员选择长势良好的该植物的不同器官各 30克,分别置于黑暗的密闭容器中,9小时后测定各密闭容器中的氧气含量,记录数据如图所示(实验前各容器中的氧气含量为21.2%)。请据图完成下列问题。
(1)根据图中器官种类,可以判断该植物是一种_____植物(填植物类群名称)。
(2)实验材料最好取自该植物_____(填“同一”或“不同”)植株的不同部位。
(3)实验结果显示:在黑暗的密闭容器中,该植物呼吸作用强度最大的器官是_____。
(4)实验需要在黑暗环境中完成,是为了排除_____作用对实验结果的影响。请推测:如果这些密闭容器、材料都置于光下,则装有_____的容器氧气含量要明显高于上图数据,原因是_____。
17. 农田生态系统作为城市生态系统与自然生态系统之间的缓冲区和生态库,对于保护和改善生态环境质量有着较为重要的作用和意义。图是水稻田生态系统中的食物网简图,请据图完成下列问题。
(1)该食物网中共有_____条食物链;食虫鸟和青蛙之间种间关系是_____。
(2)在水稻整个生长过程中,可采用鸟灭虫、蛙灭虫、虫灭虫的措施控制害虫的数量。若不考虑图中其他因素,下列图解中,能正确表达完全自然状态下肉食性昆虫与植食性昆虫数量变化关系的曲线图是_____(填字母)。(注:——表示植食性昆虫,--表示肉食性昆虫)
(3)稻农探索在一些地块中放养一定数量的鸭子,不仅起到了灭草、灭虫、增肥的作用,还大大提高了经济效益。鸭粪、稻秆中的有机物被营腐生生活的微生物最终分解为_____,才能被水稻吸收利用。
(4)由于不施化肥,不打农药,不用除草剂,大米口感特好。某同学不喜欢吃蔬菜水果,一日三餐的主食是白米饭,副食是鸭蛋、鸭肉,很少吃蔬菜、水果。长期下去,该同学有可能患_____。
(5)在早晨或傍晚,漫步于田间地头,看稻浪翻滚,听蛙鸣蝉叫,诵名人诗句,是多么美妙的诗情画意!诗句“稻花香里说丰年,听取蛙声一片”中蛙鸣的生物学意义是_____(填字母)。
A. 雌蛙求偶B. 雄蛙求偶
C. 雄蛙报警D. 雌蛙戏水
18. 打呼噜是日常生活中的一种常见症状,引起打呼噜的原因多与鼻炎、扁桃体肥大以及肥胖等有关,部分患者会出现睡眠呼吸暂停的现象。呼吸暂停对血液中氧气含量会有影响吗?生物兴趣小组开展了相关实验。具体操作为:用指夹式血氧仪夹住被测者的食指,被测者深吸一口气后憋住,记录血氧仪显示的数据,继续憋气,每隔一定时间读数并记录,全组数据整理如图。根据所学回答问题。
(1)图中各项数据应取全体被测对象该项数据的
______值。
(2)氧气进入血液后,会与
______细胞中的血红蛋白结合形成氧合血红蛋白,血氧仪所测的血氧饱和度是动脉血中氧合血红蛋白所占的百分比,正常值为95%及以上。实验表明,憋气超过
______后,人体处于缺氧状态,原因是
______。由此可见,呼吸暂停是会影响血液中氧气浓度的。
(3)憋气后脉搏次数在不断
______,这是人体通过循环速度加快弥补血氧饱和度低不足。
(4)请给睡眠呼吸暂停患者一些建议
______。
19. 海水稻(耐盐碱水稻)普遍生长在海边滩涂地区,具有抗干旱、抗倒伏、抗盐碱等特点,并且营养丰富。其稻壳顶端有的具有芒,有的没有芒。为研究海水稻有芒和无芒的遗传规律,科研团队进行了以下三组杂交实验。请据表完成下列各题。
(1)水稻优良品种的培育利用了生物的基因多样性,培育出的海水稻品种优良,属于_____(填“可遗传”或“不可遗传”)变异。
(2)水稻稻壳顶端有芒和无芒两种不同的性状中,根据第_____组亲本组合杂交后代的性状表现,可以判断_____是显性性状。
(3)若控制水稻稻壳顶端有芒、无芒性状的显性基因用T表示,隐性基因用t表示,推测第2组亲本组合中无芒的基因组成是_____;在第3组后代的无芒植株中,基因组成为 Tt的植株理论上应有_____株。
(4)水稻抗稻瘟病对易感稻瘟病为显性,原本高产的海水稻感染稻瘟病后,会造成减产,说明_____。
20. 为了探究“温度、湿度、光照三种因素对鼠妇分布的影响”,某生物兴趣小组进行了相关实验。根据图Ⅰ和图Ⅱ分析回答问题:
(1)图Ⅰ为兴趣小组的实验探究设计方案,图中的大圆代表圆形纸盘,其中的A区实验开始时放入鼠妇之处,在甲、乙、丙、丁四组中,_____组是对照组,其中,甲组与丁组形成一组对照实验,变量是_____。实验假设是________________________。
(2)图Ⅱ表示在图Ⅰ中的A区放入20只鼠妇后,对丁组鼠妇每2分钟统计一次,记录较上次增加的鼠妇数量,共记6次。从________第分钟开始,该组区域内鼠妇的数量总数达到最高值。据实验数据分析,本探究实验的结论是:________________________。
(3)实验中用了20只鼠妇而不是4只,原因是_________。
(4)实验结束后,应对这些鼠妇如何处理:__________。连花清瘟胶囊 OTC 生产日期2020年1月
[功能主治]用于治疗流行性感冒,鼻塞流涕,咳嗽,发热或高温,咽干咽痛。
[注意事项]1、对本品过敏者禁用,过敏体质者慎用。
2、儿童必须成人监护下使用
[有效期]24个月
组别
亲本组合
后代性状表现和植株数目
有芒(株)
无芒(株)
1
有芒×有芒
2 400
0
2
有芒×无芒
1200
1 200
3
无芒×无芒
600
1800
相关试卷
这是一份[生物]广西柳州市2024年初中学业水平模拟考试生物试卷,共5页。试卷主要包含了填写答题卡的内容用2B铅笔填写,提前 xx 分钟收取答题卡等内容,欢迎下载使用。
这是一份2024年广西初中学业水平考试生物试题,共16页。试卷主要包含了单项选择题,综合题等内容,欢迎下载使用。
这是一份初中学业水平生物模拟考试,文件包含初中学业水平生物模拟考试2doc、初中学业水平生物模拟考试1doc等2份试卷配套教学资源,其中试卷共27页, 欢迎下载使用。

