贵州省毕节地区2023—2024学年八年级下学期期中检测物理试题(原卷版+解析版)
展开
这是一份贵州省毕节地区2023—2024学年八年级下学期期中检测物理试题(原卷版+解析版),文件包含贵州省毕节地区20232024学年八年级下学期期中检测物理试题原卷版docx、贵州省毕节地区20232024学年八年级下学期期中检测物理试题解析版docx等2份试卷配套教学资源,其中试卷共24页, 欢迎下载使用。
1. 有关弹力的说法,下列说法正确的是( )
A. 茶杯放在水平桌面上,茶杯对桌面的压力是由于桌面发生形变产生的
B. 测量时,弹簧伸长方向与受力方向可以不一致
C. 发生弹性形变的物体会对它所接触的物体产生弹力的作用
D. 两物体有弹力作用,但物体不一定发生了弹性形变
2. 下列实例中,有关力的说法正确的是( )
A. 在空中飞行的足球受到踢力、重力和阻力的作用
B. 骑自行车刹车时,用力捏车闸是通过增大压力的方式来增大摩擦
C. 高速公路上禁止超速行驶,是因为汽车速度越大,惯性越大
D. 踢足球时,脚对球的作用力和球对脚的作用力是一对平衡力
3. 科学实践小组利用如图所示的装置,在光滑的地面上进行测量摩擦力大小的活动,关于活动,下列情况分析正确的是( )
A. 若小车做加速运动,物块A受力不平衡
B. 若小车做减速运动,物块A受力不平衡
C. 若小车做匀速运动,拉力F与弹簧测力计的示数相等
D. 无论小车做什么运动,拉力F与弹簧测力计的示数相等
4. 如图,这是小明正在水平雪地上滑雪的场景,下列说法正确的是( )
A. 相对于正在滑行的小明,雪道旁的树木是静止的
B. 小明脚蹬滑雪板是为了减小其对地面的压力
C. 小明和滑雪板受到的重力与地面对它们的支持力是一对平衡力
D. 小明停止用雪杖撑地后就慢慢停下来,说明力是维持物体运动的原因
5. 关于下面四幅图中所包含的物理信息下列说法错误的是( )
A. 甲:两手指受到的压力相同,受力面积越大,压强越大
B. 乙:同一液体,深度相同时,各个方向压强相等
C. 丙:马德堡半球实验证明了大气压强的存在
D. 丁:往B管吹气,A管液面上升是因为A管上端空气流速变大,压强变小了
6. 如图所示为掷出的实心球的运动轨迹,下列分析正确的是( )
A. 实心球上升到最高点时受平衡力的作用
B. 实心球下降时速度增大,说明力是维持物体运动原因
C. 球上升到最高点如果所受的力全部消失,它将做匀速直线运动
D. 球上升到最高点如果所受的力全部消失,它将静止不动
7. 如图,水平桌面上有一质量分布均匀的木板M,其右端与桌面相齐。木板在水平力F的作用下被缓慢的向右拉出桌面一段距离,此过程中,下列说法正确的是( )
A. M对桌面的压力变小B. M对桌面的压力不变
C. M对桌面的压强变大D. M对桌面的压强不变
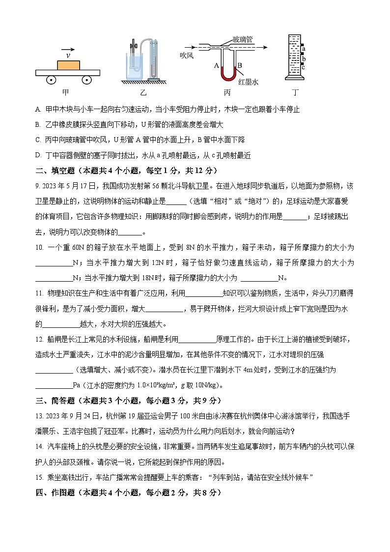
8. 如图所示是四个实验情景,关于每个实验的结果预测正确的是( )
A. 甲中木块与小车一起向右匀速运动,当小车受阻力停止时,木块一定也跟着小车停止
B. 乙中橡皮膜探头竖直向下移动,U形管的液面高度差会增大
C. 丙中向玻璃管中吹风,U形管A管中的水面上升,B管中水面下降
D. 丁中容器侧壁的塞子同时拔出,水从a孔喷射最远,从c孔喷射最近
二、填空题(本题共4个小题,每空1分,共12分)
9. 2023年5月17日,我国成功发射第56颗北斗导航卫星。在进入地球同步轨道后,以地面为参照物,该卫星是静止的,这说明物体的运动和静止是______(选填“相对”或“绝对”)的;足球运动是大家喜爱的体育项目,它包含许多物理知识:用脚踢球的同时脚会感到疼,说明力的作用是_______;足球被踢出去,说明力可以改变物体的_______。
10. 一个重60N的箱子放在水平地面上,受到8N的水平推力,箱子未动,箱子所摩擦力的大小为___________N;当水平推力增大到12N时,箱子恰好做匀速直线运动,箱子所摩擦力的大小为___________N;当水平推力增大到18N时,箱子所摩擦力的大小为 ___________N。
11. 物理知识在生产和生活中有着广泛应用,利用___________知识可以鉴别物质,生活中,斧头刀刃磨得很锋利,是为了减小受力面积,增大___________,易于劈开物体,拦河大坝设计成上窄下宽则是因为水的___________越大,水对大坝的压强越大。
12. 船闸是长江上常见的水利设施,船闸是利用___________原理工作的。由于长江上游的植被受到破坏,造成水土严重流失,江水中的泥沙含量明显增加,在其他条件不变的情况下,江水对堤坝的压强___________(选填增大、减小或不变)。潜水员在长江里下潜到水下4m处时,受到江水的压强约为___________Pa(江水的密度约为1.0×10³kg/m³,g取10N/kg)。
三、简答题(本题共3个小题,每小题3分,共9分)
13. 2023年9月24日,杭州第19届亚运会男子100米自由泳决赛在杭州奥体中心游泳馆举行,我国选手潘展乐、王浩宇包揽了冠亚军。比赛时,运动员为什么用力向后划水,就会向前运动?
14. 汽车座椅上的头枕是必要的安全设施,非常重要。当两辆车发生追尾事故时,前方车辆内的头枕可以保护人的头部及颈椎。请你说一说,它所能起到保护作用的原因。
15. 乘坐高铁出行,车站广播常常会提醒要上车的乘客:“列车到站,请站在安全线外候车”
四、作图题(本题共4个小题,每小题2分,共8分)
16. 画出图中静止在斜面上的物块所受重力 G和靡擦力f的示意图。
17. 画出如图中液体对容器上A、B两点的压力。
18. 按要求作图:容器侧壁上开了三个孔A,B,C,请作出容器中的水出射的大致路径。
19. 如图所示是田鼠洞穴图,洞穴右上方洞口处有一个小土堆,当风从右向左吹动时,请在图中用箭头线画出洞穴内空气的流动方向。
五、实验与科学探究题(本题共4个小题,第20题5分,第21题7分,第22题6分,第23题8分,共26分。温馨提示:以下试题文字较多,请耐心、仔细读题,相信你能答好题!)
20. 小余在做“探究力的作用效果与哪些因素有关”的实验中,步骤如图所示,将一个弹性较好的钢片固定在桌边,在钢片上用细线挂规格相同的钩码。
(1)实验时通过_________(选填“钩码的数量”或“钢片的弯曲程度”)来反映力的作用效果,这种物理研究方法叫______。此实验也说明力可以改变物体的_________。
(2)比较甲、丁两图,可得出结论:力的作用效果与力的_________有关。
(3)比较______两图,可得出结论:力的作用效果与力的作用点有关。
21. 如图甲所示,这是小明探究二力平衡条件时的实验情景;
(1)如果物体只受两个力作用,且处于静止状态或 ___________状态,说明这两个力是相互平衡的;
(2)小明将系于小卡片(不计自重)两端的线分别跨过左右支架上的滑轮,在线的两端挂上钩码,使作用在小卡片上的两个拉力方向___________(选填“相同”或“相反”),并通过调整钩码个数来改变拉力大小;
(3)当小卡片平衡时,小明将小卡片扭转过一个角度,松手后小卡片 ___________(选填“能”或“不能”)平衡,由此实验步骤可知只有作用在 ___________的两个力才能平衡;
(4)为了验证只有作用在同一物体上的两个力才能平衡,在图甲所示情况下,小明下一步操作是 ___________;
A. 左右各加一个钩码B. 把卡片剪成两半C. 把卡片扭转一个角度
(5)在探究同一问题时,小华将木块放在水平桌面上,设计了图乙所示的实验___________;
A. 可减少摩擦力对实验影响
B. 小卡片是比较容易获取材料
C. 容易让小车在水平方向保持平衡
D. 小卡片容易扭转
(6)小丽在做实验时,左右支架上装配两个滑轮时没有安装在相同的高度,如图丙所示___________进行实验(选填“能”或“不能”)。
22. 小明在“探究影响滑动摩擦力大小的因素”实验中∶
(1)如图甲所示,为了测量滑动摩擦力,小明拉着物块沿水平面向右做___________运动,利用二力平衡可知,物块与长木板之间的摩擦力为___________N。
(2)比较___________两图可知∶接触面粗糙程度相同时,压力越大,滑动摩擦力越大。
(3)小明在实验后反思∶操作中弹簧测力计的示数不稳定。小组其他同学提醒小明,将实验装置改成如图丁所示,拉动木板B,当物块A稳定时,弹簧测力计示数如图丁所示。
①读取测力计的示数是为了测量___________ (选填 “木板B受到物块A”或“物块A受到木板B”)的滑动摩擦力大小,此摩擦力的方向是水平向___________。
②实验中小明发现∶当拉力为6N时,物块A相对于地面静止且长木板B刚好做匀速直线运动,则长木板B受到桌面的摩擦力大小为___________ N。
23. 如图所示是小陶子用压强计“探究影响液体内部压强大小因素”的实验,除②图烧杯中装的是浓盐水外,其余烧杯中装的都是水,且①②③④中探头所处深度相同。
(1)压强计是通过U形管中液面的___________来反映被测压强大小的;使用前检查装置是否漏气的方法是用手轻轻按压几下橡皮膜,如果U形管中的液体能灵活升降,则说明装置___________(选填“漏气”或“不漏气”);
(2)组装完好的压强计中的U形管___________(选填“是”或“不是”)连通器,压强计U形管两边的液面应该___________;
(3)比较②③两次实验,可以得出的结论是:当___________相同时,___________越大,液体压强越___________(选填“大”或“小”);
(4)比较①③④三次实验,可以得出的结论是:在同一液体的同一深度,液体内部压强与探头方向___________(选填“有关”或“无关”)。
六、综合应用题(本题共3个小题,第24题6分,第25题8分,第26题9分,共21分。解答时需写出必要的文字说明、计算公式及过程,若只写出计算结果将不得分)
24. 一辆自重是4.0×104N的卡车,装着24箱货物,每箱货物的质量是300kg,行驶到一座立有限重标志(如图所示)的桥前,求:(g取10N/kg)
(1)卡车质量多少千克;
(2)这辆卡车总重为多少牛;
(3)要想安全过桥需要卸下几箱货物。
25. 一质量为1500kg汽车在平直的高速公路上匀速直线行驶,若汽车所受的摩擦阻力是汽车重力的0.1倍。求:
(1)汽车受到的重力G;
(2)汽车受到的摩擦阻力f;
(3)汽车受到的牵引力F。
26. 小明家的餐桌上放着一个薄壁圆形鱼缸,鱼缸重为40N,底面积为0.25m2,缸内有质量为31.5kg的水和一条质量为0.5kg的鱼,此时水的深度为0.2m(已知ρ水=1.0×103kg/m3)。请计算:
(1)水对鱼缸底部的压力;
(2)鱼缸对桌面产生的压强。
相关试卷
这是一份精品解析:2024年贵州省中考理综物理试题(原卷版),共8页。试卷主要包含了不能使用计算器等内容,欢迎下载使用。
这是一份湖北襄阳实验中学2023-2024学年八年级下学期期中联考物理试题(原卷版+解析版),文件包含湖北襄阳实验中学2023-2024学年八年级下学期期中联考物理试题原卷版docx、湖北襄阳实验中学2023-2024学年八年级下学期期中联考物理试题解析版docx等2份试卷配套教学资源,其中试卷共22页, 欢迎下载使用。
这是一份辽宁省锦州市太和区2023-2024学年八年级下学期期中阶段质量检测物理试题(原卷版+解析版),文件包含辽宁省锦州市太和区2023-2024学年八年级下学期期中阶段质量检测物理试题原卷版docx、辽宁省锦州市太和区2023-2024学年八年级下学期期中阶段质量检测物理试题解析版docx等2份试卷配套教学资源,其中试卷共23页, 欢迎下载使用。

