综合训练01 静电场(新材料题组)(解析版)-2025高考物理一轮新题型综合特训(上海专用)
展开一、选择题组
请阅读下述文字,完成下列各小题。
如图所示,a、b是正电荷Q产生的电场中一条电场线上的两点。 用、分别表示两处的电场强度大小
1.关于此电场线的方向及a、b两点电势高低的比较,下列判断正确的是( )
A.电场线方向由 a 指向 b,a 点电势较高
B.电场线方向由 a 指向 b,b 点电势较高
C.电场线方向由 b 指向 a,a 点电势较高
D.电场线方向由 b 指向 a,b 点电势较高
2.关于、两点的电场强度的大小,下列描述正确的是( )
A.B.C.D.无法确定
3.把一个带正电,电荷量为的点电荷从点移动到点的过程中,该点电荷受到的电场力的大小( )
A.先变大后变小B.越来越大
C.保持不变D.越来越小
【答案】1.A 2.A 3.D
【解析】1.正电荷形成的电场向外发散,如图所示
故电场线方向由a指向b,沿电场线方向电势降低,可知a点电势较高。
故选A。
2.根据正点电荷的电场线的分布,电场线越密集的地方,场强越大,则a点电场线密集,则a点场强大。
故选A。
3.点到点电场强度越来越小,根据
可知电场力越来越小。
故选D。
请阅读下述文字,完成下列各题。
如图电容器是一种重要的电学元件,它能储存电荷,电容器储存电荷的特性用电容C来表征。
4.如图,电容器对应的电路符号是( )
A.B.
C.D.
5.某电容器在充电过程中,其电压U与所带电荷量Q之间的关系是( )
A.电压U随着电荷量Q的增大而增大
B.电压U随着电荷量Q的增大而减小
C.无法判断
D.电压U随着电荷量Q的增大不变
【答案】4.C 5.A
【解析】4.A.该电路符号是为定值电阻的符号,故A错误;
B.该电路符号是小灯泡的符号,故B错误;
C.该电路符号是电容器的符号,故C正确;
D.该电路符号是二极管的符号,故D错误。
故选C。
5.充电过程中电容器的电容不变,根据,可知电压U随着电荷量Q的增大而增大。
故选A。
请阅读下述文字,完成下列小题。
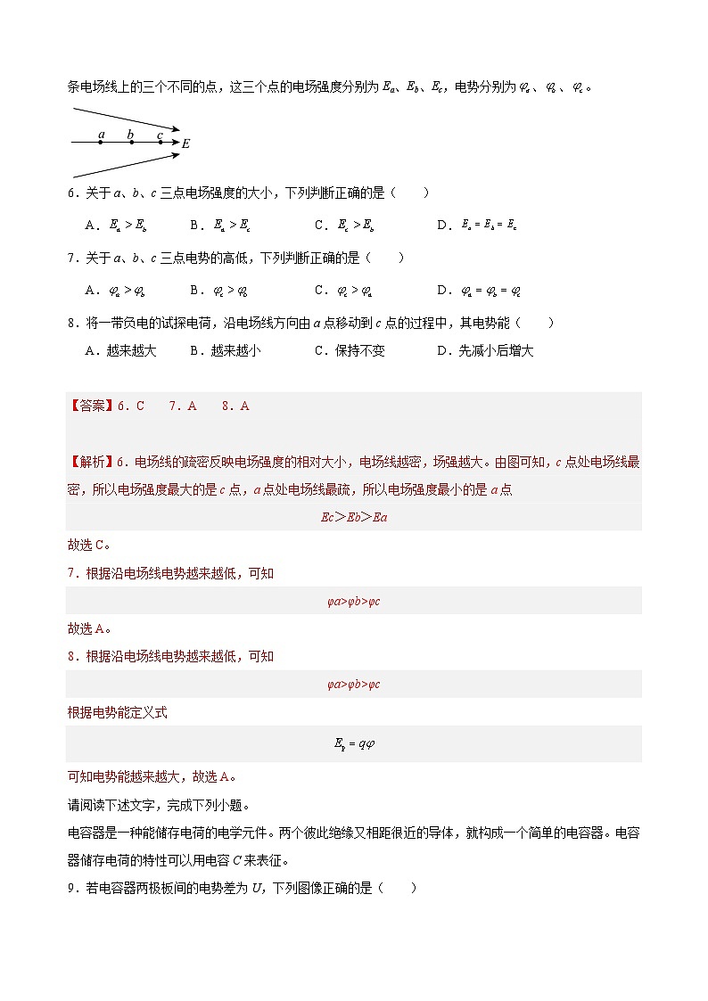
电场是一种特殊的物质,电荷可以“感受”到电场的存在。右图为描述某静电场的电场线,a、b、c是同一条电场线上的三个不同的点,这三个点的电场强度分别为Ea、Eb、Ec,电势分别为、、。
6.关于a、b、c三点电场强度的大小,下列判断正确的是( )
A.B.C.D.
7.关于a、b、c三点电势的高低,下列判断正确的是( )
A.B.C.D.
8.将一带负电的试探电荷,沿电场线方向由a点移动到c点的过程中,其电势能( )
A.越来越大B.越来越小C.保持不变D.先减小后增大
【答案】6.C 7.A 8.A
【解析】6.电场线的疏密反映电场强度的相对大小,电场线越密,场强越大。由图可知,c点处电场线最密,所以电场强度最大的是c点,a点处电场线最疏,所以电场强度最小的是a点
Ec>Eb>Ea
故选C。
7.根据沿电场线电势越来越低,可知
φa>φb>φc
故选A。
8.根据沿电场线电势越来越低,可知
φa>φb>φc
根据电势能定义式
可知电势能越来越大,故选A。
请阅读下述文字,完成下列小题。
电容器是一种能储存电荷的电学元件。两个彼此绝缘又相距很近的导体,就构成一个简单的电容器。电容器储存电荷的特性可以用电容C来表征。
9.若电容器两极板间的电势差为U,下列图像正确的是( )
A.B.
C.D.
10.在给电容器充电过程中,下列说法正确的是( )
A.电容器所带的电荷量逐渐减小B.电容器所带的电荷量逐渐增大
C.电容器两极板间的电势差保持不变D.电容器两极板间的电势差逐渐减小
【答案】9.C 10.B
【解析】9.根据电容的决定式
可知电容与介电常数、正对面积和板间距离有关,电容器的两板间电压U增大而电容C不变,即电容C不随U的增大而变化,故选C。
10.根据电容器的定义式
可得
电容器在充电过程中,电容器所带的电荷量Q逐渐增大,而电容器的电容C不变,所以电容器两极板间的电势差随电荷量Q的增大而增大,故选B。
请阅读下述文字,完成下列3小题。
如图所示,实线为正点电荷的电场线,虚线是等势面。是电场中的三个点,这三点的电场强度大小分别为、、,电势分别为,一试探电荷在这三点受到的静电力大小分别为。
11.关于电场强度大小的比较,下列关系正确的是( )
A.B.C.D.
12.关于电势高低的比较,下列关系正确的是( )
A.B.C.D.
13.关于静电力大小的比较,下列关系正确的是( )
A.B.C.D.
【答案】11.B 12.C 13.B
【解析】11.根据电场线的疏密程度,可得
故B正确;ACD错误。
故选B。
12.根据沿电场线方向电势逐渐降低,可得
故C正确;ABD错误。
故选C。
13.根据
联立,解得
故B正确;ACD错误。
故选B。
请阅读下述文字,完成下列3小题。
2022年6月5日,神舟十四号载人飞船与天和核心舱成功对接,陈冬、蔡旭哲、刘洋三名航天员顺利进入天和核心舱。如图所示,对接后的组合体绕地球的运动可视为匀速圆周运动。已知组合体的质量为,绕地球运动的轨道半径为,地球质量为,地球半径为,引力常量为。地球可视为质量分布均匀的球体。
14.组合体受到地球的万有引力大小为( )
A.B.C.D.
15.组合体绕地球做匀速圆周运动的角速度大小为( )
A.B.C.D.
16.场是一种客观存在的物质,组合体与地球之间的万有引力是通过引力场产生的。类比用电场线描述静电场,可以用引力场线描述引力场。不考虑其它天体的影响,地球周围的引力场线分布与下列电场的电场线分布相似的是( )
A.匀强电场B.孤立点电荷的电场
C.两个等量同种电荷的电场D.两个等量异种电荷的电场
【答案】14.D 15.A 16.B
【解析】14.根据万有引力定律可知,组合体受到地球的万有引力大小为
故选D。
15.组合体绕地球做匀速圆周运动,则万有引力提供向心力,即
解得
故选A。
16.组合体与地球之间的万有引力是通过引力场产生的,即
带电体与孤立点电荷的引力即库仑力为
二者类似,则地球周围的引力场线分布与孤立点电荷的电场线分布相似。
故选B。
请阅读下述文字,完成下列2小题。
电容器是一种重要的电学元件,它能储存电荷。两个彼此绝缘又相距很近的导体,就构成一个简单的电容器。
17.在给一固定电容器充电的过程中( )
A.电容器的电容逐渐增大B.电容器的电容逐渐减小
C.电容器所带的电荷量逐渐增大D.电容器所带的电荷量逐渐减小
18.给一个平行板电容器充电,保持两极板间的距离不变,用表示两极板间电压,用表示两极板间电场强度的大小,图中正确反映和关系的图像是( )
A.
B.
C.D.
【答案】17.C 18.B
【解析】17.AB.电容器的电容由电容器本身性质决定,与是否充电无关,故AB错误;
CD.电容器充电时,电容器所带电荷量逐渐增大,故C正确,D错误。
故选C。
18.由于两极板间的距离不变,根据
可知和成正比关系。
故选B。
请阅读下述文字,完成下题。
如图所示,平行板电容器的上极板带正电、下极板带负电,两板之间的距离为,电容为。质量为、电荷量大小为的带电液滴恰能在电场中的点处于静止状态,设电场内、两点的场强大小分别为、,电势大小分别为、。
19.下列关于、和、大小关系正确的是( )
A.B.C.D.
20.点处的电场强度大小为( )
A.B.C.D.
21.电容器所带的电荷量大小为( )
A.B.C.D.
【答案】19.C 20.C 21.A
【解析】19.AB.电容器中是匀强电场,所以电场强度处处相等,故AB错误;
CD.因为上极板带正电,下极板带负电,所以电场线从上极板指向下极板,又因为沿电场线电势降低,所以,C正确,D错误;
故选C。
20.质量为、电荷量大小为的带电液滴恰能在电场中的点处于静止状态,根据二力平衡,可知
所以电场强度为
故选C。
21.根据
联立得
故选A。
如图所示为研究电容器充、放电的实验电路图,S为单刀双掷开关,电容器与灵敏电流计和电阻R0串联。实验时,先将开关S掷向1端,经过一段时间后,再把开关S掷向2端。
22.开关S掷向1端后极短时间内,下列说法正确的是( )
A.电容器充电,通过灵敏电流计的电流方向为b→a
B.电容器充电,通过灵敏电流计的电流方向为a→b
C.电容器放电,通过灵敏电流计的电流方向为b→a
D.电容器放电,通过灵敏电流计的电流方向为a→b
23.电容器充放电过程中,两个极板间的电压U随电容器所带电荷量Q的变化而变化。图中能正确反映U和Q关系的图像是( )
A. B.
C. D.
【答案】22.B 23.A
【解析】22.开关接1,电容器与电源连接,电容器充电,外电路中电流从正极流向负极,通过灵敏电流计的电流方向为a→b,故选B;
23.电容器充电过程中电荷量不断增大,两端的电压不断增大;在电容器的Q-U图像中,斜率表示电容的大小,又因为电容器的电容决定于电容器本身,与电容器所带的电荷量和两端的电压无关,同一电容器电容不变,所以Q-U图像的斜率不变,图线是一条倾斜直线,故选 A。
请阅读下述文字,完成下列各小题。
2020年10月12日,我国在西昌卫星发射中心成功将“高分十三号”卫星发射升空,卫星顺利进入预定轨道。“高分十三号”卫星是一颗光学遥感卫星,这颗卫星绕地球的运动可看作匀速圆周运动,其轨道与地球赤道在同一平面内,从地面上看,卫星在一定高度处静止不动。
24.若地球自转的角速度为,“高分十三号”卫星运动的角速度为,则( )
A.B.C.D.
25.若将地球与“高分十三号”卫星看成质点,他们之间万有引力的大小为F,如果将这两个质点之间的距离变为原来的2倍,那么它们之间万有引力的大小变为( )
A.B.C.D.
26.卫星受到地球的引力,是因为它们处在地球周围的引力场中。就像用电场强度来描述电场的强弱那样,也可以用引力场强度来描述引力场的强弱。仿照电场强度的定义式,可以得到引力场强度的表达式。则由地球赤道表面某点到正上方“高分十三号”卫星所在位置的引力场强度大小( )
A.保持不变B.逐渐变大
C.逐渐减小D.先增大再减小
【答案】24.C 25.A 26.C
【解析】24.由题“高分十三号”卫星是一颗光学遥感卫星,这颗卫星绕地球的运动可看作匀速圆周运动,其轨道与地球赤道在同一平面内,从地面上看,卫星在一定高度处静止不动,可知“高分十三号”为地球同步卫星,则“高分十三号”卫星运动的角速度与地球自转的角速度相同。
故选C。
25.根据万有引力定律公式
可知,将这两个质点之间的距离变为原来的2倍,则万有引力的大小变为
故选A
26.引力场强度可以写成
由于
所以
距离逐渐变大,所以引力场强度逐渐减小。
故选C
请阅读下述文字,完成下列各小题。
电容器是一种重要的电学元件,它能储存电荷,电容器储存电荷的特性用电容C来表征。可用如图所示的电路对电容器进行充电。
27.关于电容器铭牌上的标示中,“”指的是电容器的( )
A.电容B.电荷量
C.电压D.电阻
28.如图所示该电容器充满电时,电容器所带的电荷量Q是( )
A.CB.C
C.CD.C
【答案】27.A 28.C
【解析】27.电容器铭牌上的标示中“”指的是电容器的电容。
故选A。
28.根据题意,由图可知,电容器的额定电压为,由公式可得,电容器所带的电荷量为
故选C。
请阅读下述文字,完成下题。
2021年5月15日,“天问一号”着陆巡视器成功着陆于火星乌托邦平原。“天问一号”着陆巡视器着陆前先在轨道上绕火星运动,该运动可视为匀速圆周运动,然后巡视器逐渐靠近火星并成功着陆,如图所示。
29.下列描述巡视器做匀速圆周运动的物理量中不变的是( )
A.线速度B.向心力C.周期D.向心加速度
30.“天问一号”着陆巡视器从环绕火星的较高轨道向火星靠近的过程中,若巡视器的质量保持不变,则它受到火星的引力( )
A.越来越大B.越来越小C.先变小再变大D.先变大再变小
31.用电势可以描述静电场的性质,类似地也可以用引力势来描述引力场的性质。类比静电场中电势的定义式,可以得到引力场中引力势的表达式。若火星质量为M,“天问一号”着陆巡视器质量为m,当巡视器距火星中心的距离为r时,具有的引力势能为EP′,则巡视器所在处的火星引力势为( )
A.B.C.D.
【答案】29.C 30.A 31.B
【解析】29.巡视器做匀速圆周运动的线速度、向心力、向心加速度都是矢量,方向均变化,均是变量,巡视器做匀速圆周运动的周期是标量,大小不变;所以描述巡视器做匀速圆周运动的物理量中不变的是周期。
故选C。
30.根据 ,“天问一号”着陆巡视器从环绕火星的较高轨道向火星靠近的过程中,r减小,若巡视器的质量保持不变,则它受到火星的引力F增大。
故选A。
31.类比静电场中电势的定义式,巡视器所在处的火星引力势为
故选B。
请阅读下述文字,完成下列小题。
2020年10月12日,我国在西昌卫星发射中心成功将“高分十三号”卫星发射升空,卫星顺利进入预定轨道。“高分十三号”卫星是一颗光学遥感卫星,这颗卫星绕地球的运动可看作匀速圆周运动,其轨道与地球赤道在同一平面内,从地面上看,卫星在一定高度处静止不动。已知地球半径为r1,“高分十三号”卫星轨道半径为r2。
32.赤道上某点随地球自转而没有发射的“高分十三号”卫星受到的万有引力大小为F1,发射后该卫星绕地球匀速圆周运动时受到的万有引力大小为F2,则( )
A.F1大于F2B.F1小于F2
C.F1等于F2D.F1与F2的大小关系无法确定
33.地球自转的周期为T1,“高分十三号”卫星绕地球匀速圆周运动的周期为T2,则( )
A.B.C.D.
34.赤道上某物体随地球自转的线速度大小为,“高分十三号”卫星绕地球匀速圆周运动的线速度大小为,则为( )
A.B.C.D.
35.场是一种客观存在的特殊物质,卫星与地球之间的万有引力是通过引力场发生的。与电场强度类似,可以引入引力场强度来描述引力场的强弱。若地球的质量为M,卫星的质量为m,则“高分十三号”卫星在运动过程中,所在某位置处地球产生的引力场强度( )
A.与M、m都有关B.与M无关,与m有关
C.与M、m都无关D.与M有关,与m无关
【答案】32.A 33.D 34.D 35.D
【解析】32.根据万有引力定律得
故选A。
33.由于从地面上看,卫星在一定高度处静止不动,说明卫星运动的加速度等于地球自转的角速度,卫星运行的周期等于地球自转的周期,即
故选D。
34.由于卫星与地球赤道上的物体具有相等的角速度,根据线速度与角速度的关系可得
故选D。
35.类比电场强度可得引力场强度为
其大小与M有关,与m无关。
故选D。
点电荷是最简单的场源电荷,下图为某电荷量为Q的正点电荷的电场线。a、b、c为同一条电场线上的三个点,a点到场源电荷的距离为r,b点到场源电荷的距离为2r,c点到场源电荷的距离为3r。
36.现将一电荷量为-q的试探电荷置于a点,受到的静电力为F。关于a点的电场强度Ea,下列说法正确的是( )
A.,方向与F方向相反
B.,方向与F方向相反
C.若在 a 点换上电量为-2q 的电荷, a点的场强将变为 2Ea
D.若在 a点移去电荷-q, a 点的场强变为零
37.关于a、b、c三点的电势和电势差,下列说法正确的是( )
A.φa>φb>φcB.φa<φb<φcC.Uab=UbcD.Uab
A. B.
C. D.
【答案】36.B 37.A 38.B
【解析】36.AB.将一电荷量为-q的试探电荷置于a点,受到的静电力为F,则a点电场强度的大小为
方向与F方向相反。故A错误,B正确;
CD.电场强度反映电场本身性质的物理量,仅由电场本身决定,与试探电荷无关。可知把试探电荷换成电荷量为-2q的试探电荷,a点的场强大小和方向均不变,大小仍然是,方向与F方向相反;在a点移去电荷-q,a点的场强不变,故CD错误。
故选B。
37.AB.电场线的方向从a到c,根据沿电场线的方向电势降低可知
φa>φb>φc
故A正确,B错误;
CD.由图示可知,a处的电场线最密,b处的电场线其次,c点电场线最疏,因此a点的电场强度大,c点的场强小,根据
U=Ed
可知ab之间的电势差大于bc之间的电势差,即
Uab>Ubc
故CD错误。
故选A。
38.由图可知,a点电场线最密,b处的电场线稀疏,c点电场线最疏,则a点的电场强度最大,c点的电场强度最小,所以从a到c的过程中正电荷受到的电场力将逐渐减小,由牛顿第二定律可得
可知,正电荷的加速度逐渐减小,所以正电荷做加速度逐渐减小的加速运动,故图像B符合题意。
电容器是一种重要的电学元件,它能储存电荷,电容器储存电荷的特性用电容C来表征,可用如图所示的电路对电容器进行充电。
39.在对电容器充电的过程中,下列说法正确的是( )
A.电容器所带的电荷量逐渐增大B.电容器所带的电荷量保持不变
C.电容器两极间的电压保持不变D.电容器两极间的电压逐渐减小
40.某电容器在充电过程中,其电压U与所带电荷量Q之间的关系是( )
A.B.
C.D.
【答案】39.A 40.B
【解析】39.AB.在对电容器充电的过程中,电容器所带的电荷量逐渐增大,故A正确,B错误;
CD.根据电容的定义式变形可知,电容器两极间的电压为
则在对电容器充电的过程中,Q逐渐增大,而电容器的电容只与电容器本身有关,则电荷量增大时,电容不变,则电压U逐渐增大,故CD错误。
故选A。
40.因为电容器在充电过程中,其电压U与所带电荷量Q之间的关系为
而电容器电容与所带电荷量及极板间电压均无关,可见,电压U与所带电荷量Q成正比,即电压U与所带电荷量Q的图像为一条过原点的倾斜直线。
故选B。
综合训练7 机械能守恒定律(新材料题组)(解析版)-2025高考物理一轮新题型综合特训(上海专用): 这是一份综合训练7 机械能守恒定律(新材料题组)(解析版)-2025高考物理一轮新题型综合特训(上海专用),共15页。试卷主要包含了选择题组,第三等内容,欢迎下载使用。
综合训练7 机械能守恒定律(新材料题组)(原卷版)-2025高考物理一轮新题型综合特训(上海专用): 这是一份综合训练7 机械能守恒定律(新材料题组)(原卷版)-2025高考物理一轮新题型综合特训(上海专用),共8页。试卷主要包含了选择题组,第三等内容,欢迎下载使用。
综合训练6 动能与动能定理(新材料题组)(解析版)-2025高考物理一轮新题型综合特训(上海专用): 这是一份综合训练6 动能与动能定理(新材料题组)(解析版)-2025高考物理一轮新题型综合特训(上海专用),共15页。试卷主要包含了选择题组等内容,欢迎下载使用。

