吉林省通化市梅河口市第五中学2024-2025学年高二上学期开学考试历史试卷(Word版附答案)
展开历史-【黑吉辽卷】【吉林十强校】吉林省通化市梅河口市第五中学2024-2025学年高三上学期开学试卷+答案: 这是一份历史-【黑吉辽卷】【吉林十强校】吉林省通化市梅河口市第五中学2024-2025学年高三上学期开学试卷+答案,共20页。
吉林省通化市梅河口市第五中学2024届高三下学期二模历史试卷(Word版附答案): 这是一份吉林省通化市梅河口市第五中学2024届高三下学期二模历史试卷(Word版附答案),共7页。试卷主要包含了选择题,非选择题等内容,欢迎下载使用。
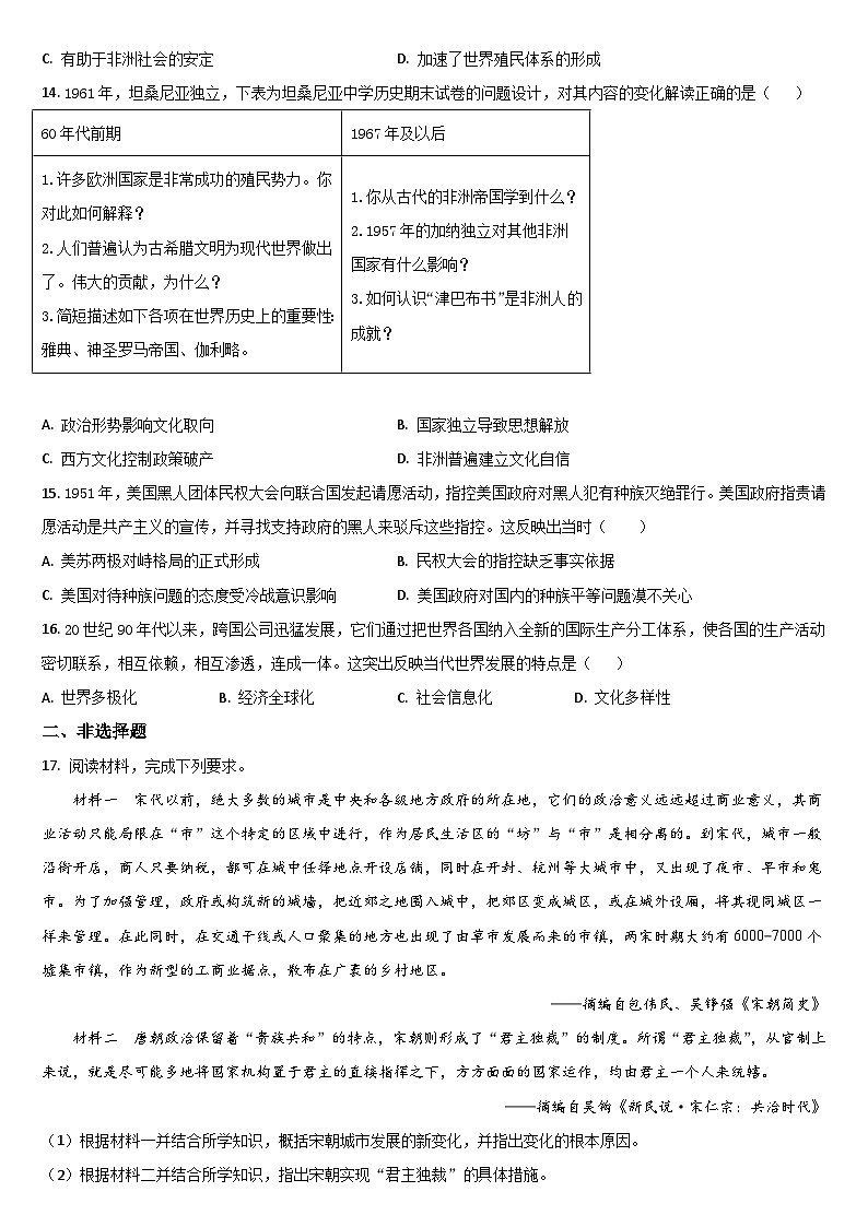
吉林省通化市梅河口市第五中学2022-2023学年高二下学期开学考试历史试卷(含答案): 这是一份吉林省通化市梅河口市第五中学2022-2023学年高二下学期开学考试历史试卷(含答案),共12页。试卷主要包含了单选题,材料题,论述题等内容,欢迎下载使用。

