甘肃省嘉峪关市第一中学2023-2024学年高一下学期7月期末物理试题
展开时长:75分钟 总分:100分
一、单选题(每题4分,共36分)
1. 物理学的发展,丰富了人类对物质世界的认识,推动了科学技术的创新和革命,下列说法正确的是( )
A. 牛顿测出了引力常量G的数值
B. 第谷通过对行星运动的研究,发现了行星运动三个定律
C. 海王星是运用万有引力定律在“笔尖下发现的行星”
D. 伽俐略通过对行星观测记录的研究,发现了万有引力定律
2. 如图所示,A、B为某光滑水平桌面上的两点,一小铁球在桌面上以某一速度向点A匀速运动。现在A点或B点放一块磁铁,关于小铁球的运动,下列说法正确的是( )
A. 当磁铁放在A点时,小铁球一定做匀加速直线运动
B. 当磁铁放在A点时,小铁球可能做曲线运动
C. 当磁铁放在B点时,小铁球做圆周运动
D. 当磁铁放在B点时,小铁球一定做曲线运动
3.下列所述的运动过程均不计空气阻力,其中机械能守恒的是( )
A. 小石块被水平抛出后在空中运动的过程
B. 木箱沿粗糙斜面匀速下滑的过程
C. 人乘电梯加速上升的过程
D. 子弹射穿木块的过程
4. 如图所示.脚盘在水平面内匀速转动,放在盘面上的一小物块随圆盘一起运动,关于小物块的受力情况,下列说法中正确的是( )
A. 只受重力和支持力
B. 受重力、支持力和压力
C. 受重力、支持力和摩擦力
D. 受重力、支持力,摩擦力和向心力
5. 一电荷量为的负电荷从电场中的点移至点克服电场力做功为,从点移至点电场力做功为,则、间的电势差为( )
A. B. C. D.
6. 米歇尔·麦耶和迪迪埃·奎洛兹因为发现了第一颗太阳系外行星一飞马座51b而获得2019年诺贝尔物理学奖。如图所示,飞马座51b与恒星构成双星系统,绕共同的圆心做匀速圆周运动,它们的质量分别为、。下列关于飞马座51b与恒星的说法正确的是( )
A. 轨道半径之比为
B. 线速度大小之比为
C. 加速度大小之比为
D. 向心力大小之比为
7. 如图所示,一辆质量为m=800kg的小汽车驶上圆弧半径R=40m的拱桥,g=10m/s2。若汽车到达桥顶时的速度v=10m/s,则小汽车对拱桥的压力大小( )
A 6×103NB. 1×104NC. 8×103ND. 7.8×103N
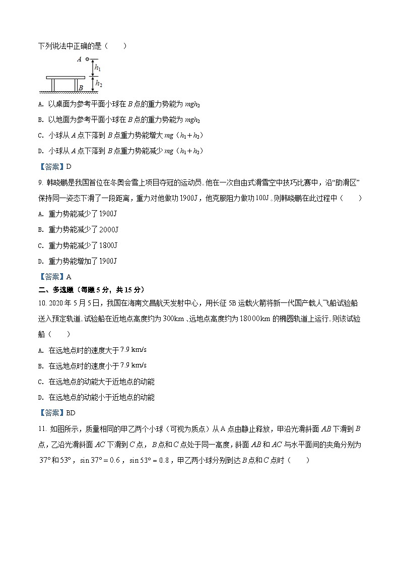
8. 如图所示,质量为m的小球从桌面以上高h1处的A点下落到地面的B点,桌面高h2,重力加速度为g。下列说法中正确的是( )
A. 以桌面为参考平面小球在B点的重力势能为mgh2
B. 以地面为参考平面小球在B点的重力势能为mgh2
C. 小球从A点下落到B点重力势能增大mg(h1+h2)
D. 小球从A点下落到B点重力势能减少mg(h1+h2)
9. 韩晓鹏是我国首位在冬奥会雪上项目夺冠的运动员。他在一次自由式滑雪空中技巧比赛中,沿“助滑区”保持同一姿态下滑了一段距离,重力对他做功,他克服阻力做功。则韩晓鹏在此过程中( )
A. 重力势能减少了
B. 重力势能减少了
C. 重力势能减少了
D. 重力势能增加了
二、多选题(每题5分,共15分)
10. 2020年5月5日,我国在海南文昌航天发射中心,用长征5B运载火箭将新一代国产载人飞船试验船送入预定轨道。试验船在近地点高度约为、远地点高度约为的椭圆轨道上运行。则该试验船( )
A. 在远地点时的速度大于
B. 在远地点时的速度小于
C. 在远地点的动能大于近地点的动能
D. 在远地点的动能小于近地点的动能
11. 如图所示,质量相同的甲乙两个小球(可视为质点)从点由静止释放,甲沿光滑斜面下滑到点,乙沿光滑斜面下滑到点,点和点处于同一高度,斜面和与水平面间的夹角分别为和,,,甲乙两小球分别到达点和点时( )
A. 速度相同
B. 动能相同
C. 重力做功的瞬时功率之比为
D. 重力做功的瞬时功率之比为
12. 如图所示,匈牙利大力士希恩考·若尔特曾在水平跑道上用牙齿拉动的A320客机。他把一条绳索的一端系在飞机下方的前轮处,另一端用牙齿紧紧咬住,在的时间内将客机拉动了约。假设希恩考·若尔特牙齿的拉力恒为约,绳子与水平方向夹角约为,,,则在飞机运动这的过程中( )
A. 拉力做功约B. 拉力做功的平均功率约
C. 克服阻力做功约为D. 合外力做功约为
三、填空(每空2分,共14分)
13. 13.(本题6分)如图所示,某同学制作了一个弹簧弹射装置,轻弹簧两端各放一个金属小球(小球与弹簧不连接),压缩弹簧并锁定,该系统放在内壁光滑的金属管中(管径略大于两球直径),金属管水平固定在离地面一定高度处,解除弹簧锁定,两小球向相反方向弹射,射出管时均已脱离弹簧,现要测定弹射装置锁定时具有的弹性势能,并探究弹射过程遵循的规律,实验小组配有足够的基本测量工具,重力加速度大小取g,按下述步骤进行实验:
①用天平测出小球P和Q的质量分别为m1、m2;
②用刻度尺测出管口离地面的高度h;
③解除锁定记录两球在水平地面上的落点N、M;
根据该同学的实验,回答下列问题:
(1)除上述测量外,要测定弹射装置锁定时具有的弹性势能,还需要测量的物理量是(______)
A.弹簧的压缩量Δx
B.P、Q两球落地点M、N到对应管口的水平距离 x1、x2
C.金属管的长度L
D.两球从弹出到落地的时间 t1、t2
(2)根据测量物理量可得弹性势能的表达式EP=_____________________________________.
(3)如果满足关系式_______________________,则说明弹射过程中轻弹簧和两金属球组成的系统动量守恒.(用测得的物理量符号表示)
14.(本题9分)某同学在比较光滑的水平桌面上利用平抛运动来进行“探究功与速度变化的关系”的实验,实验装置如图甲所示,实验步骤如下。
①小物块在橡皮筋作用下弹出,沿水平桌面滑行后平抛落至水平地面上,落点记为;
②在钉子上分别套上2条、3条、4条…同样的橡皮筋,重复步骤①,依次记录落点、、…;
③测量相关数据,利用图象进行数据处理;
④分析做功与速度变化的关系。
(1)下列仪器在实验中需要用到的是______(填字母)。
A.刻度尺
B.秒表
C.重锤线
D.白纸和复写纸
E.打点计时器
(2)下列有关说法正确的是______(填字母)。
A.小物块每次释放的位置必须相同
B.桌面的粗糙程度对实验没有影响
C.小物块在空中的飞行时间均相同
D.实验必须测量桌面到水平面的高度
(3)将几次实验中橡皮筋对小物块做的功分别记为、、、…,小物块抛出点到落地点的水平距离分别记为、、、…,利用图象进行数据处理时,为了能得到一条直线,应以W为横坐标、以______(填“L”、“”或“”)为纵坐标;实验过程由于没有平衡摩擦,实际得到的图线是图乙中的______(填“a”、“b”或“c”)。
四、计算题(35分)
15.(本题10分)某同学质量为60 kg,在军事训练中要求他从岸上以大小为2 m/s的速度跳到一条向他缓缓漂来的小船上,然后去执行任务,小船的质量是140 kg,原来的速度大小是0.5 m/s,该同学上船后又跑了几步,最终停在船上(船未与岸相撞),不计水的阻力,求:
(1)人跳上船后,船的最终速度;
(2)船的动量变化量。
16.(本题10分)某同学对一辆玩具遥控车的性能进行了研究。他让这辆小车在水平的直轨道上由静止开始运动,通过传感器得到了小车的v-t图像。如图所示,在2s~10s内的图像为曲线,其余时间段图像均为直线。已知在2s~14s内,小车以额定功率运动,14s末关闭动力让小车自由滑行。若小车的质量为1kg,在整个运动过程中可认为小车所受的阻力大小不变。求:
(1)小车所受的阻力大小为多少?
(2)小车的额定功率为多少?
(3)在0s~14s内,小车电动机的平均功率为多少?(保留三位有效数字)
20.(本题15分)某探究小组设计了一个“用刻度尺测定动摩擦因数”的实验方案,实验装置如图所示,斜面与水平面在B点平滑连接,将质量为m的小木块(可视为质点)从斜面上的A点由静止释放,滑至水平面的C点停止。测得A点到正下方水平面O点的高度为h,O、B两点间的距离为x1;B、C两点间的距离为x2,已知重力加速度为g,木块与斜面、水平面间的动摩擦因数相同。求:
(1)木块从A点运动到C点的过程中,摩擦力做的功Wf;
(2)木块与斜面、水平面间的动摩擦因数μ。
甘肃省天水市第一中学2023-2024学年高一下学期7月期末物理试题: 这是一份甘肃省天水市第一中学2023-2024学年高一下学期7月期末物理试题,文件包含山东省德州市2023-2024学年高二下学期期末考试历史试题pdf、高1物理1docx、xs高1物理1docx等3份试卷配套教学资源,其中试卷共15页, 欢迎下载使用。
甘肃省庆阳市华池县第一中学2023-2024学年高一下学期7月期末考试物理试题: 这是一份甘肃省庆阳市华池县第一中学2023-2024学年高一下学期7月期末考试物理试题,共7页。试卷主要包含了75m,应急车道宽度为2,5sC.1等内容,欢迎下载使用。
甘肃省庆阳市华池县第一中学2023-2024学年高一下学期7月期末考试物理试题: 这是一份甘肃省庆阳市华池县第一中学2023-2024学年高一下学期7月期末考试物理试题,共4页。

