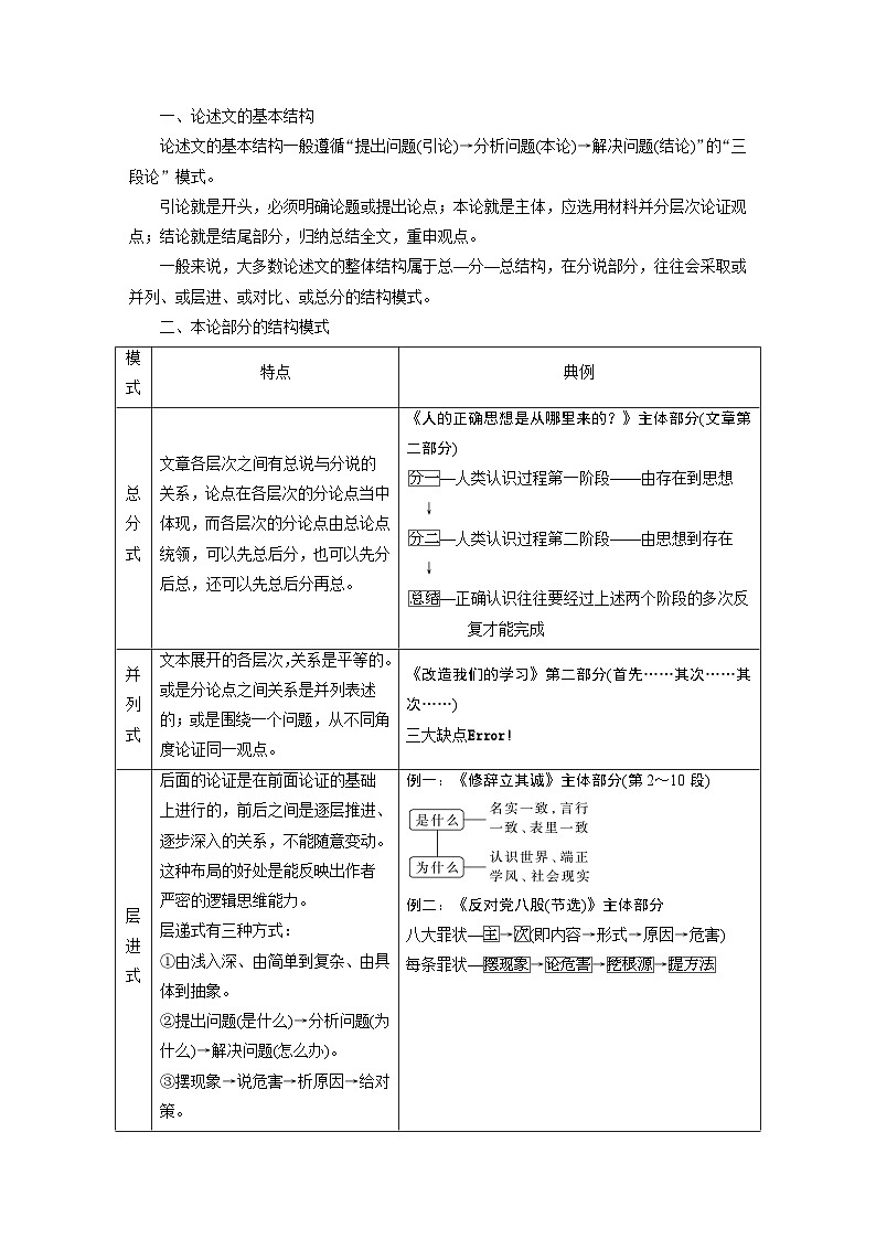
新高考语文一轮复习讲义板块1 信息类阅读 课时2 分析思路结构——紧扣论点,层清意准
展开新高考语文一轮复习学案信息类阅读课时52精准分析论证——厘清思路,明辨理据: 这是一份新高考语文一轮复习学案信息类阅读课时52精准分析论证——厘清思路,明辨理据,共20页。学案主要包含了论述类文本三要素,如何分析论证,四段中心论点的一项是等内容,欢迎下载使用。
新高考语文一轮复习讲义板块2 散文阅读 课时15 理解赏析词句——紧扣语境,层层深入: 这是一份新高考语文一轮复习讲义板块2 散文阅读 课时15 理解赏析词句——紧扣语境,层层深入,共18页。学案主要包含了理解词语,理解句子等内容,欢迎下载使用。
新高考语文一轮复习讲义板块2 散文阅读 课时13 分析思路结构——文思有路,遵路识真: 这是一份新高考语文一轮复习讲义板块2 散文阅读 课时13 分析思路结构——文思有路,遵路识真,共19页。学案主要包含了高考散文特点,散文的概念与特征,散文种类及高考重点考查文体,阅读方法等内容,欢迎下载使用。

