生物-2025届新高三开学摸底考试卷(辽宁卷)(含解析版及原卷版及答题卡)
展开注意事项:
1.答卷前,考生务必将自己的姓名、准考证号等填写在答题卡和试卷指定位置上。
2.回答选择题时,选出每小题答案后,用铅笔把答题卡上对应题目的答案标号涂黑。如需改动,用橡皮擦干净后,再选涂其他答案标号。回答非选择题时,将答案写在答题卡上。写在本试卷上无效。
3.考试结束后,将本试卷和答题卡一并交回
一、单项选择题:本卷共15题,每题2分,共30分。在每题列出的四个选项中,只有一项最符合题意。
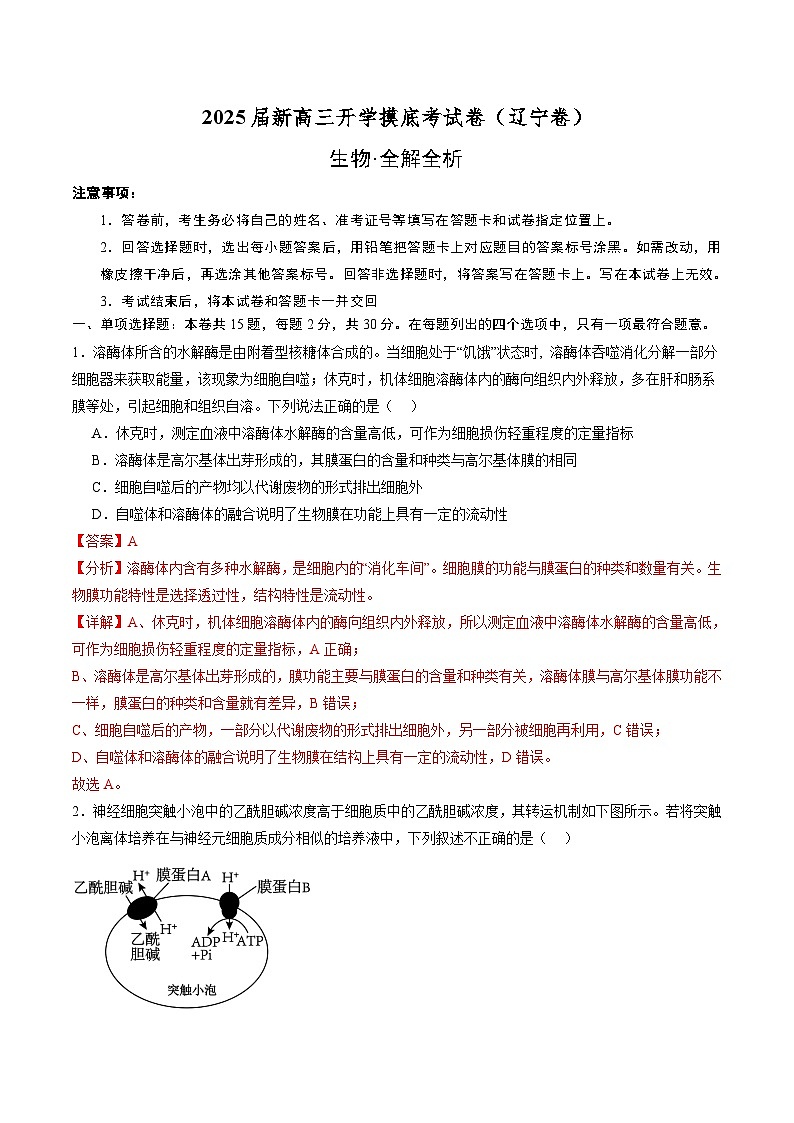
1.溶酶体所含的水解酶是由附着型核糖体合成的。当细胞处于“饥饿”状态时, 溶酶体吞噬消化分解一部分细胞器来获取能量,该现象为细胞自噬;休克时,机体细胞溶酶体内的酶向组织内外释放,多在肝和肠系膜等处,引起细胞和组织自溶。下列说法正确的是( )
A.休克时,测定血液中溶酶体水解酶的含量高低,可作为细胞损伤轻重程度的定量指标
B.溶酶体是高尔基体出芽形成的,其膜蛋白的含量和种类与高尔基体膜的相同
C.细胞自噬后的产物均以代谢废物的形式排出细胞外
D.自噬体和溶酶体的融合说明了生物膜在功能上具有一定的流动性
【答案】A
【分析】溶酶体内含有多种水解酶,是细胞内的“消化车间”。细胞膜的功能与膜蛋白的种类和数量有关。生物膜功能特性是选择透过性,结构特性是流动性。
【详解】A、休克时,机体细胞溶酶体内的酶向组织内外释放,所以测定血液中溶酶体水解酶的含量高低,可作为细胞损伤轻重程度的定量指标,A正确;
B、溶酶体是高尔基体出芽形成的,膜功能主要与膜蛋白的含量和种类有关,溶酶体膜与高尔基体膜功能不一样,膜蛋白的种类和含量就有差异,B错误;
C、细胞自噬后的产物,一部分以代谢废物的形式排出细胞外,另一部分被细胞再利用,C错误;
D、自噬体和溶酶体的融合说明了生物膜在结构上具有一定的流动性,D错误。
故选A。
2.神经细胞突触小泡中的乙酰胆碱浓度高于细胞质中的乙酰胆碱浓度,其转运机制如下图所示。若将突触小泡离体培养在与神经元细胞质成分相似的培养液中,下列叙述不正确的是( )
A.H+运出突触小泡的方式为协助扩散
B.突触小泡摄取乙酰胆碱的能量来自H+的势能
C.若适当升高培养液 pH,突触小泡对乙酰胆碱的摄取速率将降低
D.乙酰胆碱与突触后膜上的受体结合后,突触后膜对Na+的通透性增大
【答案】C
【分析】物质运输方式:
①自由扩散:顺浓度梯度、无需能量和转运蛋白;
②协助扩散:顺浓度梯度、需要载体蛋白或通道蛋白、无需能量;
③主动运输:逆浓度梯度、需要载体蛋白和能量;
④胞吞、胞吐:需要能量。
【详解】AB、依题意,突触小泡中的乙酰胆碱浓度高于培养液中的乙酰胆碱浓度,结合图示推测乙酰胆碱借助H+的势能,以主动运输的方式进入突触小泡。由此可知,H+运出突触小泡是顺浓度梯度方向,运输方式为协助扩散,AB正确;
C、据图可知,若培养液pH升高,则培养液中H+浓度降低,两侧H+浓度差增大,H+的势能增大,突触小泡对乙酰胆碱的摄取速率将升高,C错误;
D、乙酰胆碱为兴奋性神经递质,它与突触后膜上的受体结合后,突触后膜对Na+的通透性增大,D正确。
故选C。
3.科研人员利用桤叶唐棣和蓝莓混合制作果醋,其主要流程为:桤叶唐棣、蓝莓→清洗破碎→酶解→过滤→混合→成分调整→灭菌→酒精发酵→酒液→醋酸发酵→过滤→陈酿→澄清→消毒→成品。下图分别表示初始糖度对酒精发酵的影响和醋酸菌接种量对总酸的影响,有关叙述正确的是( )
A.酶解过程加入纤维素酶和果胶酶有利于提高出汁率
B.酒精发酵和醋酸发酵过程的温度设置不同,其他发酵条件均相同
C.初始糖度越高,为酵母菌提供的营养越多,越有利于酒精发酵
D.随着醋酸菌接种量的增大,醋酸菌的产酸量增加
【答案】A
【分析】果酒制作菌种是酵母菌,代谢类型是异养兼性厌氧型真菌,属于真核细胞,条件是18~30℃、前期需氧,后期不需氧;果醋制作菌种是醋酸菌,属于原核细胞,适宜温度为30~35℃,需要持续通入氧气。
【详解】A、酶解过程主要加入的是纤维素酶和果胶酶,水解植物细胞细胞壁,有利于细胞膜破裂提高出汁率,A正确;
B、酒精发酵为无氧环境,温度通常为18~30℃;而醋酸发酵过程中需要通入氧气,温度控制为30~35℃,B错误;
C、结合图示可知,在一定范围内,初始糖度越高,为酵母菌提供的营养越多,越有利于酒精发酵,但高于图中的18%,则酒精度反而有所下降,C错误;
D、结合图示可知,在醋酸接种量在12%~15%之间时,随着醋酸菌接种量的增大,醋酸菌的产酸量减少,D错误。
故选A。
4.正常细胞的DNA损伤后,可由BRCA基因和PARP基因独立进行修复,细胞能存活;给BRCA基因突变细胞施加PARP蛋白抑制剂,细胞会发生凋亡。另外,BRCA基因还可以防止细胞过度增殖。下列相关叙述错误的是( )
A.细胞的增殖、分化、衰老和凋亡都是细胞正常的生命历程
B.BRCA基因可能是抑癌基因,癌变可能与突变后表达产物的增多有关
C.给PARP基因突变细胞施加BRCA蛋白抑制剂,细胞也可能凋亡
D.BRCA基因和PARP基因的表达产物可能与磷酸二酯键的断裂和形成有关
【答案】B
【分析】1、原癌基因负责调节细胞周期、控制细胞生长和分裂的过程。原癌基因存在于正常细胞,不仅无害,而且对维持正常身体功能调控细胞生长和分化起重要作用;
2、抑癌基因在控制细胞生长、增殖及分化过程中起着十分重要的负调节作用,它与原癌基因相互制约,维持正负调节信号的相对稳定。当这类基因在发生突变、缺失或失活时可引起细胞恶性转化而导致肿瘤的发生。
【详解】A、细胞的增殖、分化、衰老和凋亡都是细胞正常的生命历程,对生物体有利,A正确;
B、BRCA基因还可以防止细胞过度增殖,所以BRCA基因可能是抑癌基因,癌变可能与突变后表达产物的减少有关,B错误;
C、DNA损伤后,给BRCA基因突变细胞施加PARP蛋白抑制剂,细胞会发生凋亡,所以给PARP基因突变细胞施加BRCA蛋白抑制剂也可导致细胞发生凋亡,C正确;
D、由于BRCA基因和PARP基因能独立进行修复,所以涉及磷酸二酯键的断裂和形成,D正确。
故选B。
5.蝗虫的性别决定方式为XO型,雌性蝗虫的体细胞中含有2条X染色体,雄性蝗虫的体细胞中仅含有1条X染色体。研究人员以雄性东亚飞蝗(2n=22+X)的精巢为实验材料,观察其细胞中染色体行为和数量的变化,其中部分染色体的构象如图所示。已知东亚飞蝗的染色体都是端着丝点染色体(着丝点位于染色体的顶端),联会复合体是真核生物在细胞分裂过程中组装于配对的同源染色体之间的蛋白质。不考虑变异,下列有关叙述正确的是( )
A.在该蝗虫精巢的所有显微镜视野中,可能观察到6种染色体数目的细胞
B.联会复合体在细胞分裂的间期合成,一般在有丝分裂过程中发挥作用
C.该蝗虫精巢中,含有两条X染色体的细胞均处于减数第一次分裂后期
D.图中所示4种染色体构象中,甲和丙染色体可存在于细胞的同一分裂时期
【答案】A
【分析】题意可知,蝗虫的雌性个体的体细胞中含有2条X染色体,雄性个体中仅含有1条X染色体。雌性蝗虫有24条染色体(22+XX),则减数分裂时,雌虫可产生1种卵细胞,卵细胞的染色体组成为11+X;雄性蝗虫有23条染色体(22+X),则雄虫可产生2种精子,分别为11+X(有11条常染色体和一条X染色体)和11(有11条常染色,无X染色体)。
【详解】A、在该蝗虫精巢的所有显微镜视野中,可能观察到23、46、11、22、12、24,共6种染色体数目的细胞,A正确;
B、联会复合体是真核生物在细胞分裂过程中组装于配对的同源染色体之间的蛋白质,一般在减数分裂发生作用,B错误;
C、该蝗虫精巢中,含有两条X染色体的细胞处于减数第一次分裂后期或减数第二次分裂后期,C错误;
D、图中所示4种染色体构象中,丙染色体是甲着丝粒分裂的结果,不可存在于细胞的同一分裂时期,D错误。
故选A。
6.下图是劳氏肉瘤病毒(逆转录病毒,携带病毒癌基因)的增殖和致癌过程,其中原病毒是病毒的遗传信息转移到DNA后插入宿主的核DNA中形成的“病毒”。相关叙述正确的是( )
A.劳氏肉瘤病毒与烟草花叶病毒(TMV)的遗传物质种类和增殖方式相同
B.①③过程需要的原料种类均相同
C.整合形成原病毒的机理和其诱导宿主细胞癌变的机理相同
D.②过程需要RNA酶的参与,④过程需要多种RNA参与
【答案】D
【分析】中心法则是指细胞中遗传信息的传递规律,包括:DNA复制、转录、翻译、RNA逆转录、RNA复制。HIV的遗传物质是RNA,是逆转录病毒,当其侵入淋巴细胞后,其RNA进行逆转录形成DNA,病毒DNA整合到淋巴细胞的染色体上,再由DNA转录形成信使RNA,继而翻译合成蛋白质。
【详解】A、劳氏肉瘤病毒与烟草花叶病毒(TMV)的遗传物质都是RNA,但增殖方式不同,劳氏肉瘤病毒为逆转录病毒,烟草花叶病毒(TMV)为自我复制型病毒,A错误;
B、①的原料为脱氧核糖核苷酸;③的原料为核糖核苷酸,B错误;
C、原病毒是病毒的遗传信息转移到DNA后插入宿主的核DNA中形成的“病毒”,属于基因重组,而宿主细胞癌变是原癌基因和抑癌基因发生基因突变所致,机理不同,C错误;
D、②过程为RNA水解,需要RNA酶的参与,④过程含有翻译过程,需要mRNA、tRNA和rRNA参与,D正确。
故选D。
7.2022年诺贝尔生理学或医学奖授予瑞典科学家斯万特·帕博以表彰他对已灭绝人种的基因组和人类进化的发现。现代进化生物学将物种以上分类群漫长的进化称为宏进化。下列有关进化的叙述错误的是( )
A.通过测定已灭绝古人类基因组及比较其与当代人类的遗传差异,推动了对人类祖先的分支、演化以及人类起源的探索和研究
B.化石是研究宏进化最直接也是最重要的证据
C.可以通过个体水平的杂交实验来探究宏进化的机制和规律
D.利用形态解剖学的办法可以通过对两个物种形态结构特征的比较来分析亲缘关系的远近
【答案】C
【分析】漫长的宏进化的研究,人们主要是依靠化石纪录、经典的形态解剖学方面的比较和DNA等生物大分子的比较来进行的。
【详解】A、通过基因组测序可以推断人类进化过程,A正确;
B、化石是研究进化的最直接也是最有力的证据,B正确;
C、种群是进化的基本单位,C错误;
D、形态解剖学的办法可以对形态结构特征的比较来分析亲缘关系的远近,D正确。
故选C。
8.心肌细胞与神经细胞类似,均具有生物电现象。两者静息电位的形成机制相似,但动作电位明显不同,心肌细胞的动作电位分为0~4五个时期,其膜电位变化及形成机制如下图所示。下列说法正确的是( )
A.若适当增大细胞外溶液的K+浓度,则静息电位的绝对值将变大
B.神经递质作用于心肌后,一定引起Na+通道介导的Na+内流,出现0期
C.在2期中,Ca2+内流量和K+外流量相等,所以膜电位变化非常平缓
D.在4期中,Ca2+运出细胞的方式为主动运输,需要消耗能量
【答案】D
【分析】在神经纤维未受到刺激时,神经纤维处于静息状态 。此时,神经细胞外的Na+浓度比膜内要高,K+浓度比膜内低,而神经细胞膜对不同离子的通透性各不相同。静息时,膜主要对K+有通透性,造成K+外流,使膜外阳离子浓度高于膜内。由于细胞膜内外这种特异的离子分布特点, 细胞膜两侧的电位表现为内负外正,这称为静息电位。
【详解】A、静息状态时,细胞外液K+浓度比膜内低,膜主要对K+有通透性,K+通过协助扩散外流。若适当增大细胞外溶液的K+浓度,则膜两侧K+的浓度差减小,K+外液减少,静息电位的绝对值减小,A错误;
B、神经纤维受足够强度刺激产生兴奋时,Na+通道开放,Na+内流,形成兴奋电位。神经递质有兴奋性神经递质和抑制性神经递质,神经递质作用于受体引发电位变化的前提之一是要有足够量的神经递质。若作用于心肌的神经递质量不足,或该神经递质是抑制性神经递质,则Na+通道不会开放,B错误;
C、根据图中信息,在2期中,Ca2+内流和K+外流,且Ca2+内流和K+外流交换的电荷量相当,所以膜电位变化非常平缓,C错误;
D、在4期中,Ca2+通过Na+—Ca2+交换逆浓度排出细胞的动力直接来自细胞内外的Na+浓度差,而形成细胞内外的Na+浓度差的动力来自ATP。因此,Ca2+运出细胞的方式为主动运输,需要消耗能量,D正确。
故选D。
9.急性高钾血症会引起肌肉软弱无力,严重的还可以引起心脏骤停。下列说法正确的是( )
A.人体血钾正常时,肾上腺皮质不再分泌醛固酮
B.肌肉软弱无力可能与钾离子影响肌细胞的兴奋性有关
C.人体缺钠时应通过补充钾离子来提高细胞外液渗透压
D.血钾高是由肾脏功能受损不能及时排出钾离子所致
【答案】B
【分析】醛固酮是一种盐皮质激素,作用是保钠排钾,调节水盐平衡,醛固酮的分泌过程既存在分级调节,也存在反馈调节。
【详解】A、人体血钾保持相对稳定,需要醛固酮发挥调节作用,所以肾上腺皮质会分泌醛固酮,A错误;
B、急性高钾血症会引起肌无力,钾离子维持细胞内液的渗透压,当血浆中钾离子浓度升高时,膜内外浓度差减小,静息电位会减弱,所以肌肉软弱无力可能与钾离子影响肌细胞的兴奋性有关,B正确;
C、钠离子主要维持细胞外液渗透压,故人体缺钠时应通过补充钠离子来提高细胞外液渗透压,C错误;
D、血钾高可能是摄入过高或肾脏功能受损所致,D错误。
故选B。
10.植物叶片中的激素主要由叶尖部位合成,植物叶片的脱落受激素的调节。图甲是叶柄离层部位的示意图,图乙是叶柄离层两侧远基端(远离茎的一侧)和近基端(靠近茎的一侧)的生长素浓度与叶片脱落关系的示意图。下列相关说法错误的是( )
A.生长素由色氨酸转变而成的,主要合成部位是幼嫩的芽、叶和发育中的种子
B.据图分析,叶片脱落的原因是近基端的生长素浓度大于或等于远基端的生长素浓度
C.幼叶生长素浓度高,高浓度的生长素会促进乙烯的合成,导致幼叶脱落
D.决定叶片脱落的往往不是激素的绝对含量,而是激素的相对含量
【答案】C
【分析】据图可知,植物叶片的脱落与激素调节有关,在离层远基端生长素含量高可抑制叶片脱落,在离层近基端生长素含量高可促进叶片脱落。
【详解】A、生长素由色氨酸转变而成的,主要合成部位是幼嫩的芽、叶和发育中的种子,A正确;
B、据图分析,叶片脱落的原因是近基端的生长素浓度大于或等于远基端的生长素浓度,B正确;
C、幼叶一般不会脱落,导致叶片脱落的原因是近基端的生长素浓度大于或等于远基端的生长素浓度,C错误;
D、决定叶片脱落的往往不是激素的绝对含量,而是激素的相对含量,D正确。
故选C。
11.M和N为某生态系统中的两个动物种群,科研人员对这两个种群的出生率和死亡率进行分析,得到如图所示曲线,纵坐标ω表示出生率与死亡率的比值,不考虑迁入、迁出。下列说法正确的是( )
A.t1-t2阶段,M、N种群数量都在增长B.t3时M、N种群的增长率相同
C.t5时M、N种群的增长率相同D.t4时N种群的种群数量大于M种群的种群数量
【答案】C
【分析】在环境条件不受破坏的情况下,一定空间中所能维持的种群最大数量称为环境容纳量,又称K值。
【详解】A、纵坐标ω表示出生率与死亡率的比值,t1-t2阶段,N种群的ω<1,说明出生率<死亡率,种群数量在下降,A错误;
B、由图可知,t3时M、N种群的ω相同,即出生率与死亡率的比值相同,增长率不一定相同,B错误;
C、由图可知,t5时M、N种群的ω相同,且为1,说明此时M、N种群都达到了K值,此时的增长率都为0,C正确;
D、由图可知,t4时N种群的种群数量大于M种群的ω>1,种群数量在增加,M种群的ω<1,种群数量在下降,但由于两个种群起始数量未知,故无法判断此时N、M种群数量的关系,D错误。
故选C。
12.某地区设计实施了一种新型庭院生态工程模式,该模式的物质流向如图所示。下列叙述正确的是( )
A.庭院生态系统的组成成分只包括生产者、消费者和分解者
B.粪便经堆肥处理后为蔬菜生长提供了物质和能量
C.该模式虽然实现了能量的多级利用,但仍需要来自系统外的能量补充
D.该模式增大了生态足迹,减少了环境压力
【答案】C
【分析】生态工程以生态系系统的自我组织、自我调节为基础,遵循着自生(通过有效选择生物组分并合理布设,有助于生态系统维持自生能力)、循环(在生态工程中促进系统的物质迁移与转化,既保证各个环节的物质迁移顺畅,也保证主要物质或元素的转化率较高)、协调(处理好生物与环境、生物与生物的协调与平衡,需要考虑环境容纳量)、整体(进行生态工程建设时,不仅要考虑自然生态系统的规律,更要考虑经济和社会等系统的影响力)等生态学基本原理。
【详解】A、庭院生态系统的组成成分包括生产者、消费者、分解者和非生物的物质和能量,A错误;
B、粪便经堆肥处理后为蔬菜生长提供了物质,蔬菜所需的能量来自光合作用固定的太阳能,B错误;
C、该模式虽然实现了能量的多级利用,但仍需要来自系统外的能量补充,如太阳光能,C正确;
D、该模式通过图示回用措施,减小了生态足迹,减少了环境压力,D错误。
故选C。
13.生物学是一门以实验为基础的学科,实验材料的选择、实验处理方法等都会直接影响实验结果。下列有关叙述错误的是( )
A.“探究植物细胞的吸水和失水”实验中,用低倍镜观察洋葱鳞片叶外表皮细胞中紫色液泡的大小以及原生质层的位置
B.“检测生物组织中的脂肪”和“低温诱导植物细胞染色体数目的变化”实验中,均用到了酒精,其浓度和作用均不同
C.“探索生长素类调节剂促进插条生根的最适浓度”实验中,可先设计一组梯度较大的预实验,为进一步实验摸索条件
D.“探究培养液中酵母菌种群数量的变化”实验中,为了避免酵母菌增殖影响实验结果,滴加培养液后需立即进行计数
【答案】D
【分析】酒精是生物实验常用试剂之一,如检测脂肪实验中需用体积分数为50%的酒精溶液洗去浮色;观察植物细胞有丝分裂实验和低温诱导染色体数目加倍实验中都需用体积分数为95%的酒精对材料进行解离;绿叶中色素的提取和分离实验中需用无水酒精来提取色素;果酒和果醋制作实验中可用体积分数为70%的酒精进行消毒;DNA的粗提取和鉴定中可以体积分数为95%的冷酒精进一步纯化DNA等。
【详解】A、“探究植物细胞的吸水和失水”实验中,用低倍镜观察洋葱鳞片叶外表皮细胞中紫色液泡的大小以及原生质层的位置,A正确;
B、“检测生物组织中的脂肪”实验中用到了体积分数为50%的酒精,作用是洗去浮色,“低温诱导植物细胞染色体数目的变化”实验中用到了体积分数为95%酒精,作用是与盐酸配置解离液,两个实验中酒精的浓度和作用均不同,B正确;
C、“探索生长素类调节剂促进插条生根的最适浓度”实验中,可先设计一组梯度较大的预实验,为进一步实验摸索条件,同时也可探究实验的科学性和可行性,C正确;
D、“探究培养液中酵母菌种群数量的变化”实验中,滴加培养液后,需要等酵母菌全部沉降到计数室底部,才可在载物台的中央进行计数,不可立即进行计数,D错误。
故选D。
14.镇江香醋是一种通过固态发酵工艺制作的小曲醋,酿造的工业流程如下图所示。下列相关叙述正确的是( )
A.冷却目的是保证酒精发酵所需的最适温度
B.碳源不足且氧气充足时,醋酸菌可利用酒精进行发酵
C.在酒精发酵阶段需要多次补充氧气利于酵母菌的繁殖
D.醋酸发酵中经常翻动发酵物,目的是释放发酵产生的大量气体
【答案】B
【分析】1、参与果酒制作的微生物是酵母菌,其新陈代谢类型为异养兼性厌氧型。果酒制作的原理:有氧条件下,酵母菌进行有氧呼吸大量繁殖,无氧条件下,酵母菌进行无氧呼吸产生酒精。
2、参与果醋制作的微生物是醋酸菌,其新陈代谢类型是异养需氧型。果醋制作的原理:当氧气、糖源都充足时,醋酸菌将葡萄汁中的糖分解成醋酸;当缺少糖源时,醋酸菌将乙醇变为乙醛,再将乙醛变为醋酸。
【详解】A、根据图示,将糯米蒸熟后冷却是为了降低温度,防止杀死酒曲中的酵母菌,A错误;
B、当缺少糖源(碳源)且氧气供应充足时,醋酸菌将乙醇变为乙醛,再将乙醛变为醋酸,B正确;
C、在酒精发酵初期,补充氧气,有利于酵母菌的繁殖,C错误;
D、醋酸菌为好氧菌,经常翻动发酵物,利于控制发酵温度和通气状况,D错误。
故选B。
15.三白草和鱼腥草因疗效相近且具有叠加效应常被用作“药对”。研究人员利用原生质体融合技术将两者的配伍(两种或两种以上药物配合使用)提前并实现有效成分的工厂化生产,具体操作流程如图所示。下列说法错误的是( )
A.①需要用纤维素酶和果胶酶处理
B.②需要在无菌水中进行,用物理法或化学法诱导
C.③需要在特定的诱导培养基上进行
D.该技术流程不能体现植物细胞的全能性
【答案】D
【分析】图中三白草和鱼腥草体细胞杂交过程,其中①为去除细胞壁,②为原生质体融合,③脱分化形成愈伤组织,④提取代谢产物。
【详解】A、植物细胞壁的主要成分是纤维素和果胶,因此过程①即获得三白草和鱼腥草原生质体过程中要利用纤维素酶和果胶酶水解细胞壁,A正确;
B、②为原生质体融合,②需要在无菌水中进行,用物理法或化学法诱导,B正确;
C、③为脱分化形成愈伤组织,需要在特定的诱导培养基(生长素与细胞分裂素比例适中)上进行,C正确;
D、该技术即植物组织培养技术能将一个杂种细胞发育成一个完整植株,该技术体现了细胞的全能性,D错误;
故选D。
二、多项选择题:本题共5小题,每小题3分,共15分。在每小题给出的四个选项中,有一项或多项是符合题目要求的。全部选对得3分,选对但选不全得1分,有选错得0分。
16.有氧条件下,细胞质基质中的NADH不能直接进入线粒体。一部分NADH可通过甘油-α-磷酸穿梭途径进入线粒体,被FAD接受形成FADH₂,进入电子传递链。具体过程如图所示,下列说法错误的是( )
A.NADH无法直接通过线粒体内膜与膜蛋白有关、与膜脂无关
B.FADH₂所携带的电子通过电子传递链最终交予氧气生成水
C.α-磷酸甘油脱氢酶可催化不同的化学反应说明酶不具有专一性
D.被氧化的NAD+能够在细胞质基质中重新进入糖酵解
【答案】AC
【分析】有氧呼吸过程:有氧呼吸第一阶段,在细胞质基质,1分子的葡萄糖分解成2分子的丙酮酸,产生少量的NADH,释放少量的能量;第二阶段,在线粒体基质,丙酮酸和水彻底分解成二氧化碳和NADH,释放少量的能量;第三阶段,在线粒体内膜,前两个阶段产生的NADH,经过一系列反应,与氧气结合生成水,释放出大量的能量。
【详解】A、NADH携带的氢借助α-磷酸甘油进入线粒体基质,说明NADH的转运与脂膜有关,A错误;
B、电子传递链下游最终的电子受体是氧,FADH₂所携带的电子通过电子传递链最终交予氧气生成水,B正确;
C、酶的专一性是指酶只能催化一种或一类化学反应,α-磷酸甘油脱氢酶可催化不同的化学反应,不能说明酶不具有专一性,C错误;
D、被氧化的NAD+能够在细胞质基质中重新进入糖酵解,D正确。
故选AC。
17.科研人员用具有下图所示性染色体组成的雌雄果蝇作亲本进行了杂交实验。图示基因均不在Y染色体上,且异常染色体不影响雌雄配子活性,下列叙述正确的是( )
A.亲本雌果蝇发生了染色体结构变异,含Db的染色体来自父方
B.正常情况下F1雄果蝇产生的配子中有一半性染色体构型正常
C.若F1出现了淡红眼、眼型野生型的果蝇,一定是基因重组所致
D.亲本雌果蝇性染色体上可能含有三个完全相同的基因
【答案】BD
【分析】分析题图可知,雌果蝇右侧的X染色体移接了来自Y染色体的附加臂,发生了染色体结构变异中的易位;左侧的X染色体有部分片段缺失,属于染色体结构变异中的缺失。
【详解】A、分析题图可知,雌果蝇右侧的X染色体移接了来自Y染色体的附加臂,发生了染色体结构变异中的易位,含Db的染色体来自母方,A错误;
B、据图可知,由于雌果蝇两条性染色体都发生了结构变异,产生的配子都异常,故正常情况下F1雄果蝇中X染色体异常,Y染色体正常,故正常情况下F1雄果蝇产生的配子中有一半性染色体构型正常,B正确;
C、F1出现了淡红眼、眼型野生型的雌果蝇,可能是亲代雌性果蝇发生了基因突变或同源染色体的非姐妹染色单体之间交换了部分片段的结果,C错误;
D、亲本雌性果蝇D基因所在的染色体增加了一段来自Y染色体的附加臂,该片段可能是XY染色体的同源区段,可含有与X染色体上相同的基因,故亲本雌果蝇性染色体上可能含有3个完全相同的基因,D正确。
故选BD。
18.细胞因子是由免疫细胞分泌的、具有介导和调节免疫过程等作用的一类小分子蛋白质。“细胞因子风暴”是指由于机体感染病原微生物后,引起免疫系统过度激活,细胞因子迅速大量产生的现象。细胞因子调控失常引起的“细胞因子风暴”可能导致器官功能衰竭,最终威胁生命。下列说法错误的是( )
A.由于感染引起的细胞因子大量产生体现了免疫系统具有免疫监视功能
B.过量细胞因子导致正常细胞的死亡属于细胞凋亡,是一种细胞程序性死亡
C.辅助性T细胞分泌的细胞因子可作用于B细胞、细胞毒性T细胞等多种免疫细胞
D.当细胞因子含量较多时发生“细胞因子风暴”,导致肺部等器官的严重损伤,该过程存在正反馈调节
【答案】AB
【分析】体液免疫过程会产生相应的浆细胞和记忆细胞,再由浆细胞产生相应的抗体;病毒侵入细胞后会引起机体发生特异性免疫中的细胞免疫,产生相应的记忆细胞和细胞毒性T细胞,细胞毒性T细胞与被病毒侵入的靶细胞结合,使得靶细胞裂解释放病毒。
【详解】A、免疫防御是针对外来抗原性异物,如各种病原体的功能,“细胞因子风暴”能体现免疫系统具有免疫防御功能,A错误;
B、过量细胞因子导致正常细胞的死亡对于机体是不利的,属于细胞坏死,B错误;
C、辅助性T细胞分泌的细胞因子是以这个免疫活性物质,可作用于B细胞、细胞毒性T细胞等多种免疫细胞,促进两者的增殖分化,C正确;
D、当细胞因子含量较多时发生“细胞因子风暴”,导致肺部等器官的严重损伤,肺损伤又会导致免疫系统过度激活,引发更多的细胞因子产生,故该过程存在正反馈调节,D正确。
故选AB。
19.黄河是中华儿女的母亲河。黄河重大国家战略实施以来,具有生态指标意义的“三位见证者”——上游白鹭、中游白枕鹤、下游江豚的出现,让人们感受到黄河生态环境的好转。“上鹭中鹤下江豚”,黄河生态保护“见一斑而窥全豹”。下图为白鹭生活的这个生态系统中,能量流经白鹭所处营养级的示意图,①③表示能量,②表示过程。下列相关叙述正确的是( )
A.图中①表示白鹭同化的能量,③中的能量不完全来自白鹭同化的能量
B.白枕鹤在繁殖期主要通过“炫耀”的方式求偶.属于信息传递中的行为信息
C.该水域各种生物占据着相对稳定的生态位有利于充分利用环境资源
D.研究该流域区段内江豚的生态位,通常要研究种群密度、出现频率等特征
【答案】ABC
【分析】生态系统能量的知识点:
生态系统的总能量:生产者固定的全部太阳能。
流入一个营养级的能量是指被这个营养级的生物所同化的全部能量。
能量的来路:①生产者的能量主要来自太阳能;②其余各营养级的能量来自上一营养级所同化的能量。
能量的去路:①自身呼吸消耗、转化为其他形式的能量和热能;②流向下一营养级;③残体、粪便等被分解者分解;④未被利用。即一个营养级所同化的能量=呼吸消耗的能量+被下一营养级同化的能量+分解者利用的能量+未被利用的能量。
【详解】A、图中①表示白鹭同化的能量,图中③表示白鹭粪便中的能量和遗体残骸中的能量,白鹭粪便中的能量来自上一个营养级中的能量,A正确;
B、行为信息是指动物的特殊行为,对于同种或异种生物也能够传递某种信息,白鹭在繁殖期主要通过“炫耀”的方式寻求配偶,这属于信息传递中的行为信息,B正确;
C、该水域各种生物占据着相对稳定的生态位有利于充分利用环境资源,这有利于群落稳定性与多样性的维持,C正确;
D、研究植物的生态位,要在研究领域内它的出现频率、种群密度、植株高度以及与其他物种的关系等。研究动物的生态位,要在研究它的栖息地、食物、天敌以及与其他物种的关系等,D错误。
故选ABC。
20.图是制备抗新冠病毒的单克隆抗体的过程。下列叙述正确的是( )
A.经①和②过程可获得多种杂交瘤细胞
B.若②过程采用电融合技术,能击穿B淋巴细胞核膜促使核的融合
C.③过程中CO2的作用是刺激细胞进行呼吸作用
D.若④过程抗体检测得结果为阴性,则应重新制备杂交瘤细胞
【答案】AD
【分析】题图分析:图示是生产抗新冠病毒的单克隆抗体过程,其中①表示给小鼠注射特定抗原,②表示细胞融合,③表示筛选出杂交瘤细胞,④表示专一抗体检测和克隆化培养。
【详解】A、过程①是通过注射抗原或抗原蛋白使小鼠发生免疫反应,获得产生相应抗体的B淋巴细胞再经过②过程融合形成的杂交瘤细胞有多种,A正确;
B、若过程②是促进细胞融合的过程,其中电融合技术是用低压电流击穿细胞膜促使细胞融合,B错误;
C、③过程中CO2的作用是维持培养液的PH,C错误;
D、④过程若进行克隆化培养和专一抗体检测结果为阴性,说明细胞融合失败,需要重新实验,D正确。
故选AD。
三、非选择题:共 5 题, 共 55 分。
21.盐渍化是影响吉林省生态环境的主要因素之一。甜菜是吉林省主要糖料作物之一具有良好的耐盐性。某研究组利用一定浓度NaCl溶液和Na2SO4溶液探究盐胁迫对甜菜幼苗光合作用的影响,部分实验结果如图1、图2所示。低温弱光是影响甜菜幼苗正常生长发育、限制稳产与高产的主要障碍因子。下表为该研究组在实验组温度为10℃、光照强度为4klx,对照组温度为25℃、光照强度为20klx,对不同品种甜菜的光合速率和叶绿素含量的测量结果。回答下列问题:
注:表中数据为实验进行到第7天时的测量结果与对照组的±%;
光合速率单位为μml·m-2·s-1,叶绿素单位为mg·g-1。
(1)在实验期间,不管哪种盐胁迫,甜菜的光合作用强度均 (填“大于”“等于”或“小于”)呼吸作用强度。
(2)据图分析,当Na+浓度为140mml·L-1时, (填“NaCl”“Na2SO4”或“混合盐”)胁迫对甜菜净光合速率影响最小。有同学据图1得出结论,“用NaCl和Na2SO4溶液对甜菜幼苗进行处理一定会减弱光合速率”,这种说法 (填“正确”或“不正确”)。
(3)据表分析,与常温相比,低温条件下甜菜的光饱和点 (填“增大”“不变”或“减小”)。根据5个甜菜品种的光合速率大小 (填“能”或“不能”)判断它们的产量高低,原因是 。
(4)据表推测,对低温弱光适应性较好的是品种1和品种2,判断依据是 。
【答案】(1)大于
(2) NaCl 不正确
(3) 减小 不能 甜菜产量取决于光合速率、呼吸速率、有机物在不同器官中的分配
(4)品种1光合速率下降比例最低,品种2叶绿素含量比例最高
【分析】影响光合作用强度的限制因素有:温度、光照强度、二氧化碳浓度、水、土壤中矿质元素含量,由于在大田中,一般水分和矿质元素的供应往往是充足的,所以平时影响光合作用的因素主要是温度、光照强度和二氧化碳浓度。
【详解】(1)植物的净光合速率=总光合速率-呼吸速率,据图可知,在实验期间,不管哪种盐胁迫,甜菜的净光合速率均>0,说明光合作用强度大于呼吸作用强度。
(2)据图分析,与对照相比,当Na+浓度为140mml·L-1时,NaCl胁迫净光合速率下降最少,说明其对甜菜净光合速率影响最小;图1中只有两种NaCl和Na2SO4溶液的混合处理,没有其它浓度的实验,故不能得出用NaCl和Na2SO4溶液对甜菜幼苗进行处理一定会减弱光合速率的结论。
(3)表中为该研究组在实验组温度为10℃、光照强度为4klx,对照组温度为25℃、光照强度为20klx,对不同品种甜菜的光合速率和叶绿素含量的测量结果,表中不种品种的光合速率均降低,说明低温条件下甜菜的光饱和点降低;由于甜菜产量取决于光合速率、呼吸速率、有机物在不同器官中的分配等,故根据5个甜菜品种的光合速率大小不能判断它们的产量高低。
(4)叶绿素可参与光合作用的光反应过程,而光合速率能反映植物的适应能力,据表可知,品种1光合速率下降比例最低,品种2叶绿素含量比例最高,故对低温弱光适应性较好的是品种1和品种2。
22.人体能适应不断变化的外部环境和维持内环境的相对稳定,这得益于人体神经-体液-免疫调节网络的调节作用,使不同的器官、系统协调统一完成各项生命活动。回答下列问题:
(1)在寒冷环境中,人体不自主颤栗、肾上腺素分泌增加属于 反射,参与上述反射弧构成的细胞有神经元、 (写出两种)等。产生冷觉的大脑皮层是由 构成的薄层结构。
(2)图1为甲状腺激素分泌调节示意图,T3、T4表示甲状腺激素,(I-)代表血碘水平。寒冷刺激导致TRH分泌量增加的调节方式是 ,(I-)降低时TSH的分泌量 ,此时TH对TSH的分泌的 作用减弱。
(3)恶性肿瘤的产生和发展会破坏人体的稳态。原位瘤细胞往往先向淋巴结转移形成淋巴结转移瘤,再向远端转移。正常情况下,原位瘤细胞转移至淋巴结会激活NK细胞和细胞毒性T细胞,前者非特异性杀伤瘤细胞,后者则在辅助性T细胞分泌的 的作用下,经 过程产生新的细胞毒性T细胞杀伤肿瘤细胞。将原位瘤细胞F0和转移至淋巴结的瘤细胞LN6等量接种于同一健康小鼠体内,过程和结果如图2:
已知F0和LN6的增殖能力无显著差异,图2中结果说明 向淋巴结转移的能力更强。为排除红绿荧光蛋白可能存在的检测差异对实验结果的干扰,需增设一组对比实验,大致思路为 。
【答案】(1) 非条件 神经胶质细胞、骨骼肌/肌肉细胞、肾上腺(髓质)/腺体细胞 神经元胞体及其树突
(2) 神经调节 增加 抑制
(3) 细胞因子 分裂/增殖、分化 LN6 对F0转入红色荧光蛋白基因,对LN6转入绿色荧光蛋白基因,重复上述实验
【分析】1、当机体感受到寒冷等刺激时,相应的神经冲动传到下丘脑,下丘脑分泌TRH。TRH运输并作用于垂体,促使垂体分泌TSH。TSH随血液循环运输到甲状腺,促使甲状腺增加甲状腺激素的合成和分泌。当血波中的甲状腺激素含量增加到一定程度时,又会抑制下丘脑和垂体分泌相关激素,进而使甲状腺激素的分泌减少而不至于浓度过高,也就是说,在甲状腺激素分泌的过程中,既存在分级调节,也存在反馈调节。
2、细胞免疫过程:被病原体(如病毒)感染的宿主细胞(靶细胞)膜表面的某些分子发生变化,细胞毒性T细胞识别变化的信号。细胞毒性T细胞分裂并分化,形成新的细胞毒性T细胞和记忆T细胞。同时辅助性T细胞分泌细胞因子加速细胞毒性T细胞的分裂、分化。新形成的细胞毒性T细胞在体液中循环,识别并接触、裂解被同样病原体感染的靶细胞,靶细胞裂解、死亡后,病原体暴露出来,抗体可以与之结合,或被其他细胞吞噬掉。
【详解】(1)寒冷引起人体不自主颤栗、肾上腺素分泌增加,这种反射是人体生来就有的先天性反应且人人都具备的反射,所以,属于非条件反射。人体不自主颤栗这个反射的效应器是传出神经元及其支配的骨骼肌。肾上腺素分泌增加这个反射的效应器是传出神经元及其支配的肾上腺。传出神经纤维外有构成髓鞘的神经胶质细胞。综合以上分析,参与上述反射弧构成的细胞有神经元神经胶质细胞、骨骼肌/肌肉细胞、肾上腺(髓质)/腺体细胞等。大脑皮层主要由神经元胞体及其树突构成的薄层结构,大脑皮层代表区范围的大小与躯体运动的精细复杂程度有关。
(2)据图可知,寒冷刺激导致的TRH分泌量增加受反射弧的支配,调节方式为神经调节。(I-)是合成甲状腺激素的原料,(I-)降低时甲状腺激素合成和分泌不足,甲状腺激素对垂体和下丘脑的抑制作用减弱,导致TSH的分泌量增加。
(3)辅助性T细胞能分泌细胞因子,加强免疫效应,细胞毒性T细胞在辅助性T细胞分泌的细胞因子的作用下,经分裂(增殖)分化过程产生新的细胞毒性T细胞裂解肿瘤细胞。由图可知,每组小鼠的红色荧光细胞的百分比都比绿色荧光蛋白细胞的百分比高,F0和LN6的增殖能力无显著差异,图1结果说明LN6向淋巴结转移的能力更强。为排除红绿荧光蛋白可能存在的检测差异干扰实验结果,需增设一组实验,大致思路为对F0转入红色荧光蛋白基因,对LN6转入绿色荧光蛋白基因,重复上述实验。
23.浅水湖泊养殖过程中,含N、P的无机盐含量增多,湖泊出现富营养化,驱动浅水湖泊从清水态向浑水态转换,如图1所示。科研人员进一步调查浅水湖泊从清水态向浑水态变化过程中营养化程度以及部分藻类生长状况(鱼鳞藻、脆杆藻为鱼的食物,微囊藻是一种蓝细菌,会产生有毒物质污染水体),形成曲线如图2所示。
(1)湖泊从清水态变成浑水态说明生态系统的 是有限的。根据图1和图2分析,富营养化浑水态湖泊水体中氧气含量减少的原因可能有 。
(2)从生态系统营养结构角度来看,湖泊中的鱼鳞藻和脆杆藻属于 营养级。根据图2推测鱼鳞藻数量不断下降的原因属于 (填“生物因素”或“非生物因素”)。
(3)据图2可知,微囊藻的数量随着营养化程度的提高而升高,其数量变化可通过 法进行调查。微囊藻大量繁殖,造成鱼虾大量死亡,该生态系统的生态平衡被破坏,即 平衡等被破坏。选择茭白、莲藕等挺水植物种植,除了能通过 (种间关系)抑制微囊藻的繁殖,治理富营养化,还可以获得经济收益,这遵循了生态工程的 原理。(至少写出两个)
(4)该生态系统中养殖的各种鱼类都占据着各自相对稳定的生态位,其意义是 。养殖的草鱼除饲料外还以鱼鳞藻、脆杆藻为食,科研人员对草鱼的能量流动情况进行分析,结果如表所示。(数字为能量值,单位是KJ/(cm2·a)
据表分析,草鱼用于生长发育和繁殖的能量是 KJ/(cm2·a),从藻类到草鱼的能量传递效率为 (保留一位小数)。
【答案】(1) 自我调节能力(或抵抗力稳定性) 沉水植物减少,光合作用释放氧气减少(或鱼鳞藻类和脆杆藻减少,光合作用释放氧气减少或好氧菌分解遗体残骸消耗大量氧气)
(2) 第一 生物因素
(3) 抽样检测 结构平衡、功能平衡、收支 种间竞争 协调、自生、整体
(4) 有利于鱼类充分利用环境资源 19.6 15.5%
【分析】根据题干信息和图2分析,浅水湖泊从清水态向浑水态变化过程,随着N、P的增加,水体富营养化逐渐增加,贫营养化时鱼鳞藻最多,中营养化时脆杆藻最多,营养化时微囊藻最多。随着营养化程度的增加,鱼鳞藻数量逐渐减少并消失于富营养化时;脆杆藻先升高后降低直至消失,其最多出现于中营养化时,消失于富营养化时;微囊藻一直在增加最后略微减少。
【详解】(1)湖泊从清水态变成浑水态说明生态系统的自我调节能力(或抵抗力稳定性)是有限的。根据图1和图2分析,富营养化浑水态湖泊水体中氧气含量减少的原因可能有沉水植物减少,光合作用释放氧气减少(或鱼鳞藻类和脆杆藻减少,光合作用释放氧气减少或好氧菌分解遗体残骸消耗大量氧气)。
(2)从生态系统组成成分的角度来看,湖泊中的鱼鳞藻和脆杆藻为生产者,属于第一营养级。鱼鳞藻、脆杆藻和微囊藻都属于生产者,在富营养化的湖泊中微囊藻大量繁殖,导致鱼鳞藻、脆杆藻不断下降,该原因属于生物因素。
(3)据图2可知,微囊藻的数量随着营养化程度的提高而升高,其数量变化可通过抽样检测法进行调查。微囊藻大量繁殖,造成鱼虾大量死亡,生物多样性降低,导致该生态系统的生态平衡被破坏,即结构平衡、功能平衡、收支平衡等被破坏。种植茭白、莲藕等挺水植物除了获得经济收益,这些挺水植物还可以通过遮挡阳光(影响光合作用)、吸收无机盐(竞争养分),种间竞争抑制微囊藻的繁殖,进而治理富营养化,这遵循生态工程的自生(通过有效选择生物组分并合理布设,有助于生态系统维持自生能力)、协调(处理好生物与环境、生物与生物的协调与平衡,需要考虑环境容纳量)、整体(进行生态工程建设时,不仅要考虑自然生态系统的规律,更要考虑经济和社会等系统的影响力)等生态学基本原理。
(4)生态位是指一个物种在生物群落中的地位和作用,要研究湖泊中草鱼的生态位,需要研究的方面有栖息地、食物、天敌以及与其它物种的关系等,该生态系统中养殖的各种鱼类都占据着各自相对稳定的生态位,其意义是有利于不同鱼类之间充分利用环境资源。据表分析,草鱼用于生长发育和繁殖的能量=摄入量-粪便中的能量-呼吸作用散失的能量=117.6-55.6-42.4=19.6KJ/(cm2·a),草鱼同化藻类中的能量=草鱼同化的能量-草鱼同化饲料中的能量=117.6-55.6-15.2=46.8KJ/(cm2·a),则藻类到草鱼的能量传递效率=草鱼同化藻类中的能量/鱼鳞藻、脆杆藻同化的能量×100%=46.8/301.2×100%≈15.5%。
24.防御素是一类富含二硫键的阳离子型多肽,广泛分布于真菌、植物与动物中,是生物免疫系统中的重要调节分子。β-防御素是一种由H基因编码的抗菌肽,抑菌谱广。长春生物科技研究所通过构建重组酵母菌进行发酵,获得了β-防御素。回答下列问题:
(1)为获得β-防御素基因,研究者利用致病细菌的脂多糖(LPS)刺激结肠癌细胞株提高β-防御素的表达量,提取总RNA,经过 后,作为模板进行PCR扩增。PCR产物常采用 来鉴定,鉴定后进行测序。测序结果与 数据库中的公开数据进行比较,进而得到正确的β-防御素基因。
(2)本实验选用毕赤酵母表达载体pPIC9K(如图),扩增目的基因时设计的1对引物为P1(5'ATCGAATTCATGGGAAGTCATAAACACATTAGA3')和P2(5'TATAGCGGCCGCCTATTTCTTTCTTCGGCAGCAT3')。
①本实验中引物的作用是 (答出2点即可);
②部分限制酶识别序列及切点如下表,结合图中限制酶切点与引物,推测本实验酶切时,选用的两种限制酶是 ,采用双酶切法的优势是 (答出2点即可)。
(3)毕赤酵母表达系统最大的优点是可对β-防御素 (答出2点即可),直接表达出具有生物活性的产品。
(4)毕赤酵母表达系统发酵结束后,采取适当的 措施来获得产品。
【答案】(1) 逆转录/反转录 琼脂糖凝胶电泳 GenBank(或BLAST)
(2) 使 Taq DNA 聚合酶从引物的 3'端开始连接脱氧核苷酸,5'端引入限制酶切位点 EcRI和 NtI 防止载体或目的基因自身环化,防止目的基因与载体反向链接
(3)加工、修饰、包装
(4)提取、分离、纯化
【分析】PCR原理:在高温作用下,打开DNA双链,每条DNA单链作为母链,以4种游离脱氧核苷酸为原料,合成子链,在引物作用下,DNA聚合酶从引物3'端开始延伸DNA链,即DNA的合成方向是从子链的5'端自3'端延伸的。实际上就是在体外模拟细胞内DNA的复制过程。DNA的复制需要引物,其主要原因是DNA聚合酶只能从3′端延伸DNA链。
【详解】(1)经RNA到DNA的过程是逆转录,故研究者利用致病细菌的脂多糖(LPS)刺激结肠癌细胞株提高β-防御素的表达量,提取总RNA,经过逆转录后,作为模板进行PCR扩增;PCR产物常采用琼脂糖凝胶电泳来鉴定,鉴定后进行测序;测序结果与GenBank(或BLAST)数据库中的公开数据进行比较,进而得到正确的β-防御素基因。
(2)①扩增目的基因时,需要一对引物,引物的作用是使 Taq DNA 聚合酶从引物的 3'端开始连接脱氧核苷酸,并在5'端引入限制酶切位点。
②分析题意,扩增目的基因时设计的1对引物为P1(5'ATCGAATTCATGGGAAGTCATAAACACATTAGA3')和P2(5'TATAGCGGCCGCCTATTTCTTTCTTCGGCAGCAT3'),引物需要与模板的3'端结合,用于延伸子链,据图可知,引物P1中5'→3'有-GAATTC-序列,P2中5'→3'有-GCGGCCGC-序列,据此推测本实验中采用的一对限制酶是EcR Ⅰ、Nt Ⅰ;采用双酶切法的优势是避免目的基因和载体自身环化,目的基因和载体基因反向连接(确保目的基因和载体正确连接)。
(3)毕赤酵母真核表达系统最大的优点在于,该体系可对目的蛋白加工、折叠、修饰,直接表达出具有生物活性的蛋白。
(4)毕赤酵母表达系统发酵结束后,采取适当的提取、分离、纯化措施来获得产品。
25.玉米属于雌雄同株异花植物。玉米的雄性育性受两对等位基因M/m和R/r的控制,基因R控制合成的蛋白R能够影响花粉母细胞同源染色体的联会,如果花粉母细胞蛋白R缺失或减少时,就不能产生正常的精子,从而导致雄性不育。基因M的表达产物会影响蛋白R的合成。实验人员选择一株纯合的雄性可育的玉米和一株纯合的雄性不育的玉米进行杂交,F1全表现为雄性可育,F1自交,F2中雄性可育:雄性不育=10:6。回答以下问题:
(1)两对等位基因M/m和R/r遗传时遵循的遗传定律是 ,F1的基因型是 。
(2)进一步研究发现,基因型为mmRR的玉米表现为雄性可育,而基因型为mmRr的玉米表现为雄性不育,推测其原因可能是 ;但基因型为MMRr和MmRr的玉米都表现为雄性可育,请推测基因M和基因R的关系: 。
(3)为探究基因R/r的作用机制,研究者用不同引物分别对P1(mmRR)、P2(mmRr)和P3(mmrr)玉米的基因R/r进行PCR扩增后电泳检测,并对细胞中基因R/r的转录产物的量进行测定,结果如图1和图2所示,M为标准参照物。
①研究者利用PCR技术扩增基因R和基因r时选择了不同的引物,这是因为 。
②结合图1和图2分析,R基因突变为r基因时发生了碱基对的 。研究者发现P3玉米细胞中没有相应的转录产物与RNA聚合酶不能发挥作用有关。根据以上信息推测,P3玉米细胞中没有相应的转录产物的原因是 。
【答案】(1) 自由组合 MmRr
(2) 基因型为mmRr的玉米表现为花粉母细胞蛋白R含量少 M基因的表达产物能促进R基因的表达
(3) R和r为等位基因,二者中含有的碱基序列是有差别的 缺失 缺失部分为RNA聚合酶的结合位点,因而无法转录
【分析】基因自由组合定律的实质是:位于非同源染色体上的非等位基因的分离或自由组合是互不干扰的;在减数分裂过程中,同源染色体上的等位基因彼此分离的同时,非同源染色体上的非等位基因自由组合。
【详解】(1)题意显示,玉米的雄性育性受两对等位基因M/m和R/r的控制,一株纯合的雄性可育的玉米和一株纯合的雄性不育的玉米进行杂交,F1全表现为雄性可育,F1自交,F2中雄性可育∶雄性不育=10∶6,为9∶3∶3∶1的变式,因而说明等位基因M/m和R/r遗传时遵循的基因自由组合定律,则F1的基因型为MmRr。
(2)进一步研究发现,基因型为mmRR的玉米表现为雄性可育,而基因型为mmRr的玉米表现为雄性不育,而题中显示,花粉母细胞蛋白R缺失或减少时,就不能产生正常的精子,则基因型为mmRr的玉米表现为花粉母细胞蛋白R含量少;题中显示,基因M的表达产物会影响蛋白R的合成,据此可推测,基因型为MMRr和MmRr的玉米都表现为雄性可育的原因是M基因的表达产物能促进R基因的表达。
(3)①研究者利用PCR技术扩增基因R和基因r时选择了不同的引物,这是因为R和r为等位基因,二者中含有的碱基序列是有差别的,因而为了扩增两种基因需要选择不同的引物。
②结合图1和图2实验结果可以看出,R基因中的碱基数量多于r基因,因而可知R基因突变为r基因时发生了碱基对的缺失。研究者发现P3玉米细胞中没有相应的转录产物与RNA聚合酶不能发挥作用有关。根据以上信息推测,P3玉米细胞中没有相应的转录产物,且r基因是R基因发生碱基对缺失造成的,因而可能的原因是缺失部分为RNA聚合酶的结合位点,因而无法转录,进而导致没有相应的表达成产物。
品种
光合速率
叶绿素a
叶绿素b
叶绿素a+b
品种1
-13.79
-23.94
-28.76
-25.34
品种2
-40.55
+24.77
+12.37
+21.28
品种3
-48.50
-61.20
-80.27
-69.09
品种4
-63.89
-24.73
+7.100
-16.79
品种5
-54.37
-62.42
-64.64
-63.08
鱼鳞藻、脆杆藻同化的能量
草鱼摄入食物中的能量
草鱼同化饲料中的能量
草鱼粪便中的能量
草鱼用于生长发育和繁殖的能量
草鱼呼吸作用散失的能量
301.2
117.6
15.2
55.6
?
42.4
限制酶
识别序列及酶切位点
Bg! Il
5..A↓'
EcR I .
↓MTTC...3'
SnaB 1
S.'.TAC↓GTA..3'
Sac
↓C--.3'
Avr lI
5..C↓CTC...3'
SulI
G↓TCCGAC...
Nt I
5.. CC↓GGGCCGC...3
生物-2025届新高三开学摸底考试卷(山东专用)(含解析版及原卷版及答题卡): 这是一份生物-2025届新高三开学摸底考试卷(山东专用)(含解析版及原卷版及答题卡),文件包含生物山东专用解析版docx、生物山东专用考试版docx、生物山东专用答案及评分标准docx、生物山东专用答题卡docx等4份试卷配套教学资源,其中试卷共41页, 欢迎下载使用。
生物-2025届新高三开学摸底考试卷(江苏卷含解析版及原卷版及答题卡): 这是一份生物-2025届新高三开学摸底考试卷(江苏卷含解析版及原卷版及答题卡),文件包含生物-2025届新高三开学摸底考试卷江苏卷解析版docx、生物江苏卷考试版docx、生物江苏卷参考答案docx、生物江苏卷答题卡docx、生物江苏卷答题卡pdf等5份试卷配套教学资源,其中试卷共41页, 欢迎下载使用。
生物-2025届新高三开学摸底考试卷(广东卷)(含解析版及原卷版及答题卡): 这是一份生物-2025届新高三开学摸底考试卷(广东卷)(含解析版及原卷版及答题卡),文件包含生物-2025届新高三开学摸底考试卷广东卷全解全析docx、生物广东卷考试版A4docx、生物广东卷参考答案docx、生物广东卷答题卡docx、生物广东卷答题卡pdf等5份试卷配套教学资源,其中试卷共39页, 欢迎下载使用。

