[物理][期末]甘肃省2023-2024学年高二下学期7月期末试题(解析版)
展开一、单选题(每题4分,共36分)
1. 下列关于动量的说法中,正确的是( )
A. 质量大的物体动量一定大
B. 速度大的物体动量一定大
C. 两物体动能相等,动量不一定相等
D. 两物体动能相等,动量一定相等
【答案】C
【解析】AB.动量等于运动物体质量和速度的乘积,动量大小与物体质量、速度两个因素有关,A、B错;
CD.由动量大小和动能的表达式可得出两物体动能相同,但质量关系不明确,并且动量是矢量,动能是标量,两物体动能相等,动量不一定相等,故D错,C正确.
故选C。
2. 质量为的物体做直线运动,其速度图像如图所示。则物体在前内和后内所受外力的冲量分别是( )
A. ,B. ,
C. 0,D. 0,
【答案】D
【解析】在前10s内,物体的初速度为5m/s,末速度为5m/s,根据动量定理得
知合外力的冲量为0
在后10s内,物体初速度为5m/s,末速度为-5m/s,根据动量定理得
3. A、B两个单摆,A摆的固有频率为f,B摆的固有频率为4f,若让它们在频率为5f的驱动力作用下做受迫振动,那么A、B两个单摆比较( )
A. A摆的振幅较大,振动频率为f
B. B摆的振幅较大,振动频率为5f
C. A摆的振幅较大,振动频率为5f
D. B摆的振幅较大,振动频率为4f
【答案】B
【解析】A、B两摆均做受迫振动,其振动频率应等于驱动力的频率,即5f,因B摆的固有频率接近驱动力的频率,故B摆的振幅较大。
故选B。
4. 部队经过桥梁时,规定不许齐步走;登山运动员登雪山时,不许高声叫喊,主要原因是( )
A. 减轻对桥梁的压力,避免产生回声
B. 减少对桥梁、雪山的冲击力
C. 避免桥梁或雪山发生共振
D. 使桥梁受到的压力更不均匀,避免登山运动员耗散能量
【答案】C
【解析】部队过桥时如果齐步走,会给桥梁施加周期性的外力,容易使桥的振动幅度增大,即发生共振,造成桥梁倒塌;登山运动员登雪山时高声叫喊,声波容易引发雪山共振而发生雪崩。
故选C。
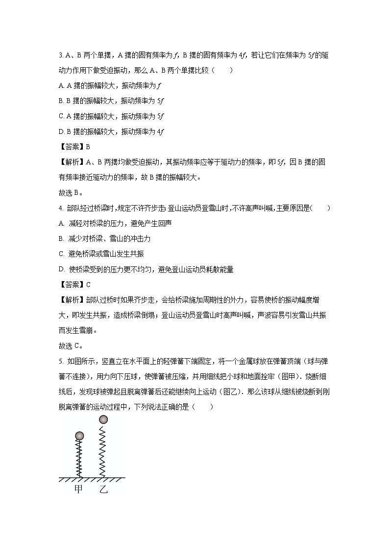
5. 如图所示,竖直立在水平面上的轻弹簧下端固定,将一个金属球放在弹簧顶端(球与弹簧不连接),用力向下压球,使弹簧被压缩,并用细线把小球和地面拴牢(图甲).烧断细线后,发现球被弹起且脱离弹簧后还能继续向上运动(图乙).那么该球从细线被烧断到刚脱离弹簧的运动过程中,下列说法正确的是( )
A. 弹簧弹性势能先减小后增大
B. 球刚脱离弹簧时动能最大
C. 球所受合力的最大值等于重力
D. 在某一阶段内,小球动能减小而小球的机械能增加
【答案】D
【解析】A.从细线被烧断到刚脱离弹簧的运动过程中,弹簧的压缩量逐渐减小,弹簧的弹性势能逐渐减小,故A错误;
B.受到重力和向上的弹力两个力,弹簧的弹力先大于重力,小球加速上升,后弹力小于重力,小球减速上升,所以球的动能先增大后减小,当加速度等于零时,即弹簧的弹力等于小球的重力时速度最大,动能最大,此时弹簧处于压缩状态,故B错误;
C.小球在弹簧原长时只受重力,加速度大小为g,小球能够和弹簧分离说明此时速度不为零继续向上运动,如果小球和弹簧栓接小球接下来的加速度大于g,因此由对称性可知在加速度向上时的最大加速度一定大于g,合力大于重力,故C错误;
D.当小球的弹簧的弹力等于小球的重力时速度最大,再向上运动速度减小,动能减小。但是从细线被烧断到刚脱离弹簧的运动过程中,弹簧的压缩量逐渐减小,弹簧的弹性势能逐渐减小,转化为小球的机械能,所以在未刚脱离弹簧的运动过程中它的机械能增加。故D正确。
故选D。
6. 关于横波和纵波,下列说法正确的是( )
A. 对于横波和纵波质点的振动方向和波的传播方向有时相同,有时相反
B. 对于纵波质点的运动方向与波的传播方向一定相同
C. 形成纵波的质点,随波一起迁移
D. 空气介质只能传播纵波
【答案】D
【解析】AB.质点的振动方向与波的传播方向垂直的波是横波,质点的振动方向与波的传播方向平行的波是纵波,只有纵波才满足质点的振动方向和波的传播方向有时相同,有时相反,故AB错误;
C.机械波上点只能在平衡位置振动,不能随波迁移,故C错误;
D.由于空气分子间距离较大,无法相互带动,所以横波不能在空气中传播,空气只能传播纵波,故D正确。
7. 如图所示,圆心角为的扇形区域MON内存在方向垂直纸面向外的匀强磁场,P点为半径OM的中点。现有比荷大小相等的两个带电粒子a、b,以不同的速度先后从P点沿ON方向射入磁场,并分别从M、N两点射出磁场。不计粒子所受重力及粒子间相互作用。粒子a、b在磁场中运动过程,下列说法正确的是( )
A. 粒子a带正电,粒子b带负电
B. 粒子a在磁场中的运动时间短
C. 粒子a、b的加速度大小之比为1:5
D. 粒子a、b的速度大小之比为5:1
【答案】C
【解析】A.带电粒子a从M点射出,由左手定则可知,粒子a带负电,带电粒子b从N点射出,由左手定则可知,粒子b带正电,故A错误;
B.两粒子的运动轨迹如图所示
由图可知,粒子a在磁场中运动时的偏转角大于粒子b的偏转角,由公式
可知,粒子a在磁场中的运动时间长,故B错误;
CD.设,由几何关系可知
解得
由公式
得
则
由牛顿第二定律得加速度得
得
则
故C正确,D错误。
8. 如图所示,矩形线圈与磁场垂直,且一半在匀强磁场内一半在匀强磁场外。下述过程中能使线圈产生感应电流的是( )
A. 以dc为轴转动45°B. 以ad为轴转动45°
C. 将线圈向下平移D. 将线圈向上平移
【答案】B
【解析】A.以dc边为轴转动45°,穿过线圈的磁通量仍为,保持不变,没有感应电流产生,故A错误;
B.以ad边为轴转动45°,穿过线圈的磁通量从开始的逐渐减小,有感应电流产生,故B正确;
C.将线圈向下平移时,穿过线圈的磁通量不变,没有感应电流产生,故C错误;
D.将线圈向上平移时,穿过线圈的磁通量不变,没有感应电流产生,故D错误。
故选B。
9. 一理想变压器原、副线圈的匝数比为100:1,原线圈输入电压的变化规律如图甲所示,副线圈所接电路如图乙所示,P为滑动变阻器的触头。则下列说法正确的是( )
A. 副线圈输出电压频率为50Hz
B. 副线圈输出电压的有效值为3.1V
C. P向左移动时,原、副线圈的电流比减小
D. P向左移动时,变压器的输出功率增加
【答案】A
【解析】A.由图甲可知,周期为T=2×10-2s,频率
故A正确;
B.由甲图可知,原线圈输入电压的最大值为310V,则其有效值为
=220V
根据
解得副线圈输出电压的有效值为
V=2.2V
故B错误;
C.根据
U1I1=U2I2
所以
则P向左移动时,原、副线圈的电流比不变,故C错误;
D.变压器的输出功率
P2=
P向左移动时,电阻变大,变压器的输出功率减小,故D错误。
故选A。
二、多选题(每题5分,共15分)
10. 图甲是一个单摆振动的情形,O是它的平衡位置,B、C是摆球所能到达的最远位置,设摆球向右运动为正方向,图乙是这个单摆的振动图像,同此可知( )
A. 单摆振动的频率1.25Hz
B. t=0时摆球位于B点
C. t=0.2s时摆球位于平衡位置O,加速度为零
D. 若当地的重力加速度g=π2,则这个单摆的摆长是0.16m
【答案】ABD
【解析】A.由振动图像可判断:该单摆的周期为0.8s,故频率为
故A正确;
B.由于规定摆球向右运动为正方向,且B点为摆球所能到达的左边最远位置,故由振动图像可判断:t=0时摆球位于B点,故B正确;
C.由振动图像可判断: t=0.2s时摆球位于平衡位置O,但摆球受到的合力不为零,所以加速度不为零,故C错误;
D.根据单摆的周期公式
可得
把T=0.8s,g=π2,代入计算得L=0.16m,故D正确;
故选ABD。
11. 如图甲所示,半径为r=1 m的电线圈处在匀强磁场中,磁场与线圈平面垂直,线圈的电阻R=10 Ω,磁场磁感应强度随时间变化的规律如图乙所示,以垂直线圈平面向里为磁场的正方向,则下列说法正确的是( )
A. 0~1 s内线圈中产生的电流沿逆时针方向,大小为0.314 A
B. 0~2 s内感应电流的平均功率约为4. 9 W
C. 2~3 s内感应电流的方向与3~4 s内感应电流方向相反
D. 4~5 s内通过线圈截面的电荷量为 C
【答案】AD
【解析】A.由图可知,0~1s内,通过线圈向里的磁通量增加,由楞次定律可得:线圈产生的感应电流为逆时针,根据法拉第电磁感应定律
电流为
故A正确;
B.0~1s内,电流所做的功为
1~2s内,感应电流为零,所以0~2s内感应电流的平均功率约为
故B错误;
C.由图可知,2~3s内,通过线圈向里的磁通量减小,由楞次定律可得:线圈产生的感应电流为顺时针,同理3~4 s内感应电流方向为顺时针,故C错误;
D.4~5s内通过线圈截面的电荷量为
故D正确。
故选AD。
12. 如图所示,B为理想变压器,接在原线圈上的交流电压U保持不变,R为定值电阻,电压表和电流表均为理想电表。开关闭合前灯泡L1上的电压如图,当开关S闭合后,下列说法正确的是( )
A. 电流表A1的示数变大B. 电流表A2的示数变小
C. 电压表V的示数大于220VD. 灯泡L1的电压有效值小于220V
【答案】ACD
【解析】A. 当S接通后,电路的总电阻减小,总电流变大,而变压器的匝数比不变,所以原线圈中的电流增大,电流表A1的示数变大,故A正确;
B. 当S接通后,电路的总电阻减小,副线圈总电流变大,电流表A2的示数变大,故B错误;
C.根据图像可知,开关闭合前灯泡L1上的电压为220V,故电压表的示数为副线圈总电压,大于220V,闭合开关后,输入电压和匝数不变,电压表示数仍大于220V,故C正确;
D. 开关闭合后,总电阻减小,干路电流增大,故电阻分的电压增大,灯泡L1的电压减小,小于220V,故D正确。
故选ACD。
三、填空(每空2分,共10分)
13. 如图所示,在“用双缝干涉测光的波长”的实验中,光具座上放置的光学元件有光源、遮光筒和其他元件,其中a、b、c、d各装置的名称依次是下列选项中的( )
A. a单缝、b滤光片、c双缝、d光屏
B. a滤光片、b单缝、c双缝、d光屏
C. a单缝、b双缝、c滤光片、d光屏
D. a滤光片、b双缝、c单缝、d光屏
【答案】B
【解析】为了获取单色的线光源,光源后面是滤光片、单缝,然后通过双缝在光屏上产生干涉图样,则后面是双缝、遮光筒和光屏。故B正确,ACD错误。
故选B。
14. 利用双缝干涉测定光的波长实验中,取双缝间距d=0.5mm, 双缝光屏间距离L=0.5m,用某种单色光照射双缝得到干涉图像如图,分划板在图中A、B位置时游标卡尺读数如图,则图中A位置的游标卡尺读数为______,B位置的游标卡尺读数为________, 单色光的波长为________m.
【答案】11.1mm 15.6mm
【解析】[1].图A游标卡尺的读数为:11mm+0.1×1mm=11.1mm.
[2].图B游标卡尺读数为:15mm+0.1×6mm=15.6mm.
[3].根据 其中
得.
三、计算题(39分)
15. 如图所示,通电金属杆ab质量m=12g,电阻R=1.5Ω,水平地放置在倾角θ=30°的光滑金属导轨上.导轨宽度d=10cm,导轨电阻、导轨与金属杆的接触电阻忽略不计,电源内阻r=0.5Ω.匀强磁场的方向竖直向上,磁感应强度B=0.2T,g=10m/s2,若金属杆ab恰能保持静止,求:
(1)金属杆ab受到的安培力大小;
(2)电源的电动势大小E.
【答案】(1) (2)E=4.0V
【解析】(1)对导体棒ab进行受力分析,如图所示:
可得:
解得:
(2)由安培力公式的:
根据闭合电路的欧姆定律可得:
联立解得:电动势
E=4.0V
16. 交流发电机的原理是矩形线圈在匀强磁场中绕垂直于磁场的轴匀速转动.一个小型发电机的线圈共220匝,线圈面积S=0.1m2,线圈转动的频率为100Hz,线圈内阻不计,磁场的磁感应强度,为了用此发电机发出的交流电带动两个标有“220V 11kW”的电动机正常工作,需在发电机的输出端a、b与电动机之间接一个理想变压器,电路如图所示.求:
(1)发电机的输出电压;
(2)变压器原、副线圈的匝数之比;
(3)与变压器原线圈串联的交流电流表的示数。
【答案】(1)2200V;(2)10:1;(3)10A
【解析】(1)线圈转动产生的电动势最大值为
Em = NBSω=1100V
由于线圈内阻不计,则输出电压就等于电动势,得输出电压有效值为
U1==1100V
(2)由变压器原副线圈的关系
得
(3)根据
P入=P出=2.2×104W
再根据
P入=U1 I1
解得 I1=20A
17. 图甲为一列沿x轴传播的简谐横波在某时刻的波形图,Q为平衡位置为x1=10cm的质点,P为平衡位置为x2=17.5cm的质点,图乙为Q质点从该时刻起的振动图像。
(1)判断波的传播方向;
(2)从该时刻起,在哪些时刻质点Q会出现在波峰?
(3)从该时刻起,P点第二次回到平衡位置通过的路程。(结果保留3位有效数字)
【答案】(1)向右;(2)(n=0,1,2,3……);(3)13.2cm
【解析】(1)由Q点的振动图像可知,t=0时刻质点Q向下振动,根据“逆向波形法”由波形图可知,波的传播方向向右;
(2)由乙图可知
所以
(n=0,1,2,3……)
时刻,质点Q会出现在波峰;
(3)由图可知
该时刻,P点位移
且向上振动,因此第二次到达平衡位置共通过的路程为
甘肃省临夏州2023-2024学年高二下学期期末统考物理试卷: 这是一份甘肃省临夏州2023-2024学年高二下学期期末统考物理试卷,文件包含甘肃省临夏州2023-2024学年第二学期高二物理期末统考PDF版甘肃省临夏州2023-2024学年第二学期高二物理期末统考试卷pdf、甘肃省临夏州2023-2024学年第二学期高二物理期末统考PDF版甘肃省临夏州2023-2024学年第二学期高二物理期末统考答案pdf、甘肃省临夏州2023-2024学年第二学期高二物理期末统考PDF版甘肃省临夏州2023-2024学年第二学期高二物理期末统考答题卡pdf等3份试卷配套教学资源,其中试卷共8页, 欢迎下载使用。
甘肃省白银市2023-2024学年高二下学期期中物理试题(解析版): 这是一份甘肃省白银市2023-2024学年高二下学期期中物理试题(解析版),共13页。试卷主要包含了本试卷主要考试内容, 下列有关激光的说法正确的是,5s时刻,质点P在平衡位置等内容,欢迎下载使用。
2023-2024学年甘肃省高一(下)期末物理试卷(含解析): 这是一份2023-2024学年甘肃省高一(下)期末物理试卷(含解析),共14页。试卷主要包含了单选题,多选题,实验题,计算题等内容,欢迎下载使用。

