[生物]2024年江苏省宿迁市中考真题(解析版)
展开1. 诗句“稻花香里说丰年,听取蛙声一片”描写了乡村田野的优美景色。水稻、青蛙等都是生物,生物具有区别于非生物的一些基本特征。下列描述属于生物基本特征的是( )
A. 生物都有系统
B. 生物都有遗传变异现象
C. 生物都能运动
D. 生物都能适应任何环境
【答案】B
【分析】生物具有生命现象,非生物不具有生命现象。生物的共同特征有:生物的生活需要营养;生物能进行呼吸;生物能排出身体内产生的废物;生物能对外界刺激作出反应;生物能生长和繁殖;生物都有遗传和变异的特性;除病毒以外,生物都是由细胞构成的。
【详解】A.单细胞生物体和植物体的结构层次没有系统,A不符合题意。
B.生物都有遗传变异现象属于生物的基本特征,B符合题意。
C.植物不能自由运动,C不符合题意。
D.生物对环境的适应性不属于生物的基本特征,D不符合题意。
故选B。
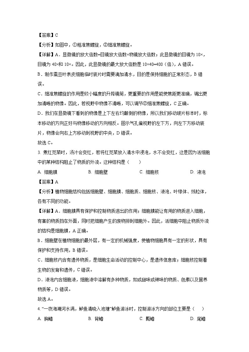
2. 显微镜是我们观察奇妙微观世界不可缺少的工具。下图是实验室常用的显微镜以及显微镜视野中的蚕豆叶表皮细胞。相关叙述正确的是( )
A. 此显微镜的最大放大倍数是50倍
B. 制作该临时装片时需要滴加生理盐水
C. 若视野中物像不清晰,可以调节②
D. 欲将气孔移至视野中央,应向右上方移动装片
【答案】C
【分析】如图中,①粗准焦螺旋,②细准焦螺旋。
【详解】A.显微镜的放大倍数=目镜放大倍数×物镜放大倍数;此显微镜的目镜为10×,目镜为40×和10×。因此,此显微镜的最大放大倍数是10×40=400(倍),A错误。
B.制作蚕豆叶表皮细胞临时装片时需要滴加清水,目的是保持细胞的正常形态,B错误。
C.细准焦螺旋的作用是较小幅度的升降镜筒,更重要的作用是能使焦距更准确,调出更加清晰的物像。因此,若视野中物像不清晰,可以调节②细准焦螺旋,C正确。
D.我们在显微镜下看到的物像是上下左右均颠倒的物像,所以我们移动玻片标本时,标本移动的方向正好与物像移动的方向相反。图示气孔偏视野的左下方,向左下方移动装片,物像会向右上方移动到视野的中央,D错误。
故选C。
3. 煮红苋菜时,汤汁会变红,若将红苋菜放入清水中浸泡,水不会变红,这是因为活细胞中的某种结构阻止了物质的外流。这种结构是( )
A. 细胞膜B. 细胞壁C. 细胞核D. 液泡
【答案】A
【分析】植物细胞结构包括细胞壁、细胞膜、细胞质、细胞核、液泡、叶绿体、线粒体,各有不同的功能。
【详解】A.细胞膜具有保护和控制物质进出的作用;细胞膜能让有用的物质进入细胞,有害的物质挡在外面,同时把细胞产生的废物排到细胞外。因此,活细胞中阻止物质外流的结构是细胞膜,A正确。
B.细胞壁在植物细胞的最外层,有一定的机械强度,使植物细胞具有一定的形状,具有保护和支持作用,B错误。
C.细胞核内含有遗传物质,是细胞生命活动的控制中心,是遗传信息库;细胞核控制着生物的发育和遗传,C错误。
D.液泡内含细胞液,细胞液中溶解有多种物质,如或甜味或辣味的物质、色素以及营养物质等,D错误。
故选A。
4. “一夜海潮河水满,鲈鱼清晓入池塘”鲈鱼游泳时,控制游泳方向的部位主要是( )
A. 胸鳍B. 背鳍C. 臀鳍D. 尾鳍
【答案】D
【分析】本题考查鱼在水中是怎样运动的以及各种鳍的作用。
【详解】鲈鱼生活在水中,用鳃呼吸,用鳍游泳,鲈鱼的鳍有尾鳍、臀鳍、背鳍、腹鳍、胸鳍。其中胸鳍和腹鳍有保持鱼体的平衡的作用,背鳍有保持竖直方向的平衡的作用;尾鳍能够产生前进的动力和控制运动的方向。鱼在游泳时,前进的动力来自于躯干部和尾鳍的摆动。选项D符合题意。
5. 在生态系统中,各种生物之间因食物关系形成不同的食物链。下列各项中,表示一条食物链的是( )
A. 草→鹿→野兔→狼
B. 昆虫→食虫鸟→蛇→猫头鹰
C. 草→昆虫→食虫鸟→蛇
D. 阳光→草→昆虫→食虫鸟
【答案】C
【分析】生态系统中,生产者与消费者之间吃与被吃的关系构成食物链。 食物链的书写原则是:起点是生产者,箭头指向捕食者,终点是最高级消费者,不能出现分解者和非生物成分。
【详解】A.食物链起点是草,属于生产者,终点是狼,狼吃鹿和野兔,但是野兔不吃鹿,A错误。
B.食物链以生产者开始,以最高营养级结束,该链状结构没有生产者,B错误。
C.食物链中只包含生产者和消费者,以生产者“草”开始,以最高营养级“蛇”结束,箭头由被捕食者指向捕食者。所以,该链状结构能表示一条食物链,C正确。
D.食物链中只包含生产者和消费者,不包括分解者和非生物部分,阳光属于非生物部分,D错误。
故选C。
6. 小明同学细嚼馒头时感觉有甜味,他想通过实验来探究这个问题,设计了如下实验方案。相关说法错误的是( )
A. 2号试管应加入2ml唾液
B. 两支试管中加入清水和唾液后要充分搅拌
C. 放在37℃的水浴中保温是为了模拟人体口腔温度
D. 2号试管不变蓝的原因是唾液使淀粉分解成葡萄糖
【答案】D
【分析】对照实验是指在探究某种条件对研究对象的影响时,对研究对象进行的出了该条件不同以外,其他条件都相同的实验;根据变量设置一组对照实验,使实验结果具有说服力;一般来说,对实验变量进行处理的,就是实验组;没有处理的就是对照组。
【详解】A.探究实验要遵循单一变量原则,即除探究条件不同之外,其它条件都要相同且适宜;本实验的变量为唾液,故2号试管应加入2ml唾液,A不符合题意。
B.为了使馒头碎屑与唾液充分混合,两支试管中加入清水和唾液后要充分搅拌,B不符合题意。
C.37℃是唾液淀粉酶发挥消化作用的最适宜温度;因此实验过程中,应将实验装置放在37℃的水中进行水浴加热,这是模拟口腔温度,为了保证唾液淀粉酶的活性,如此实验才能成功,C不符合题意。
D.淀粉遇到碘液会变蓝色,常用碘液检验是否存在淀粉。2号试管内有唾液,滴加碘液不变蓝,只能证明淀粉被唾液淀粉酶分解了;且唾液使淀粉分解成麦芽糖,而不是葡萄糖,D符合题意。
故选D。
7. 某同学把自制的标本分成两类:一类是贯众、葫芦藓、紫菜、地钱;另一类是马尾松、银杏、侧柏、小麦。他这样分类的主要依据是( )
A. 叶的有无B. 根的有无C. 茎的有无D. 种子的有无
【答案】D
【分析】(1)自然界中的植物多种多样,根据植物种子的有无和繁殖方式的不同一般把植物分成种子植物和孢子植物。
(2)贯众:这是一种蕨类植物,它没有种子,而是依靠孢子进行繁殖。
葫芦藓:这是一种苔藓植物,同样没有种子,也是通过孢子进行繁殖。
紫菜:紫菜属于藻类植物,它也没有种子,而是通过孢子或营养体进行繁殖。
地钱:地钱也是苔藓植物的一种,同样没有种子。
马尾松、银杏、侧柏:这三种都是裸子植物,它们的特点是种子裸露,没有果皮包被。
小麦:小麦是被子植物的一种,它的种子有果皮包被。但尽管如此,小麦和其他三种植物一样,都是有种子的。
【详解】ABC.藻类植物的结构简单,无根、茎、叶的分化;苔藓植物有茎和叶的分化,但没有真正的根;蕨类植物有了根、茎、叶的分化,体内有输导组织,一般长的高大;裸子植物只有根、茎、叶、种子四种器官,无花,种子裸露,不能形成果实;被子植物具有根、茎、叶、花、果实和种子六大器官,ABC不符合题意。
D.贯众、葫芦藓、紫菜、地钱靠孢子生殖,属于孢子植物,马尾松、银杏、侧柏、小麦、属于种子植物,D符合题意。
故选D。
8. 青春期是人体发育的重要时期,做好青春期的健康保健很重要。下列关于处于青春期少年做法与想法的叙述中,正确的是( )
A. 遇到烦心事闷在心里不与父母交流
B. 对异性产生好感是不正常的心理变化
C. 积极参加体育活动,提高身体素质
D. 心理已经发育成熟,任何事情都自己做主
【答案】C
【分析】青春期是一个生长和发育发生重要变化的时期,其中人体形态发育的显著特点是身高突增和体重增加;另外,神经系统和心、肺等器官的功能也显著增强;性发育和性成熟也是青春期的重要特征。因此,青春期是人一生中身体发育和智力发展的黄金时期。
【详解】AD.青春期的男孩和女孩由于生理上的变化,心理上也发生着明显的变化 ,但心理发育还没有成熟,生活中常常会有较多的心理矛盾,遇到一些问题要经常与家长、老师交流思想,接受指导,有益于身心健康发展;遇到烦心事不能闷在心里,更不能任何事情都自己做主,AD错误。
B.青春期少年随着身体的发育,性意识也开始萌动,常表现为从初期的与异性疏远,到逐渐愿意与异性接近,或对异性产生朦胧的依恋和好感,这些都是正常的心理变化,B错误。
C.积极参加体育活动,可放松心情、增强意志力,提高身体素质,C正确。
故选C。
人的手突然被热水烫到,手缩了一下,并在缩手时感到疼痛。据此完成下面小题。
9. 在该反射过程中,能产生并传导兴奋的组织是( )
A. 肌肉组织B. 神经组织C. 结缔组织D. 上皮组织
10. 在该反射过程中,缩手反射的神经中枢和痛觉的形成部位分别位于( )
A. 大脑、脊髓B. 大脑、脑干C. 脊髓、小脑D. 脊髓、大脑
【答案】9. B 10. D
【分析】(1)人体的主要组织有上皮组织、肌肉组织、神经组织和结缔组织等,各有不同的功能。
(2)根据获得途径,可以把反射分为条件反射和非条件反射。非条件反射是生来就有的先天性反射,是一种比较低级的神经活动,由大脑皮层以下的神经中枢(如脑干、脊髓)参与即可完成;条件反射是在非条件反射的基础上,经过一定的过程,在大脑皮层的参与下形成的,是一种高级的神经活动。
(3)神经系统由脑、脊髓和它们所发出神经组成,脑包括大脑、小脑和脑干三部分。大脑由两个大脑半球构成,大脑半球的表层是灰质,叫大脑皮层;大脑皮层有许多重要的神经功能区如语言中枢、视觉中枢、听觉中枢、躯体感觉中枢、躯体运动中枢等,能够控制感觉和运动。小脑的主要功能是使运动协调、准确,维持身体的平衡。脑干灰质中,有一些调节人体基本生命活动的中枢,如心血管运动中枢、呼吸中枢等。脊髓能对刺激产生有规律的反应,还能将对这些刺激的反应传导到大脑,是脑与躯体、神经、内脏之间的联系通路。
【9题详解】
A.肌肉组织,主要由肌细胞构成,具有收缩、舒张功能,使机体产生运动,A错误。
B.神经组织,主要由神经细胞构成,感受刺激,传导神经冲动,起调节和控制作用,B正确。
C.结缔组织,种类很多,骨组织、血液等等属于结缔组织,具有支持、连接、保护、营养等功能,C错误。
D.上皮组织,由上皮细胞构成,具有保护、分泌等功能,如皮肤上皮能保护体表,小肠腺上皮能分泌消化液,D错误。
故选B。
【10题详解】
缩手反射是生来就有的先天性反射,不需要大脑皮层的参与,属于非条件反射,神经中枢在脊髓。手突然被热水烫到后,手指上的感受器感受到热水的刺激产生的神经冲动沿着→传入神经→神经中枢(脊髓)→传出神经→效应器引起缩手反射;同时神经冲动传到脊髓时有一部分沿着脊髓里的白质上行传导大脑里的躯体感觉中枢产生痛觉。由此可见,因此,缩手反射的神经中枢位于脊髓、痛觉的形成部位位于大脑,ABC错误,D正确。
故选D。
11. 某生物兴趣小组通过制作生态瓶来探究生态系统的组成及其稳定性。实验装置如图所示(甲、乙瓶置于有光的条件下,丙瓶用不透光的盒子罩住)。下列说法正确的是( )
A. 为探究“光对生态系统的影响”,应选择甲、丙两瓶进行对照
B. 在甲、乙、丙三个生态瓶中,维持时间最长的是丙瓶
C. 在乙生态瓶中,通过食物链传递的能量最终来自太阳能
D. 要想使甲瓶更加完善,还需要补充的成分是空气
【答案】C
【分析】(1)对照实验:在探究某种条件对研究对象的影响时,对研究对象进行的除了该条件不同以外,其他条件都相同的实验。根据变量设置一组对照实验,使实验结果具有说服力。一般来说,对实验变量进行处理的,就是实验组;没有处理的就是对照组。
(2)在一定的空间范围内,生物与环境所形成的统一的整体叫生态系统。一个完整的生态系统包括非生物部分和生物部分,非生物部分包括阳光、空气、水、温度等,生物部分由生产者(主要是植物)、消费者(主要是动物)和分解者(腐生的细菌、真菌)组成。
【详解】A.针对“光对生态系统的稳定性有影响吗?”这个问题,唯一变量是光照,其它条件应该相同且适宜,所以,应选择乙、丙两瓶进行对照实验,A错误。
B.生态系统的自动调节能力与生态系统中生物的种类和数量有关,生物的种类和数量越多,营养结构越复杂,这种能力就越强,生态系统往往就越稳定;反之,就越弱。可见,在甲、乙、丙三个生态瓶中,甲瓶生物种类少,丙瓶缺乏光照,没有能量输入,因此生态系统维持时间最长的应该是乙瓶,B错误。
C.生态系统在进行物质循环的同时也在进行能量流动,能量流动是指生态系统中能量的输入、传递和散失的过程。通常,流经生态系统的能量最终都来源于植物进行光合作用固定的太阳能,C正确。
D.一个完整的生态系统包括非生物部分和生物部分,非生物部分包括阳光、空气、水、温度等,生物部分由生产者、消费者和分解者组成。在甲生态瓶,虾和螺蛳是消费者,细沙中的微生物是分解者,水和阳光是非生物部分,所以要想使它更加完善,还需要补充的成分是生产者,D错误。
故选C。
12. 下列描述属于相对性状的是( )
A. 猫的白毛与蓝眼
B. 紫色豌豆花与白色梨花
C. 人的卷发与黑发
D. 豌豆的高茎与矮茎
【答案】D
【分析】同种生物的同一性状常常有不同的表现形式,如番茄果实的红色或黄色、家兔毛的黑色或白色、人的双眼皮或单眼皮等。为了描述方便,遗传学家把同种生物同一性状的不同表现形式称为相对性状。
【详解】A.猫的白毛与蓝眼,是一种生物的两种性状,A错误。
B.豌豆和梨属于两种生物,B错误。
C.人的卷发与黑发,是一种生物的两种性状,C错误。
D.豌豆的高茎与矮茎,是同种生物同一性状的不同表现形式,称为相对性状,D正确。
故选D。
13. 幼年的黑猩猩能模仿成年黑猩猩,用一根蘸水的树枝取白蚁作为食物。成年黑猩猩会利用经验来解决问题,当香蕉被挂在高处时,黑猩猩会把几个木箱堆叠起来,然后爬到木箱顶上去摘香蕉。对黑猩猩的这些行为解释正确的是( )
①先天性行为;②后天性行为;③生来就有的;④由生活经验和学习获得
A. ①③B. ②③C. ①④D. ②④
【答案】D
【分析】 (1)先天性行为是动物生来就有的,是由动物体内的遗传因素决定的行为;先天性行为往往是一些简单的,出生时就必不可少的行为,维持动物最基本生存的需要。
(2)后天性行为是在遗传因素的基础上,通过环境因素的作用,由生活经验和学习获得;动物的后天性行为主要是由神经系统调节,动物越高等,大脑越发达,动物的学习能力就越强。
【详解】由分析可知,根据获得途径的不同,动物的行为可分为先天性行为和后天性行为。
“幼年的黑猩猩能模仿成年黑猩猩,用一根蘸水的树枝取白蚁作为食物”、“当香蕉被挂在高处时,黑猩猩会把几个木箱堆叠起来,然后爬到木箱顶上去摘香蕉”,这都是动物出生以后,由生活经验和学习获得后天性行为。所以,“①先天性行为、③生来就有的”错误,“②后天性行为、④由生活经验和学习获得”正确。由此可见,ABC错误,D正确。
故选D。
14. 下图是“探究阳光在植物生长中的作用”实验的部分步骤。有关说法正确的是( )
①实验步骤的先后顺序是丁→甲→乙→丙;②步骤甲中小烧杯内是酒精;③步骤乙的目的是设置对照实验;④滴加碘液后,遮光部位变蓝,未遮光部位不变蓝
A. ①③B. ①④C. ②③D. ②④
【答案】C
【分析】《绿叶在光下制造有机物》的实验步骤:暗处理→部分遮光→光照→摘下叶片→酒精脱色→漂洗加碘→观察颜色。
实验要点:光合作用需要光、光合作用制造淀粉、淀粉遇到碘变蓝色,酒精溶解叶片中的叶绿素。
【详解】实验步骤:进行暗处理(如丁图所示),以消耗掉植物体内原有的淀粉,避免对实验结果产生干扰。接着,进行部分遮光处理(如乙图所示),以形成对照。然后,将植物置于光下照射,使植物进行光合作用。最后,进行脱色(如图甲所示),再显色处理,观察实验结果(如丙图所示)。因此,实验步骤的先后顺序应该是丁→乙→甲→丙,①错误。
② 在步骤甲中,小烧杯内盛放的是酒精,其作用是进行脱色处理。酒精能够溶解叶片中的叶绿素,使叶片变成黄白色,从而便于后续滴加碘液进行显色观察,②正确。
③ 步骤乙并是为了设置对照实验。在这个步骤中,植物叶片的一部分被遮光,另一部分则暴露在光下,这样就形成了有无光照的对照,③正确。
④ 在滴加碘液后,由于碘液能与淀粉发生显色反应,使淀粉变成蓝色,因此我们可以观察到未遮光部位(即进行了光合作用的部位)变蓝,而遮光部位(即未进行光合作用的部位)则不变蓝,④错误。
可见,故C正确,ABD错误。
故选C。
15. 某小组的同学在讨论鸟类适于飞行的特点时,提出下列看法,其中错误的是( )
A. 食量大,消化能力强
B. 体温恒定,适应性强
C. 直肠很短,不存粪便
D. 前肢变成翼,骨骼薄而轻
【答案】B
【分析】鸟类与其飞行生活相适应的结构特点为:前肢变成翼;体表被覆羽毛,具有保温作用;身体呈流线型,可以减少飞行时的阻力;气囊辅助肺完成双重呼吸,可以供给充足的氧气;食量大消化能力强,能供给身体充足的营养物质,以便产生更多的能量来飞行;有的骨中空,有的骨愈合,直肠很短,随时排便,能减轻体重。
【详解】A.鸟类的食量大消化能力强,能供给身体充足的营养物质,以便产生更多的能量来飞行,A不符合题意。
B.鸟类的体温恒定,增强对环境的适应能力,但这不是鸟类适于飞行生活的特点,B符合题意。
C.鸟类的直肠短,产生的粪便能随时排出体外,减轻飞行时的体重,C不符合题意。
D.鸟类前肢变成了翼,适于飞行;并且鸟类的骨有的薄,胸部和腰部的脊椎骨愈合在一起,比较长的骨大都是中空的,内充气体,这样的骨骼既可以减轻身体的重量,又能加强坚固性,适于飞行,D不符合题意。
故选B。
16. 如果某人验尿发现其中有血细胞和蛋白质,你估计发生病变的部位可能是( )
A. 肾小囊B. 肾盂C. 肾小管D. 肾小球
【答案】D
【分析】尿液的形成包括肾小球和肾小囊内壁滤过作用、肾小管的重吸收作用两个连续的过程。血液流经肾小球时,除了血细胞和大分子的蛋白质外,其他的如水、无机盐、尿素、葡萄糖会通过肾小球和肾小囊内壁滤过到肾小囊腔形成原尿;当原尿流经肾小管时,其中大部分水、部分无机盐和全部的葡萄糖被重新吸收回血液,而剩下的如尿素、一部分无机盐和水等由肾小管流出形成尿液。
【详解】A.肾小囊内的液体是原尿,A不符合题意。
B.肾脏中形成的尿液,经过肾盂流入输尿管,再流入膀胱,在膀胱内暂时储存,B不符合题意。
C.肾小管具有重吸收作用,能把原尿中大部分水、部分无机盐和全部的葡萄糖被重新吸收回血液,C不符合题意。
D.肾小球的结构类似滤过器,当血液流经肾小球时,除血细胞和分子较大的蛋白质以外,其余一切水溶性物质都可以通过滤过屏障进入肾小囊腔,形成原尿。当肾小球发生病变时,肾小球的通透性会增加,原来不能滤过的蛋白质和血细胞被滤过到肾小囊腔;而肾小管对这些物质没有重吸收能力,因而在尿液中出现蛋白质和血细胞,D符合题意。
故选D。
17. 下列疾病中,可能由不良的生活方式引起的是( )
A. 色盲和坏血病B. 高血压和心脏病
C. 肺结核和侏儒症D. 血友病和脚癣
【答案】B
【详解】试题分析:现今社会中,影响人类健康的疾病不再是传染病,而是一些慢性、非传染性的疾病,如心脑血管疾病、恶性肿瘤等,这些疾病与不健康的生活方式有关。健康的生活方式不仅有利于预防各种疾病,特别是一些慢性、非传染性疾病,而且有利于提高人们的健康水平,提高生活质量。
考点:本题考查的是生活方式对健康的影响
18. 我国林业专家张锦梅及其团队经过多年攻关,利用植物组织培养技术成功获得国家濒危植物——羽叶丁香的“试管苗”,解决了其在自然状态下繁殖率低下的问题。下列繁殖方式与其培育方式不相同的是( )
A. 葡萄通过扦插保持优良性状
B. 花生的种子种下去长出新植株
C. 秋海棠的叶落地生根
D. 草莓的匍匐茎上生根发芽
【答案】B
【分析】(1)有性生殖是经过两性生殖细胞的结合,形成受精卵,再由受精卵发育成新个体的方式。
(2)无性生殖是不经过两性生殖细胞的结合,由母体直接产生出新个体的生殖方式;无性生殖主要包括分裂生殖、孢子生殖、出芽生殖、营养生殖(嫁接、压条、扦插等)、组织培养和克隆等。
(3)题干所述,利用植物组织培养技术成功获得国家濒危植物——羽叶丁香的“试管苗”,没有两性生殖细胞的结合,是由母体直接产生出新个体的生殖方式,属于无性生殖。
【详解】ACD.葡萄通过扦插保持优良性状、秋海棠的叶落地生根、草莓的匍匐茎上生根发芽,都没有两性生殖细胞的结合,都是由母体直接产生出新个体的生殖方式,都属于无性生殖,都与题干所述培育方式相同,ACD不符合题意。
B.经过两性生殖细胞(精子和卵细胞)结合成为受精卵,再由受精卵发育成为新的个体,属于有性生殖。花生的种子种下去长出新植株,种子的胚是新植物的幼体,胚是由受精卵发育形成的,受精卵是精子和卵细胞结合形成的,因此属于有性生殖,与题干所述培育方式不相同,B符合题意。
故选B。
19. 桃是果园里常见的一种多年生木本被子植物。观察桃花的结构示意图,判断下列说法错误的是( )
A. ①②合称为雄蕊,④⑤⑥合称为雌蕊
B. 产生花粉的结构是①花药
C. 桃的果实是由③胚珠发育而来
D. 花经历传粉和受精能结出果实
【答案】C
【分析】图中,①花药,②花丝,③胚珠,④柱头,⑤花柱,⑥子房。
【详解】A.花蕊包括雌蕊和雄蕊,雌蕊包括④柱头、⑤花柱、⑥子房,雄蕊包括①花药、②花丝,A不符合题意。
B.①花药内生有花粉,B不符合题意。
CD.植物的花完成传粉和受精后,雌蕊的子房发育成果实,其发育情况如图所示:
因此,花经历传粉和受精能结出果实,桃的果实是由⑥子房发育而来,C符合题意,D不符合题意。
故选C。
20. 鲸是生活在海洋中的哺乳动物, 其前肢和尾变成了鳍,后肢完全退化,适应海洋生活。在下列特征中,最能说明鲸属于哺乳动物的是( )
A. 食物主要为小型集群性鱼类和乌贼B. 体温总是保持在36℃左右
C. 通常每胎产一仔,以乳汁哺育幼鲸D. 心率一般为9~10次/分
【答案】C
【分析】哺乳动物的特征有体表被毛,牙齿有门齿、臼齿和犬齿的分化,体腔内有膈,心脏四腔,用肺呼吸,大脑发达,体温恒定,胎生哺乳等。
【详解】食物主要为小型集群性鱼类和乌贼、体温总是保持在36℃左右、心率一般为9~10次/分,都不属于哺乳动物特有的特征,因此都不能说明鲸属于哺乳动物,A、B、D不符合题意;
鲸鱼通常每胎产一仔,以乳汁哺育幼鲸,表明鲸是胎生、哺乳,因此最能说明鲸属于哺乳动物,C符合题意。
21. 一种新上市的杀虫剂在使用初期,对某种害虫的杀灭效果显著,但随着这种杀虫剂使用次数的增加,该种害虫的抗药性逐渐增强,数量也逐渐增多。下列选项中,能够完整解释这一现象的是( )
A. 人工选择B. 自然选择C. 遗传变异D. 生存竞争
【答案】B
【分析】自然界中的生物,通过激烈的生存斗争,适应者生存下来,不适应者被淘汰,这就是自然选择。自然选择的主要内容是:过度繁殖、生存斗争、遗传和变异、适者生存。达尔文认为:因生存资源有限,生物的过度繁殖引起生存斗争(生存斗争包括生物与无机环境之间的斗争、生物种内的斗争、生物种间的斗争)。在生存斗争中,具有有利变异的个体,容易在生存斗争中获胜而生存下去并将这些变异遗传给下一代;反之,具有不利变异的个体,则容易在生存斗争中失败而死亡。自然界中的生物,通过激烈的生存斗争,适应者生存,不适应者被淘汰,这就是自然选择。生物通过遗传、变异和自然选择不断进化。
【详解】按照达尔文的自然选择学说,害虫的抗药性的产生机制是这样的:害虫在繁殖后代的过程中产生了很多变异,这些变异中包含具有抗药性的变异,药物对害虫的变异 进行了选择,具有抗药性的变异个体生存下来并产生后代,不具有抗药性变异的个体则被淘汰,这样,一代代选择并积累下去,就产生了害虫抗药性。所以,害虫个 体间存在着抗药性的差异,随着杀虫剂的不断使用,害虫的抗药性强这一性状逐渐得到了选择和加强,存活下来的个体由于具有了更强的抗药性,因而杀虫剂的效果 就越来越差了。
故选B。
22. 张华的父亲因感到身体不适到医院就诊,经医生检查,心率为90次/分,血压为16/10.7千帕,血常规化验结果如下。根据测量和化验的结果,推断该人测定值不正常的项目及可能患有的疾病分别是( )
A. 血压、高血压
B. 白细胞总数、急性炎症
C. 红细胞计数、贫血
D. 血红蛋白、贫血
【答案】C
【分析】(1)血压是流动的血液对血管壁造成的侧压力。血压主要是由心脏的泵血作用产生的。通常所说的血压是指体循环的动脉血压,可以在上肢的肱动脉处测得。血压太高和太低都不利于身体健康。心脏收缩时,动脉血压最高,称为收缩压;心脏舒张时,动脉血压最低,称为舒张压。健康成年人的动脉血压,一般维持在收缩压12~18.7千帕、舒张压8~12千帕。血压经常超过18.7/12千帕,就称为高血压;经常低于12/6.7千帕,则称为低血压。
(2)血常规化验单中有红细胞、白细胞、血红蛋白、血小板等的数量,可通过与正常值对比了解患者的健康状况。
【详解】A.根据分析(1)可知,血压经常超过18.7/12千帕,就称为高血压;张xx的血压为16/10.7千帕,血压正常,没有高血压,A错误。
B.白细胞的主要功能为吞噬病菌,防御病菌等,人体出现炎症时血液中的白细胞的数量会明显增多;张xx的血常规化验单中白细胞总数在正常参考值范围内,因此没有急性炎症,B错误。
CD.红细胞内有血红蛋白,具有运输氧气的功能;当血液中红细胞数量少或血红蛋白含量过少时,人会患贫血。张xx的血常规化验单中红细胞计数低于正常参考值,血红蛋白检测数值正常,会患贫血,C正确,D错误。
故选C。
23. 人体的免疫系统可抵抗能引起疾病的微生物、异己物质等,对防御疾病、维护健康具有十分重要的作用。人体对病原体侵害的防御共设置了“三道防线”,下列属于人体免疫第三道防线的是( )
A. 皮肤和腔道黏膜
B. 体液中的杀菌物质
C. 体液中的吞噬细胞
D. 免疫器官和免疫细胞
【答案】D
【分析】保护人体健康的三道防线是:第一道防线由皮肤和黏膜组成,能够阻挡和杀死病原体,阻挡和清除异物;第二道防线由体液中的杀菌物质和吞噬细胞组成,能够溶解杀死病原体;第三道防线包括免疫器官和免疫细胞,能够产生抗体来抵抗抗原。其中第一道防线和第二道防线是人生来就有的,对多种病原体都有防御功能因此叫做非特异性免疫;第三道防线是后天获得的,只针对某一特定的病原体或异物起作用,因此叫做特异性免疫。
【详解】A.皮肤和黏膜是保卫人体的第一道防线,它们不仅能够阻挡大多数病原体侵入人体,而且它们的分泌物还有杀菌作用;呼吸道黏膜上有纤毛,具有清扫异物(包括病菌)的作用,A不符合题意。
BC.体液中的杀菌物质和吞噬细胞是保卫人体的第二道防线,杀菌物质中的溶菌酶能够破坏许多种病菌的细胞壁,使病菌溶解死亡;分布在血液和组织、器官(如淋巴结、脾脏、肝脏等)中的吞噬细胞,可以将侵入人体的病原体吞噬消化,BC不符合题意。
D.人体的第三道防线主要是由免疫器官(如胸腺、淋巴结和脾脏)和免疫细胞(如淋巴细胞,白细胞的一种)组成的,能够产生抗体来抵抗抗原,D符合题意。
故选D。
中国航天员在天宫实验舱中完成了水稻从种子萌发到幼苗生长,再到开花结籽的全周期培育,这在国际上属首次。请分析完成下面小题。
24. 在实验舱中培育水稻幼苗时,配制的营养液中应含有水稻生长发育所需的无机盐,这些无机盐主要通过水稻根尖的哪个区域吸收( )
A. 成熟区B. 伸长区C. 分生区D. 根冠
25. 小明深受其启发,想知道种子在地球上萌发需要哪些条件,设计了如下实验:在三个编号为甲、乙、丙的培养皿内各放入50粒相同的水稻种子,在不同的条件下进行培养,结果如表所示。据表分析种子萌发所需的条件是( )
A. 充足的阳光、一定的水分
B. 适宜的温度、充足的空气
C. 一定的水分、适宜的温度
D. 充足的空气、充足的阳光
【答案】24. A 25. C
【分析】(1)根尖是指从根的顶端到生有根毛的一段。它的结构从顶端依次是根冠、分生区、伸长区、成熟区。
(2)对照实验是指在探究某种条件对研究对象的影响时,对研究对象进行的出了该条件不同以外,其他条件都相同的实验;根据变量设置一组对照实验,使实验结果具有说服力;一般来说,对实验变量进行处理的,就是实验组;没有处理的就是对照组。
【24题详解】
A.成熟区也叫根毛区;在伸长区的上部,细胞停止伸长,并且开始分化,表皮细胞一部分向外突起形成根毛,是吸收水分和无机盐的主要部位,A正确。
B.伸长区在分生区上部,细胞逐渐停止分裂,开始迅速伸长,是根伸长最快的地方,B错误。
C.分生区被根冠包围着,细胞体积小,细胞核大,细胞质浓,有很强的分裂能力,能够不断分裂产生新细胞,使细胞数目增加,向下补充根冠,向上转化为伸长区,C错误。
D.根冠位于根的顶端,属于保护组织,细胞比较大,排列不够整齐,具有保护作用,D错误。
故选A。
【25题详解】
由实验表格可知,甲、乙、丙可以形成两组对照实验。甲、乙对照,变量是水分,甲组发芽率为94%,乙组发芽率为0%,说明种子萌发一定的水分;甲、丙对照,变量是温度,甲组发芽率为94%,丙组发芽率是12%,说明种子萌发需要适宜的温度。甲、乙、丙三组都有阳光和充足的空气,故本实验不能证明种子萌发需要充足的空气、充足的阳光。由此可见,ABD错误,C正确。
故选C。
26. 从森林古猿进化到人,具有决定意义的姿态改变是( )
A. 使用天然工具B. 直立行走
C. 制造复杂工具D. 产生语言和意识
【答案】B
【分析】人类和现代类人猿的共同祖先是森林古猿。现代类人猿包括:大猩猩、黑猩猩、长臂猿和猩猩。在人类发展和进化中的重大事件有:直立行走——制造和使用工具--大脑进一步发达——语言的产生。直立行走是进化发展的基础,直立行走是人类脱离森林束缚,是使用工具制造工具的基础。恩格斯曾指出,直立行走是从猿到人转变过程中“具有决定意义的一步”。古猿的直立行走造成了前后肢的分工,直立行走使古人类能够将前肢解放出来,能使用工具。前肢所从事的活动越来越多,上肢更加灵巧。古猿慢慢的进化成了人类。
【详解】A.使用工具是智能行为的一个标志,显示了生物体对环境的适应性和解决问题的能力。然而,在古猿进化的早期阶段,使用天然工具可能并不是普遍现象,且这种能力可能并不足以推动其进化为现代人类,A不符合题意。
B.直立行走不仅是人类与类人猿在姿态上的根本区别,也是人类进化史上的一个重要里程碑。它标志着古猿开始适应地面生活,并朝着更加复杂和高级的生物形态进化,B符合题意。
C.虽然制造复杂工具是人类进化的一个重要方面,但它并不是进化的起点或决定性因素。相反,它是进化过程中多个因素共同作用的结果,C不符合题意。
D.语言和意识虽然重要,但它们并不是进化的起点或唯一决定因素。在进化的过程中,多个方面的变化和发展共同推动了人类的进化,D不符合题意。
故选B。
27. 在古代,中国就有种植桑树,养蚕并制造丝绸的传统。家蚕的发育共经历四个时期,若想要提高蚕丝产量,可适当延长的发育时期为( )
A. 受精卵B. 幼虫C. 蛹D. 成虫
【答案】B
【分析】(1)完全变态发育经过卵、幼虫、蛹和成虫四个时期,完全变态发育的昆虫幼虫与成虫在形态构造和生活习性上明显不同,差异很大,如蚊子、苍蝇、家蚕、菜粉蝶等;不完全变态发育经过卵、若虫、成虫三个时期,不完全变态发育的昆虫幼虫与成虫的形态结构和生活习性非常相似,但各方面未发育成熟,如蟋蟀、螳螂、蝼蛄、蝗虫等。
(2)家蚕的发育经过卵、幼虫、蛹和成虫等4个时期,属于完全变态发育,幼虫与成虫在形态构造和生活习性上明显不同,差异很大。
【详解】A.受精卵是家蚕发育的起点,A不符合题意。
B.家蚕的幼虫期不断取食桑叶,能够在体内积累有机物,幼虫末期吐丝作茧;幼虫时期越长体内积累有机物就越多,产丝也变越多。所以想要提高蚕丝产量,可适当延长的发育时期为幼虫期,B符合题意。
C.蛹期不食不动,虫体内部进行着组织器官的分化和重建,C不符合题意。
D.成虫主要采食植物的花粉,不再以植物茎叶为食,具有繁殖能力,D不符合题意。
故选B。
28. 模型制作是学习生物学的一种有效方法。图甲是某同学利用木板、松紧带、螺丝等材料制作的一个肌肉牵拉骨运动的模型,图乙是人体屈肘动作示意图。图甲中的木板、松紧带、螺丝分别相当于图乙中的( )
A. 木板—②、松紧带—①、螺丝—③
B. 木板—②、松紧带—③、螺丝—①
C. 木板—①、松紧带—②、螺丝—③
D. 木板--①、松紧带—③、螺丝—②
【答案】A
【分析】图乙中:①是肱二头肌,②是骨,③关节。
【详解】木板:在模型中,木板是固定的,为其他部分提供了一个稳定的支撑。它类似于人体中的骨,因为骨在人体中也是起到支撑和固定的作用。
松紧带:松紧带在模型中是可以伸缩的,它模拟了肌肉在收缩和舒张时能够产生力量的特性。因此,松紧带在模型中相当于肌肉。
螺丝:螺丝在图甲中起到了连接和固定的作用,它使得木板和松紧带能够稳定地结合在一起。在人体中,关节起到了类似的作用,即连接不同的骨并允许它们之间有一定的运动范围。
综上所述,木板对应图乙中的②骨,松紧带对应图乙中的①肱二头肌,而螺丝则对应图乙中的③肘关节,A符合题意。
故选A。
29. 打乒乓球时,随着球由远及近的移动,运动员始终能看清球的位置,主要是因为( )
A. 晶状体的凸度可以调节
B. 视网膜可以前后调节
C. 玻璃体的大小可以调节
D. 瞳孔的大小可以调节
【答案】A
【分析】外界物体反射来的光线,依次经过角膜、瞳孔、晶状体和玻璃体,并经过晶状体等的折射,最终在视网膜上形成一个倒立的物像。视网膜上的感光细胞感受物像刺激,产生神经冲动,然后通过视神经传递到大脑皮层的视觉中枢,从而形成视觉。
【详解】A.晶状体透明有弹性,像双凸透镜能折射光线;眼睛通过睫状体(内含平滑肌)调节晶状体的曲度来看清远近不同的物体,看远处物体时,睫状体舒张,晶状体凸度变小;看近处物体时,睫状体收缩,晶状体凸度变大。因此,运动员始终能看清球的位置,主要是因为晶状体的凸度可以调节,A正确。
B.视网膜上有感光细胞,是形成物像的部位,相当于视觉感受器,不可以前后调节,B错误。
C.玻璃体的大小不可以调节,C错误。
D.虹膜中央有瞳孔,瞳孔的大小可以调节,能够控制进入眼球内的光线,D错误。
故选A。
30. 破伤风是由破伤风杆菌引起的一种急性传染病,不及时治疗会危及生命。没有经百白破疫苗全程强化预防接种的人,被生锈的铁钉扎伤后容易感染破伤风。医学上对破伤风的预防或治疗的有效措施是注射破伤风抗毒素(一种动物血清蛋白),从人体免疫角度分析,注射的物质及采取的措施分别是( )
A. 抗原、控制传染源
B. 抗原、保护易感人群
C. 抗体、控制传染源
D. 抗体、保护易感人群
【答案】D
【分析】传染病是由病原体引起的,能在人与人之间或人与动物之间传播的疾病,具有传染性和流行性。病原体指能引起传染病的细菌、真菌、病毒和寄生虫等。传染病若能流行起来必须具备传染源、传播途径、易感人群三个环节,所以预防传染病的措施有控制传染源、切断传播途径、保护易感人群。
【详解】抗体是指病原体侵入人体后,刺激淋巴细胞产生一种抵抗该病原体的特殊蛋白质,可与相应抗原发生特异性结合的免疫球蛋白;主要分布在血清中,也分布于组织液及外分泌液中。破伤风抗毒素(一种动物血清蛋白)内有抗体,注入人体内后直接杀死破伤风病毒,避免人体患破伤风;目的是保护受伤者,属于保护易感者。由此可见,从人体免疫角度分析,注射的物质及采取的措施分别是抗体、保护易感人群,ABC错误,D正确。
故选D。
31. 猴面包树是非洲草原特有的树种,树干高20米左右,胸径达15米以上,树冠直径可达50米,当地居民又称猴面包树为“大胖子树”。猴面包树虽然外形奇特,但果实汁多微甜,是猴、猩猩十分喜爱的食物。由此可推断它可能属于下列哪类植物( )
A. 蕨类植物B. 苔藓植物C. 裸子植物D. 被子植物
【答案】D
【分析】根据植物的繁殖方式,一般把植物分成孢子植物和种子植物两大类,其中孢子植物不结种子,但产生孢子,用孢子繁殖后代,包括藻类植物、苔藓植物和蕨类植物;种子植物是植物界中较高等的一个类群,包括裸子植物和被子植物。
【详解】A.蕨类植物有根、茎、叶的分化,体内有输导组织,一般长的比较高大,蕨类植物也不结种子,用孢子繁殖后代,属于孢子植物;蕨类植物的生殖离不开水,适于生活在阴湿处,A错误。
B.苔藓植物有茎、叶的分化,但是无根,只有假根,体内无输导组织,植株矮小,生活在阴湿的环境中,B错误。
C.裸子植物具有发达的根、茎、叶,种子裸露,没有果皮包被,裸子植物没有花、果实这两个器官,C错误。
D.被子植物具有根、茎、叶、花、果实、种子六种器官,种子不裸露,外面有果皮包被;根据题干“猴面包树虽然外形奇特,但果实汁多微甜,是猴、猩猩十分喜爱的食物“的描述,可以推断猴面包树是被子植物,D正确。
故选D。
32. 下图表示细胞核、染色体、DNA之间的关系。下列叙述错误的是( )
A. 一个DNA分子上有许多个基因
B. ②表示DNA,是决定生物性状的基本单位
C. ①表示染色体,1条染色体中一般只含有1个DNA分子
D. ③表示细胞核,是生命活动的控制中心
【答案】B
【分析】图中①是染色体,②是DNA,③是细胞核。
【详解】AB.②表示DNA,是主要的遗传物质;基因是具有遗传效应的DNA片段。一个DNA分子上包含有多个基因,生物的某个具体性状是由基因控制的,基因是决定生物性状的基本单位,A不符合题意,B符合题意。
C.①表示染色体,是由蛋白质和DNA组成的,DNA是主要的遗传物质,一条染色体上一般有一个DNA分子,C不符合题意。
D.③表示细胞核,细胞核内有染色体,染色体中有遗传物质DNA,DNA携带着控制细胞生命活动、生物发育和遗传的遗传信息。因此,细胞核是细胞生命活动的控制中心,D不符合题意。
故选B。
33. 通常都说“睡眠充足的孩子长的高”,这是经过验证的科学事实。若青少年长期睡眠不足,会导致发育迟缓,身材矮小。请分析,睡眠能促进生长与下列哪种激素有关( )
A. 生长激素B. 胰岛素C. 性激素D. 胸腺激素
【答案】A
【分析】激素是由内分泌腺的腺细胞所分泌的、对人体有特殊作用的化学物质。它在血液中含量极少,但是对人体的新陈代谢、生长发育和生殖等生理活动,却起着重要的调节作用。激素分泌异常会引起人体患病。
【详解】A.生长激素是由垂体分泌的,其作用是促进人体的生长发育;因此,睡眠能促进生长与生长激素有关,A正确。
B.胰岛素是胰岛分泌的,能调节糖的代谢,促进糖原的合成,加速血糖分解,降低血糖浓度,B错误。
C.性激素是由性腺分泌的,其作用是促进生殖器官的发育和促使第二性征的出现,C错误。
D.胸腺能够分泌胸腺激素(多肽类物质),胸腺激素作用于免疫器官,具有促进T淋巴细胞的发育,增强T淋巴细胞效应的功能,D错误。
故选A。
34. 如果一个性状总是从父亲传给儿子,又从儿子传给孙子,那么你可以推测控制这一性状的基因可能存在( )
A. 常染色体B. X染色体上C. 性染色体上D. Y染色体上
【答案】D
【分析】人的体细胞内的23对染色体,有一对染色体与人的性别有关,叫做性染色体;男性的性染色体是XY,女性的性染色体是XX。
【详解】人的性别遗传过程如图: 从图中看出男性传给儿子的性染色体一定是Y,男性的X染色体一定传给女儿。因此如果一个性状总是从父亲传给儿子,又从儿子传给孙子,可以推测控制这一性状的基因可能存在Y染色体上,D正确。
故选D。
俗话说“是药三分毒”,因此在购买和使用药品过程中,要做到科学、合理、规范。请完成35~36题。
35. 如图是某感冒药说明书的部分内容,请你依据说明书的信息,判断下列说法错误的是( )
A. 该药是非处方药,不需要凭医生处方购买
B. 用药前需关注该药的生产日期及有效期
C. 该药可用于治疗外感风寒引起的头痛发热
D. 感冒后想快点好,一次可服用6粒
【答案】D
【分析】(1)安全用药是指根据病情需要,正确选择药物的品种、剂量和服用时间等,以充分发挥最佳效果,尽量避免药物对人体产生的不良作用或危害。
(2)处方药是必须凭执业医师或执业助理医师的处方才可以购买,并按医嘱服用的药物;非处方药是不需要医师处方、即可自行判断、购买和使用的药品,简称OTC,这些药物大都用于多发病常见病的自行诊治,如感冒、咳嗽、消化不良、头痛、发热等。
【详解】A.说明书上有“OTC”标示,故该药是非处方药,不需要凭医生处方购买,A不符合题意。
B.无论处方药还是非处方药,在使用之前,都要仔细阅读药品说明书,了解药物的功能主治、成分、注意事项、生产日期、有效期等,以确保用药安全,做到合理用药,有利于人体健康,B不符合题意。
C.根据药品说明书“功能主治”可知,该药可用于治疗外感风寒引起的头痛发热,C不符合题意。
D.用药前要明确诊断,要针对不同的病情,适当用药,药物一般都有一定的毒副作用,过量服用,会危害人体健康,用药剂量要适当;因此,要根据药物说明书的用法用量服用,不能自行加量,D符合题意。
故选D。
36. 为避免药物对胃产生刺激,制药厂常把药物封装在淀粉制成的胶囊中给人服用。根据淀粉在消化道内的消化情况分析,其原理是( )
A. 胃能消化淀粉,药物慢慢渗出
B. 淀粉在口腔初步消化,便于吞咽
C. 胃不能消化淀粉,胶囊经胃进入小肠
D. 淀粉在胃里消化,便于药物快速吸收
【答案】C
【分析】食物中含有的淀粉的消化从口腔开始,口腔中的唾液淀粉酶能够将部分淀粉分解为麦芽糖。 当淀粉和麦芽糖进入小肠后,由于小肠中的胰液和肠液中含有消化糖类、脂肪和蛋白质的酶。 因此,淀粉等糖类物质在小肠内被彻底消化为葡萄糖。
【详解】ACD.由分析可知,胃对淀粉没有消化作用。人们利用这个特性,把对胃有刺激作用的药物放在由淀粉制成的胶囊里直接吞服,这样就可以避免药物对胃的刺激,AD错误,C正确。
B.淀粉虽然在口腔内能被初步消化,但淀粉制成的胶囊是直接吞服,B错误。
故选C。
37. 在自然界中,生物的变异现象是普遍存在的。下列属于可遗传变异的是( )
A. 长跑运动员的心率比一般人低
B. 一对肤色正常夫妇生育白化病女儿
C. 无光条件下的韭菜长成黄白色
D. 笼中养大的老虎不善于抓捕猎物
【答案】B
【分析】变异是指子代与亲代之间的差异及子代不同个体之间的差异的现象,按照变异的原因可以分为可遗传的变异和不可遗传的变异。可遗传的变异是由遗传物质改变引起的,可以遗传给后代;由环境改变引起的变异,是不遗传的变异,不能遗传给后代。
【详解】ACD.长跑运动员的心率比一般人低、无光条件下的韭菜长成黄白色、笼中养大的老虎不善于抓捕猎物,都是由环境变化引起的变异,遗传物质并没有发生变化,是不可遗传的变异,ACD错误
B.一对肤色正常夫妇生育白化病女儿,是由遗传物质的变化引起的变异,是可遗传变异,B正确。
故选B。
38. 健康的生活方式不仅有利于预防各种疾病,而且有利于提高人们的健康水平。下列关于人体健康生活知识的叙述正确的是( )
①合理膳食;②坚持体育锻炼;③高蛋白食品吃的越多越好;④熬夜玩游戏;⑤积极参加有益的集体活动
A. ①②⑤B. ②③④C. ②④⑤D. ①②③
【答案】A
【分析】健康的生活方式:吃营养配餐;坚持体育锻炼;按时作息;不吸烟、不喝酒;拒绝毒品;积极参加集体活动。健康的生活方式不仅有利于预防各种疾病,而且有利于提高人们的健康水平,提高生活质量。
【详解】①合理膳食,能保证人体获得均衡的营养,增强体质健康,属于健康的生活方式,①正确。
②坚持体育锻炼,可以增强体质,有利于身心健康,属于健康的生活方式,②正确。
③蛋白质是人体发育的重要物质,但不是吃得越多越好,多余的蛋白质作为“燃料”给燃烧掉了,并且会产生酸性物质,导致身体更加疲劳,因此并不是高蛋白食品吃的越多越好,③错误。
④经常熬夜容易让免疫力下降,还容易让身体内分泌失调,熬夜玩游戏不属于健康的生活方式,④错误。
⑤积极参加有益的集体活动,可以增进人际关系,也对自己的身心健康有好处,属于健康的生活方式,⑤正确。
由此可见,A正确,BCD错误。
故选A。
39. 科学家从永冻土中分离出了几万年前的生物样本,它们没有细胞结构,由蛋白质外壳和核酸组成,它们不能独立生活,必须在其他生物的活细胞里才能生存。以下生物在结构上与上述生物样本最相似的是( )
A. 酵母菌B. 青霉C. 流感病毒D. 细菌
【答案】C
【分析】(1)病毒没有细胞结构,由蛋白质外壳和内部遗传物质组成,病毒不能独立生活,只能寄生在活细胞内。
(2)细菌是单细胞生物,其基本结构有细胞壁、细胞膜、细胞质和DNA,没有成形的细胞核。
(3)真菌细胞的结构包括细胞壁、细胞膜、细胞质、细胞核等。
【详解】AB.酵母菌属于单细胞真菌,青霉属于多细胞真菌,都有细胞结构,AB错误。
C.流感病毒没有细胞结构,由蛋白质外壳和内部遗传物质组成,可以侵入宿主细胞进行繁殖,与题干中生物样本相似,C正确。
D.细菌有细胞结构,属于单细胞生物,D错误。
故选C。
40. 2024年5月22日,国际生物多样性日宣传活动在海南省五指山市举行。今年生物多样性日的主题是“生物多样性,你我共参与”。下列关于保护生物多样性做法错误的是( )
A. 用人工养殖、栽培和繁殖的方法抢救濒危物种
B. 大力开展植树造林活动,增加绿化面积
C. 为丰富本地区生物多样性,随意引入外来物种
D. 建立自然保护区,保护野生动植物
【答案】C
【分析】生物的多样性面临着严重的威胁,为保护生物的多样性,我们采取了不同的措施:
就地保护:主要形式是建立自然保护区,是保护生物多样性最有效的措施。
迁地保护:将濒危生物迁出原地,移入动物园、植物园、水族馆和濒危动物繁育中心,进行特殊的保护和管理,是对就地保护的补充。
建立濒危物种种质库,保护珍贵的遗传资源。
加强教育和法制管理,提高公民的环境保护意识。
【详解】A.用人工养殖、栽培和繁殖方法抢救濒危物种,有利于保护生物多样性,A不符合题意。
B.大力开展植树造林活动,增加绿化面积,可以保护生态环境,有利于保护生物多样性,B不符合题意。
C.引进外来物种,一般不引进它的天敌,因此外来物种会大量繁殖,进而影响其他生物的生存,反而会破坏生物的多样性,C符合题意。
D.自然保护区是人们把包含保护对象在内的一定面积的陆地或水体划分出来,进行保护和管理。建立自然保护区是保护生物多样性最为有效的措施,D不符合题意。
故选C。
二、综合题(本部分包括2题,每空2分,共计20分。)
41. 细胞是生物体结构和功能的基本单位。用显微镜观察细胞的结构,通常需要将观察的标本制成临时装片。图甲是制作洋葱鳞片叶表皮细胞临时装片的部分步骤,图乙、图丙是两位同学在显微镜下观察到的洋葱鳞片叶内表皮细胞的视野图。据图回答。
(1)图甲所示临时装片制作步骤的先后顺序应是______。(填序号)
(2)在制片过程中,撕取内表皮时,可能有汁液流出,这主要是液泡内的______流出的结果。
(3)该实验中用碘酒对标本进行染色,目的是为了在显微镜下可以更清晰的观察到细胞内的______。
(4)图乙、图丙中,装片制作效果更好的是______,另一个效果欠佳的原因是图甲中______(填序号)步骤操作不当。
【答案】(1)③④②①
(2)细胞液 (3)细胞核
(4)①. 图丙##丙 ②. ①
【分析】制作洋葱表皮细胞临时装片的实验步骤:“擦”,用干净的纱布把载玻片和盖玻片擦拭干净;“滴”,把载玻片放在实验台上,用滴管在载玻片的中央滴一滴清水;“撕”,把洋葱鳞片叶向外折断,用镊子从洋葱鳞片叶的内表面撕取一块薄膜;“展”,把撕取的薄膜放在载玻片中央的水滴中,用解剖针轻轻的把水滴中的薄膜展开;“盖”,用镊子夹起盖玻片,使它的一端先接触载玻片上的液滴,然后缓缓放平;“染”在盖玻片的一侧滴加碘液,另一侧用吸水纸吸引,重复2-3次,使染液浸润到标本的全部。
(1)根据分析可知,制作洋葱表皮细胞临时装片的实验步骤简单的总结为:擦、滴、撕、展、盖、染。因此,图甲所示临时装片制作步骤的先后顺序应是:③滴水、④取材、②展平、①盖上盖玻片。
(2)液泡内含细胞液,细胞液中溶解有多种物质,如或甜味或辣味的物质、色素以及糖类、无机盐、蛋白质等营养物质。因此,在制片过程中,撕取内表皮时,可能有汁液流出,这主要是液泡内的细胞液流出的结果。
(3)细胞核中具有染色体,染色体容易被碱性染料染成深色,所以滴加碘液后染色最深的是细胞核。因此,该实验中用碘酒对标本进行染色,目的是为了在显微镜下可以更清晰的观察到细胞内的细胞核。
(4)细胞和气泡的区别:一般来说,气泡在显微镜的视野中呈现为具有较黑、较宽边缘的图像,形状为圆形或椭圆形,会变形、会移动;而细胞有一定的形态和结构,不变形、不移动;图A中出现了气泡;盖盖玻片时,用镊子夹起盖玻片的一边,使它的另一边先接触载玻片上的水滴,然后缓缓放下,这样可以避免盖玻片下面出现气泡。因此,图乙、图丙中,装片制作效果更好的是图丙,图乙效果欠佳的原因是图甲中①盖上盖玻片步骤操作不当。
42. 下图为蚕豆植株叶片在适宜环境条件下的某种生理活动简图,其中①、②、③分别表示相应的物质。据图回答。
(1)若①、②分别表示氧气和二氧化碳,则此生理过程可以表示蚕豆叶肉细胞中的______。
(2)若①、②、③分别表示二氧化碳、氧气、有机物(淀粉),则此生理过程可以表示蚕豆叶肉细胞中的______。在此过程中能量形式的转换是______。
(3)进入叶片中的水,大部分都通过蒸腾作用散失到大气中。此生理过程对植物的意义一方面降低叶表面温度,防止因气温过高被灼伤,另一方面______。
(4)请运用植物生理活动的相关知识,尝试分析新疆哈密瓜特别甜的原因______。
【答案】(1)呼吸作用
(2)①. 光合作用 ②. 由光能转变成贮存在有机物中的化学能
(3)促进水分的吸收,促进水分和无机盐的运输
(4)昼夜温差越大,植物体内的有机物积累越多,果实积累的糖分多
【分析】(1)呼吸作用的实质是:分解有机物,释放能量,为生物的生命活动提供能量;其反应式为:有机物+氧气→二氧化碳+水+能量。 因此,若①、②分别表示氧气和二氧化碳,则此生理过程可以表示蚕豆叶肉细胞中的呼吸作用。
(2)光合作用的实质是:积累有机物,贮存能量;其反应式为:二氧化碳+水有机物(贮存能量)+氧气。因此,若①、②、③分别表示二氧化碳、氧气、有机物(淀粉),则此生理过程可以表示蚕豆叶肉细胞中的光合作用。在此过程中能量形式的转换是由光能转变成贮存在有机物中的化学能。
(3)蒸腾作用对植物体自身的意义是:促进了根部对水分的吸收及水和无机盐在体内的运输,降低了植物体尤其是叶片表面的温度,避免被高温灼伤;对环境的意义是:提高大气湿度,增加降水,促进了生物圈中的水循环。
(4)植物的光合作用和呼吸作用与温度有关,在一定范围内,白天温度越高,植物的光合作用越强,制造的有机物多;夜晚温度越低,植物的呼吸作用越弱,分解的有机物少。所以,昼夜温差越大,植物体内的有机物积累越多,果实积累的糖分多;因此,新疆地区昼夜温差较大,哈密瓜较甜。
试管编号
实验材料
水浴温度
水浴时间
鉴定试剂
现象
1号
馒头碎屑
清水2ml
37℃
10min
碘液2滴
2号
馒头碎屑
唾液?
37℃
10min
碘液2滴
医院检验科报告单 N.00312267
姓名:张××
性别:男
年龄:45岁
化验项目
测定值
正常参考值
RECK红细胞计数>
3.39×1012/L↓
(3.5~5.5)×1012/L
WBC(白细胞总数)
4.8×109/L
(4.0~10.0)×109/L
PLT(血小板计数)
140×109/L
(100~300)×109/L
HGB(血红蛋白)
121g/L
120~160g/L
报告日期:2024年××月××日 检验者:××× 报告者:×××
组别
甲
乙
丙
光照
阳光
阳光
阳光
温度
24℃
24℃
2℃
水分
潮湿
干燥
潮湿
发芽率
94%
0%
12%
感冒软胶囊说明书 OTC
【药品名称】感冒软胶囊
【成分】羌活、麻黄、桂枝、荆芥穗、防风、白、川穹、石菖蒲、葛根、薄荷、苦杏仁、当、黄芩、桔梗、辅料为大豆色拉油
【性状】本品为软胶囊,内容物为深棕色粘状液体;气香、味苦、辛
【功能主治】散风解热。用于外感风寒引起头痛发热,鼻塞流涕、恶寒无汗,骨节酸,咽喉肿痛
【规格】每粒装0.425克
【用法用量】口服。一次2-4粒,一日2次
【有效期】36个月
[生物]2022年江苏省宿迁市中考真题生物试卷(原题版+解析版): 这是一份[生物]2022年江苏省宿迁市中考真题生物试卷(原题版+解析版),文件包含生物2022年江苏省宿迁市中考真题真题生物真题解析版docx、生物2022年江苏省宿迁市中考真题真题生物真题原题版docx等2份试卷配套教学资源,其中试卷共35页, 欢迎下载使用。
2024年江苏省宿迁市中考生物真题(原卷版+解析版): 这是一份2024年江苏省宿迁市中考生物真题(原卷版+解析版),文件包含2024年江苏省宿迁市中考生物真题原卷版docx、2024年江苏省宿迁市中考生物真题解析版docx等2份试卷配套教学资源,其中试卷共38页, 欢迎下载使用。
2022年江苏省宿迁市中考生物真题(含解析): 这是一份2022年江苏省宿迁市中考生物真题(含解析),共26页。试卷主要包含了单项选择题,填空题等内容,欢迎下载使用。

