广东省惠州市惠东县2023-2024学年七年级下学期期末生物学试题(解析版)
展开1.全卷共6页, 满分 100分, 考试用时60分钟;
2.答题前,考生务必用黑色字迹的签字笔或钢笔在答题卡上填写学校、姓名、班级、考号,并核对二维码上的相关信息;
3.选择题请按题号用2B铅笔涂方框,修改时用橡皮擦干净,不留痕迹;
4.非选择题必须用黑色字迹的签字笔或钢笔作答在答题区域内,超出作答区域或在草稿纸、试卷上作答无效;
5.请勿折叠答题卡,保持字体工整、笔迹清晰、卡面清洁。考试结束后,将答题卡交回。
一、选择题:本大题共30小题,每小题2分,共60分。在每小题给出的四个选项中,只有一项是符合题目要求的。
1. 学校提倡学生每天至少一小时体育活动时间,户外运动时阳光中的紫外线可以帮助人体产生促进钙吸收的( )
A. 维生素AB. 铁C. 维生素CD. 维生素D
【答案】D
【解析】
【分析】食物中含有六大类营养物质:蛋白质、糖类、脂肪、维生素、水和无机盐,每一类营养物质都是人体所必需的。
【详解】维生素D平常以无活性的骨化醇存在于皮肤中,在阳光的照射下,也就是紫外线的照射下,变成有活性的维生素D,维生素D可以促进钙的吸收,户外运动可以促进人体产生维生素D,维生素D可以促进钙的吸收,故ABC错误,D正确。
故选D。
2. 粽子是端午节的传统食物,其主要材料是糯米,以下部位能消化分解糯米中淀粉的是( )
A. 口腔B. 食道C. 胃D. 大肠
【答案】A
【解析】
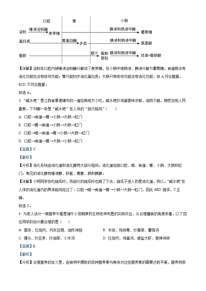
【分析】营养物质消化过程如图:
【详解】淀粉在口腔内被唾液淀粉酶分解成了麦芽糖,在小肠中被肠液、胰液分解为葡萄糖。食道既没有消化功能也没有吸收功能;胃只能初步消化蛋白质;大肠只有吸收功能没有消化功能,故A符合题意,BCD不符合题意。
故选A。
3. “碱水粑”是江西省景德镇市的一道经典地方小吃,碱水粑炒鸡蛋香味浓郁,油而不腻,颇受当地人民喜爱。下列哪一条是“碱水粑”在人体的“旅行路线”( )
A. 口腔→食道→胃→小肠→大肠→肛门
B. 口腔→胃→食道→小肠→大肠→肛门
C. 口腔→咽→食道→胃→小肠→大肠→肛门
D. 口腔→食道→胃→大肠→小肠→肛门
【答案】C
【解析】
【分析】消化系统由消化道和消化腺两大部分组成。消化道包括口腔、咽、食道、胃、小肠、大肠和肛门。常见的消化腺有唾液腺、肝脏、胃腺、肠和胰腺。
【详解】小明同学在吃甜瓜时,将部分的甜瓜籽也咽了下去,甜瓜子进入的是消化道,所以,“碱水粑”在人体的消化道内的具体路线经过了:口腔→咽→食道→胃→小肠→大肠→肛门,因此ABD错误,C正确。
故选C。
4. 为家人设计一顿营养午餐是端午小假期某校生物老师布置的实践作业,从合理膳食的角度来看,以下四位同学的设计最合理的是( )
A. 面条、红烧肉、肉末豆腐、油炸鸡翅B. 米饭、炖排骨、炒青菜、蘑菇汤
C. 馒头、炒豆芽、炒油菜、小米汤D. 红烧肉、鸡蛋汤、椒盐大虾、香辣鸡块
【答案】B
【解析】
【分析】合理营养的含义是,由食物中摄取的各种营养素与身体对这些营养素的需要达到平衡,营养物质比例适中、搭配合理,既不缺乏,也不过多。根据平衡膳食宝塔,均衡的摄取五类食物。
【详解】A.面条主要提供糖类,红烧肉、肉末豆腐、油炸鸡翅主要提供蛋白质、脂肪,但是缺少维生素等食物,A不符合题意。
B.米饭提供糖类,炖排骨提供蛋白质,炒青菜、蘑菇汤提供维生素和无机盐等,营养全面而均衡,B符合题意。
C.馒头、小米汤主要提供糖类,炒豆芽、炒油菜提供维生素,但是缺少蛋白质,C不符合题意。
D.红烧肉、鸡蛋汤、椒盐大虾、香辣鸡块主要提供蛋白质和脂肪,能量供给不足,缺少维生素食物,D不符合题意。
故选B。
5. 食品安全关乎全民生命安全和身体健康。下列做法不符合食品安全的是( )
A. 兰兰在超市买面包时查看保质期
B. 妈妈将买来的苹果清洗干净,削皮后再吃
C. 爸爸到小商贩处买肉,仔细查看是否检疫合格
D. 爷爷将土豆发芽的部分削去,继续吃剩下的
【答案】D
【解析】
【分析】食品安全包括两个方面的内容:一是食品原料的成分和质量问题,二是食品在生产、加工、运输、销售过程中人为的改变其性质而生产的安全问题。
【详解】A. 食品如果过了保质期,看起来虽然没有变质,但是其内在的性质、品质可能已经发生了变化,不可以再食用,A正确。
B.蔬菜水果的表面可能残留着农药或是虫卵,不能直接食用,应清洗后再食用,也可以削去外皮,B正确。
C.买肉一定要买有检疫合格标志的,如果不检验,可能含有寄生虫、瘦肉精等,不可以购买,C正确。
D.芽眼及芽眼周围部分的马铃薯中含有龙葵素,龙葵素能引起食物中毒,所以不能食用发芽的马铃薯,D错误。
故选D。
6. 今年5月17日,安徽医科大学第一附属医院孙倍成教授团队和云南农业大学魏红江教授团队合作,完成了世界活体人的临床辅助异种肝移植手术,成功将转基因猪肝脏移植到了一位肝癌重症患者身上。请问肝脏分泌什么物质?( )
A. 肠腺B. 胆汁C. 胰腺D. 唾液
【答案】B
【解析】
【分析】肝脏是人体最大的消化腺。
【详解】肝脏能分泌胆汁,胆汁中不含消化酶,但能将脂肪初步消化,故ACD错误,B正确。
故选B。
7. 每年 6月 14 日是世界献血日。下列关于献血与输血的叙述错误的是( )
A. 输血的原则是输同型血
B. 严重贫血的人应输入血小板治疗
C. 在紧急情况时,任何血型的人都可以缓慢地输入少量的0型血
D. 健康成年人每次献血200~300毫升不影响健康
【答案】B
【解析】
【分析】输血以输同型血为原则。
输血时不一定都是输全血,临床上要根据病人病情的需要,有针对性地选用不同的血细胞成分或血浆成分输入病人体内。
【详解】AC.输血以输同型血为原则。但在紧急情况下,AB血型的人可以接受任何血型,O型血可以输给任何血型的人。 如果异血型者之间输血输得太快太多,输进来的凝集素来不及稀释,也可能引起凝集反应。因此,输血时应该以输入同型血为原则。异血型者之间输血,只有在紧急情况下,不得已才采用,AC正确。
B.临床上常根据病人病情的需要,有针对性地选用不同的血细胞成分或血浆成分输入病人体内。贫血主要原因是红细胞数量过少。因此对于严重的贫血患者,应该输入的血液成分是红细胞,B错误。
D.成年人的血量大致相当于本人体重的7%~8%,对于一个健康的成年人来说,每次献血200~300毫升是不会影响健康的,少量失血会刺激人体的造血功能,因此献血有利于提高自身造血器官的造血功能,D正确。
故选B。
8. 下列有关血液中各种成分功能的叙述,不正确的是( )
A. 血浆能运载血细胞、运输营养物质和废物
B. 红细胞只能运输氧
C. 白细胞能够吞噬病菌
D. 血小板与止血有关
【答案】B
【解析】
【分析】血液由血浆、血细胞两部分组成。血细胞包括红细胞、白细胞和血小板。
【详解】A.血浆的功能是运载血细胞,运输养料和废物,因此血液具有运输功能,故A正确。
B.红细胞含血红蛋白,能够运输氧气和一部分二氧化碳,故B错误。
C.白细胞有多种,有细胞核,能够吞噬病菌,具有防御作用,故C正确。
D.血小板没有细胞核,有止血和加速凝血的功能,故D正确。
故选B。
9. 血液循环中,肺循环的起点与终点分别是( )
A. 右心室;毛细血管网
B. 左心室;右心房
C. 左心房;右心室
D. 右心室;左心房
【答案】D
【解析】
【分析】血液循环途径如图:
【详解】肺循环的循环途径为:右心室→肺动脉→肺部毛细血管→肺静脉→左心房。可见肺循环开始于右心室,结束于左心房,故ABC错误,D正确。
故选D。
10. “食不言”不仅是餐桌礼仪,也是有科学道理的,因为边吃饭边说笑,易使食物进入气管。这是因为( )
A. 气管软骨支撑气管
B. 吞咽时会厌软骨来不及盖住喉口
C. 咽是呼吸道和消化道共同的器官
D. 软腭会影响食物进入消化道
【答案】B
【解析】
【分析】呼吸系统包括呼吸道和肺两部分,呼吸道包括鼻腔、咽、喉、气管、支气管,是呼吸的通道,肺是气体交换的场所,是呼吸系统的主要器官。消化系统包括消化道和消化腺,消化道有口腔、咽、食道、胃、小肠、大肠和肛门,消化腺包括唾液腺、胃腺、肠腺、胰腺和肝脏。
【详解】呼吸系统包括呼吸道和肺两部分,呼吸道包括鼻腔、咽、喉、气管、支气管,是呼吸的通道,肺是气体交换的场所,是呼吸系统的主要器官。消化系统包括消化道和消化腺,消化道有口腔、咽、食道、胃、小肠、大肠和肛门,消化腺包括唾液腺、胃腺、肠腺、胰腺和肝脏。可见咽是呼吸道和消化道共同通道,由会厌软骨调节。呼吸时会厌软骨抬起,使空气进入前面的气管;吞咽时会厌软骨盖住喉口,食物进入后面的食道。若边吃饭边说笑,会厌软骨来不及盖下,使食物进入气管,引发危险。
故选B。
11. 下列关于肺泡结构和功能的叙述中错误的是( )
A. 肺泡小,不利于气体交换
B. 肺泡数量多,表面积大
C. 肺泡外包围着丰富的毛细血管
D. 肺泡壁和毛细血管壁均由一层上皮细胞构成
【答案】A
【解析】
【分析】肺是呼吸系统中最主要的呼吸器官,是进行气体交换的主要场所。 肺泡是进行气体交换的主要部位,数量很多,增加了气体交换的效率;肺泡外面包绕着丰富的毛细血管和弹性纤维;肺泡的壁和毛细血管壁都很薄,只由一层上皮细胞构成,这些特点都有利于肺泡与血液内的气体交换。
【详解】A.肺泡小、数量多、总表面积大,有利于快速进行气体交换,A错误。
B.肺由大量的肺泡组成,肺泡数目多,总表面积大,B正确。
C.肺泡外面包绕着丰富的毛细血管,肺泡壁和毛细血管壁都很薄,是一层扁平上皮细胞,这样肺泡与血液很容易发生气体交换,C正确
D.肺泡壁和毛细血管壁都很薄,是由一层扁平上皮细胞构成,D正确。
故选A。
12. “海姆立克急救法”是抢救异物误入气管患者的方法,被称为“生命的拥抱”。对成年人进行急救时,应快速向后上方挤压其上腹部,导致被救者( )
A. 膈顶上升→胸腔容积缩小→肺内气压增大→肺内气体推动异物向外移动
B. 膈顶上升→胸腔容积扩大→肺内气压减小→肺内气体推动异物向外移动
C. 膈顶下降→胸腔容积缩小→肺内气压减小→肺内气体推动异物向外移动
D. 膈顶下降→胸腔容积扩大→肺内气压增大→肺内气体推动异物向外移动
【答案】A
【解析】
【分析】呼吸运动是呼吸肌(膈肌、肋间肌等)收缩舒张引起胸廓节律性扩张与缩小的过程,也是为肺与外界进行气体交换提供原动力的过程。呼吸运动的结果实现了肺与外界的气体交换(即肺的通气)。呼吸运动包括吸气和呼气两个过程。
【详解】肺富有弹性,当肋骨间的肌肉和膈肌收缩(膈顶下降)使得胸腔容积扩大时,肺便扩张,肺内的气体压力相应降低,于是外界气体就被吸入。当肋骨间的肌肉和膈肌舒张(膈顶上升)使得胸腔容积缩小时,肺便收缩,肺内的气体压力相应增大,于是气体就被呼出。所以,对成年人通过“海姆立克急救法”进行急救时,应快速向后上方挤压其上腹部,导致被救者:膈顶上升→胸腔容积缩小→肺内气压增大→肺内气体推动异物向外移动。
故选A。
13. “闻鸡起舞”讲的是古人黎明听到鸡叫,就拔剑练武,常用来比喻奋发向上、坚持不懈的精神。古人受到鸡鸣声刺激而产生的听觉的位置是( )
A. 大脑皮层B. 耳蜗C. 听神经D. 鼓膜
【答案】A
【解析】
【分析】听觉的形成:外界声波→外耳道→鼓膜(产生振动)→听小骨→耳蜗(听觉感受器)→听神经→大脑的听觉中枢(产生听觉)。
【详解】A.根据分析可知,听觉是在大脑皮层的听觉中枢形成的,A符合题意。
B.接受声音的听觉感受器在耳蜗内,声音的振动刺激耳蜗产生冲动,B不符合题意。
C.听神经能将耳蜗产生的冲动传到到大脑皮层,C不符合题意。
D.鼓膜的作用是产生振动,D不符合题意。
故选A。
14. 正常的原尿和正常的尿液相比,尿液中不含( )
A. 葡萄糖B. 无机盐C. 尿素D. 水
【答案】A
【解析】
【分析】(1)肾单位是肾脏的结构和功能单位,肾单位包括肾小体和肾小管。肾小体包括呈球状的肾小球和呈囊状包绕在肾小球外面的肾小囊,囊腔与肾小管相通。
(2)尿的形成要经过肾小球的过滤作用和肾小管的重吸收作用两个连续的过程。
【详解】当血液流经肾小球时,除了血细胞和大分子的蛋白质外,其他的如水、无机盐、尿素、葡萄糖会过滤到肾小囊腔形成原尿;当原尿流经肾小管时,其中大部分水、部分无机盐和全部的葡萄糖被重新吸收回血液,而剩下的如尿素、一部分无机盐和水等由肾小管流出形成尿液。因此,正常的原尿和正常的尿液相比,尿液中不含葡萄糖,故A符合题意,BCD不符合题意。
故选A。
15. 慢性肾脏病(CKD)是全球性公共卫生问题。目前,全球约有8.5亿慢性肾脏病患者,如果发展至重症需透析或进行肾脏移植。下列有关泌尿系统的保健知识,说法正确的是( )
A. 冬天可以少喝水,少排尿,有利于健康
B. 膀胱有储存功能,所以可以经常憋尿
C. 要注意尿道外口清洁卫生,避免病菌感染
D. 慢性肾脏病病情进展缓慢,可以不用医治
【答案】C
【解析】
【分析】(1)肾脏是泌尿系统的主要器官,其主要功能是形成尿液。(2)人体内产生的废物必须及时排出,否则会影响人体正常生命活动,甚至危及生命。人体排出尿,不仅起到排出废物的作用,而且对调节体内水和无机盐的含量,维持组织细胞的正常生理功能也有重要的作用。
【详解】A.排尿能排出废物,调节体内水和无机盐的平衡,维持细胞的正常功能。所以人每天要多喝水,多排尿,才有利于健康,故A错误。
B.人体内尿的形成是连续不断的,尿的排出是间歇的。尿液在肾脏内形成之后,通过输尿管将尿液输送到膀胱里暂时储存,但是膀胱的储尿量有一定的限度,如果积尿太多,会使膀胱过度膨胀而影响正常功能,所以有尿意要及时排尿,故B错误。
C.要注意尿道外口清洁卫生,以防止细菌或者一些分泌物黏附在尿道之上,故C正确。
D.慢性肾病患者病情持续时间长,病情进展缓慢,目前来说,慢性肾病一般是不可以治愈的,但是能够通过积极有效治疗控制病情进展,如果不医治,那么很容易发展为慢性肾功能衰竭,故D错误。
故选C。
16. 汗液流进嘴里,尝尝,有咸味,这是因为汗液中含有( )
A. 蛋白质B. 无机盐C. 葡萄糖D. 脂肪
【答案】B
【解析】
【分析】排泄是细胞代谢终产物排出体外的过程,如水、无机盐和尿素、二氧化碳等。排泄有三条途径:一、二氧化碳和水以气体的形式由呼吸系统排出;二、水分、无机盐和尿素以汗液的形式通过皮肤排出;三、大部分的水、无机盐和尿素以尿的形式通过泌尿系统排出。
【详解】汗液的成分是水、无机盐和尿素。汗液流经嘴里,尝尝有咸味,是因为汗液中有无机盐,故ACD错误,B正确。
故选B。
17. 人体产生的尿素、多余的水等主要通过泌尿系统排出。如图为肾的内部结构示意图。下列相关叙述不正确的是( )
A. ①②内流动的均为动脉血
B. ③内的液体为原尿
C. ①②③④组成肾单位
D. 正常情况下,原尿流经④肾小管时,全部葡萄糖会被重吸收
【答案】C
【解析】
【分析】尿的形成要经过肾小球(和肾小囊壁)的滤过和肾小管的重吸收作用。血浆通过肾小球的滤过作用,除了大分子的蛋白质外,其他的如水、无机盐、尿素、葡萄糖会滤过到肾小囊腔形成原尿;原尿流经肾小管时,其中大部分水、部分无机盐和全部的葡萄糖被重新吸收回血液,而剩下的如尿素、一部分无机盐和水等由肾小管流出形成尿液。图中①是入球小动脉,②是出球小动脉,③是肾小囊,④是肾小管。
【详解】A.①表示入球小动脉,②表示出球小动脉,在肾小球只对血液起到了过滤作用,而没有进行气体和营养物质交换,故血液的性质并没有发生变化,①②流的都是动脉血,A正确。
B. 血液通过肾小球的滤过作用,除了大分子的蛋白质和血细胞外,其他的如水、无机盐、尿素、葡萄糖会滤过到③肾小囊腔形成原尿,B正确。
C.肾单位是肾脏的结构和功能单位,肾单位包括肾小体和④肾小管。肾小体包括呈球状的肾小球和呈囊状包绕在肾小球外面的③肾小囊,囊腔与肾小管相通,C错误。
D. 原尿流经④肾小管时,其中大部分水、部分无机盐和全部的葡萄糖被重新吸收回血液,而剩下的如尿素、一部分无机盐和水等由肾小管流出形成尿液,D正确。
故选C。
18. 神经系统的结构和功能的基本单位是( )
A. 神经B. 神经纤维C. 神经元D. 反射弧
【答案】C
【解析】
【分析】神经系统由脑、脊髓和它们所发出的神经组成,脑和脊髓是神经系统的中枢部分,叫中枢神经系统;由脑发出的脑神经和由脊髓发出的脊神经是神经系统的周围部分,叫周围神经系统。神经系统的结构和功能的基本单位是神经元。
【详解】神经系统的结构和功能的基本单位是神经元,如图:
神经元的基本结构包括细胞体和突起两部分,神经元的突起一般包括一条长而分支少的轴突和数条短而呈树枝状分支的树突,轴突以及套在外面的髓鞘叫神经纤维,神经纤维末端的细小分支叫神经末梢,神经末梢分布在全身各处;神经元的功能是神经元接受刺激并能产生兴奋(神经冲动),并能把兴奋传导到其它的神经元。
故选:C。
【点睛】关键点:神经系统的结构和功能的基本单位是神经元。
19. 下图是人体缩手反射的示意图。其中,神经中枢是图中的( )
A. ①B. ③C. ④D. ⑤
【答案】B
【解析】
【分析】反射的结构基础是反射弧,包括:感受器、传入神经、神经中枢、传出神经和效应器五部分。图中①感受器,②传入神经,③神经中枢,④传出神经,⑤效应器。
【详解】缩手反射属于非条件反射,神经中枢位于脊髓。当受到针刺后,①感受器会产生神经冲动,神经冲动通过②传入神经传到脊髓中的③神经中枢,神经中枢接受了信号后,产生神经冲动,并将它传给④传出神经,传出神经将来自中枢的神经冲动传到⑤效应器,完成缩手反射,B符合题意,ACD不符合题意。
故选B。
20. 绿草如茵的足球场上,校园足球大赛正如火如荼地进行。突然,一个足球朝你迎面飞来,足球反射过来的光线进入你的眼睛,形成物像的部位是( )
A. 晶状体B. 视网膜C. 角膜D. 玻璃体
【答案】B
【解析】
【分析】视觉的形成过程:光线→角膜→瞳孔→晶状体→玻璃体→视网膜→视觉神经→视觉中枢→视觉。
【详解】角膜和晶状体主要负责光线的折射和聚焦,而视网膜是感光的部位,负责接收光线并形成物像。玻璃体则是眼球内部的透明物质,主要起到支撑和保护的作用。当外界物体反射的光线依次经过角膜、瞳孔、经过晶状体和玻璃体的折射时,形成的物像落在视网膜,这个信息通过视神经,传到大脑的特定区域形成视觉。因此在视觉形成的过程中,形成物像的部位是视网膜。故ACD错误,B正确。
故选B。
21. 对于视力正常的人,无论较近或较远的物体都能看清,主要因为( )
A 视网膜可以前后移动调节
B. 眼球的前后径移动调节
C. 瞳孔可以缩小或放大
D. 晶状体曲度可以调节
【答案】D
【解析】
【分析】视觉的形成过程是:外界物体反射来的光线,经过角膜、房水,由瞳孔进入眼球内部,再经过晶状体和玻璃体的折射作用,在视网膜上能形成清晰的物像,物像刺激了视网膜上的感光细胞,这些感光细胞产生的神经冲动,沿着视神经传到大脑皮层的视觉中枢,就形成视觉。
【详解】人能看远近不同的物体主要是通过睫状体来调节晶状体的曲度,来看清远近不同的物体。睫状体收缩时,晶状体曲度变大,人可以看近处的物体;睫状体舒张时,晶状体曲度变小,人可以看远处的物体。
故选D。
22. 科学研究表明,少年儿童晚上早睡有助于生长发育。因为在睡眠期间生长激素分泌量会明显增多。分泌该激素的内分泌腺是( )
A. 垂体B. 胸腺C. 性腺D. 肾上腺
【答案】A
【解析】
【分析】激素是由内分泌腺的腺细胞所分泌的、对人体有特殊作用的化学物质,它在血液中含量极少,但是对人体的新陈代谢、生长发育和生殖等生理活动,却起着重要的调节作用,体内激素分泌异常,人会患相应疾病。
【详解】A.垂体分泌的生长激素,能够促进人体的生长和发育,幼年时,如果生长激素分泌过少,会患侏儒症,这种患者主要表现为身体矮小,但智力是正常的,所以研究表明,少年儿童晚上早睡有助于生长发育。其原因之一是人在夜间睡眠状态下,垂体能分泌较多促进人体生长的某种激素。这种激素是生长激素,A符合题意。
B.胸腺激素简称为胸腺素,是由胸腺分泌的一类促细胞分裂的多肽类激素。临床上常用可诱导造血干细胞发育成T淋巴细胞,具有增强免疫细胞功能和调节免疫,促进免疫均衡,调理体内内分泌,增加免疫力等作用,,B不符合题意。
C.睾丸分泌的雄性激素和卵巢分泌的雌性激素,又称性激素,它会促进男女性附性器官成熟及第二性征出现,并维持正常性欲及生殖功能的激素,C不符合题意。
D.人体在遇到危险时,肾上腺髓质分泌的肾上腺素增加,这些激素能够促使心跳加快、血压升高,并且促使皮肤因血管扩张而显得面红耳赤,D不符合题意。
故选A。
23. 下列各项属于激素调节的是( )
A. 食物误入气管引起剧烈的咳嗽B. 强光射来迅速眨眼
C. 看电影激动的流泪D. 男同学在青春期喉结明显
【答案】D
【解析】
【分析】人体的生命活动主要受神经系统的调节,但也受激素调节的影响。正是由于这两种调节方式的相互协调,各器官、系统的活动才能协调一致。
【详解】A.食物误入气管引起剧烈咳嗽,这是由咽喉下方的会厌软骨所决定的。当我们吸气时,会厌软骨静止不动,让空气进入气管;当我们吞咽时,一方面软颚会向后延伸,阻止食物进入鼻腔;另一方面喉的上升,令会厌软骨像门一样,将气管、喉覆盖,令食物进入食道,这不属于激素调节,故A不符合题意。
B.强光射来时,迅速闭眼,是眨眼反射,属于神经调节而不属于激素调节,故B不符合题意。
C.看电影感动得流泪,是在大脑皮层参与下完成的复杂反射,属于神经调节而不属于激素调节,故C不符合题意。
D.男同学在青春期喉结明显,是性激素调节的结果,属于激素调节,故D符合题意。
故选D。
24. 小芳考试时,心跳加快、血压升高、面红耳赤,这主要是由于体内哪种激素的调节作用( )
A. 甲状腺激素B. 生长激素C. 胰岛素D. 肾上腺素
【答案】D
【解析】
【分析】激素是由内分泌腺的腺细胞分泌的,对身体有特殊作用的化学物质,激素在人体内含量虽少 但对人体生命活动起着重要的调 节作用。
【详解】 A.甲状腺激素是由甲状腺分泌的,可以促进新陈代谢和生长发育,提高神经系统的兴奋性,A不符合题意。
B.生长激素是由垂体分泌的,可以调节人体的生长发育,B不符合题意。
C.胰岛素主要功能是调节糖在体内的吸收、利用和转化等,如促进血糖合成糖原,加速血糖的分解,从而使得血糖的浓度保持稳定,C不符合题意。
D.肾上腺素能够促使心跳加快、血压升高、使皮肤血管扩张,在紧急情况下,肾上腺素的分泌增加,可以增加中枢神经系统的兴奋性,使人体反应灵敏,还能充分调动人体的潜力,以应对紧急情况,D符合题意。
故选D。
25. 我国城乡居民死亡的首要原因为恶性肿瘤,为降低恶性肿瘤的风险,我们可以选择以下哪种生活方式( )
A. 只吃高蛋白食品B. 每天进行体育锻炼
C. 蔬菜水果作为主食,不吃米饭D. 经常熬夜上网
【答案】B
【解析】
【分析】健康的生活方式有:生活有规律、合理膳食、合理用药、异性同学间应建立真诚友谊、积极参加文娱活动和体育运动、不吸烟、不酗酒、拒绝毒品等。
【详解】A.只吃高蛋白食品,会导致营养不良,不利于健康,A不符合题意。
B.每天进行体育锻炼,有利于身体健康,B符合题意。
C.蔬菜水果作为主食,不吃米饭,会导致营养不良,不利于健康,C不符合题意。
D.经常熬夜上网,会导致神经系统功能紊乱,不利于健康,D不符合题意。
故选B。
26. 幽门螺杆菌是导致胃炎的凶手之一,进而可以诱发胃癌,采用分餐制和公筷可以有效地减少幽门螺杆菌传染,这种方式在预防传染病的措施中属于( )
A 控制传染源B. 切断传播途径C. 保护易感人群D. 切断病原体
【答案】B
【解析】
【分析】传染病是指由病原体引起的,能够在人与人之间、人与动物之间传播的疾病,具有传染性和流行性的特点。 传染病在人群中流行,必须同时具备三个基本环节,即传染源、传播途径和易感人群,三个环节缺一不可。预防传染病的措施包括控制传染源、切断传播途径、保护易感人群等。
【详解】A.传染源是指能够散播病原体的人或动物。控制传染源的目的就是防止病原体离开传染源,如及时隔离患病的人或动物等,A不符合题意。
B.传播途径是指病原体离开传染源到达健康人所经过的途径。切断传播途径的目的就是阻断病原体的散播途径,如,“使用公勺公筷”等,B符合题意。
C.易感人群是指对某种病原体缺乏免疫力而容易感染该病的人群。保护易感人群的目的就是增强人群抵抗病原体的能力,如接种疫苗、锻炼身体等,C不符合题意。
D.病原体是指引起传染病的细菌、病毒、真菌和寄生虫等生物。清除病原体的目的就是将病原体清除或杀死,D不符合题意。
故选B。
27. a、b、c三图分别代表人体三种类型的血管,箭头代表血管内血液流动方向,下列描述错误的是( )
A. 血流方向是a→c→b
B. 血流最慢的血管是c,有利于物质交换
C. 血管a为动脉,血流方向是从身体各处流回心脏
D. b内也有可能流动脉血
【答案】C
【解析】
【分析】1.血管分为动脉、静脉和毛细血管三种。把血液从心脏送到身体各部分去的血管叫做动脉,动脉一般分布较深;静脉是将血液从身体各部分送回心脏的血管,静脉有的分布较浅,有的分布较深;毛细血管是连通于最小的动脉与静脉之间的血管,毛细血管分布最广。
2.题图中:a是动脉,b是静脉,c是毛细血管。
【详解】A.血液流动方向的一般规律是:心室→动脉→毛细血管→静脉→心房。结合题图可知,血流方向是a动脉→c毛细血管→b静脉,A正确。
B.毛细血管在体内数量很多,分布很广;其管壁最薄,只有一层扁平上皮细胞构成;管的内径十分小,只允许红细胞单行通过;管内血流速度最慢;连通于最小的动脉和静脉。这些特点便于血液与组织细胞充分地进行物质交换。所以,血流最慢的血管是c毛细血管,有利于物质交换,B正确。
C.血管a为动脉,动脉的管壁较厚、弹性大,血流速度快,主要是将血液从心脏输送到身体各部分;大多动脉分布在身体较深的部位,C错误。
D.虽然静脉通常流的是静脉血(含氧量低,二氧化碳含量高),但在某些特殊情况下,如肺静脉,它流的是动脉血(刚从肺部获取氧气,含氧量高)。因此,b内也有可能流动脉血,D正确。
故选C。
28. 下列有关人体血液循环叙述正确的是( )
A. 体循环的起点是右心房B. 心脏中的瓣膜可防止血液倒流
C. 体循环和肺循环是交替进行的D. 心房与动脉相连,心室与静脉相连
【答案】B
【解析】
【分析】血液循环分为体循环和肺循环两部分。体循环是指血液由左心室进入主动脉,再流经全身的各级动脉、毛细血管网、各级静脉,最后汇集到上、下腔静脉,流回到右心房的循环;肺循环是指血液由右心室流入肺动脉,流经肺部的毛细血管网,再由肺静脉流回左心房的循环。
【详解】A.体循环是指血液由左心室进入主动脉,再流经全身的各级动脉、毛细血管网、各级静脉,最后汇集到上、下腔静脉,流回到右心房的循环,体循环的起点是左心室,A错误。
B.心脏中具有房室瓣和动脉瓣,它们都能防止血液倒流,B正确。
C.在血液循环中,体循环和肺循环是同时进行的,并在心脏处汇合,C错误。
D.心脏有四个腔,其中心房与静脉相连,心室与动脉相连,D错误。
故选B。
29. 下列免疫过程属于特异性免疫的是( )
A. 呼吸道黏膜上的纤毛清扫异物
B. 接种流感疫苗后产生相应抗体
C. 皮肤对多种病原体有防御屏障作用
D. 唾液中溶菌酶杀死细菌
【答案】B
【解析】
【分析】非特异性免疫是生来就有的,人人都有,能对多种病原体有免疫作用,包括第一、二道防线。特异性免疫是指第三道防线,产生抗体,消灭抗原,是出生后才有的,只能对特定的病原体有防御作用,患过这种病或注射过疫苗后获得的。
【详解】A.呼吸道黏膜上的纤毛清扫异物,属于第一道防线,属于非特异性免疫,故A不符合题意。
B.引起人体产生抗体的物质叫抗原,如病原体等异物。病原体等抗原物质侵入人体后,刺激了淋巴细胞,使其产生了一种抵抗该病原体的特殊蛋白质,叫抗体。一定的抗体能与一定的抗原结合,从而促进吞噬细胞的吞噬作用,将抗原清除,或者使病原体失去致病性。所以,接种流感疫苗后人体内产生了抵抗流感病毒的抗体,因此能抵抗流感病毒的侵袭,属于特异性免疫,故B符合题意。
C.皮肤能阻挡病原体侵入人体,对多种病原体都起作用,属于第一道防线,属于非特异性免疫,故C不符合题意。
D.唾液中的溶菌酶能破坏多种细菌的细胞壁,使细菌溶解,杀死细菌,对多种病菌都有溶解作用,属于第二道防线,属于非特异性免疫,故D不符合题意。
故选B。
30. 每年的6月5日是世界环境日,旨在呼吁人们保护环境,节约资源,促进可持续发展。2024年我国世界环境日的主题为“全面推进美丽中国建设”。下列不符合这一主题的是( )
A. 生活垃圾随意丢弃B. 出门乘坐公共交通
C. 离开房间随手关灯D. 参加植树造林活动
【答案】A
【解析】
【分析】人类活动对生态环境的影响有两大方面,一是有利于或改善其它生物的生存环境;二是不利于或破坏其它生物的生存环境。从目前看大多活动都是破坏性的。
【详解】A.生活垃圾随意丢弃,会污染环境,不利于人与自然和谐共生,A符合题意。
B.出门乘坐公共交通,减少二氧化碳的排放,有利于人与自然和谐共生,B不符合题意。
C.离开房间随手关灯,节约能源,有利于人与自然和谐共生,C不符合题意。
D.参加植树造林活动,有利于人与自然和谐共生,D不符合题意。
故选A。
二、非选择题(本大题共4小题,每小题10分,共40分)
31. 图一是血液分层图,图二是显微镜下人血涂片视野图,请据图回答问题:
(1)图一血液 (加入抗凝剂)静置一段时间后,可以观察到血液有明显的分层现象。图中①是___________,其主要功能是运载___________,运送营养物质和废物。
(2)图二视野中数量最多的血细胞是[ ]___________,成熟的该细胞___________细胞核(选填“有”或“没有”)。
(3)在图二视野中体积最小的血细胞是[ ]___________,它具有___________和凝血的作用。
(4)在图二视野中体积最大的血细胞是[ ]___________。
【答案】(1) ①. 血浆 ②. 血细胞
(2) ①. ④红细胞 ②. 没有
(3) ①. ⑥血小板 ②. 止血
(4)⑤白细胞
【解析】
【分析】图一中:①血浆,②白细胞和血小板,③红细胞;图二中:④红细胞,⑤白细胞,⑥血小板。
【小问1详解】
放入装有抗凝剂和血液的试管静置一段时间后,加入抗凝剂的血液出现分层现象,上面的部分是①血浆,呈淡黄色,半透明;其主要功能是运载血细胞和运输养料和废物。
【小问2详解】
图二中,④红细胞是数量最多的血细胞,成熟的红细胞没有细胞核,呈两面凹圆饼状,富含血红蛋白,具有运输氧气的功能,也运输一部分二氧化碳。
【小问3详解】
图二中,⑥血小板是体积最小的血细胞,在显微镜下基本上看不到,无细胞核,形状不规则,有止血和凝血的作用,能释放与血液凝固有关的物质。
【小问4详解】
血细胞中体积最大的是白细胞,其作用是白细胞能吞噬异物产生抗体 ,在机体损伤治愈、抗御病原的入侵和对疾病的免疫方面起着重要的作用,故图二视野中体积最大的血细胞是⑤白细胞。
32. 某初中生在吃早餐时,取一块馒头放到嘴里细细咀嚼,慢慢感觉到馒头有一丝甜味,馒头为什么会变甜呢?该校生物兴趣小组进行了“唾液对淀粉的消化作用”的实验探究,设计实验过程如图所示。请分析并回答下列问题:
(1)该实验正确的操作顺序是___________(填写字母)。
(2)该小组同学在实验中设置了①号和②号两支试管的目的是为了形成一组___________;该实验的变量是___________,为了避免实验结果的偶然性,该生物兴趣小组应该:___________。
(3)两支试管内出现的现象是:①号试管___________;②号试管___________。
(4)向①号和②号试管中分别加入的清水和唾液的量一样,都是2毫升,目的是___________,该实验中“37℃水浴”是为了模拟___________。
(5)该实验证明:唾液淀粉酶对___________有消化作用。
(6)若实验过程中,该同学将煮沸制成的浆糊立即注入到试管里,紧接着按正确的实验步骤要求进行实验,则②号试管里物质的颜色___________(填“变蓝”或“不变蓝”)。
【答案】(1)DBAC
(2) ①. 对照实验 ②. 唾液 ③. 重复实验##设置重复组
(3) ①. 变蓝 ②. 不变蓝
(4) ①. 控制单一变量 ②. 人体口腔的温度
(5)淀粉 (6)变蓝
【解析】
【分析】(1)对照实验:在探究某种条件对研究对象的影响时,对研究对象进行的除了该条件不同以外,其他条件都相同的实验。根据变量设置一组对照实验,使实验结果具有说服力。一般来说,对实验变量进行处理的,就是实验组。没有处理的就是对照组。
(2)唾液中的唾液淀粉酶将馒头中的淀粉分解成麦芽糖;淀粉遇碘变蓝色是淀粉的特性,因此常用碘液来验证淀粉的存在。
【小问1详解】
本实验是一组对照实验,其探究的变量是唾液(唾液淀粉酶),其余条件都相同。实验过程为:[D]向①号试管与②号试管都加入等量的馒头碎屑;[B]向两个试管中应该加入等量的清水和唾液;[A]将两个试管放在温度为37℃的水浴中保温10分钟;[C]向两支试管中各滴两滴碘液,观察实验现象。所以,其正确顺序是:DBAC。
【小问2详解】
该小组同学在实验中设置了①号和②号两支试管的目的是为了形成一组对照实验。1号试管与2号试管都加入等量的馒头碎屑,不同的是第二步骤加入的物质,①号试管是水,②号试管是等量的唾液,其变量是唾液。为了避免实验结果的偶然性,使实验更科学准确,该生物兴趣小组应该多进行几次重复实验。
【小问3详解】
淀粉遇碘变蓝色,麦芽糖遇碘不会变蓝。①号试管中加入的是清水,清水对淀粉无消化作用,淀粉没有被分解,因此滴加碘液后变蓝色;②号试管中加入了唾液,馒头碎屑中的淀粉被唾液中的唾液淀粉酶分解为麦芽糖,滴加碘液后不变蓝。
【小问4详解】
对照实验中不同的条件即为变量。根据对照实验的单一变量原则:除变量唾液外,其余条件如向1号和2号试管中分别加入的清水和唾液的量一样,都是2毫升,目的是控制单一变量。该实验中“37°C水浴”是为了模拟人体内的口腔温度,因为唾液淀粉酶在此温度下活性最强。
【小问5详解】
①号试管中清水对淀粉没有分解作用;②号试管中唾液淀粉酶把淀粉全部分解为麦芽糖,该实验证明:唾液淀粉酶对淀粉有消化作用。
【小问6详解】
唾液淀粉酶的活性是需要适宜的温度的。若将煮沸制成的浆糊立即注入到试管里,紧接着按实验要求进行实验,则过高的温度会导致唾液淀粉酶失去活性,无法消化淀粉,所以两支试管在滴加碘液后,都会变成蓝色。
33. 请您阅读以下资料,结合所学知识完成以下问题:
资料一:11月14日是联合国糖尿病日,今年的主题是“了解风险,了解应对”。糖尿病是一种慢性病,患者胰脏不能分泌足够的胰岛素或者身体不能有效利用产生的胰岛素,导致血糖浓度升高。
资料二:冬季,一些人感染上了支原体肺炎、流感等呼吸道传染病,其中不少是青少年儿童。湖南省人民医院儿科主任医师钟礼立提醒,学生是预防呼吸道传染病的重点人群。如果学生出现发热、咳嗽等症状,要及时报告,早诊断、早治疗。学生一旦出现呼吸道传染病症状,应居家观察,不带病上课。家里要注意开窗通风,家长应保证孩子饮食均衡,营养充足,提升孩子的免疫力。
资料三:12月1日是世界艾滋病日。要充分了解艾滋病,更好更有效地预防它。四川省人民医院感染科主治医师杨仁国介绍,艾滋病的医学全称为“获得性免疫缺陷综合征”,是一种由艾滋病病毒(HIV)引起的危害性极大的传染性疾病。
(1)糖尿是糖尿病患者所表现的特征之一,从资料一糖尿病患者血糖浓度升高是因为胰岛素分泌不足所致,说明胰岛素可调节___________浓度,如果是因胰岛素分泌不足所致,可以通过注射___________来治疗。
(2)资料二所示,切断呼吸道传染病途径最普遍的措施是___________,资料二所示的易感人群是指___________。
(3)资料二所提到的一些做法中,属于保护易感人群的措施是___________,属于控制传染源措施的是___________。
(4)资料三提到的艾滋病病原体是___________。艾滋病的传播途径有___________、___________和母婴传播。
(5)以上资料所显示的疾病中不属于传染病的有___________。
【答案】(1) ①. 血糖 ②. 胰岛素制剂##胰岛素
(2) ①. 戴口罩、开窗通风 ②. 青少年儿童##学生
(3) ①. 饮食均衡,营养充足 ②. 及时报告,早诊断,早治疗、居家观察
(4) ①. 艾滋病病毒##HIV ②. 性传播 ③. 血液传播
(5)糖尿病
【解析】
【分析】(1)胰岛素的功能是调节体内糖的利用、转化和吸收。如促进血糖(血液中的葡萄糖)合成糖原,加速血糖的分解等,从而降低血糖浓度,维持血糖稳定。因此,胰岛素分泌不足时,细胞吸收和利用血糖的能力就会减弱。
(2)传染病是由病原体引起的在人与人之间或人与动物之间传播的疾病。传染病的预防措施有控制传染源、切断传播途径、保护易感人群。
【小问1详解】
结合分析可知,糖尿病是糖尿病患者所表现的特征之一,从资料一糖尿病患者血糖浓度升高是因为胰岛素分泌不足所致,说明胰岛素可调节血糖浓度,如果是因胰岛素分泌不足所致,可以通过注射胰岛素来治疗。
【小问2详解】
呼吸道传染病主要通过空气飞沫传播,开窗通风可以有效减少空气中病原体的浓度,戴口罩起到阻断作用,二者都可以切断传播途径。资料二所示,切断呼吸道传染病途径最普遍的措施是戴口罩、开窗通风。资料二所示的易感人群是指对某种传染病缺乏免疫力,容易感染该病的人群,即青少年儿童(学生)。
小问3详解】
保护易感人群的措施是通过增强其免疫力来减少感染的风险,保证孩子饮食均衡、营养充足就是这样的措施。控制传染源的措施是防止病原体传播,学生出现症状时,要及时报告,早诊断、早治疗、居家观察,不带病上课,可以防止病原体在学校传播。可见,资料二所提到的一些做法中,属于保护易感人群的措施是饮食均衡,营养充足;属于控制传染源措施的是及时报告,早诊断、早治疗、居家观察。
【小问4详解】
资料三中,艾滋病的病原体是人类免疫缺陷病毒(HIV)。艾滋病主要通过血液、性接触和母婴传播。血液传播包括输血、共用针具等;性传播包括不安全性行为;母婴传播包括怀孕、分娩和哺乳过程中的传播。
【小问5详解】
传染病是由病原体引起的,可以在人与人之间传播的疾病。糖尿病是一种慢性病,主要由于胰岛素分泌不足或利用不当引起,不具备传染性。可见,以上资料所显示的疾病中不属于传染病的是糖尿病。
34. 下列图示中,图1为呼吸过程中胸腔底部膈肌所处的①、②两种状态示意图;图2是肺与外界、肺泡与血液气体交换示意图,图中血液由M流向N,a、b、c、d表示气体进出的过程。据图回答下列问题:
(1)呼气时,图1中膈肌处于___________状态(填序号),此时肋间肌___________(填“收缩”或“舒张”), 胸腔容积___________(填“增大”或“缩小”), 肺内气压___________外界大气压(填“大于”或“小于”)。
(2)人体血液中的___________因富含___________使其具有运输氧的功能。在图2中,过程a、b是通过___________实现的,a代表的物质是___________;血液由M流向N时,使___________血转变为___________血。
【答案】(1) ①. ① ②. 舒张 ③. 缩小 ④. 大于
(2) ①. 红细胞 ②. 血红蛋白 ③. 气体扩散 ④. 二氧化碳##CO2 ⑤. 静脉 ⑥. 动脉
【解析】
【分析】图1中:①②表示膈肌不同的状态。
图2中:M表示肺动脉端,N表示肺静脉端,a表示二氧化碳由血液扩散到肺泡,b表示氧气由肺泡扩散到血液,c表示吸气过程,d表示呼气过程。
【小问1详解】
吸气时,膈肌与肋间肌收缩,引起胸腔前后、左右及上下径均增大,膈肌顶部下降,胸廓的容积扩大,肺随之扩张,造成肺内气压减小,小于外界大气压,外界气体进入肺内,形成主动的吸气运动;当膈肌和肋间外肌舒张时,肋骨与胸骨因本身重力及弹性而回位,膈肌顶部升高,结果胸廓容积缩小,肺也随之回缩,造成肺内气压大于外界气压,肺内气体排出肺,形成被动的呼气运动。结合题图可知,呼气时,图1中膈肌处于舒张状态,膈肌顶部升高,处于①状态,此时肋间肌舒张,胸腔容积缩小, 肺内气压大于外界大气压。
【小问2详解】
红细胞是数量最多的血细胞,血红蛋白是红细胞中一种红色含铁的蛋白质。血红蛋白的特性是在氧含量高的地方容易与氧结合,在氧含量低的地方容易与氧分离;血红蛋白的这一特性,使红细胞具有运输氧的功能。图2中a、b过程中都是通过气体扩散作用实现的,a代表的物质是二氧化碳,经过a、b过程,氧气由肺泡扩散到血液,血液中二氧化碳由血液扩散到肺泡,血液中氧气含量增加,二氧化碳含量减少,由静脉血变成动脉血。可见,血液由M肺动脉端流向N肺静脉端时,使静脉血转变为动脉血。
广东省惠州市惠东县2023-2024学年七年级下学期期末生物学试题(原卷版+解析版): 这是一份广东省惠州市惠东县2023-2024学年七年级下学期期末生物学试题(原卷版+解析版),文件包含广东省惠州市惠东县2023-2024学年七年级下学期期末生物学试题原卷版docx、广东省惠州市惠东县2023-2024学年七年级下学期期末生物学试题解析版docx等2份试卷配套教学资源,其中试卷共31页, 欢迎下载使用。
广东省惠州市惠东县2023-2024学年七年级下学期生物期末试题: 这是一份广东省惠州市惠东县2023-2024学年七年级下学期生物期末试题,共6页。
广东省惠州市惠东县2023-2024学年七年级下学期生物期末试题: 这是一份广东省惠州市惠东县2023-2024学年七年级下学期生物期末试题,共6页。

