[生物]2022年福建省中考真题生物试卷(原题版+解析版)
展开1. 华南虎细胞生命活动的控制中心是( )
A. 细胞壁B. 细胞膜C. 细胞质D. 细胞核
2. “观察玉米种子结构”实验需要使用的材料用具是( )
A. 放大镜B. 酒精灯C. 温度计D. 生理盐水
3. 细胞的形态多样,下图中表示洋葱鳞片叶表皮细胞的是( )
A. B. C. D.
4. 男性自青春期开始生成精子。产生精子器官是( )
A. 附睾B. 睾丸C. 前列腺D. 输精管
5. 下列疾病中,因激素分泌过多导致的是( )
A. 白化病B. 坏血病C. 巨人症D. 肺结核
6. 小鼠的卵细胞含有20条染色体,其体细胞染色体数目是( )
A. 80条B. 40条C. 20条D. 10条
7. “稻花香里说丰年,听取蛙声一片。”下列对蛙的相关叙述正确的是( )
A. 发育起点是蝌蚪B. 发育过程是变态发育
C. 终生在水中生活D. 受精方式是体内受精
8. 我国特有的珍稀植物望天树,其种子有果皮包被,属于( )
A. 藻类植物B. 苔藓植物C. 裸子植物D. 被子植物
9. 蚯蚓能疏松土壤,取食落叶、生活垃圾等,并将其中的有机物分解为无机物,增加土壤肥力。下列相关叙述错误的是( )
A. 蚯蚓是线形动物B. 蚯蚓能影响其生活环境
C. 蚯蚓属于分解者D. 蚯蚓身体由许多体节构成
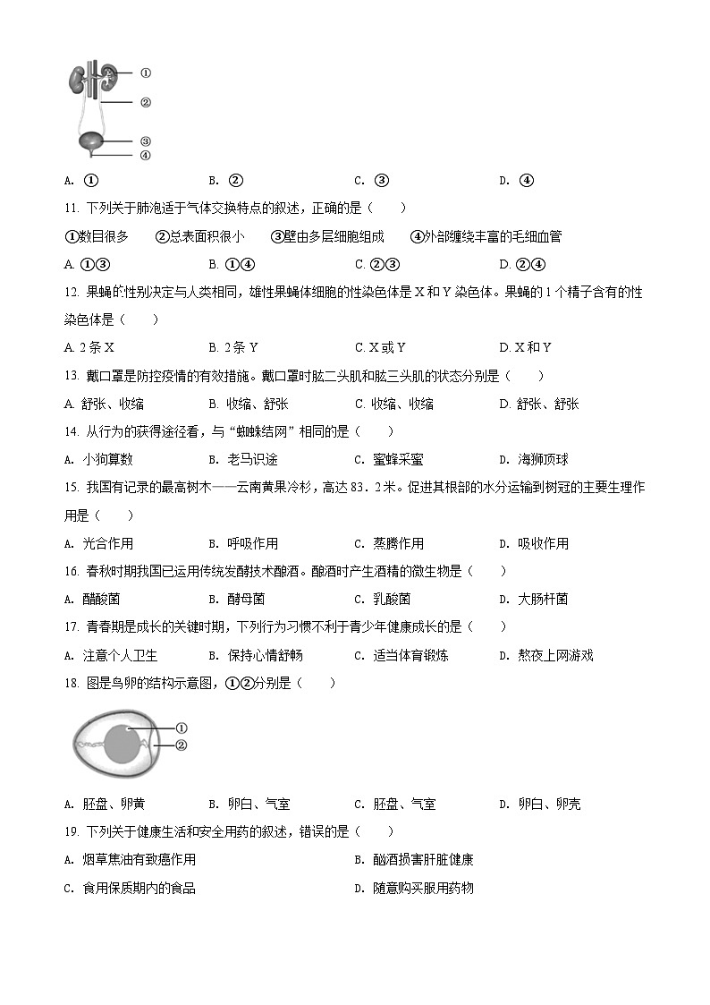
10. 图为人体泌尿系统结构示意图,形成尿液的器官是( )
A. ①B. ②C. ③D. ④
11. 下列关于肺泡适于气体交换特点的叙述,正确的是( )
①数目很多 ②总表面积很小 ③壁由多层细胞组成 ④外部缠绕丰富的毛细血管
A. ①③B. ①④C. ②③D. ②④
12. 果蝇性别决定与人类相同,雄性果蝇体细胞的性染色体是X和Y染色体。果蝇的1个精子含有的性染色体是( )
A. 2条XB. 2条YC. X或YD. X和Y
13. 戴口罩是防控疫情的有效措施。戴口罩时肱二头肌和肱三头肌的状态分别是( )
A. 舒张、收缩B. 收缩、舒张C. 收缩、收缩D. 舒张、舒张
14. 从行为的获得途径看,与“蜘蛛结网”相同的是( )
A. 小狗算数B. 老马识途C. 蜜蜂采蜜D. 海狮顶球
15. 我国有记录的最高树木——云南黄果冷杉,高达83.2米。促进其根部的水分运输到树冠的主要生理作用是( )
A. 光合作用B. 呼吸作用C. 蒸腾作用D. 吸收作用
16. 春秋时期我国已运用传统发酵技术酿酒。酿酒时产生酒精的微生物是( )
A. 醋酸菌B. 酵母菌C. 乳酸菌D. 大肠杆菌
17. 青春期是成长的关键时期,下列行为习惯不利于青少年健康成长的是( )
A. 注意个人卫生B. 保持心情舒畅C. 适当体育锻炼D. 熬夜上网游戏
18. 图是鸟卵的结构示意图,①②分别是( )
A. 胚盘、卵黄B. 卵白、气室C. 胚盘、气室D. 卵白、卵壳
19. 下列关于健康生活和安全用药的叙述,错误的是( )
A. 烟草焦油有致癌作用B. 酗酒损害肝脏健康
C. 食用保质期内的食品D. 随意购买服用药物
20. 下列有关人的染色体、DNA和基因的叙述,正确的是( )
A. 染色体由DNA和基因组成B. DNA经复制传递给子细胞
C. 控制性状的基本单位是DNAD. 每对基因的遗传信息相同
资料:我国“三北”工程主要在荒漠区造林,涵盖了我国95%以上的风沙危害区,40年累计造林4614万公顷,2018年荣获“联合国森林战略规划优秀实践奖”。回答21、22小题。
21. 影响荒漠植物生存的主要非生物因素是( )
A. 水B. 温度C. 空气D. 阳光
22. 下列不属于“三北”工程作用的是( )
A. 保持水土B. 防风固沙C. 减少降雨D. 净化空气
23. 2022年5月1日起,我国多个海域全面进入休渔期,期间禁止一切捕捞活动。下列相关叙述正确的是( )
A. 海洋鱼类与非生物部分组成了海洋生态系统
B. 过度捕捞不影响海洋生态系统的物种多样性
C. 设置休渔期是保护海洋渔业资源的有效措施
D. 禁止捕捞可维持海洋生态系统生物数量不变
24. 昆虫啃食甘蓝(一种植物)。在进化的过程中,部分甘蓝能合成对昆虫有毒的芥子油,能避免昆虫啃食而被保留,少数昆虫适应了有毒的芥子油,继续啃食甘蓝。下列相关叙述正确的是( )
A. 昆虫与甘蓝之间不存在生存斗争
B. 甘蓝合成芥子油的变异是不可遗传的
C. 昆虫啃食甘蓝后产生了适应芥子油的变异
D. 合成芥子油的甘蓝被保留是昆虫选择的结果
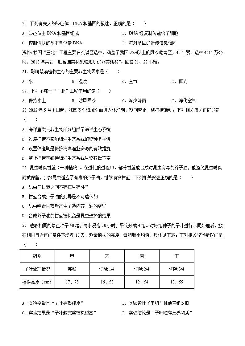
25. 选取相同的绿豆种子40粒,清水浸泡10小时,平均分成4组。对每组种子的子叶进行不同处理后,放在相同且适宜的条件下培养10天,测量植株的高度,每组取平均值,具体见下表。下列相关叙述错误的是( )
A. 实验变量是“子叶完整程度”B. 实验设计了甲组与其他三组对照
C. 实验结果是“子叶越完整植株越高”D. 实验结论是“子叶贮存营养物质”
二、非选择题:本题共9小题,除特殊标注外,每空1分,共50分
26. 下图为人的骨髓造血干细胞(A)形成各种血细胞(B、C、D)的示意图。判断下列叙述是否正确。(正确的画“√”,错误的画“×”)
(1)A→B发生了细胞分化。( )
(2)C具有运输氧气的功能。( )
(3)D的细胞形状不规则。( )
(4)B、C、D组成上皮组织。( )
27. 阅读资料,回答问题
资料:丹参(如图1)的根肥厚,可以入药,是我国传统医药学中常用的药材。人工栽培丹参的历史悠久,农民总结了一整套的田间管理方法,如施肥、浇水、除草、除虫等。丹参易受棉蚜、叶蝉等害虫的危害。为减少药材的农药残留及环境污染,在丹参田里利用害虫的天敌进行生物治虫,部分食物网如图2所示。
(1)丹参吸水的主要部位是根尖的______。丹参叶制造的有机物通过输导组织的______运输至根。
(2)杂草和丹参争夺养料,两者之间存在______关系。
(3)据食物网可知,叶蝉属于生态系统组成成分中的______;棉蚜的天敌有______。
(4)写出食物网中最长的一条食物链:______。
28. 阅读资料,回答问题。(在[ ]填序号)
资料:长绒棉是双子叶植物纲锦葵目锦葵科棉属的植物,在我国广泛栽培。长绒棉的花以及花的部分结构如下图所示。
(1)资料中划线处共提及______个分类等级。
(2)长绒棉的花属于______器官,图中①②③组成______。
(3)棉籽是长绒棉的种子,由图中[__]胚珠发育而来。棉籽萌发时最先突破种皮的是______。
29. 阅读资料,回答问题。
资料:海岸带盐沼湿地生态系统吸收二氧化碳有利于维持碳-氧平衡。海岸带盐沼湿地有藻类、浮游植物等,还生活着虾、蟹、鱼、龟、蛇、鸟等动物,以及人工养殖的蛏、蛤等贝类。
(1)资料中能吸收二氧化碳用于光合作用的生物是______。
(2)蛏、蛤等贝类身体柔软、有外套膜,属于______动物。
(3)虾、蟹等节肢动物体表有坚硬的______起保护作用。
(4)鱼、龟、鸟的身体内都有由脊椎骨组成的______,其中体温恒定的动物是______。
(5)过度开发会破坏海岸带盐沼湿地,这说明生态系统的______能力是有限的。
30. 疫情期间“停课不停学”。小葵同学在家按课程表准时上网课,每天坚持锻炼,注意合理膳食,学业获得发展,身心保持健康。
(1)合理膳食指全面而平衡的营养,食物中六大营养物质有蛋白质、脂肪、水和______(写出1种)等。蛋白质消化过程中,参与的消化液有______、胰液和肠液。
(2)上网课时,屏幕发出的光线在小葵眼球的______上形成物像。小葵课间做眼保健操、远眺几分钟,可缓解眼疲劳,预防______。
(3)从反射类型分析,小葵跟随老师的示范进行跳绳练习属于______反射。
(4)小葵学习、锻炼等活动必须在神经系统和______系统的调节下才能完成。
31. 水约占成年人体重的60%,参与物质运输和细胞生命活动等。下图是某健康成年人一天24小时水的来源和去路示意图。
(1)人体通过饮食摄入的水,主要在消化道的______被吸收进入血液。
(2)血液由右心室→______→肺部毛细血管网,其中一小部分水进入肺泡,经呼吸排出,大部分水回到心脏的______。
(3)人体细胞通过呼吸作用分解有机物释放______,并产生水和二氧化碳
(4)健康成年人每天形成原尿约180L,而排出的尿液约1.5L,大量的水通过______的重吸收作用回到血液。
(5)人体中少量的水通过______的汗腺分泌汗液排出体外。
32. 阅读资料,回答问题。
资料:“百白破”是百日咳、白喉和破伤风三种传染病的简称,致病细菌分别是百日咳杆菌、白喉杆菌和破伤风杆菌。这三种传染病的疫苗互不影响,可混合成三联疫苗。婴儿可在3、4、5月龄时每月注射1针三联疫苗,1.5至2岁注射第4针。
(1)“百白破”传染病的三种致病细菌通过______进行生殖。
(2)从传染病角度分析,百日咳杆菌是引起百日咳的______;定期为婴儿注射疫苗,该措施属于______。
(3)从免疫角度分析,“百白破”三联疫苗相当于______;给婴儿注射该三联疫苗,可刺激其体内免疫细胞产生相应的______,有效预防“百白破”。
33. 大豆是原产于中国的重要油料作物,种子富含蛋白质及脂肪。大豆的紫花和白花由一对基因(A、a)控制。某学习小组选取紫花大豆进行杂交实验,结果如下所示。
(1)大豆常用种子繁殖,这种生殖方式属于______。
(2)大豆的紫花和白花是一对______,其中______是隐性性状。
(3)子代白花性状与亲代紫花性状不同,这种现象称为______。
(4)子代出现白花的原因是:亲代紫花的基因组成是______,产生的______结合成受精卵,发育成白花植株。
34. 了解各种外界环境因素对光合作用的影响,对于提高作物产量和品质有重要意义。某学习小组做了“探究光照强度对光合作用的影响”实验。
Ⅰ.制备材料、装置
a.取同一株菠菜上生理状况相同的叶片,制备直径均为0.6cm的叶圆片若干。
b.抽除叶圆片叶肉细胞间隙中的气体,目的是使其能在溶液中下沉。
c.以智能LED射灯作为光源,使用透明玻璃板做成罩子罩住射灯。
Ⅱ.具体操作
取4个烧杯,分别加入等量适宜浓度的碳酸氢钠溶液(提供二氧化碳),分别放入10个已抽除气体的叶圆片,叶圆片沉底。再将烧杯置于自制实验装置上,给予4种不同强度的光照(如图1)。记录每个叶圆片上浮的时间并计算每组的平均值。
(1)植物细胞光合作用的场所是______,它在菠菜叶中数量较多,因此菠菜叶适合作为本实验的材料。
(2)写出实验中控制单一变量的一种做法:______。
(3)每组叶圆片上浮的时间取平均值,目的是______。
(4)实验结果如图2所示,光照强度为时,叶圆片平均上浮的时间最短,原因是______。
(5)光合作用受多种外界环境因素的影响,除光照强度外,还可以用本实验装置探究______对光合作用的影响。组别
甲
乙
丙
丁
子叶处理情况
完整
切除1/4
切除2/4
切除3/4
植株高度(cm)
17.98
16.58
12.54
10.59
[生物]2022年甘肃省武威市中考真题生物试卷(原题版+解析版): 这是一份[生物]2022年甘肃省武威市中考真题生物试卷(原题版+解析版),文件包含生物2022年甘肃省武威市中考真题真题生物真题解析版docx、生物2022年甘肃省武威市中考真题真题生物真题原题版docx等2份试卷配套教学资源,其中试卷共11页, 欢迎下载使用。
[生物]2024年江苏无锡中考真题生物试卷(原题版+解析版): 这是一份[生物]2024年江苏无锡中考真题生物试卷(原题版+解析版),文件包含生物2024年江苏无锡中考真题生物试卷解析版pdf、生物2024年江苏无锡中考真题生物试卷原题版pdf等2份试卷配套教学资源,其中试卷共27页, 欢迎下载使用。
2024年山西省中考真题生物真题(原卷版+解析版): 这是一份2024年山西省中考真题生物真题(原卷版+解析版),文件包含2024年山西省中考生物真题原卷版docx、2024年山西省中考生物真题解析版docx等2份试卷配套教学资源,其中试卷共24页, 欢迎下载使用。

