[地理]2023年天津市中考真题地理试卷(原题版+解析版)
展开答卷前,请务必将自己的姓名、考生号、考点校、考场号、座位号填写在“答题卡”上,并在规定位置粘贴考试用条形码。答题时,务必将答案涂写在“答题卡”上,答案答在试卷上无效。考试结束后,将本试卷和“答题卡”一并交回。
祝你考试顺利!
第I卷
注意事项:
1.每题选出答案后,用2B铅笔把“答题卡”上对应题目的答案标号的信息点涂黑。如需改动,用橡皮擦干后,再选涂其他答案标号的信息点。
2.本卷共23题,每题2分,共46分。在每题给出的四个选项中,只有一项最符合题意。
“确保国家粮食安全,把中国人的饭碗牢牢端在自己手中。”中国在农作物种子生产布局上建设了三个国家级主要粮食作物种子生产基地。读图完成下面小题。
1. 我国幅员辽阔,自然条件差异显著,农作物种类多样。我国陆地领土面积约( )
A. 630万平方千米B. 740万平方千米
C. 960万平方千米D. 1700万平方千米
2. 影响海南和甘肃两地气温差异的主要因素是( )
A. 纬度位置B. 海陆位置C. 土壤肥力D. 植被种类
3. 四川省的简称是( )
A. 琼B. 川C. 吉D. 苏
4. 培育优良品种使我国粮食产量逐年增加,体现了农业发展越来越依靠( )
A. 自然条件B. 农民经验C. 科学技术D. 种植面积
【答案】1. C 2. A 3. B 4. C
【解析】
【1题详解】
我国陆地领土面积约960万平方公里,领土面积排名世界第三,A、B、D三项说法错误,与事实不符,C项说法正确,选C。
【2题详解】
海南完全处于热带地区,纬度低,气温高;甘肃位于北温带,纬度较高,所以气温较低,影响海南和甘肃两地气温差异的主要因素是纬度位置,排除BCD,选A。
【3题详解】
四川省的简称是川或蜀;琼是海南省的简称;吉是吉林省的简称;苏是江苏省的简称,排除ACD,选B。
【4题详解】
培育优良品种使我国粮食产量逐年增加,体现了农业发展越来越依靠科学技术的趋势,科学技术的不断创新和应用将进一步推动我国农业的发展,提高农产品的质量和产量,实现农业可持续发展;农民经验、自然条件、种植面积与粮食逐年增产关系较小,排除ABD,选C。
【点睛】我国幅员辽阔,陆地领土面积约960万平方公里,是一个海陆兼备的大国,为多种农业生产方式提供了条件;我国共有34个省级行政单位,包括23个省,5个自治区,4个直辖市和两个特别行政区。
河北省张北地区有“风的故乡、光的海洋”之美誉,新能源转化的电力每年可供应北京市约十分之一的用电量,使北京冬奥会首次实现了100%使用“绿色”电力,也助力了2022年10月在北京召开的中国共产党第二十次全国代表大会。读图完成下面小题。
5. 张北地区张家口市中心地带的经纬度位置为( )
A. 南纬40°48′,西经114°52′B. 南纬40°48′,东经114°52′
C 北纬40°48′,西经114°52′D. 北纬40°48′,东经114°52′
6. 风能、太阳能属于( )
A. 矿产资源B. 土地资源C. 可再生资源D. 非可再生资源
7. 下列天气符号中表示风力较强的是( )
A. B. C. D.
8. 中国共产党第二十次全国代表大会在北京召开,体现的北京职能是( )
A. 文化中心B. 政治中心C. 国际交往中心D. 科技创新中心
【答案】5. D 6. C 7. D 8. B
【解析】
【5题详解】
在经纬网上,若相邻两条经线的经度向东增大,就是东经,用符号“E”表示,若相邻两条经线的经度向西增大,就是西经,用符号“W”表示若相邻两条纬线的纬度向北增大,就是北纬,用符号“N”表示,若相邻两条纬线的纬度向南增大,就是南纬,用符号“S”表示。可判定,张北地区张家口市中心地带的经纬度位置为(北纬40°48′,东经114°52′),D正确,ABC错误,故选D。
【6题详解】
自然资源是存在于自然界、能为人类提供福利的物质与能量,主要包括气候资源、水资源、土地资源、生物资源、矿产资源、海洋资源等。非可再生资源是指经人类开发利用后蕴藏量不断减少,在相当长的时间内不可能再生的自然资源,主要是指自然界的各种矿物、岩石和化石燃料,例如金属矿产、非金属矿产、煤炭、石油、天然气等矿产资源;可再生能源是指被人类开发利用后,可以在较短时间内更新,再生、或者能够重复利用、循环使用的自然资源,例如,太阳能、风能、地热能。综上所述,风能、太阳能属于可再生资源,C正确;排除ABD,故选C。
【7题详解】
读图可知,A表示晴天、B表示雾、C表示小雨、D表示六级北风。综上所述,D符合题意,排除ABC,故选D。
【8题详解】
北京是我国的首都,是全国的政治中心、文化中心、科创中心和国际交往中心,中国共产党第二十次全国代表大会在北京召开,中国共产党是我国的执政党,这说明了北京是全国的政治中心。B正确,排除ACD,故选B。
【点睛】北京市简称京,古称燕京、北平,是中华人民共和国首都、直辖市、国家中心城市、超大城市,国务院批复确定的中国政治中心、文化中心、国际交往中心、科技创新中心,中国历史文化名城和古都之一。是世界著名古都和现代化国际城市,也是中国共产党中央委员会、中华人民共和国中央人民政府和中华人民共和国全国人民代表大会常务委员会所在地。
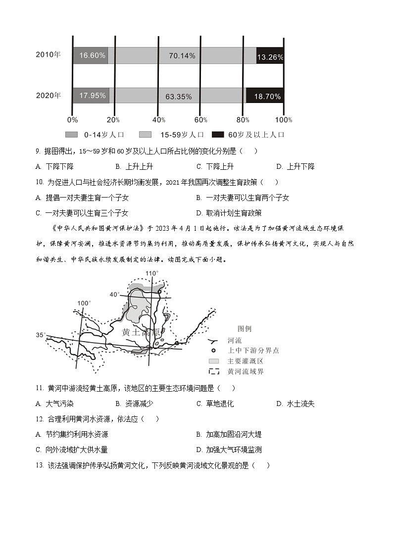
下图示意2010年和2020年我国两次人口普查的人口年龄结构。读图完成下面小题。
9. 据图得出,15~59岁和60岁及以上人口所占比例的变化分别是( )
A. 下降下降B. 上升上升C. 下降上升D. 上升下降
10. 为促进人口与社会经济长期均衡发展,2021年我国再次调整生育政策( )
A. 提倡一对夫妻生育一个子女B. 一对夫妻可以生育两个子女
C. 一对夫妻可以生育三个子女D. 取消计划生育政策
【答案】9. C 10. C
【解析】
【9题详解】
由图可知,从2010年到2020年期间,15~59岁人口所占比例下降,从70.14%降低到了63.35%;而60岁以上人口所占比例上升,从13.26%上升到了18.70%。故选C。
【10题详解】
为促进人口与社会经济长期均衡发展,2021年我国再次调整生育政策,实施一对夫妇可以生育三个子女的政策;我国计划生育初期是独生子女政策,2016年到2020年是二孩政策,现阶段的生育政策仍属于计划生育范畴,排除ABD,选C。
【点睛】15~59岁的人口通常被认为是劳动力人口,而60岁以上的人口则属于老年人口。劳动力人口所占比例的下降可能意味着劳动力资源的减少,对经济发展和社会保障产生一定的挑战。而老年人口的增加则需要更多的养老、医疗等社会保障资源。我国调整计划生育政策有利于促进人口与社会经济长期均衡发展。
《中华人民共和国黄河保护法》于2023年4月1日起施行。该法是为了加强黄河流域生态环境保护,保障黄河安澜,推进水资源节约集约利用,推动高质量发展,保护传承弘扬黄河文化,实现人与自然和谐共生、中华民族永续发展制定的法律。读图完成下面小题。
11. 黄河中游流经黄土高原,该地区的主要生态环境问题是( )
A. 大气污染B. 资源减少C. 草地退化D. 水土流失
12 合理利用黄河水资源,依法应( )
A. 节约集约利用水资源B. 加高加固沿河大堤
C. 向外流域扩大供水量D. 加强大气环境监测
13. 该法强调保护传承弘扬黄河文化,下列反映黄河流域文化景观的是( )
A. B. C. D.
【答案】11. D 12. A 13. B
【解析】
【11题详解】
黄河中游河段流经黄土高原,由于黄土高原土质疏松,地表光秃裸露,缺少植被保护,降水集中在夏季,且多暴雨,加上人类活动破坏地表植被,水土流失严重,D正确;大气污染、资源减少、草地退化不是该地区的主要生态环境问题,ABC错误。故选D。
【12题详解】
黄河水资源相对较少,且水污染、浪费严重,我们应该节约集约利用水资源,A正确;加高加固沿河大堤的主要作用是防洪,不是合理利用黄河水资源,B错误;向外流域扩大供水量会加剧水资源短缺,C错误;加强大气环境监测主要是治理大气污染,与合理利用黄河水资源关系不大,D错误。故选A。
【13题详解】
A是小桥流水人家的景观,主要分布在长江中下游平原,A错误;B是窑洞,主要分布在黄土高原,黄河中游流经黄土高原,B正确;C是竹楼,主要分布在气候湿热的地区,黄河主要流经半湿润、半干旱地区、干旱区,C错误;D是蒙古包,是内蒙古高原的传统民居,D错误。故选B。
【点睛】黄河上游过度开发加剧了上游河段的荒漠化,中游水土流失严重,应采取生物措施和工程措施相结合的综合治理,因此,治理黄河的关键是治沙,特别是在上、中游黄土高原地区,退耕还林还草;植树造林,大力开展水土保持工作,控制水土流失,减少泥沙下泄;在下游,加固堤坝,清理河道等。
海峡两岸直接通航、通邮、通商,称为“大三通”。2023年4月19日,厦门港开通首条跨境电商大三通航运快线,可直航中国台湾台北港。读图完成下面小题。
14. 关于台湾岛的地理位置,叙述正确的是( )
A. 西隔台湾海峡与福建相望B. 位于南半球东半球
C. 东临东海,南邻太平洋D. 位于中纬度亚热带
15. 台湾岛的地形特征,描述正确的是( )
A. 地形以平原为主,平原分布在西部沿海
B. 地形以平原为主,山脉纵贯在东部沿海
C. 地形多山,平原位于西部,地势东高西低
D. 地形多山,台湾山脉主要纵贯在西部沿海
【答案】14. A 15. C
【解析】
【14题详解】
台湾岛西隔台湾海峡与福建相望,A正确。台湾岛位于北半球和东半球,B错误。台湾岛东临太平洋,南邻南海,C错误。台湾岛位于低纬度,南部热带,北部为亚热带,D错误。故选A。
【15题详解】
读图可知,台湾岛地形多山,平原位于西部,东部以山地、丘陵为主,地势东高西低,故选C。
【点睛】台湾岛多山,台湾山脉纵贯南北,约有三分之二是山地,地形以山地为主,山地主要分布在中部和东部。
联合国徽章图案是以北极点为中心的世界地图,由交叉的橄榄枝组成的花环相托而成。地图包括五个同心圆,投影范围延伸至南纬60度。读图完成下面小题。
16. 徽章中A大洋的名称是( )
A. 太平洋B. 大西洋C. 印度洋D. 北冰洋
17. 徽章中的世界地图未能反映地球全貌,实际地球海陆面积比约为( )
A. 8:2B. 7:3C. 6:4D. 5:5
【答案】16. D 17. B
【解析】
16题详解】
联合国徽章图案是以北极点为中心的世界地图,A大洋位于北极点附近,是四大洋中最小的大洋,几乎被亚洲、欧洲和北美洲陆地包围,为北冰洋,D正确,ABC错误。故选D。
【17题详解】
地球表面由海洋和陆地构成,根据计算,地球表面71%是海洋,陆地面积仅占29%。概括地说,地球上七分是海洋,三分是陆地,实际地球海陆面积比约为7:3。B正确,ACD错误。故选B。
【点睛】地球表面由海洋和陆地构成,根据计算,地球表面71%是海洋,陆地面积仅占29%。概括地说,地球上七分是海洋,三分是陆地。海洋彼此相连,陆地则被海洋分割成许多大大小小的陆块。海洋是海和洋的总称。地球上的海洋,被陆地分割成彼此相连的四个大洋:太平洋、大西洋、印度洋和北冰洋。
法国巴黎是2024年奥运会的主办城市。天津的小明积极查阅资料,为2024年去巴黎观看奥运比赛做准备。完成下面小题。
18. 小明发现欧洲的餐桌上常见羊排、奶酪等食品,主要是因为当地( )
A. 服务业发达B. 制造业发达C. 种植业发达D. 畜牧业发达
19. 小明通过查找发现,法国文化遗产众多,下面文化遗产位于法国的是( )
A. 卢浮宫B. 斗兽场C. 大金塔D. 长城
20. 小明要从天津去巴黎观赛,最为快捷的出行方式是( )
A. 乘海轮B. 乘飞机C. 坐火车D. 坐汽车
21. 小明到巴黎后要去奥运场馆,需要使用( )
A. 世界政区图B. 欧洲地形图C. 法国气候图D. 巴黎交通图
【答案】18. D 19. A 20. B 21. D
【解析】
18题详解】
欧洲西部气候以温带海洋性气候为主,有利于多汁牧草的生长,地形以平原为主,为牧草的生长提供了广阔的土地,因此畜牧业发达,人们喜食奶酪等奶制品。排除ABC,故选D。
【19题详解】
A卢浮宫位于法国巴黎,B古斗兽场位于意大利罗马,C大金塔位于东南亚的缅甸,D长城位于中国。排除BCD,故选A。
【20题详解】
现代交通运输方式多种多样,各种运输方式各有优点和缺点,小明要从天津去巴黎观赛,最为快捷的出行方式是乘飞机,飞机是速度最快的运输方式,故B正确。排除ACD,故选B。
【21题详解】
在庞大的地图家族中,有自然地图和社会经济地图。自然地图包括地形图、气候图、水文图、植被图等;社会经济地图包括工业图、农业图、商业图、交通图、人口分布图等。小明到巴黎后要去奥运场馆,需要使用巴黎交通图,其余三幅图没有帮助,排除ABC。故选D。
【点睛】欧洲西部地区是发达国家集中的地区,经济发展水平居各大洲之首,气候以温带海洋性气候为主,有利于多汁牧草的生长,地形以平原为主,为牧草的生长提供了广阔的土地。地图是学习地理必不可少的工具。人们从地图上可以直接获得大量有用的地理信息。我们要掌握使用地图的方法,在日常生活中养成经常读图、用图和收集地图的好习惯。
生活中的地理现象处处可见,你能试着分析一下吗?
22. 圭表是古代度量日影长度的天文仪器。我国古代劳动人民用圭表确定了节气。“表”就是直立于平地上测日影的标杆和石柱,“圭”是正南正北方向平放的测定表影长度的刻板。下图是圭表模型,圭上不同季节太阳影子的长度不同,原因是( )
A. 海陆变迁B. 地球公转C. 天气变化D. 植被变化
23. 江苏淮安是漕运时代重要的闸口,在古漕运闸口处立着一块“南船北马舍舟登陆”碑。从地理角度分析,其大致应位于
( )
A. 秦岭—淮河一线B. 黄河—海河一线C. 珠江一线D. 长城一线
【答案】22. B 23. A
【解析】
【22题详解】
圭表是我国古代的一种天文仪器,用于度量日影长度。地球公转使太阳直射点在南北回归线之间发生移动,从而导致了不同时期正午太阳高度角的变化和昼夜长短的变化,由于公转中出现了太阳高度角的变化所以使得影子长短发生变化,当正午太阳高度角较小时,影子较长,反之,影子则较短,夏季时,正午太阳高度角大,且昼长夜短因此温度高,而冬季时由于正午太阳高度角小且昼短夜长,因此温度低,因此出现了四季变化。故圭上不同季节太阳影子的长度不同,原因是地球公转产生的,排除ACD ,选B。
【23题详解】
北方地区降水稀少,河流湖泊分布少,人们的交通以陆运为主,传统的交通工具是马拉大车。南方地区降水丰富,河流湖泊众多,历史上人们多以水运为主,如今形成了“南船北马”的交通特点,由南北地区的分界线是秦岭-淮河一线,故南船北马舍舟登陆碑,从地理角度分析,其大致应位于秦岭—淮河一线。A正确,BCD错误,故选A。
【点睛】秦岭、淮河一线是我国四大区域中,南方地区与北方地区的分界线;一月份0℃等温线通过的地方;800mm等降水线通过的地方;温度带中,暖温带与亚热带分界线;干湿地区中,湿润区与半湿润区分界线;温带季风气候与亚热带季风气候分界线;亚热带常绿阔叶林与温带落叶阔叶林的分界线;耕地中水田和旱地的分界线等。
第II卷
注意事项:
1.用黑色字迹的签字笔将答案写在“答题卡”上。
2.本卷共4题,共54分。
24. 读“珠穆朗玛峰地区等高线地形图”,回答下面问题。
(1)据图可知,一号营地大致位于珠峰的____方向,二号营地和珠峰的相对高度是____米。
(2)图中①路段和②路段的地形部位名称分别是____和____。
(3)山峰A到珠峰的图上距离约为5厘米。根据图中比例尺计算,山峰A到珠峰的实际水平距离约是____千米。
(4)目前珠峰所在的喜马拉雅山脉每100年大约上升7厘米。造成喜马拉雅山脉不断抬升的主要原因是。( )
A. 板块运动B. 冰川融化C. 人类活动D. 极端天气
【答案】(1) ①. 北方 ②. 848.86
(2) ①. 山谷 ②. 山脊
(3)30 (4)A
【解析】
【分析】本题以“珠穆朗玛峰地区等高线地形图”为材料,涉及方向、相对高度和比例尺的计算,板块的运动等知识点,考查学生对等高线地形图的掌握程度,结合地图解答即可。
【小问1详解】
图中既没有指向标,也没有经纬网,可通过“上北下南、左西右东”判断方向,可以看出,一号营地大致位于珠峰的北方;二号营地的海拔是8000米,珠峰的海拔是8848.86米,所以两地的相对高度是848.86米。
【小问2详解】
①路段等高线凸向处,是山谷地形;②路段等高线凸向低处,是山脊地形。
【小问3详解】
若CD两点之间的图上距离约为5厘米,则两点之间的实际距离=5×600000=3000000厘米=30千米。
【小问4详解】
地球表面形态处于永不停息的运动与变化之中,因为各种变化往往需要经历漫长的时间,所以在短期内大多不易被人们察觉,科学考察发现,我国喜马拉雅山地区有大量古老的海洋生物化石,证明这里曾经是一片海洋,后来由于地壳隆起并抬升成为高山。目前珠峰所在的喜马拉雅山脉每100年大约上升7厘米。造成喜鹊叠雅山脉不断抬升的主要原因是板块运动,故选A。
25. 2022年10月到2023年4月,中国第39次南极科学考察队圆满完成南大洋和南极大陆有关区域的调查监测任务。读“中国南极科学考察队路线图”及其他资料,回答下面问题。
(1)科考船途经A地区,该地区的马六甲海峡沟通了太平洋和____洋。该地区生长着茂盛的热带雨林植被,结合热带雨林气候多年平均各月气温和降水量图,归纳其气候特征是____。热带雨林具有巨大的环境效益和经济效益,请你说出一点____。
(2)自2022年以来,我国与B地区主要国家逐步恢复了铁矿石等进出口货物的经济往来,我国与该地区主要国家之间的政治、经济商谈称为“____”(选填“南北对话”或“南南合作”)。B地区居民多使用____语交流,它是世界上使用范围最广的语言。
(3)考察队员在C地区开展科学研究,感觉自然环境恶劣,列举该地区显著的自然环境特征____。在C地区可能看到的动物是____。
【答案】(1) ①. 印度洋 ②. 全年高温多雨 ③. 涵养水源,保持水土,净化空气,调节全球气候(环境效益);提供木材、药材、食品等(经济效益)
(2) ①. 南北对话 ②. 英语
(3) ①. 酷寒、干燥(降水少)、烈风 ②. B
【解析】
【分析】本大题以“中国南极科学考察队路线图”及其他资料为材料,涉及东南亚的地理位置、气候和热带雨林,国家合作、语言,南极气候和代表性动物等相关内容,考查学生掌握课本知识的能力和综合思维的地理素养。
【小问1详解】
读图可知,A地区是东南亚的马六甲海峡,该地区的马六甲海峡沟通了太平洋和印度洋,位于亚洲和大洋洲之间,有“十字路口”之称。该地区生长着茂盛的热带雨林植被,热带雨林气候的气候特征是终年高温多雨。热带雨林具有巨大的环境效益,体现在:热带雨林具有涵养水源、保护淡水资源,为全球提供新鲜空气,调节全球气候,保护土壤、防止土壤侵蚀,提供良好的生物生存环境、维护生物多样性等环境效益,经济效益主要体现在提供药材、木材、食品等。
【小问2详解】
读图可知 ,B地区是大洋洲的澳大利亚,是南半球的发达国家,而我国属于发展中国家,我国与该地区主要国家之间的政治、经济商谈称为“南北对话”。B地区居民多为欧洲移民的后裔,使用英语交流,它是世界上使用范围最广的语言。
【小问3详解】
读图可知,C地区是南极地区,气候酷寒、干燥、烈风,气候极其恶劣,不适合人类居住,是唯一没有人员定居的大陆。读图,A是中国的大熊猫,B是南极地区的企鹅,C是非洲的斑马,D是北极地区的北极熊,故在C地区可能看到的动物是B企鹅。
26. 2023年首趟由天津开往香港九龙的高铁列车于4月1日从天津西站发出。天津到香港高铁列车的开通,进一步满足了津港两地旅客出行需求,促进两地人员流动和经贸往来。读图回答下面问题。
(1)我国有四大工业基地,天津到香港的高铁线路连接的两个工业基地是____工业基地和____工业基地。
(2)天津到香港的高铁线路跨越了黄河和长江两大水系。黄河、长江两条河流结冰期较长的是____,其主要影响因素是____,两条河流水量较大的是____。
(3)天津的小张乘高铁去香港,沿线看到地理环境差异很大。同天津相比,A地区发展农业的水热条件优越,耕地类型是____(选填“水田”或“旱地”),丘陵缓坡修筑了梯田,种植的主要粮食作物是____。
(4)党的二十大报告指出,要推进粤港澳大湾区建设,支持香港、澳门更好融入国家发展大局,为实现中华民族伟大复兴更好发挥作用。香港与祖国内地联系密切、优势互补。祖国内地可以为香港提供____。
【答案】(1) ①. 京津唐 ②. 珠江三角洲
(2) ①. 黄河 ②. 纬度因素 ③. 长江
(3) ①. 水田 ②. 水稻
(4)原料、燃料,廉价劳动力,淡水资源,食品,消费市场等
【解析】
【分析】本题以天津到香港高铁列车的开通为背景,涉及我国工业基地、铁路干线、自然环境的特征等相关知识,考查学生读图能力和基础知识运用能力。
【小问1详解】
读图可知,天津到香港的高铁线路连接的两个工业基地是我国北方最大的综合性工业基地和南方以轻工业为主的珠江三角洲工业基地。
【小问2详解】
结合所学知识可知,黄河、长江两条河流结冰期较长的是位于北方地区的黄河,其主要影响因素是纬度因素,纬度较高,冬季气温较低,两条河流水量较大的是位于南方亚热带季风气候区的长江。
【小问3详解】
读图可知,A地位于我国南方地区,亚热带季风气候,耕地以水田为主,种植的主要粮食作物是水稻。
【小问4详解】
香港与祖国内地联系密切、优势互补,一直以来,港澳所需的淡水、食品、原料,燃料等生产和生活资料主要依靠祖国内地稳定的供应。香港为祖国内地提供资金、技术人才和管理经验。
27. 一脉清水联动京津冀。京津冀三省市共同起草了《关于京津冀协同推进大运河文化保护传承利用的决定》,于2023年1月1日起施行。读图回答下面问题。
(1)历史上的天津旧城位于三岔河口以南。读图可知,三岔河口是由北运河、南运河汇入____河干流形成,该河干流向东注入____海。
(2)2022年12月16目,天津举办了以“携手大运河同心促发展——助推精品休闲乡村高质量发展”为主题的论坛。大运河京津冀段的开发能够给沿线乡村发展带来哪些影响?请你写出一条____。
(3)京津冀地区河道、海滨众多,但是水资源严重不足,主要原因是____。解决该地区水资源严重不足的主要措施是____。
(4)京杭大运河是祖先留给我们的宝贵遗产,是流动的文化。对待世界文化遗产的态度是____。
A. 过度建设促进就业B. 加强文化遗产保护传承
C. 禁止开发任其荒废D. 竭力打造浓厚商业环境
【答案】(1) ①. 海 ②. 渤
(2)提供旅游观光资源;改善生态环境;促进乡村振兴;提供洁净的淡水资源;调动周边基础设施建设等
(3) ①. 工农业用水量大、人口众多 ②. 南水北调(跨流域调水) (4)B
【解析】
【分析】本题以一脉清水联动京津冀为材料,涉及京津冀地区的河流、大运河京津冀段的开发、解决水资源不足的措施、世界文化遗产的保护等知识点,考查学生读图能力和分析问题和解决问题的能力。
【小问1详解】
三岔河口位于天津市市区西北部,老城厢北隅(今狮子林桥附近),为南运河、北运河汇入海河干流形成,该河干流向东注入渤海,被称作天津的发祥地。这里曾是天津最早的居民点、最早的水旱码头、最早的商品集散地,故有“天津摇篮”的美称。
【小问2详解】
大运河京津冀段的开发给沿线乡村发展带来影响有:①提供旅游观光资源,带动乡村旅游业发展,提高当地经济水平;②改善乡村生态环境和基础设施,提高当地居民的生活质量;③为沿线乡村带来更多的商机,促进当地农村经济的发展,提高当地居民的收入水平,促进乡村振兴;④提供洁净的淡水资源;⑤为沿线乡村带来更多的文化遗产保护和传承项目,促进当地乡村文化的传承和发展;⑥为沿线乡村带来更多的产业投资和技术支持,促进当地产业升级和转型,提高当地经济竞争力。
【小问3详解】
京津冀地区河道、海滨众多,但是水资源严重不足,主要原因是京津冀地区人口众多,经济发展迅速,对水资源的需求不断增加。城市化进程加快,工业、农业和生活用水的需求都在不断增加,导致水资源严重不足。解决京津冀地区水资源严重不足的主要措施是跨流域调水,如南水北调工程等。
【小问4详解】
京杭大运河是祖先留给我们的宝贵遗产,是流动的文化。对待世界文化遗产的态度应该是加强文化遗产保护传承,坚持科学利用、合理保护,B正确;过度建设促进就业、禁止开发任其荒废、竭力打造浓厚商业环境都是不正确的态度,排除ACD,故选B。
[地理]2023年湖北省襄阳市中考真题地理试卷(原题版+解析版): 这是一份[地理]2023年湖北省襄阳市中考真题地理试卷(原题版+解析版),文件包含地理2023年湖北省襄阳市中考真题真题地理真题解析版docx、地理2023年湖北省襄阳市中考真题真题地理真题原题版docx等2份试卷配套教学资源,其中试卷共22页, 欢迎下载使用。
[地理]2023年海南省中考真题地理试卷(原题版+解析版): 这是一份[地理]2023年海南省中考真题地理试卷(原题版+解析版),文件包含地理2023年海南省中考真题真题地理真题解析版docx、地理2023年海南省中考真题真题地理真题原题版docx等2份试卷配套教学资源,其中试卷共31页, 欢迎下载使用。
[地理]2023年山东省滨州市中考真题地理试卷(原题版+解析版): 这是一份[地理]2023年山东省滨州市中考真题地理试卷(原题版+解析版),文件包含地理2023年山东省滨州市中考真题真题地理真题解析版docx、地理2023年山东省滨州市中考真题真题地理真题原题版docx等2份试卷配套教学资源,其中试卷共37页, 欢迎下载使用。

