陕西省西安市长安区2023-2024学年七年级下学期期末考试生物试卷(含答案)
展开一、单选题
1.在人类的演化过程中,最先发展的能力是( )
A.使用工具B.使用语言C.烧烤食物D.直立行走
2.试管婴儿是一项重要的生殖辅助技术(如图),能帮助无法生育的家庭获得健康的宝宝。下列叙述正确的是( )
A.从①中可取出成熟的受精卵B.胚胎发育的主要场所是②
C.③坏死可能会导致女性无法生育D.该技术适用于所有不孕不育患者
3.如图是人类同卵双胞胎自然形成的过程示意图,①②③④代表生理过程,相关叙述正确的是( )
A.过程①发生在卵巢中
B.过程②到移入子宫后需营养物质主要来自胎盘
C.过程③④伴随着细胞的分裂和分化
D.两个胚胎的性状极为相似,性别不同
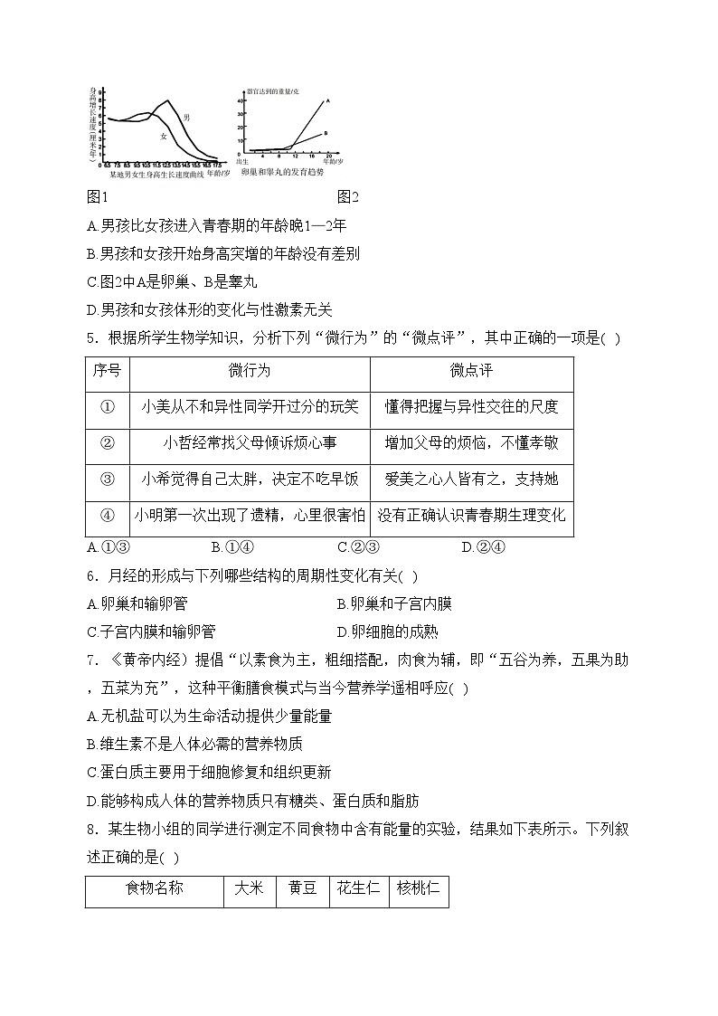
4.如图是某地青春期男女身高增长速率和性器官发育趋势曲线图,分析图中的曲线,以下结论正确的是( )
图1图2
A.男孩比女孩进入青春期的年龄晚1—2年
B.男孩和女孩开始身高突增的年龄没有差别
C.图2中A是卵巢、B是睾丸
D.男孩和女孩体形的变化与性激素无关
5.根据所学生物学知识,分析下列“微行为”的“微点评”,其中正确的一项是( )
A.①③B.①④C.②③D.②④
6.月经的形成与下列哪些结构的周期性变化有关( )
A.卵巢和输卵管B.卵巢和子宫内膜
C.子宫内膜和输卵管D.卵细胞的成熟
7.《黄帝内经)提倡“以素食为主,粗细搭配,肉食为辅,即“五谷为养,五果为助,五菜为充”,这种平衡膳食模式与当今营养学遥相呼应( )
A.无机盐可以为生命活动提供少量能量
B.维生素不是人体必需的营养物质
C.蛋白质主要用于细胞修复和组织更新
D.能够构成人体的营养物质只有糖类、蛋白质和脂肪
8.某生物小组的同学进行测定不同食物中含有能量的实验,结果如下表所示。下列叙述正确的是( )
A.实验说明食物中营养物质都可以燃烧释放能量
B.实验中水吸收的热量等于种子所含的能量
C.①处的花生仁质量应为20克
D.实验结果表明大米含能量最多
9.如图为探究“馒头在口腔中的变化”实验操作的部分示意图,如图操作完成后,两支试管均放置在37℃的恒温水浴锅中保温10分钟后,下列叙述错误的是( )
A.其中模拟口腔内消化过程的是试管①
B.37℃模拟口腔的温度
C.保温10分钟利于馒头充分消化
D.滴加碘液变蓝说明食物中的淀粉被彻底分解
10.据报道,我国学生营养不良和营养过剩的状况令人担忧。下图表示不同学生群体每天摄入的食物比例,有关分析正确的是( )
A.肉类中的脂肪是人体生命活动的主要能量来源
B.肥胖症患者应该减少粮谷类及肉类的摄入量
C.果蔬中的无机盐,需经过消化才能被人体吸收
D.营养不良的原因是果蔬类食物摄入量较粮谷类少
11.《中国居民膳食指南(2022)》提出,要合理膳食,下列饮食习惯合理的是( )
A.不挑食、不偏食,按时进餐
B.用喝果汁、可乐等饮料来代替饮水
C.睡觉前多吃一些食物,早餐可以不进食
D.爱吃的就多吃,不爱吃的就少吃
12.当异物阻塞呼吸道时,可采取如丙图所示的海姆立克急救法进行急救。其原理是:冲击患者上腹部,使异物排出。下列叙述正确的是( )
A.图中①代表气管,有软骨做支架,有利于气体交换
B.图中②代表肺泡,是气体交换的主要场所
C.乙图膈肌舒张,膈顶部下降,胸廓扩大,完成吸气
D.丙图施救过程利用膈顶部上升,肺内气压大于外界气压,把异物冲出
13.某兴趣小组利用模拟装置(如图)探究呼吸道对空气的处理作用,他们将碳粉放在塑料瓶口处,观察瓶底部纱布上碳粉的量。下列相关叙述正确的是( )
A.毛刷模拟的是呼吸道中的黏液
B.浸湿毛刷的水模拟的是鼻毛和纤毛
C.若换成干燥毛刷,到达纱布的碳粉量会增加
D.该实验验证呼吸道具有完成肺通气的作用
14.如图中实验操作正确的是( )
A.①盖盖玻片时用手拿盖玻片
B.②从草履虫培养瓶底部可吸取较多草履虫
C.③用湿棉絮包裹小鱼保持活性
D.④中用黑纸片进行部分单面遮光,探究光合作用的条件
15.回顾使用显微镜进行观察的实验(如图),相关叙述错误的是( )
A.经碘酒染色后,洋葱鳞片叶内表皮细胞中的①能看得更清楚
B.草履虫碰到②时就会绕开,说明它能对外界刺激作出反应
C.菠菜叶片中③为表皮,属于保护组织
D.小鱼尾鳍血管中④内的血液流速比⑤慢
16.如图为血管及血液组成示意图,有关说法正确的是( )
A.提取DNA分子时,可以选择成熟的①作为材料
B.若该段血管是小肠静脉,②中含有丰富的营养物质
C.若某人患阑尾炎,血液中③的数目会明显增加
D.若此段血管是肝动脉,动脉管壁只由一层细胞构成
17.人的血量必须保持相对稳定,才能保证机体生理活动的正常进行,当一个人大量失血时,关于血型与输血的叙述,正确的是( )
A.B型血的人可以接受AB型血
B.健康成年人每次献血200~300毫升不会影响健康
C.AB型血的人只能接受其他血型的血,不能输血给任何血型的人
D.输血时血型不符会造成受血者体内血小板凝集
18.人体某些部位B超检查时,为了便于观察,医生往往提醒受检查者憋尿( )
A.肾脏B.输尿管C.尿道D.膀胱
19.为开展跨学科实践,小明同学利用物理实验仪器做了相关探索,如图(其中内推注射器可以使水透镜曲度变大,反之,变小)( )
A.水透镜模拟晶状体,注射器模拟睫状体
B.光屏相当于视神经
C.当F光源向水透镜靠近时,为在光屏上看到物像,应向外拉注射器
D.为进一步完善实验,可在F光源和水透镜之间安装一个废弃的显微镜光圈,来模拟眼球的角膜
20.榆林又名骆城,曾经是榆树和柳树茂密的地方,后因人类的活动导致沙漠化严重。为防风固沙,再次创造了荒漠变绿洲的奇迹。对此,你的认识是( )
A.人类活动对环境造成的破坏是无法修复的
B.人类活动有可能破坏环境,也可以改善环境
C.植树造林是为了获得大量的木材
D.植树造林在一定程度上可增加温室效应
二、探究题
21.阅读下列资料,分析回答问题:
资料一:秦岭四宝之一的羚牛以草、箭竹、灌木的枝叶以及树皮等为食,这些食物中富含植物粗纤维,需要纤维素酶进行消化分解。植食性动物的小肠非常长,肉食动物小肠长度大约相当于身体长度的3倍,人类的食物种类更加丰富
资料二:食物的消化不仅仅需要消化道、消化腺,还需要肠道中的益生菌,这些益生菌可以帮助分解难以消化的食物。科学家研究发现,人类肠道益生菌种类已经在逐渐减少。
(1)小肠是人体消化系统中食物消化和营养物质吸收的主要场所,其内表面的皱襞和绒毛可以起到_______________________的作用。
(2)科学家们收集了羚牛和人类的肠液,测定了其中的纤维素酶、蛋白酶和脂肪酶的含量,结果如图所示。从图中可以看出________(高于/低于)羚牛,这与人类________有关。
(3)蛋白酶对食物中的蛋白质有消化作用,人体的消化腺中,________分泌的消化液能消化蛋白质,食物中的蛋白质在消化道内最终分解成________。
(4)人类肠道中存在大量的益生菌,可帮助我们消化食物。请结合资料信息,根据所学知识对如何保护肠道益生菌________________________________________。
三、实验题
22.福寿螺作为外来入侵物种对我国水稻生长危害十分严重,水稻生产中常采取化学药剂进行防治,效果较好,均是我国入侵植物。为探究上述四种植物对福寿螺是否有杀灭效果,某实验室进行了如下实验:取90个生长状况相同的福寿螺,分别放入A、B、C、D、E、F6个烧杯中,实验处理及结果如下表:
(1)设置F组的作用是________。
(2)实验过程中,所取福寿螺需生长状况相同,其目的是________。
(3)分析实验结果可以得出结论:上述四种植物对福寿螺________________,其中________对福寿螺的杀灭效果最好。
(4)福寿螺主要取食鲜嫩的水生植物,在稻田生态系统中,它所属的成分是________。
(5)结合上述实验结果以及生活经验,请你提出一种稻田福寿螺防治的方法:________________。
四、读图填空题
23.干净、清洁的空气是人类生存的重要条件,人长期生活在雾霾、粉尘、有害气体超标等严重污染的环境中,肺泡会被损坏,患者出现呼吸困难,甚至危及生命。图一为人体呼吸系统部分结构示意图,图三是膈肌的不同运动状态示意图。请分析并回答下列问题:
(1)从图一可知,人体的呼吸系统是由呼吸道和[ ]________两部分组成;呼吸道既保证了气体的畅通,又对吸入的空气具有________的作用。但呼吸道的处理能力是有限的,长期吸入粉尘会引起肺组织纤维化,导致“尘肺病”。
(2)图一中从A到B血液成分的变化发生在图二所示[ ]________________过程。
(3)当人体呼气时,图一所示结构3收缩,膈肌处于图三所示的________状态(用字母表示)。
(4)氧气从外界到达组织细胞依次经过图二所示的①→②→③→④过程。其中氧气经①过程进入肺泡是通过________实现的;呼出气体中增多的二氧化碳来自图二中的________。
24.图一、图二分别是人体心脏结构示意图和人体某部位血液流动情况图解,图中字母代表心脏的四个腔,序号代表血管。请据图分析并回答下列问题:
(1)图一中,A与B之间、C与D之间都有瓣膜,可以防止________,在C与D之间,血液流动的方向是________。
(2)图二中,若⑦处是肺部毛细血管网,则⑥处的血管与图一中的血管[ ]________相连,血管内的血液经过⑦、⑧后,首先到达心脏的[ ]________。
(3)图二中,若⑦处是脑部的毛细血管网,则血液流经此处时________通过,红细胞中的________会把结合的氧释放出来,供细胞利用。
25.每个肾脏包括大约100万个肾单位。图示为肾脏及内部结构示意图。请分析作答:
(1)肾单位是由________________(填写名称)等部分组成的。
(2)血液中的部分物质进入结构⑥中,形成________,该液体与血液的成分相比较,缺少的主要有________________。
(3)结构⑦周围缠绕着大量的结构⑧,结构⑥中的液体流经此处后,成分和量都明显减少________________,图中小静脉流出的血液与流入入球小动脉的血液相比,尿素的含量明显________(升高/降低)。
(4)某患者通过尿常规检查发现尿液中出现葡萄糖,经检查其肾单位无异常,该患者通常可通过注射________进行治疗。
参考答案
1.答案:D
解析:在人类发展和进化中的重大事件有:直立行走、制造和使用工具、大脑进一步发达、语言的产生。故选D。
2.答案:C
解析: C、母体的③子宫是胚胎发育的场所,如果坏死可能会导致女性无法生育,C正确。
3.答案:C
解析:过程①表示的是受精过程,发生在输卵管中;图示过程③表示由受精卵分裂形成的两个细胞经分裂形成胚胎,过程④表示胚胎经分裂和分化形成胎儿;在过程②③细胞分裂过程中,所需能量来自受精卵中的营养物质,而过程④所需能量来自母体;两个胚胎是由同一个受精卵经分裂分化发育形成的,所以发育成的个体性别相同、性状极为相似。
4.答案:A
解析:AB.男生进入青春期的年龄一般晚于女生2年左右,身高突增的年龄也晚于女生,A正确、B错误。C.图2中A开始迅速发育的年龄晚于B,因此A是睾丸、B是卵巢,故C错误。D.青春期男孩和女孩体形的变化属于第二性征,第二性征是在性激素的作用下出现的,性激素由睾丸或卵巢分泌的,故D错误。故选A。
5.答案:B
解析:①男女有别,异性交往要把握尺度,故①正确;②当情绪不好时,经常找父母倾诉烦恼,故②错误;③不吃早饭会影响身体的正常生长发育,不应该支持她;④第一次出现了遗精,心里很害怕,故④正确。故选:B。
6.答案:B
解析:从青春期开始,卵巢内的卵细胞陆续发育成熟并排出,卵巢分泌雌激素和孕激素,促使子宫内膜增厚和血管增生,排出的卵细胞如果没有受精,已经增厚的子宫内膜组织坏死、脱落,血管破裂出血,形成月经。
7.答案:C
解析:A、无机盐不能为生命活动提供能量,如钙和磷是构成牙齿和骨骼的重要成分,是人体生长发育等生命活动正常进行的重要保证。B、维生素不是构成细胞的主要原料,人体每日对它们的需要量也很小,维生素对人体的重要作用是其他营养物质所不能代替的,就会影响正常的生长发育,B错误。C、蛋白质也能为生命活动提供一部分能量,是人体生长发育,C正确。D、能够构成人体的营养物质是:糖类、脂肪、水,D错误。故选:C。
8.答案:C
解析:该实验探究的是不同食物中的能量是否相同,A错误;不同的食物是该实验的变量,B错误;从实验结果可以看出,四种食物中,含能量最多的是核桃仁,D错误。
9.答案:D
解析:A、在试管①中加入2mL唾液,A正确。B、酶的活性受温度的影响,温度过低会抑制酶的活性,将试管放入37'C水浴的目的是模拟口腔里的温度,唾液淀粉酶的活性最大。C、保温10分钟是为了有充足的时间使唾液淀粉酶分解淀粉,C正确。D、滴加碘液变蓝说明食物中的淀粉没有被分解了。故选:D。
10.答案:B
解析:A.肉类中的脂肪是人体的备用能源物质,人体生命活动的主要能量来源是糖类,故A错误。
B.分析图可知,肥胖患者的饮食中粮谷类和肉类的摄入量较正常人偏多,各占44%和15%,粮谷类含较多的淀粉,在体内转化成糖;肉类含较多的脂肪,多吃易导致肥胖;因此,肥胖患者应减少粮谷类及肉类的摄入量,故B正确。
C.食物在消化道内分解成可以被细胞吸收的物质的过程叫做消化,水、无机盐、维生素等小分子物质能够直接通过细胞膜被细胞吸收,而淀粉、蛋白质和脂肪等大分子有机物,必须先分解成小分子的有机物,才能被细胞吸收。因此果蔬中的无机盐不需要经过消化就能被人体吸收,故C错误。
D.维生素在人体内含量较少,但是是生命活动必需的营养物质,水果、蔬菜中富含维生素。分析图可知,营养不良的原因是肉类、水果、蔬菜摄入量较正常体重少,而不是水果、蔬菜摄入量较粮谷类少,故D错误。
故选B。
11.答案:A
解析:A.人体生长发育需要合理营养,由于各种食物所含营养物质的种类不同和含量不同。因此,不偏食、不挑食、按时进餐能够保证人体获得全面合理的营养,而“爱吃的就多吃,不爱吃的就少吃”的习惯不正确,A正确
12.答案:D
解析:D.丙图施救过程利用膈顶部上升,肺缩小,肺内气压大于外界气压,把异物冲出,故D正确。故选D。
13.答案:C
解析:A.呼吸道中的鼻毛和纤毛,具有清扫异物的作用。可见,毛刷模拟的是呼吸道中的鼻毛和纤毛,不是黏液,A错误。BC.浸湿毛刷的水模拟呼吸道中黏膜分泌的黏液,具有湿润空气,黏附灰尘等异物的作用;因此,如果换成干燥的毛刷,清扫、黏附能力会下降,到达纱布的碳粉量会增加,B错误、C正确。D.呼吸道黏膜中分布有丰富的毛细血管,对进入的空气有温暖作用。可见,该实验能验证呼吸道具有清洁、湿润空气的作用,但不能验证呼吸道具有温暖空气的作用,D错误。故选C。
14.答案:C
解析:A,加盖盖玻片时,用镊子拿盖玻片,A错误。B.从草履虫培养瓶表层吸取培养液,B错误。C.用湿棉絮将小鱼鳃盖和躯干部包裹,目的是保持小鱼正常的呼吸,C正确。D.探究光合作用的条件是光,需用黑纸片对叶片的一部分从上、下两面进行遮光,D错误。故选C
15.答案:D
解析:A.洋葱鳞片叶内表皮细胞中的①是细胞核,①细胞核中有染色体,经碘液染色后颜色最深,便于观察,A正确。
B.②是棉花纤维,生物体对外界刺激所作出的反应叫应激性,当草履虫身体前端遇到棉花纤维时,它会采取后退的方式,改变方向后再试探前进,可见,草履虫能躲避有害刺激,趋向有利刺激,所以显微镜下可见游动着的草履虫在遇到②棉花纤维阻碍时就会绕开,这一现象说明草履虫能对外界刺激作出反应,B正确。
C.图中③所靠近的是叶片的上表皮,属于保护组织,具有保护作用,C正确。
D.用显微镜观察小鱼尾鳍时,判断动脉、静脉和毛细血管的依据是:血液从主干流向分支的血管是动脉,由分支汇集而成的血管是静脉,红细胞单行通过的是毛细血管。图中⑤是毛细血管,因红细胞是单行通过的。④无法判断血液流向,可能是动脉和静脉,这三种血管中血流速度从快到慢依次是动脉>静脉>⑤毛细血管,⑤毛细血管内血液流动速度最慢,D错误。
故选D。
16.答案:B
解析:A.提取DNA分子时,可以选择白细胞作为材料,因为白细胞中有细胞核,细胞核中有DNA,而成熟的①红细胞没有细胞核,A错误。
B.小肠是营养物质吸收的主要场所,若该段血管是小肠静脉,则②血浆中富含从小肠吸收来的营养物质,B正确。
C.白细胞具有防御疾病的作用,当人体某处发炎时,白细胞的数目会大大增加,去吞噬发炎部位的病菌,若某人患阑尾炎,血液中白细胞的数目会明显增加,③是血小板,C错误。
D.若此段血管是肝动脉,动脉管壁较厚;由一层细胞构成的是毛细血管,D错误。
故选B。
17.答案:B
解析:健康成年人每次献血200~300毫升不会影响健康,所丧失的血浆成分和血细胞可以在短期内得到补充而恢复正常, B正确。故选B。
18.答案:D
解析:泌尿系统是由肾脏、输尿管、尿道组成,主要作用是形成尿液,将尿液输送至膀胱暂时储存起来,人体某些部位B超检查时,医生往往提醒受检查者憋尿,ABC 错误。
19.答案:A
解析:A、人体能看远近不同的物体主要是通过睫状体调节晶状体的曲度完成的。水透镜相当于晶状体,注射器相当于睫状体,A正确。
20.答案:B
解析:B、人类的活动可以破坏生态环境,如农民大量使用化肥农药,会造成土壤污染;人类的活动可以改善生态环境,如植树造林等,B正确
21.答案:(1)增大了消化和吸收的面积
(2)低于;食性
(3)胃腺、肠腺和胰腺;氨基酸
(4)不滥用抗生素(或食物不要太精细或少饮酒或少吃甜食等)
解析:
22.答案:(1)形成对照
(2)控制单一变量
(3)都有一定的杀灭效果;五爪金龙
(4)消费者
(5)使用五爪金龙提取物进行防治
解析:(1)设置F组的作用是作为对照组。F组使用清水而不是任何植物提取物,从而评估其他组中植物提取物的效果。
(2)实验过程中,所取福寿螺需生长状况相同,除变量外的其他因素保持一致。这样可以减少福寿螺个体差异对实验结果的影响,而不是由于福寿螺本身的生长状况差异。
(3)分析实验结果可以得出结论:上述四种植物对福寿螺都有一定的杀灭效果,其中五爪金龙提取物对福寿螺的杀灭效果最好。
(4)福寿螺主要取食鲜嫩的水生植物,在稻田生态系统中。消费者是指那些通过食用其他生物(如植物或其他动物)来获取能量的生物。
(5)结合上述实验结果以及生活经验,提出一种稻田福寿螺防治的方法:使用五爪金龙提取物进行防治,可以考虑将其作为一种环保的替代化学农药的防治方法,在实际应用中、使用方法。
23.答案:(1)3肺;清洁、湿润、温暖
(2)②肺泡与血液之间的气体交换
(3)C
(4)呼吸运动;组织细胞
解析:(1)呼吸系统由呼吸道和3肺两部分。呼吸道包括鼻腔、咽、喉、支气管。鼻腔的内表面的鼻黏膜分泌的黏液可使吸入的空气清洁;鼻黏膜内丰富的毛细血管能温暖吸入的空气,长期吸入粉尘会引起肺组织纤维化。
(2)图一中A到B处进行了气体交换,经过肺泡内的气体交换,二氧化碳由血液扩散进入肺泡,因此,成分变化是氧气含量增加。此过程与图二中②肺泡与血液之间的气体交换所示过程一致。
(3)呼气时,肋间肌舒张时,同时膈肌舒张,即图三中C状态,这样胸廓的容积就减小,肺内气体通过呼吸道排出体外。
(4)图二中,人体的呼吸包括四个过程:①肺的通气;③气体在血液中的运输。外界空气中的氧气经①过程进入肺泡是通过呼吸运动实现的、④过程是通过气体的扩散作用实现的,最终进入图二中组织细胞中的线粒体,释放能量。
24.答案:(1)血液倒流;C→D(由C流向D)
(2)⑤肺动脉;C左心房
(3)单行;血红蛋白
解析:(1)图一中,A右心房与B右心室之间,可以防止血液倒流,因此,血液流动的方向是C→D(由C流向D)。
(2)图二中,若⑦处是肺部毛细血管网,血管内的血液经过⑦肺部毛细血管网,进入心脏的C左心房。
(3)图二中,若⑦处是脑部的毛细血管网,只允许红细胞单行通过,在氧低的地方与氧分离,供细胞利用。
25.答案:(1)肾小球、肾小囊和肾小管
(2)原尿;血细胞和大分子的蛋白质
(3)肾小管的重吸收作用;降低
(4)胰岛素
解析:(1)每个肾脏大约由100万个肾单位组成。肾单位由肾小体和肾小管组成。所以肾单位的组成包括肾小球。
(2)当血液流经肾小球时,除了血细胞和大分子的蛋白质外、无机盐,形成原尿,原尿中除了没有血细胞和大分子的蛋白质以外。
(3)当原尿流经肾小管时,其中对人体有用的物质、大部分的水和部分无机盐被肾小管壁的上皮细胞重吸收进入包绕在肾小管外面的毛细血管中,而没有被重吸收的物质如一部分水。因此结构⑦肾小管周围缠绕着大量的结构⑧毛细血管,成分和量都明显减少。肾脏作为一个排泄器官,因此血液流经肾脏后血液中的废物会减少,尿素的含量明显降低。
(4)如果某人血液中葡萄糖的含量长时间超过正常水平,就会形成糖尿,患者可通过注射胰岛素进行治疗。
序号
微行为
微点评
①
小美从不和异性同学开过分的玩笑
懂得把握与异性交往的尺度
②
小哲经常找父母倾诉烦心事
增加父母的烦恼,不懂孝敬
③
小希觉得自己太胖,决定不吃早饭
爱美之心人皆有之,支持她
④
小明第一次出现了遗精,心里很害怕
没有正确认识青春期生理变化
食物名称
大米
黄豆
花生仁
核桃仁
质量/克
20
20
①
20
水体积/毫升
50
50
50
50
水温升高/℃
1.3
1.4
2.2
3
组别
加入溶液
福寿螺全部死亡时间
A
密达(常用化学杀螺农药)200mL
在相同条件下,每隔24h检查各杯中福寿螺的死亡数量
118h
B
五爪金龙提取物200mL
48h
C
马缨丹提取物200mL
72h
D
胜红蓟提取物200mL
96h
E
蟛蜞菊提取物200mL
96h
F
清水200mL
96h后福寿螺死亡率为4%
陕西省西安市长安区2023-2024学年七年级下学期期末考试生物试卷: 这是一份陕西省西安市长安区2023-2024学年七年级下学期期末考试生物试卷,共25页。试卷主要包含了选择题,非选择题等内容,欢迎下载使用。
陕西省西安市长安区2023-2024学年七年级下学期期中生物试卷(含答案): 这是一份陕西省西安市长安区2023-2024学年七年级下学期期中生物试卷(含答案),共18页。试卷主要包含了单选题,读图填空题等内容,欢迎下载使用。
78,陕西省西安市长安区2023-2024学年七年级下学期期中生物试卷: 这是一份78,陕西省西安市长安区2023-2024学年七年级下学期期中生物试卷,共23页。试卷主要包含了选择题,非选择题等内容,欢迎下载使用。

