课程08金属材料 【寒假辅导班】 高中化学人教版(2019)必修第一册 学案
展开
这是一份课程08金属材料 【寒假辅导班】 高中化学人教版(2019)必修第一册 学案,共12页。学案主要包含了铁合金,铝和铝合金,新型合金等内容,欢迎下载使用。
一、铁合金
1.合金
【特别提醒】合金的性能
① 合金属于混合物而非纯净物,具有金属的特性。
② 合金一定含有金属元素,也可能含有非金属元素。
③ 合金中各成分金属的化学性质不变。
④ 合金具有许多优良的物理、化学和机械性能,在许多方面不同于各成分金属,不是简单加合;但在化学性质上,一般认为合金体现的是各成分金属的化学性质。
⑤ 并非所有的金属都能形成合金,两种金属形成合金,其前提是两种金属在同一温度范围内都能熔化,若一种金属的熔点高于另一金属的沸点,则二者不能形成合金。
2.铁合金
不锈钢是一种重要的合金钢,合金元素主要是铬和镍,在大气中比较稳定,不易生锈,抗腐蚀能力强,常用于制造医疗器材、厨房用具和餐具,以及地铁列车的车体等。
二、铝和铝合金
1.物理性质:银白色固体,ρ=2.7g/cm3,熔点660.4℃,沸点2467℃,导电热性,轻金属。
2.化学性质
(1)与非金属单质反应常温下Al的表面生成一层致密的氧化膜Al2O3,抗腐蚀能力加强对Al起到保护作用可做炊具,Al2O3熔点较高,灼烧Al熔化成铝滴却不滴落。
4Al+3O2=2Al2O3(抗腐蚀性) 4Al+3O2 2Al2O3(白色粉末)
(2)与沸水几乎不反应
原因:铝表面有一层致密氧化铝薄膜阻止铝与沸水的反应。
(3)与非氧化性酸反应(H+): 2Al+6H+=2Al3+ +3H2↑
(4)与氧化性酸(浓H2SO4、浓HNO3)反应:
常温下Al和Fe二者若遇到浓HNO3 、浓H2SO4则发生反应,生成一层致密的氧化膜,该氧化膜阻碍了单质与氧化性酸的反应,使反应难以继续进行,是化学变化,称为钝化现象。可以利用这个性质将铝铁制成铝铁槽车来运输浓HNO3和浓H2SO4。
(5)Al与强碱反应,与弱碱溶液几乎不反应
2Al+6H2O+2NaOH=2Na[Al(OH)4]+3H2↑溶液呈碱性(NaOH既不是氧化剂也不是还原剂)
2Al+6H2O=2Al(OH)3↓+3H2↑ ;Al(OH)3+NaOH=Na[Al(OH)4]
2Al+6H2O+2NaOH=2Na[Al(OH)4]+3H2↑ Al是还原剂,H2O是氧化剂,NaOH既不是氧化剂也不是还原剂。
(6)Al与金属氧化物(铝热反应)混合:铝热剂
铝热反应:铝与难熔金属氧化物混合在一起高温条件下发生反应且放出大量热,此反应可以应用于焊接钢轨和冶炼稀有金属。
2Al+Fe2O3Al2O3+2Fe 现象:放出大量热,生成金属单质Fe;
8Al+3Fe3O49Fe+4Al2O3 4Al+3MnO2 2Al2O3+3Mn
(7)铝与某些盐溶液反应2Al+3CuCl2=3Cu+2AlCl3
3.铝合金
铝合金是目前用途广泛的合金之一,硬铝是在铝中添加了一定比例的Cu、Mg、Mn、Si,密度小,强度高,具有较强抗腐蚀能力,是制造飞机和宇宙飞船的理想材料。
三、新型合金
1.储氢合金:
一类能够大量吸收H2,并与H2结合成金属氢化物的材料。如TiFe合金、LaNi合金,为氢气作为能源的实际应用起到重要的推动作用。
2.其他新型合金:
钛合金、耐热合金和形状记忆合金等新型合金广泛应用于航空航天、生物工程和电子工业等领域。
3.用途广泛的稀土金属
(1)镧系元素(57~71号元素)及钇和钪,共17种元素为稀土元素。
我国拥有丰富的稀土资源,现已查明的世界稀土资源中,80%分布在我国,并且品种齐全。
(2)稀土金属有着广泛的用途,它既可以单独使用,也可用于生产合金。在合金中加入适量稀土金属,能大大改善合金的性能。因而,稀土元素又被称为“冶金工业的维生素”。
(3)稀土金属可用于制造引火合金、永磁材料、超导材料和发光材料等。稀土金属除广泛应用在冶金、石油化工、材料工业、医药及农业领域外,还逐渐深入到许多现代科技领域。
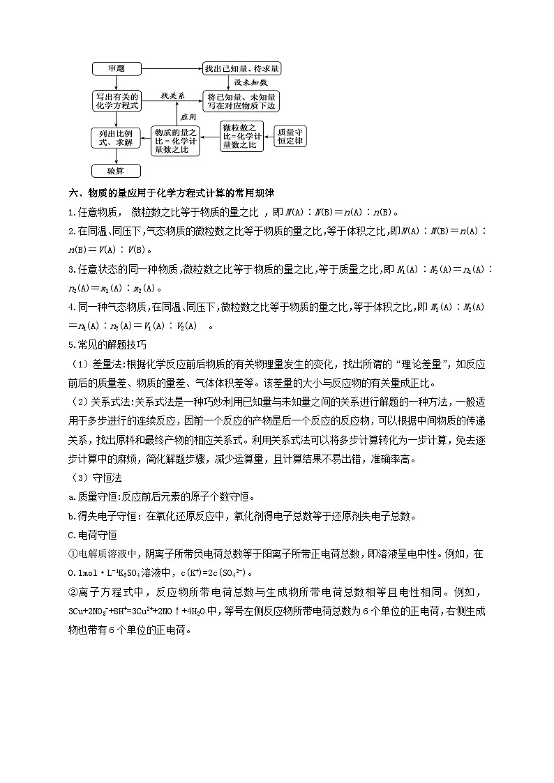
五、物质的量在化学方程式计算中的应用题的解题思维流程
六、物质的量应用于化学方程式计算的常用规律
1.任意物质, 微粒数之比等于物质的量之比 ,即N(A)∶N(B)=n(A)∶n(B)。
2.在同温、同压下,气态物质的微粒数之比等于物质的量之比,等于体积之比,即N(A)∶N(B)=n(A)∶n(B)=V(A)∶V(B)。
3.任意状态的同一种物质,微粒数之比等于物质的量之比,等于质量之比,即N1(A)∶N2(A)=n1(A)∶n2(A)=m1(A)∶m2(A)。
4.同一种气态物质,在同温、同压下,微粒数之比等于物质的量之比,等于体积之比,即N1(A)∶N2(A)=n1(A)∶n2(A)=V1(A)∶V2(A) 。
5.常见的解题技巧
(1)差量法:根据化学反应前后物质的有关物理量发生的变化,找出所谓的“理论差量”,如反应前后的质量差、物质的量差、气体体积差等。该差量的大小与反应物的有关量成正比。
(2)关系式法:关系式法是一种巧妙利用已知量与未知量之间的关系进行解题的一种方法,一般适用于多步进行的连续反应,因前一个反应的产物是后一个反应的反应物,可以根据中间物质的传递关系,找出原料和最终产物的相应关系式。利用关系式法可以将多步计算转化为一步计算,免去逐步计算中的麻烦,简化解题步骤,减少运算量,且计算结果不易出错,准确率高。
(3)守恒法
a.质量守恒:反应前后元素的原子个数守恒。
b.得失电子守恒:在氧化还原反应中,氧化剂得电子总数等于还原剂失电子总数。
C.电荷守恒
①电解质溶液中,阴离子所带负电荷总数等于阳离子所带正电荷总数,即溶液呈电中性。例如,在0.1ml·L-1K2SO4溶液中,c(K+)=2c(SO42-)。
②离子方程式中,反应物所带电荷总数与生成物所带电荷总数相等且电性相同。例如,3Cu+2NO3-+8H+=3Cu2++2NO↑+4H2O中,等号左侧反应物所带电荷总数为6个单位的正电荷,右侧生成物也带有6个单位的正电荷。
一、单选题
1.金属材料的使用见证了人类文明发展过程,历史上人类冶炼部分金属的大致年代如图所示,下列说法正确的是
A.由图可知最早冶炼的金属为Au
B.人类最早使用的合金为铁合金
C.铝是地壳中含量最高的金属元素,但铝的冶炼时间较晚
D.铁、铁合金、铁的氧化物都为金属材料
2.下列说法正确的是
A.为了使铝制品适应于不同的用途,常用铬酸做氧化剂使铝的氧化膜产生美丽的颜色
B.不锈钢中添加镍(Ni)和铬(Cr)等元素,不含非金属元素
C.制造“蛟龙”号载人潜水器耐压球的钛合金是一种耐热合金
D.储氢合金的储氢过程是物理变化
3.下列物质中既能与稀反应,又能与NaOH溶液反应的是
① ② ③Al ④(NH4)2CO3 ⑤NH4HCO3
A.②③④B.①②③C.①③④D.全部
4.为除去括号内少量的杂质,所用的试剂或方法正确的是
A.CO2(CO):O2,点燃B.SO2气体(HCl):饱和亚硫酸钠溶液
C.Fe粉(Al):氢氧化钠溶液,过滤D.NaHCO3粉末(Na2CO3):加热
5.在指定的条件下,下列离子一定能大量共存的是
A.pH=2的溶液中:K+、Na+、、
B.透明溶液中:Fe3+、、、Cl-
C.含有大量的溶液中:、K+、、OH-
D.能溶解金属铝的溶液中:Fe2+、Na+、、
6.将ag镁铝合金投入500mL 2ml•L-1的盐酸中,固体完全溶解,收集到气体11.2L (标准状况)。向反应所得溶液中加入500ml 2ml•L-1 的氢氧化钠溶液,所得沉淀的质量最大为27.20g,则a为
A.18.70B.10.20C.15.60D.11.60
7.某试液中只可能大量含有Na+、、Fe2+、A13+、Cl-、、、[A1(OH)4]-中的若干种,且所含离子浓度均相等,实验如下,下列说法正确的是
已知:硝酸做氧化剂时还原产物为NO(g);+OH-NH3↑+H2O
A.原溶液中大量存在、Fe2+、[A1(OH)4]-、
B.沉淀A为BaSO4,沉淀C为Al(OH)3
C.滤液X中大量存在的阳离子有H+、、Fe3+和Ba2+
D.无法确定原试液中是否大量含有Na+、Cl-
8.向一定量的Cu、CuO、Fe2O3的混合物中加入100mL2ml/L的盐酸,恰好使混合物完全溶解,所得溶液中不含Fe3+。若用过量的CO在高温下还原相同质量的原混合物,固体减少的质量为
A.B.C.D.
9.在杠杆的两端分别挂着质量相同的铝球和铁球,此时杠杆平衡。然后将两球分别浸没在溶液质量相等的稀烧碱溶液和硫酸铜溶液中一段时间,如图所示。下列说法正确的是
A.铝球表面有气泡产生,且有白色沉淀生成,杠杆不平衡
B.右边球上出现红色,左边溶液的增大
C.反应后去掉两烧杯,杠杆仍平衡
D.铝球表面有气泡产生,溶液澄清;铁球表面有红色物质析出,溶液蓝色变浅,杠杆右边下沉
10.过氧化钙可用于治理赤潮、应急供氧等。样品(含杂质)受热分解过程的热重曲线(样品质量随温度变化曲线,在140℃时恰好完全脱水,杂质受热不分解)如图所示。已知:过氧化钙常温下干燥品很稳定,在350℃时能迅速分解。下列说法不正确的是
A.能与水发生反应,反应的化学方程式为
B.该样品杂质的含量约为21.7%
C.在350℃时,剩余固体(杂质除外)的化学式为Ca
D.在60℃时,中
二、填空题
11.铝、铁及其化合物在生产、生活中有着广泛的应用。
(1)向溶液中滴加NaOH溶液,可以观察到的现象是 。写出该过程涉及的氧化还原反应方程式 。
(2)若一定量的普通铁粉和水蒸气在高温下反应生成(标准状况),则转移电子的物质的量为 ml。
(3)印刷电路板是由高分子材料和铜箔复合而成,刻制印刷电路时,要用溶液作为“腐蚀液”,该反应的离子方程式为 ,检验反应后的溶液中是否还有三价铁离子的试剂是 。
(4)铝制器具不宜盛放碱性食物,若生成气体(标准状况),则消耗铝的质量为 g。
(5)为了除去中的杂质,应选择 (“NaOH溶液”或“氨水”),写出除杂的化学方程式 。
12.现有和的混合溶液,将其分为两等份,向其中一份中加入1ml/L BaCl2溶液,至恰好不再产生沉淀,消耗50mL,将沉淀过滤、洗涤、干燥,称其质量为a g;向另一份溶液中加入铁片,充分反应后,取出铁片,洗涤、烘干,称其质量比原来减轻了0.56g。(已知Fe+2FeCl3=3FeCl2)试计算:
(1)a= g;
(2)原溶液中的物质的量浓度为 。
(3)在0.3 L由组成的混合液中,部分离子浓度大小如图所示,该混合液中的物质的量为 ;将该混合液加水稀释至体积为0.5 L,稀释后溶液中的物质的量浓度为 。
13.I.铁元素在地壳中含量居于第四位。铁是目前产量最大,使用最广泛的金属。
我国目前发现最早的人工冶铁制品是河南三门峡出土的西周晚期的玉柄铁剑。
(1)在钢铁厂的生产中,炽热的铁水或钢水注入模具之前必须进行充分的干燥处理,不得留有水,请用化学方程式解释 。
(2)电子工业中常用溶液作为“腐蚀液”腐蚀覆铜板。为了检验反应后所得混合溶液中还有,可选择下列试剂中的 (填编号,下同)进行检验,现象是 。
A.KSCN溶液 B.酸性溶液 C.新制氯水
(3)高铁酸钠()是一种新型绿色消毒剂,其一种制备原理如下:,请将方程式补充完整并配平该方程式 。
(4)在和的混合溶液中通入气体,观察到白色沉淀生成,并且溶液的颜色变浅,经检验生成了二价铁,写出表示发生上述反应的化学方程 。
II.某油脂厂废弃的油脂加氢镍催化剂(主要含Ni、Al、Fe的氧化物,、C等)。采用如下工艺流程回收其中的镍制备硫酸镍晶体():
(5)“转化”时,加入的目的是 (用离子方程式表示),写出Al与NaOH溶液反应的化学方程式: 。
(6)取ag铁粉投入600mL某浓度的稀溶液中,充分反应后铁粉完全溶解,硝酸恰好完全反应,同时生成标准状况下NO气体6.72L(硝酸的还原产物只有一种)。反应后的溶液中加入足量NaOH溶液,将沉淀过滤、洗涤、充分灼烧得32g红棕色固体。试计算加入铁粉的质量a= g。
参考答案:
1.C
【详解】A.由图可知最早冶炼的金属为Cu,故A错误;
B.人类最早使用的合金为铜合金,故B错误;
C.铝元素在地壳中的含量仅次于氧和硅,是地壳中含量最丰富的金属元素,并且是仅次于铁的全球使用第二多的金属,但人类直到19世纪才掌握了分离和生产纯铝的技术,故C正确;
D.金属材料一般指金属单质或合金,故D错误;
故答案选C。
2.A
【详解】A.铬酸作氧化剂氧化铝制品表面的氧化膜产生美丽的颜色,故A正确;
B.不锈钢中含有碳等非金属元素,故B错误;
C.制造“蛟龙”号载人潜水器耐压球的钛合金是一种强度高、耐腐蚀性的合金材料,故C错误;
D.储氢合金的储氢过程产生新物质,是化学变化,故D错误;
故选:A。
3.D
【详解】① 属于弱酸弱碱盐,既能与稀反应,生成CO2气体,又能与氢氧化钠反应,生成盐,故①正确;
② 属于两性氧化物,既能与酸反应,生成铝盐,又能与碱反应生成四羟基合铝酸盐,故②正确;
③Al 稀反应生成铝盐和氢气,与氢氧化钠反应生成四羟基合铝酸盐和氢气,故③正确;
④(NH4)2CO3既能与酸反应,生成二氧化碳气体,又能与碱反应生成一水合氨,故④正确;
⑤NH4HCO3既能与酸反应,生成二氧化碳气体,又能与碱反应生成一水合氨,故⑤正确;
综上所述,既能与稀反应,又能与NaOH溶液反应的是①②③④⑤,
故选D。
4.C
【详解】A.用氧气点燃的方法除CO2中的CO,会引入新杂质O2,一般用热的氧化铜除CO2中的CO,故不选A;
B.SO2、HCl都能与亚硫酸钠反应,不能用饱和亚硫酸钠溶液除SO2气体中的HCl,一般用饱和亚硫酸氢钠溶液除SO2气体中的HCl,故不选B;
C.铝和氢氧化钠溶液反应生成偏铝酸钠和氢气,铁和氢氧化钠溶液不反应,用氢氧化钠溶液除Fe粉中的Al,故选C;
D.NaHCO3加热负极为Na2CO3,不能用加热法除NaHCO3粉末中的Na2CO3,故不选D;
选C。
5.B
【详解】A.pH=2的溶液显酸性, 不能和氢离子共存,故A不符合题意;
B.透明溶液中:Fe3+、、、Cl-能大量存在,故B符合题意;
C.、均能与OH-反应不能大量共存,故C不符合题意;
D.能溶解金属铝的溶液可能显酸性或者碱性,Fe2+不能在碱性条件下大量存在,H+、与Fe2+能发生氧化还原反应不能大量共存,故D不符合题意;
故选:B。
6.B
【详解】设合金中镁的物质的量为,铝的物质的量为。
镁铝合金投入盐酸中,固体完全溶解发生化学反应为、,收集到气体为二者生成的总和,向反应所得溶液中加入500ml 2ml•L-1 的氢氧化钠溶液,从盐酸与氢氧化钠溶液用量可知,反应后溶液中与相等,故溶液中、完全沉淀,所得沉淀的质量最大其组成为和的混合物,故可列方程组求解,,解得,合金的质量为,B正确;
答案选B。
7.C
【分析】试液中加入过量稀硫酸无明显现象,则原溶液中无;加入硝酸钡有气体,说明发生了氧化还原反应,该气体为NO,则原溶液中含有Fe2+,且被氧化生成Fe3+,沉淀A为BaSO4,但加入过量稀硫酸时引入了,则不能确定原溶液中是否含有,并且Fe2+和[A1(OH)4]-会发生双水解而不能大量共存,所以原溶液中不含有[A1(OH)4]-;滤液X中加入过量NaOH溶液,有气体生成,该气体为氨气,则原溶液中含有,沉淀B为红褐色Fe(OH)3沉淀,滤液中通入少量CO2产生沉淀,CO2与OH-、Ba2+反应生成的沉淀C中一定含有BaCO3;综上,原溶液中一定含有、Fe2+,一定不含有、[A1(OH)4]-,因为原溶液中所含离子浓度均相等,溶液不显电性可知,带1个单位正电荷,Fe2+带2个单位正电荷,Cl-带1个单位负电荷,带2个单位负电荷,则原溶液中还含有Cl-、,一定不含有Na+、Al3+、、[A1(OH)4]-,沉淀A为BaSO4,沉淀B为Fe(OH)3,沉淀C为BaCO3,据此分析解答。
【详解】A.由上述分析可知,原溶液中一定含有、Fe2+、Cl-、,一定不含有Na+、Al3+、、[A1(OH)4]-,故A错误;
B.由上述分析可知,沉淀A为BaSO4,沉淀C为BaCO3,故B错误;
C.由上述分析可知,加入过量稀硫酸、硝酸钡时,原溶液中含有的Fe2+被氧化为Fe3+,则滤液X中大量存在的阳离子有H+、、Fe3+和Ba2+,故C正确;
D.由上述分析可知,原溶液中一定不含有Na+,故D错误;
故选:C。
8.B
【详解】依题意,向一定量的Cu、CuO、Fe2O3的混合物中加入100mL2ml/L的盐酸,所得溶液中的溶质为CuCl2、FeCl2,混合物中的O元素全部转化为H2O;用过量的CO在高温下还原相同质量的原混合物,固体减少的质量也就是混合物中O元素的质量。由反应可建立关系式:O——2HCl,n(HCl)=0.100L×2ml/L=0.2ml,则m(O)=0.1ml×16g/ml=1.6g,故选B。
9.D
【分析】质量相同的铝球和铁球,此时杠杆平衡,然后左烧杯中发生2Al+2NaOH+6H2O=2Na[Al(OH)4]+3H2↑,右烧杯中发生Fe+CuSO4=Cu+FeSO4,则左烧杯中溶液质量增大,右烧杯中溶液质量减小,以此分析解答。
【详解】A.左烧杯中发生2Al+2NaOH+6H2O=2Na[Al(OH)4]+3H2↑,右烧杯中发生Fe+CuSO4=Cu+FeSO4,则左烧杯中溶液质量增大,右烧杯中溶液质量减小,不生成沉淀溶液澄清,杠杆不平衡,A错误;
B.右边球上生成Cu,则出现红色,而左边溶液中消耗NaOH,则c(OH-)减小,B错误;
C.由分析可知,反应后去掉两烧杯,杠杆不能平衡,C错误;
D.左烧杯中发生2Al+2NaOH+6H2O=2Na[Al(OH)4]+3H2↑,右烧杯中发生Fe+CuSO4=Cu+FeSO4,观察到铝球表面有气泡产生,溶液澄清无白色沉淀生成,而铁球表面有红色物质析出,溶液蓝色变浅,由反应可知左烧杯中Al的质量变小,右烧杯中Fe球上生成Cu质量变大,杠杆右边下沉,故D正确。
故选:D。
10.C
【分析】在140℃时恰好完全脱水,则结晶水的质量为2.76g-1.32g=1.44g,设样品中的质量为ag,
x=2.16g,n()=0.01ml,杂质的质量为2.76g-2.16g=0.6g。
【详解】A.过氧化钙能用于应急供氧,能与水发生反应放出氧气,反应的化学方程式为,故A正确;
B.该样品杂质的含量约为,故B正确;
C.在350℃时,剩余固体中钙元素的质量为0.4g,根据质量守恒定律,氧元素的质量为1.16g-0.6g-0.4g=0.16g,n(O)=0.01ml,所以剩余固体的化学式为CaO,故C错误;
D.设的摩尔质量为M,根据钙元素守恒,n()=0.01ml,在60℃时,0.6+0.01M=1.68,M=108g/ml,则中,故D正确;
选C。
11.(1) 生成白色絮状沉淀,迅速变成灰绿色,最终变为红褐色 4Fe(OH)2+O2+2H2O=4Fe(OH)3
(2)4
(3) Cu+2Fe3+=2Fe2++Cu2+ KSCN溶液
(4) 5.4
(5) NaOH溶液 Al2O3+2NaOH+3H2O=2Na[Al(OH)4]
【详解】(1)向FeSO4溶液中滴加NaOH溶液,可以观察到的现象是:生成白色絮状沉淀,迅速变成灰绿色,最终变为红褐色;FeSO4和NaOH反应生成的Fe(OH)2具有还原性,易被氧气氧化为Fe(OH)3,反应的化学方程式为:4Fe(OH)2+O2+2H2O=4Fe(OH)3。
(2)标准状况下,44.8L H2的物质的量为2ml,铁粉和水蒸气的反应中,每生成1个H2分子转移2个电子,则生成2ml H2转移2ml×2=4ml电子。
(3)Cu和FeCl3溶液反应生成FeCl2和CuCl2,反应的离子方程式为Cu+2Fe3+=2Fe2++Cu2+;Fe3+遇KSCN溶液反应生成Fe(SCN)3血红色络合物,因此可用KSCN溶液检验反应后的溶液中是否还有三价铁离子。
(4)铝与NaOH溶液反应生成Na[Al(OH)4]和H2,2Al+2OH-+6H2O=2[Al(OH)4]-+3H2↑;若生成标况下6.72L(0.3ml)H2,则消耗铝的质量为。
(5)除去Fe2O3中的Al2O3杂质,应选择NaOH溶液,Al2O3为两性氧化物,能溶于NaOH溶液,而Fe2O3不溶解,再经过滤可达到除杂的目的,该除杂过程中,反应的化学方程式为Al2O3+2NaOH+3H2O=2Na[Al(OH)4]。
12.(1)11.65
(2)0.2
(3) 0.15ml 0.3ml/L
【分析】K2SO4和Fe2(SO4)3的混合溶液中含有Fe3+、K+、,将400 mL溶液分成两等份,向其中一份中加入BaCl2溶液,发生离子反应Ba2++=BaSO4↓,根据消耗BaCl2溶液的体积、浓度计算产生沉淀m的质量。加入Fe发生反应:Fe+2Fe3+=3Fe2+,结合消耗Fe的质量计算Fe3+的物质的量,然后根据反应结合S元素守恒及电荷守恒计算K+的物质的量及浓度。
【详解】(1)生成的沉淀为BaSO4,根据钡离子守恒有n(BaSO4) =n(BaCl2)=0.05 L×l.00 ml/L=0.05 ml,故m(BaSO4)=0.05 ml×233g/ ml=11.65 g;
(2)参加反应的Fe为0.56 g,则铁的物质的量n(Fe)=0.01 ml,则根据反应Fe+2Fe3+=3Fe2+,则溶液中+3价Fe3+物质的量为0.02 ml,则硫酸铁中硫酸根离子物质的量n()=0.03 ml,又可知200 mL混合溶液中总的硫酸根物质的量为0.05 ml,则K2SO4中为0.02 ml,则原溶液中K+的物质的量是0.04 ml,故原溶液中K+的物质的量浓度c(K+)=。
(3)提供的,,则。
13.(1)3Fe+4H2O (g)Fe3O4+4H2
(2) A 溶液变为红色
(3)3ClO-+2Fe3++10OH-=2 FeO+3Cl-+5H2O
(4)
(5)
(6)22.4
【分析】II.由工艺流程图可知,向废镍催化剂中加入NaOH溶液进行碱浸,可以除去油脂,并与铝及其氧化物发生反应,得到的滤液①含有Na[Al(OH)4],滤饼①为Ni、Fe及其氧化物和少量其他不溶性杂质,加稀硫酸酸浸后,得到含有Ni2+、Fe2+、Fe3+的滤液②,Fe2+经H2O2氧化为Fe3+后,加入NaOH溶液调节pH使Fe3+转化为Fe(OH)3沉淀除去,再控制pH浓缩结晶得到硫酸镍的晶体。
【详解】(1)在钢铁厂的生产中,炽热的铁水或钢水注入模具之前必须进行充分的干燥处理,不得留有水,由于铁与水蒸气反应生成四氧化三体和氢气,其反应的化学方程式为:3Fe+4H2O (g)Fe3O4+4H2;
(2)由于铁离子与硫氰化钾溶液反应生成硫氰化铁,则检验铁离子可选择KSCN溶液,溶液变为红色,故答案为:A;溶液变为红色;
(3)高铁酸钠(Na2FeO4)是一种新型绿色消毒剂,次氯酸根离子与铁离子反应生成高铁酸根离子和氯离子,过程中铁元素的化合价由+3价升高到+6价,氯元素的化合价由+1价降低到-1价,其反应的离子方程式为:3ClO-+2Fe3++10OH-=2 FeO+3Cl-+5H2O;
(4)根据实验现象可知,和的混合溶液中通入气体生成硫酸钡沉淀和亚铁离子,化学方程式为: ;
(5)由分析可知,Fe2+经H2O2氧化为Fe3+,离子方程式为:;Al与NaOH溶液反应的化学方程式:;
(6)32g红棕色固体为Fe2O3,物质的量为0.2ml,由Fe原子守恒可知n(Fe)=0.2ml×2=0.4ml,加入铁粉的质量为0.4ml×56g/ml=22.4g。
概念
由两种或两种以上的金属(或金属和非金属)熔合而成的具有金属特性的物质
性能
硬度
硬度一般高于它的成分金属
熔点
熔点一般低于它的成分金属
与纯金属材料相比,合金具有优良的物理、化学或机械性能
相关学案
这是一份课程20基本营养物质 【寒假辅导班】 高中化学人教版(2019)必修第二册 学案,共14页。
这是一份课程14无机非金属材料 【寒假辅导班】 高中化学人教版(2019)必修第二册 学案,共9页。学案主要包含了新型无机非金属材料等内容,欢迎下载使用。
这是一份课程11化学键 【寒假辅导班】 高中化学人教版(2019)必修第一册 学案,共14页。学案主要包含了离子键和电子式,共价键,化学键及分类,比较粒子半径的方法等内容,欢迎下载使用。

