- 大单元二 第六章 热点强化12 化学装置图的正误判断-2025高考化学一轮复习(课件+讲义+练习) 课件 0 次下载
- 2025年高考化学大一轮大单元二 第六章 第二十六讲 化学与STSE 化学与中华文明(课件+讲义+练习) 课件 0 次下载
- 2025年高考化学大一轮大单元二 第六章 第二十九讲 非金属及其化合物拓展创新(课件+讲义+练习) 课件 0 次下载
- 2025年高考化学大一轮大单元五 第十三章 第60讲 有机化合物的分类、命名及研究方法(课件+讲义+练习) 课件 1 次下载
- 2025年高考化学大一轮大单元五 第十三章 第61讲 有机化合物的空间结构 同系物 同分异构体(课件+讲义+练习) 课件 1 次下载
2025年高考化学大一轮大单元二 第六章 第二十七讲 常见物质(离子)的检验与推断(课件+讲义+练习)
展开1、全面、系统复习回顾基本知识。了解知识规律的来龙去脉,透彻理解概念的内涵外延,让学生经历教材由薄变厚的过程。要正确理解基础,不是会做几个简单题就叫基础扎实。对于一轮复习,基础就是像盖房子一样,需要着力做好两件大事:一是夯实地基,二是打好框架。2、扎实训练学科基本技能、理解感悟学科基本方法。一轮复习,要以教材为本,全面细致的回顾课本知识,让学生树立“教材是最好的复习资料”的观点,先引导学生对教材中所涉及的每个知识点进行重新梳理,对教材中的概念、定理、定律进一步强化理解。3、培养学生积极的学习态度、良好的复习习惯和运用科学思维方法、分析解决问题的能力。落实解题的三重境界:一是“解”,解决问题。二是“思”,总结解题经验和方法。三是“归”,回归到高考能力要求上去。解题上强化学生落实三个字:慢(审题),快(书写),全(要点全面,答题步骤规范)。 4、有计划、有步骤、有措施地指导学生补齐短板。高三复习要突出重点,切忌主次不分,无的放矢。要在“精讲”上下足功夫。抓住学情,讲难点、重点、易混点、薄弱点;讲思路、技巧、规范;讲到关键处,讲到点子上,讲到学生心里去。
常见物质(离子)的检验与推断
2025年高考化学大一轮复习
1.掌握常见物质(离子)检验的方法,能利用物质(离子)的性质设计检验指定物质或特定离子。2.能通过实验事实推断物质(离子)。
考点一 常见物质(离子)的检验
考点二 物质(离子)的推断
答题规范(3) 离子检验操作、现象描述
常见物质(离子)的检验
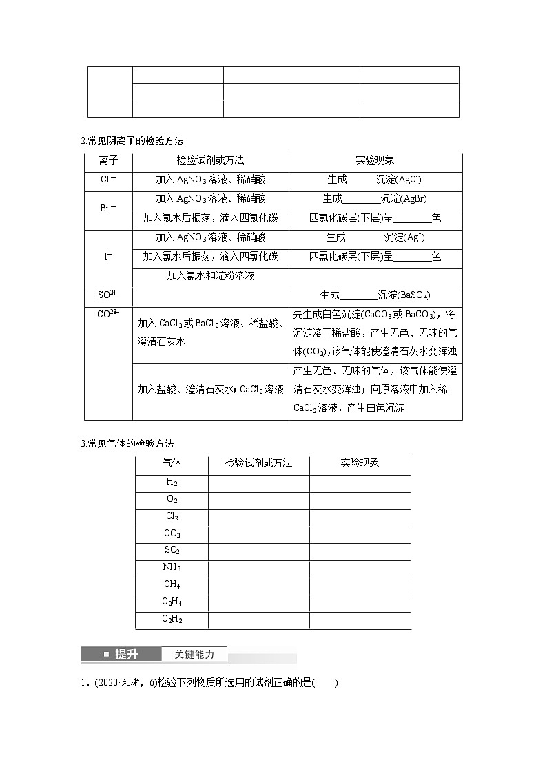
1.常见阳离子的检验方法
铂丝用盐酸洗涤后在火焰上灼烧至原火焰颜色
蘸取溶液,放在火焰上灼烧,观察火焰颜色
火焰呈紫色(通过蓝色钴玻璃观察)
取少量待测溶液于试管中,加入NaOH浓溶液并加热,将湿润红色石蕊试纸置于试管口
生成有刺激性气味、能使湿润红色石蕊试纸变蓝的气体
取少量待测溶液于试管中,加入KSCN溶液
取少量待测溶液于试管中,滴加NaOH溶液
KSCN溶液、新制的氯水
取少量待测溶液于试管中,先加入KSCN溶液,再加入新制的氯水
加入KSCN溶液不显红色,加入少量新制的氯水后,立即显红色
取少量待测溶液于试管中,加入NaOH溶液并露置在空气中
开始时生成白色沉淀,迅速变成灰绿色,最后变成红褐色沉淀
取少量待测溶液于试管中,加入酸性KMnO4溶液
K3[Fe(CN)6]溶液
取少量待测溶液于试管中,加入K3[Fe(CN)6]溶液
2.常见阴离子的检验方法
先加入稀盐酸,再加入BaCl2溶液
3.常见气体的检验方法
火焰呈浅蓝色,干冷的烧杯罩在火焰上方,烧杯内壁有水雾产生
澄清石灰水变浑浊(通入过量二氧化碳后又变澄清)
品红溶液褪色,加热后又恢复红色
火焰呈蓝色,干冷的烧杯罩在火焰上方,烧杯内壁有水雾产生,加澄清石灰水振荡变浑浊
通入溴的四氯化碳溶液(或酸性KMnO4溶液)
1.(2020·天津,6)检验下列物质所选用的试剂正确的是
淀粉溶液可以检验碘单质,不能检验碘元素,故A错误;能使澄清石灰水变浑浊的气体可以是二氧化硫或二氧化碳,应该用品红溶液检验二氧化硫气体,故B错误;铜离子遇到氨水会先产生氢氧化铜蓝色沉淀,继续加氨水会生成四氨合铜离子,检验铜离子可以用氨水,故C正确;铵根离子遇氢氧化钠溶液(加热)生成氨气,氨气能使湿润的红色石蕊试纸变蓝,不能使用湿润的蓝色石蕊试纸检验氨气,故D错误。
2.(2022·浙江6月选考,25)亚硝酸钠俗称“工业盐”,其外观、口感与食盐相似,人若误服会中毒。现将适量某样品(成分为亚硝酸钠或氯化钠)溶于水配成溶液,分别取少量该溶液于试管中进行实验。下列方案设计、现象和结论都正确的是
氯化钠电离出的氯离子也可以被酸性高锰酸钾氧化,而使其褪色,B错误; 在酸性条件下有较强的氧化性,可以把二价铁氧化为三价铁,溶液变为黄色,C正确;稀硝酸可以把亚硫酸根离子氧化为硫酸根离子,再加入氯化钡可以生成硫酸钡白色沉淀,D错误。
3.(2022·海南,6)依据下列实验,预测的实验现象正确的是
MgCl2溶液中滴加NaOH溶液至过量,两者发生反应产生白色沉淀,白色沉淀为氢氧化镁,氢氧化镁为中强碱,其不与过量的NaOH溶液发生反应,因此沉淀不消失,A不正确;FeCl2溶液中滴加KSCN溶液,溶液不变色,B不正确;AgI的溶解度远远小于AgCl,因此,向AgI悬浊液中滴加NaCl溶液至过量,黄色沉淀不可能全部转化为白色沉淀,C不正确;酸性KMnO4溶液呈紫红色,其具有强氧化性,而乙醇具有较强的还原性,因此,酸性KMnO4溶液中滴加乙醇至过量后溶液紫红色褪色,D正确。
离子检验中的常见干扰离子以及排除措施
1.离子推断的基本原则
2.离子推断的解题技巧(1)推断结论时,应该考虑三个方面,即肯定存在的离子、肯定不存在的离子、不能判定存在与否的离子。这三个方面的离子应是相互独立的;任何一种离子只能出现一次,不能重复出现。(2)定量型离子推断试题常根据离子的物质的量(或浓度)定量推断最后一种离子的存在;如果多种离子共存,且只有一种离子的物质的量未知,可以用电荷守恒来确定最后一种离子是否存在,即阳离子所带的正电荷总数等于阴离子所带的负电荷总数。
1.(2020·全国卷Ⅱ,8)某白色固体混合物由NaCl、KCl、MgSO4、CaCO3中的两种组成,进行如下实验:①混合物溶于水,得到澄清透明溶液;②做焰色试验,通过钴玻璃可观察到紫色;③向溶液中加碱,产生白色沉淀。根据实验现象可判断其组成为A.KCl、NaCl B.KCl、MgSO4C.KCl、CaCO3 D.MgSO4、NaCl
由信息①得到澄清透明溶液,可排除碳酸钙;由信息②焰色试验透过钴玻璃可观察到紫色,说明含有钾离子,可推测含有氯化钾;由信息③向溶液中加入碱产生白色沉淀,可推测含有硫酸镁,所以B正确。
2.(2022·全国乙卷,9)某白色粉末样品,可能含有Na2SO4、Na2SO3、Na2S2O3和Na2CO3。取少量样品进行如下实验:①溶于水,得到无色透明溶液;②向①的溶液中滴加过量稀盐酸,溶液变浑浊,有刺激性气体逸出,离心分离;③取②的上层清液,向其中滴加BaCl2溶液有沉淀生成。该样品中确定存在的是A.Na2SO4、Na2S2O3 B.Na2SO3、Na2S2O3C.Na2SO4、Na2CO3 D.Na2SO3、Na2CO3
向①的溶液中滴加过量稀盐酸,溶液变浑浊,有刺激性气体逸出,说明固体中存在Na2S2O3,发生反应: +2H+===S↓+H2O+SO2↑,由于盐酸过量,向②的上层清液中滴加BaCl2溶液,有沉淀生成,则沉淀为BaSO4,说明固体中存在Na2SO4,不能确定是否有Na2SO3和Na2CO3,Na2SO3、Na2CO3与过量稀盐酸反应的现象可以被Na2S2O3与过量稀盐酸反应的现象覆盖掉。
①用pH试纸检验,溶液呈强酸性 ②取溶液适量,加入少量CCl4和数滴新制氯水,振荡,CCl4层呈紫红色 ③该溶液的焰色试验没有黄色;根据以上实验结果,下列推断正确的是A.向该溶液中加入BaCl2溶液不一定能观察到白色沉淀
不能确定是否含Al3+,故D错误。
4.(2023·安徽六安高三模拟)某固体中可能含有Fe2(SO4)3、FeCl2、PbSO4、NaCl中一种或者几种,现通过如下实验确定其成分。①取少量该固体,加稀硫酸溶解,得到澄清溶液;②取实验①所得澄清溶液,先加足量稀盐酸酸化,再加BaCl2溶液,产生白色沉淀;③另取少量实验①所得澄清溶液,加入NaOH溶液,产生的沉淀经过滤、洗涤后,向沉淀中加入足量稀盐酸和KSCN溶液,溶液变红色;④另取少量实验①所得澄清溶液,做焰色试验,火焰呈黄色。下列说法正确的是
A.该固体中Fe2(SO4)3和FeCl2至少有一种B.该固体中一定没有PbSO4和FeCl2C.该固体中一定有NaCl和Fe2(SO4)3D.因为铁元素的干扰,根据实验④无法确定NaCl的存在
根据实验①可以直接确定没有难溶物PbSO4存在;因为实验①使用了稀硫酸溶解固体,引入了 ,故实验②无法确定Fe2(SO4)3的存在;根据实验③可以确定该固体中存在Fe元素,但是无法确定Fe元素来自Fe2(SO4)3还是FeCl2,故只能确定二者之中至少有一个;根据实验④可以确定含有Na元素,则含有NaCl,实验室可用无锈铁丝做焰色试验,说明铁元素不会干扰Na元素的焰色试验。综上所述,A正确,B、C、D错误。
5.保护水资源、合理利用废水、节省水资源、加强废水的回收利用已被越来越多的人关注。已知:某无色废水中可能含有H+、 中的几种,为分析其成分,分别取废水样品1 L进行了三组实验,其操作和有关图像如右所示:请回答下列问题:(1)根据上述三组实验可以分析废水中一定不存在的阴离子是______,一定存在的阳离子是____________________________。
(2)写出实验③图像中沉淀达到最大量且质量不再发生变化阶段发生反应的离子方程式:_______________________。
(3)分析图像,在原溶液中c( )与c(Al3+)的比值为_____,所得沉淀的最大质量是_____g。
0.7 ml-0.5 ml=0.2 ml,n(H+)=0.1 ml,生成0.1 ml Al(OH)3消耗0.3 ml NaOH,则生成Mg(OH)2消耗的氢氧化钠为0.5 ml-0.1 ml-0.3 ml=0.1 ml,即含有Mg2+的物质的量是0.05 ml。
(4)若通过实验确定原废水中c(Na+)=0.18 ml·L-1,试判断原废水中 是否存在?_____(填“存在”“不存在”或“不确定”)。若存在,c( )=_____ml·L-1(若不存在或不确定则此空不填)。
离子检验操作、现象描述
(1)解答此类题的思维过程(2)规范答题检验某溶液中是否含有××的操作方法:取待测液少许置于试管中,先加××试剂无明显现象(若有沉淀则静置后取上层清液继续实验,说明:本步骤为排除干扰离子);再加入××溶液,若产生××则证明溶液中含有××离子,反之则证明溶液中不含××离子。
1.某含碘废水(pH约为8)中一定存在I2,可能存在I-、 中的一种或两种。请补充完整检验含碘废水中是否含有I-、 的实验方案:取适量含碘废水,用CCl4多次萃取、分液直到水层用淀粉溶液检验不出有碘单质存在;_____________________________________________________________________________________________________________________________________________________________________________________________________________。已知: +H2O;可供选择的试剂:稀盐酸、淀粉溶液、FeCl3溶液、Na2SO3溶液。
从水层取少量溶液,加入1~2 mL淀粉溶液,加稀盐酸酸化,滴加FeCl3溶液,若溶液变蓝,说明废水中含有I-。另从水层取少量溶液,加入1~2 mL淀粉溶液,加稀盐酸酸化,滴加Na2SO3溶液,若溶液变蓝,说明废水中含有
2.按要求回答下列问题。(1)结晶析出Na2S2O3·5H2O,其中可能含有Na2SO3、Na2SO4等杂质。利用所给试剂设计实验,检验产品中是否存在Na2SO4,简要说明实验操作、现象和结论:____________________________________________________________________________________________________________________________________。已知:Na2S2O3·5H2O遇酸易分解: +2H+===S↓+SO2↑+H2O;可供选择的试剂:稀盐酸、稀硫酸、稀硝酸、BaCl2溶液、AgNO3溶液。
取少量产品溶于足量稀盐酸,静置,取上层清液(或过滤,取滤液)于一试管中,滴加BaCl2溶液,若产生白色沉淀,则说明含有Na2SO4杂质(合理即可)
(2)榴石矿石可以看作由CaO、FeO、Fe2O3、Al2O3、SiO2组成。试设计实验证明榴石矿石中含有FeO(试剂任选,说明实验操作与现象):_____________________________________________________________________________________________________________。
取矿石少许,加稀硫酸充分溶解后,向其中滴加酸性高锰酸钾溶液,若紫色褪去,证明矿石中含有FeO(不能加盐酸溶解)
3.(NH4)2SO4是常用的化肥和化工原料,受热易分解。某兴趣小组拟探究其分解产物。【查阅资料】(NH4)2SO4在260 ℃和400 ℃时分解产物不同。【实验探究】该小组拟选用如图所示装置进行实验(夹持和加热装置略)。
连接装置A→D→B,检查气密性,按图示加入试剂。通入N2排尽空气后,于400 ℃加热装置A至(NH4)2SO4完全分解无残留物,停止加热,冷却,停止通入N2。观察到装置A、D之间的导气管内有少量白色固体。经检验,该白色固体和装置D内溶液中 。进一步研究发现,气体产物中无氮氧化物。
检验装置D内溶液中 的实验操作和现象是________________________________________________________________________________________________________________________。
取少量装置D内溶液于试管中,滴加BaCl2溶液,生成白色沉淀,加入足量稀盐酸后,沉淀完全溶解,放出无色有刺激性气味的气体
1.为确定下列久置于空气中的物质是否变质,所选检验试剂(括号内物质)能达到目的的是A.NaOH溶液[Ba(OH)2溶液]B.漂粉精(Na2CO3溶液)C.氯水(AgNO3溶液)D.Na2SO3溶液(BaCl2溶液)
NaOH溶液若变质会混有碳酸钠,Na2CO3与氢氧化钡反应生成白色沉淀,故A正确;漂粉精含氯化钙、次氯酸钙,无论次氯酸钙是否变质,氯化钙可电离出钙离子,加碳酸钠溶液均产生沉淀,不能检验是否变质,故B错误;氯水及盐酸中均含氯离子,与硝酸银反应均生成白色沉淀,不能检验是否变质,故C错误;Na2SO3溶液变质会混有硫酸钠,亚硫酸钠和硫酸钠均与氯化钡反应生成白色沉淀,不能检验是否变质,故D错误。
2.通过实验得出的结论正确的是A.将某固体试样完全溶于盐酸,再滴加Ba(NO3)2溶液,出现白色沉淀,则该固体试 样中存在B.将某固体试样完全溶于盐酸,再滴加KSCN溶液,没有出现红色,则该固体试样 中不存在Fe3+C.在某固体试样加水后的溶液中,滴加NaOH溶液,没有产生使湿润红色石蕊试纸 变蓝的气体,该固体试样中仍可能存在D.在某固体试样加水后的上层清液中,滴加盐酸出现白色沉淀,再加NaOH溶液沉 淀溶解,则该固体试样中存在
若固体为FeCl3和Fe的混合物时,也有相同的现象,故固体试样中可能存在Fe3+,B错误;
3.仅用一种试剂鉴别如下物质:苯、CCl4、NaI溶液、NaCl溶液、Na2SO3溶液,下列试剂中不能选用的是A.溴水 B.FeCl3溶液C.酸性KMnO4溶液 D.AgNO3溶液
4.(2023·山东日照高三模拟)鉴别下列物质采用的试剂不可行的是A.AgNO3、MgCl2、BaCl2三种溶液:浓氨水B.BaCl2、Ca(OH)2、Ba(NO3)2三种溶液:SO2气体C.CaCl2、Ba(OH)2、Al2(SO4)3三种溶液:Na2CO3溶液D.浓度均为0.1 ml·L-1的NaClO、Ba(OH)2、Al2(SO4)3三种溶液:酚酞试剂
过量浓氨水和AgNO3、MgCl2、BaCl2三种溶液混合的现象分别为先产生白色沉淀后沉淀溶解、产生白色沉淀、无明显现象,可以鉴别,故A不选;SO2气体通入BaCl2、Ca(OH)2、Ba(NO3)2三种溶液的现象分别为无明显现象、产生白色沉淀继续通入沉淀溶解、产生白色沉淀,可以鉴别,故B不选;Na2CO3溶液和CaCl2、Ba(OH)2、Al2(SO4)3三种溶液的现象分别为产生白色沉淀、产生白色沉淀、产生白色沉淀并有气体生成,不能鉴别,故C选;酚酞试剂加入浓度均为0.1 ml·L-1的NaClO、Ba(OH)2、Al2(SO4)3三种溶液的现象分别为先变红后褪色、变红、无明显现象,可以鉴别,故D不选。
5.(2023·江西校联考模拟)鉴别等浓度的Al2(SO4)3、AgNO3、苯酚三种溶液,仅用下列一种方法不可行的是A.加入浓溴水 B.通入SO2气体C.通入足量氨气 D.加入FeCl3溶液
加入浓溴水后,Al2(SO4)3溶液无明显现象,AgNO3溶液中有淡黄色沉淀生成,苯酚溶液中有白色沉淀生成,A项可行;通入SO2后,Al2(SO4)3溶液无明显现象,AgNO3溶液中出现白色浑浊,苯酚溶液无明显现象,B项不可行;通入足量氨气后,Al2(SO4)3溶液中有白色沉淀生成,AgNO3溶液中先有白色沉淀生成,后沉淀消失,苯酚溶液无明显变化,C项可行。
6.(2023·珠海高三摸底测试)化学是以实验为基础的科学。下列检验实验操作或做法正确且能达到目的的是
溴乙烷和NaOH乙醇溶液共热,所产生气体中含有乙醇蒸气,乙醇、乙烯都能使酸性高锰酸钾溶液褪色,高锰酸钾溶液褪色不能证明有乙烯生成,故A错误;将SO2通入溴水中生成硫酸和氢溴酸,该反应体现SO2的还原性,不能体现SO2的漂白性,故B错误;在待测液中先用稀硝酸酸化,再滴加AgNO3溶液,生成白色沉淀,该沉淀是氯化银,证明原溶液中含有Cl-,故C正确;碳碳双键、醛基都能与溴水反应,向丙烯醛溶液中滴加溴水,溶液褪色,不能证明丙烯醛中含有碳碳双键,故D错误。
7.下列离子在未知溶液中的检验方法正确的是
D项,新制氯水能把I-氧化成I2,淀粉遇碘变蓝,因此可以检验I-的存在,正确。
8.某白色粉末由两种物质组成,为鉴别其成分进行如下实验:①取少量样品加入足量水仍有部分固体未溶解,再加入足量稀盐酸,有气泡产生,固体全部溶解;②取少量样品加入足量稀硫酸有气泡产生,振荡后仍有固体存在。该白色粉末可能为A.NaHCO3、Al(OH)3 B.AgCl、NaHCO3C.Na2SO3、BaCO3 D.Na2CO3、CuSO4
9.下列关于离子检验的说法不正确的是A.取某盐溶液加入浓NaOH溶液,加热,产生的气体可使湿润的红色石蕊试纸变蓝, 该溶液中含有B.取某溶液滴加KSCN溶液,无明显现象,滴加氯水,溶液变红色,该溶液中含有Fe2+C.取某溶液加入BaCl2溶液,产生不溶于稀硝酸的白色沉淀,该溶液中一定含有D.取某无色溶液通入Cl2,再加入CCl4,振荡,静置,下层呈紫色,该溶液中一定含 有I-
10.某溶液X中可能含有下列离子中的若干种:Fe3+、Na+、Ba2+、I-、H+、 ,下列有关溶液X的假设与溶液成分的分析正确的是
由产生沉淀的颜色得出一定有Fe3+,Fe3+不能与I-大量共存,故B正确;H+、Fe3+都能将铝粉氧化为Al3+,故C错误;淀粉可检验出溶液中是否有I2而不是I-,若加入淀粉后溶液不显蓝色,不能确定不含I-,故D错误。
亚硫酸根离子的还原性强于碘离子,优先与少量氯水反应,由向溶液中滴加少量新制氯水,所得溶液为无色可知,溶液中一定含有亚硫酸根离子,一定不含氢离子和钡离子;溶液中各离子物质的量相等,由电荷守恒可知,溶液中一定含有钠离子和铵根离子,一定不含有氯离子、碘离子和硫酸根离子,故选A。
①向溶液中滴加足量氯水后,溶液变橙色,且有无色气泡冒出;②向所得橙色溶液中加入足量BaCl2溶液,无沉淀生成;③向所得溶液中继续滴加淀粉溶液,溶液不变蓝色。已知:5Cl2+I2+6H2O===10HCl+2HIO3据此可以判断,该溶液中肯定不存在的离子组是
13.右图虚线框中的装置可用来检验浓硫酸与木炭粉在加热条件下反应产生的所有气体产物,请回答下列问题。(1)如果将装置中①②③三部分仪器的连接顺序变为②①③,则可以检出的物质是__________;不能检出的物质是_____。(2)如果将仪器的连接顺序变为①③②,则可以检出的物质的是____;不能检出的物质是__________。(3)如果将仪器的连接顺序变为②③①,则可以检出的物质是__________;不能检出的物质是_____。
中的五种离子,浓度均为0.01 ml·L-1,溶液体积为1 L。对溶液A进行以下实验,整个过程如图所示(部分产物省略),溶液B与溶液A中所含阴离子种类相同。
请回答下列问题:(1)溶液A中的离子为______________________________;溶液A显___(填“酸”“碱”或“中”)性,用离子方程式表示原因:______________________________________________________________________(写出一个即可)。
Fe2++2H2O Fe(OH)2+2H+、Cu2++2H2O Cu(OH)2+2H+(任写一个)
课件 高考化学一轮复习第一单元 物质及其变化 第三讲 离子共存 离子的检验与推断: 这是一份课件 高考化学一轮复习第一单元 物质及其变化 第三讲 离子共存 离子的检验与推断,共60页。PPT课件主要包含了考点一离子共存,夯实必备知识,离子共存的本质,不发生任何反应,发生反应,棕黄色,紫红色,氧化性,还原性,S2-等内容,欢迎下载使用。
大单元二 第六章 第二十七讲 常见物质(离子)的检验与推断-备战2025年高考化学大一轮复习课件(人教版): 这是一份大单元二 第六章 第二十七讲 常见物质(离子)的检验与推断-备战2025年高考化学大一轮复习课件(人教版),文件包含大单元二第六章第27讲常见物质离子的检验与推断pptx、大单元二第六章第27讲常见物质离子的检验与推断教师版docx、大单元二第六章第27讲常见物质离子的检验与推断学生版docx等3份课件配套教学资源,其中PPT共60页, 欢迎下载使用。
第06讲 离子共存、离子的检验与推断(练习)-备战2024年高考化学一轮复习精品课件+讲义+练习(新教材新高考): 这是一份第06讲 离子共存、离子的检验与推断(练习)-备战2024年高考化学一轮复习精品课件+讲义+练习(新教材新高考),文件包含第06讲离子共存离子的检验与推断练习原卷版docx、第06讲离子共存离子的检验与推断练习解析版docx等2份课件配套教学资源,其中PPT共0页, 欢迎下载使用。

