福建省福州市永泰县言蹊联考2024-2025学年高三上学期7月摸底考试地理试题(解析版)
展开(试题卷)
注意事项:
1.答卷前,考生务必用黑色字迹钢笔或签字笔将自己的姓名、准考证号填写在答题卡上。将条形码横贴入答题卡右上角“条形码粘贴处”。
2.作答选择题时,选出每小题答案后,用2B铅笔把答题卡上对应题目选项的答案信息点涂黑;如需改动,用橡皮擦干净后,再选涂其他答案,答案不能答在试卷上。
3.非选择题必须用黑色字迹钢笔或签字笔作答,答案必须写在答题卡各题目指定区域内相应位置上;如需改动,先划掉原来的答案,然后再写上新的答案;不准使用铅笔和涂改液。不按以上要求作答的答案无效。
4.考生必须保持答题卡整洁。考试结束后,将试题卷和答题卡一并交回。
姓名____ 准考证号_____
机密★启用前(2024年7月23日11:00—12:15前)
言蹊七月联考暨2025届高考摸底考试
地理试题
命题:肖竣元、赵洪昊、王培熹、张鹏洋 审题:言蹊高考地理组 排版:郑天赐
注意事项:
1.答题前,考生务必将自己的姓名、准考证号用0.5毫米黑色签字笔填写清楚,同时用2B铅笔将考号准确填涂在“考号”栏目内。
2.回答选择题时,选出每小题答案后,用铅笔把答题卡上对应题目的答案标号涂黑。如需改动,用橡皮擦干净后,再选涂其他答案标号。回答非选择题时,将答案写在答题卡上,写在本试卷上无效。
3.考试结束后,将本试卷和答题卡一并交回。
一、选择题:本题共16小题,每小题3分,共48分。在每小题列出的四个选项中,只有一项是最符合题目要求的。
下图示意两个地理信息坐标轴,分别表达了横纵坐标地理信息之间的相关关系。据此完成下面小题。
1. 下列哪个最可能是以上(a)图中X轴的标注( )
A. 对外开放程度B. 生活消费水平C. 科技发展水平D. 资源丰富程度
2. 下列哪些可能是以上(b)图中X轴的标注( )
①海水温度 ②海水蒸发量 ③海洋降水量 ④入海径流量
A. ①③B. ②③C. ②④D. ③④
【答案】1. B 2. D
【解析】
【1题详解】
由图可知,(a)图中X轴的数值随人口容量的增加而减小,说明X与人口容量呈负相关的关系,其中,对外开放程度、科技发展水平、资源丰富程度与人口容量呈正相关的关系,ACD错误;生活消费水平与人口容量呈负相关的关系,B正确。故选B。
【2题详解】
由图可知,(b)图中X轴的数值随海水盐度的增加而减小,说明X与海水盐度呈负相关的关系,其中海洋降水量增加、入海径流增大会降低海水盐度,③④正确;海水温度增加、海水蒸发量增加海水盐度会增加,上述两个因素与海水盐度呈正相关的关系,①②错误。综上所述,D正确,ABC错误。故选D。
【点睛】人口容量的影响因素:资源丰富程度、对外开放程度、科技发展水平、生活消费水平、受教育水平等。海水盐度的影响因素:温度、蒸发量、降水量、入海径流量、洋流、海域封闭程度、结冰与融冰。
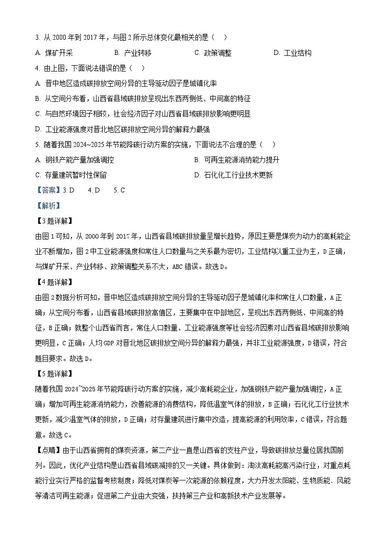
科学有序推进煤炭资源型地区低碳转型,是中国经济社会平稳运行和高质量发展的重要支撑。在地理因子探测分析采用地理探测器方法,可以定量解析不同因子对山西省县域碳排放的影响(其中,因子探测值q代表此因子与碳排放强度的正相关性)。图1为2000、2012、2017山西省碳排放空间分布图,图2为因子探测q值。据此完成下面小题。
3. 从2000年到2017年,与图2所示总体变化最相关的是( )
A. 煤矿开采B. 产业转移C. 政策调整D. 工业结构
4. 由上图,下面说法错误的是( )
A. 晋中地区造成碳排放空间分异的主导驱动因子是城镇化率
B. 从空间分布看,山西省县域碳排放呈现出东西两侧低、中间高的特征
C. 与自然环境因子相较,社会经济因子对山西省县域碳排放影响更明显
D. 工业能源强度对晋北地区碳排放空间分异的解释力最强
5. 随着我国2024~2025年节能降碳行动方案的实施,下面说法不合理的是( )
A. 钢铁产能产量加强调控B. 可再生能源消纳能力提升
C. 存量建筑暂时性保留D. 石化化工行业技术更新
【答案】3. D 4. D 5. C
【解析】
【3题详解】
由图1可知,从2000年到2017年,山西省县域碳排放量呈增长趋势,原因主要是煤炭为动力的高耗能企业不断增加,图2中工业能源强度和常住人口数量与之关系最为密切,工业结构以重工业为主,D正确,与煤矿开采、产业转移、政策调整关系不大,ABC错误。故选D。
【4题详解】
由图2数据分析可知,晋中地区造成碳排放空间分异的主导驱动因子是城镇化率和常住人口数量,A正确;从空间分布看,山西省县域碳排放高值区,主要集中在中部地区,呈现出东西两侧低、中间高的特征,B正确;就整个山西省而言,常住人口数量、工业能源强度等社会经济因素对山西省县域碳排放影响更明显,C正确;人均GDP对晋北地区碳排放空间分异的解释力最强,并非工业能源强度,D错误,符合题目要求。故选D。
【5题详解】
随着我国2024~2025年节能降碳行动方案实施,减少高耗能企业,加强钢铁产能产量加强调控,A正确;增加可再生能源消纳能力,改善能源的消费结构,降低温室气体的排放,B正确;石化化工行业技术更新,减少温室气体的排放,D正确;对存量建筑进行集中改造,提高能源的利用效率,C错误,符合题意。故选C。
【点睛】由于山西省拥有的煤炭资源,第二产业一直是山西省的支柱产业,导致碳排放总量位居我国前列。因此,优化产业结构是山西省县域碳减排的又一关键。具体做到:淘汰高耗能高污染行业,对重点耗能行业实行严格的监督考核制度;降低对煤炭等一次能源的依赖程度,大力开发太阳能、生物质能﹑风能等清洁可再生能源;促进第二产业由大变强,扶持第三产业和高新技术产业发展等。
新疆阿克苏地区温宿县托木尔大峡谷红白相间的“盐山”奇峰兀立、千姿百态,拥有丹霞、雅丹、岩盐喀斯特、盐丘底辟构造等地质地貌景观,如左图所示,堪称新疆“活的地质演变史博物馆”。其中,盐丘底辟构造是由于岩盐和石膏向上流动并挤入围岩,使上覆岩层发生拱曲隆起而形成的一种构造,如右图所示,具有重要的油气地质意义。据此完成下面小题。
6. 温宿峡谷地貌景观受到外力作用形式有( )
A. 风力侵蚀、冰川侵蚀B. 风力侵蚀、流水侵蚀
C. 流水侵蚀、冰川侵蚀D. 海浪侵蚀、流水侵蚀
7. 盐丘形成的过程依次是( )
A. 构造运动—沉积作用—挤压上浮—重力作用
B. 构造运动—挤压上浮—沉积作用—重力作用
C. 沉积作用—构造运动—挤压上浮—重力作用
D. 沉积作用—挤压上浮—重力作用—构造运动
8. 关于温宿大峡谷盐丘底辟构造油气富集原因错误的是( )
A. 盐层塑性好,封闭油气避免泄漏B. 围岩受力变形闭塞,气密性和液密性好
C. 构造运动发育背斜,利于油气聚集D. 地质构造环境稳定,利于油气发育
【答案】6. B 7. C 8. D
【解析】
【6题详解】
由材料可知,新疆阿克苏地区温宿县托木尔大峡谷红白相间的“盐山”奇峰兀立、千姿百态,拥有丹霞、雅丹、岩盐喀斯特、盐丘底辟构造等地质地貌景观,雅丹地貌主要的外力作用为风力侵蚀,丹霞、岩盐喀斯特等主要是流水(雨水)侵蚀地貌,故温宿峡谷地貌景观受到的外力作用形式有风力侵蚀、流水侵蚀,内陆地区不受海浪侵蚀的影响,纬度、海拔不够高,冰川侵蚀的作用影响小,ACD错误,故选B。
【7题详解】
盐丘形成,首先要在较低的地区经化学沉积形成水平分布的岩盐层,受亚欧板块与印度洋板块碰撞及青藏高原抬升的影响,地壳运动挤压过程中,岩盐受到压力作用下,岩盐会变得比它周围的砂岩更具塑性、更易流动,地下的岩盐受力向上隆起,向地层隆起的背斜顶部集聚增厚,继续受到挤压,盐岩因其比重较小容易上浮及受到挤压,岩盐会突破表层岩层,形成外溢状态,出露地表形成盐丘。ABD错误,故选C。
【8题详解】
盐丘底辟构造是由于岩盐和石膏向上流动并挤入围岩,使上覆岩层发生拱曲隆起而形成的一种构造,根据第二幅图片可知,盐岩层两侧上覆有砂岩和泥岩层,而盐岩层受到挤压溢出,由此判断可知,盐岩层应先于砂岩和泥岩层形成,故该盐丘中间是较老的盐岩层,两侧是较新的砂岩和泥岩层,为背斜构造。与岩石相比,盐层相对较软,其塑性较好,能够封闭内力挤压作用产生的裂隙,封闭油气散逸通道,避免泄漏,A正确,不符合题意;巨厚的盐丘在向上刺穿过程中,可能引起围岩强烈变形,形成多种类型的油气圈闭,从而在盐底辟构造的周围可以形成各种圈闭和各种类型的油气,气密性和液密性良好,B正确,不符合题意;根据先前的判断,该盐丘底辟属于背斜构造,有利于油气的聚集和储藏,C正确,不符合题意;若该地区地质构造环境稳定,则地下巨厚的岩层不会刺穿地表岩层,更不会在地表形成盐丘,盐丘的形成说明该地区内力作用较强,地质构造不稳定,D错误,符合题意。故选D。
【点睛】盐丘形成过程:含盐层岩石密度小,上方岩层密度较大,上层岩石因重力(或压力)变化而产生含盐层岩石向上的流动,刺穿或部分刺穿上覆岩层,使上覆岩层拱起形成盐丘。以下因素均可引起含盐层向上流动:上覆岩层的厚度不等;地表差异剥蚀作用造成上覆岩层的重压不等;水平挤压可能造成的盐层轻微褶皱等。盐层一旦开始流动,上覆岩层就会向上拱起。拱起处是有利于外力侵蚀作用进行的地段,从而导致上覆岩层减薄减重,促进盐层进一步向上流动,使盐表面更加起伏不平。如此往复循环,盐层就不断上涌,最后甚至刺穿上覆岩层,形成盐丘。
汉水,也称为汉江,起源于秦岭山脉的南部,并在武汉市汇入长江。在明代之前,汉水在流经大别山时,在山的南北两侧都有分支流入长江。其中,汉水的南支曾是汉水下游的主要河道。后来,从排沙口到郭师口之间的一段河道发生了自然的裁弯取直现象,如图所示,这导致了汉水南支的水流和泥沙输送受到影响,并最终消亡,形成了现在所见的河道布局。据此完成下面小题。
9. 排沙口到郭师口河段发生裁弯取直最可能的季节是( )
A. 春季B. 夏季C. 秋季D. 冬季
10. 排沙口到郭师口河段裁弯取直后对其下游河段的影响描述正确的是( )
A 水污染减轻B. 防洪压力增加C. 流量减少D. 含沙量减少
11. 下列关于汉水南支消亡的主要原因推断正确的是( )
A. 长江输入大量泥沙淤积B. 汉水北支溯源侵蚀加强
C. 长江的顶托作用加强D. 汉水北支河槽加深
【答案】9. B 10. B 11. D
【解析】
【9题详解】
排沙口到郭师口河段发生裁弯取直最可能的季节是夏季,该地的河流补给类型以大气降水补给为主,气候为亚热带季风气候,雨季主要集中在夏季,河流水量增大,冲刷能力增强,凹岸侵蚀能力增加,曲流颈更容易溃坝,因此,该河段裁弯取直最可能的季节是夏季,B正确,ACD错误。故选B。
【10题详解】
排沙口到郭师口河段裁弯取直后,流速加快,河流对污染物的沉降和沿岸植被吸附作用减弱,下游河段的水污染加重,A错误;汉阳位于河流裁弯取直后的下游,河流流速加快会增加丰水期水流冲出河道的风险,因此,汉阳的防洪压力增大,B正确;汉江的径流量来自大气降水,气候未发生变化,该区域内径流量不变,C错误;水流速度都加快,携沙能力增强,含沙量增加,D错误。故选B。
【11题详解】
材料可知,汉水南支是在裁弯取直后消亡,推测其原因与汉水有关。且汉水是长江的支流,长江泥沙对汉江影响小,排除A;若是因为长江的泥沙堆积和长江的顶托作用,汉水南支因流速变缓泥沙增多会形成沙洲,但河道水量不会减少甚至消亡,C错误;图中所示区域为汉水中下游河段,地形平坦,不会发生溯源侵蚀,B错误;汉水北支是现有河道,受上游河道裁弯取直影响,下游河流的汉水北支流速加快,下切侵蚀加剧导致河槽加深,可容纳更多的河水,致使河流流向汉水南支水量减少直至消亡,D正确。故选D。
【点睛】河道截弯取直可以减少泥沙淤积,加速水流下泄,减少当地洪涝灾害发生,同时可以缩短航运里程。
渭北旱塬是典型的黄土高原沟壑区,长期大面积种植苹果,取得了较高的经济效益和生态效益。但多年苹果种植导致了土壤干层和硝态氮累积,严重制约了农业可持续发展。近年来,渭北旱塬苹果园普遍改种玉米等粮食作物,有效缓解了该地土壤干燥化现象。图(a)示意苹果园改种粮食作物前后土壤水分变化情况,图(b)示意改种前后土壤硝态氮含量变化情况。据此完成下面小题。
12. 渭北旱塬出现土壤干燥化的原因可能是( )
①该地土层深厚,地下水埋藏深 ②该地降水较少,对深层土壤水难以有效补充
③苹果树消耗特定深度的土壤水分严重 ④作物结构复杂,土壤水分消耗量大
A. ①②④B. ①②③C. ①③④D. ②③④
13. 根据渭北旱塬苹果园改种粮食作物前后土壤水分变化情况,推测M、N与改种前、后曲线的对应关系( )
A. M为改种前,因为苹果树根系深,对深层土壤水分消耗大
B. M为改种后,因为玉米种植需水量多,对表层土壤水分消耗大
C. N为改种前,因为苹果树种植面积广,对表层土壤水分消耗大
D. N为改种后,因为玉米根系发达,对深层土壤水分消耗大
14. 渭北旱塬苹果园改种粮食作物后,土壤硝态氮垂直方向发生明显变化,对该现象解释合理的是( )
A. 改种后,表层土壤水分增多,淋溶作用强B. 改种后,粮食作物对表层土壤硝态氮消耗量增加
C. 改种后,防风固沙能力减弱,侵蚀作用强D. 改种后,保持水土能力减弱,水土流失严重
【答案】12. B 13. A 14. A
【解析】
【12题详解】
渭北旱塬出现土壤干燥化的原因应从自然原因和人为原因两大角度进行分析,该地为黄土高原,土层深厚,地下水埋藏深,①正确;该地为温带大陆性季风气候,降水较少,对深层土壤水难以有效补充,②正确;苹果树根系发达,消耗特定深度的土壤水分严重,③正确;该地种植作物结构较为简单,④错误。综上所述,B正确,ACD错误。故选B。
【13题详解】
由材料可知,渭北旱塬苹果园普遍改种玉米等粮食作物,有效缓解了该地土壤干燥化现象,玉米根系较苹果树浅,主要吸收表层水分,对深层水分的吸收较少,且耗水量远小于苹果树,故改种后,深层水的消耗减少,利于深层土壤水分的恢复。M为改种前,N为改种后的曲线,BC错误;N为改种后,因为玉米根系较浅,对表层土壤水分消耗大,D错误;M为改种前,因为苹果树根系深,对深层土壤水分消耗大,深层含水量较低,A正确。故选A。
【14题详解】
由(b)图可知,苹果园改种粮食作物后,土壤硝态氮不断向下迁移,其主要原因是:改种后,由于土壤水分恢复,水的淋溶作用加剧,将表层的氮转移到深层,而并非作物本身的消耗,A正确,B错误;改种后,种植密度增大,防风固沙能力增强,侵蚀作用弱,C错误;改种后,作物密度增加,保持水土能力增强,水土流失缓解,D错误。故选A。
【点睛】苹果树需水肥较多,改种玉米后对土地中水肥的消耗减少,故改种玉米后可以改善土壤墒情(水分条件),提高土壤肥力;改种玉米使得上市的苹果数量稳定,不会因苹果树增加导致苹果上市数量增多,故可以稳定苹果销售价格,减少效益波动;改种玉米后需要的劳动力有所减少,缓解农村劳动力不足;增加玉米种植面积,可以提高粮食产量,保障粮食安全。
城市中产阶级化,通常也被称作“城市绅士化”,是一个涉及城市社会、经济和文化结构变迁的过程。中产阶级或更高收入水平的居民迁入传统上由较低收入群体居住的城市区域,导致这些区域的社会结构和居住环境发生变化。在中国,城市中产阶级化现象同样存在,尤其是在一些大城市如北京、上海和广州等地。这一过程通常与城市更新、旧区改造和房地产市场的发展紧密相关。据此完成下面小题。
15. 下列关于中产阶级化现象的主要内容表述错误的一项是( )
A. 高收入者取代低收入者B. 社区物质条件的改善
C. 社区特性的发展趋于停滞D. 逐步由市中心向郊区扩展与蔓延
16. 在城市绅士化较晚的中国,下列哪项不可能是城市发展中后期的特征( )
A. 以大规模城市更新为契机B. 以中高档封闭式社区为表象
C. 仍表现出“大混居,小聚居”的特点D. 房价和租金上升,社会分层和不平等加剧
【答案】15. A 16. A
【解析】
【15题详解】
结合材料,将中产阶级化简单地表述为高收入者取代低收入者是不准确的,这种表述忽略了中产阶级化现象的复杂性和多样性,以及它与其他社会过程之间的相互作用,A错误,符合题意;中产阶级或更高收入水平的居民迁入传统上由较低收入群体居住的城市区域,涉及城市更新和旧城改造,社区物质条件改善,B正确,不符合题意;中产阶级或更高收入水平的居民追求高质量的居住环境和条件,往往选择单门独户的别墅,住宅密度较小的社区,选择中高档封闭式社区,与传统社区不同,故社区特性的发展趋于停滞,C正确,不符合题意;相比市中心,城市郊区的居住环境较好,交通拥堵程度较轻,中产阶级或更高收入水平的居民逐步由市中心向郊区扩展与蔓延,D正确,不符合题意。故选A。
【16题详解】
结合所学知识,城市发展中后期城市规模及基础设施建设趋于完善,大规模城市更新往往发生在城市发展的初期或中期,A符合题意;城市发展中后期,城市建设趋于完善,以中高档封闭式社区为表象,B不符合题意;根据材料“中产阶级或更高收入水平的居民迁入传统上由较低收入群体居住的城市区域”可知,高收入群体和低收入群体交错居住,仍表现出“大混居,小聚居”的特征,C不符合题意;城市发展中后期,城市整体的经济发展水平提高,房价和租金上升,高收入群体和低收入群体的收入差距会增加,社会分层和不平等加剧,D不符合题意。故选A。
【点睛】中产阶层的存在,使得城市在扩张、更新的过程中,不断重构地理区位,进而重构城市空间结构模式。
二、非选择题:本题共3小题,共52分。
17. 阅读材料,完成下列要求。
材料一 茶树喜酸怕碱、喜光怕晒、喜温怕寒、喜湿怕涝。陕西省泾阳县地处秦岭以北,其周边一些地区地势险峻;泾河流经境内,水体呈弱碱性。自古岭北不植茶,而南方大地却盛产茶叶,泾阳先民通过加工湖南安化种植的低价黑毛茶,生产出了被誉为“丝路黑金”的泾阳茯茶。明清时期,地势险峻的地方主要靠牲口运输茯茶,泾阳茯茶顺着古丝绸之路与草原民族进行贸易,对稳定边疆以及联通西域各地文化具有重要作用。
材料二 明清时期黑茶运输路线示意图(图1),泾阳县及其周边等高线地形图(图2)。
材料三 “一带一路”倡议实施11周年,实现了“政策沟通、设施联通、贸易畅通、资金融通和民心相通”。陕西作为丝绸之路经济带的核心区,是沟通内陆与丝绸之路的交通枢纽。2018年,泾阳县与西北农林科技大学合作成立泾阳茯茶研发中心,为泾阳茯茶产业发展提供了科技保障。同时,泾阳茯茶各企业借助中国茶业经济年会和中国—中亚峰会等机遇,与“一带一路”沿线国家建立合作关系并实现贸易零关税,与港商合资组建公司并将产品出口海外……现在,泾阳茯茶已成为联结“一带一路”的友谊茶。
(1)说明陕西泾阳种植茶树的不利条件。
(2)推测明清时期黑茶运输路线中选用不同交通运输方式的自然原因。
(3)分析明清时期黑茶运输路线建立的意义。
(4)分析“一带一路”倡议为泾阳茯茶产业发展带来的机遇。
【答案】(1)泾阳位于秦岭以北,冬季受寒潮影响较大,热量条件差;泾阳位于河谷地区,地形平坦,排水条件差;泾河河水呈弱碱性,加之我国北方土壤整体偏碱性,不适合茶树生长。
(2)
老河口到泾阳地势险峻主要靠牲口运输;泾河流经境内,水运便利,泾阳至兰州先采用帆船运输;泾阳至兰州大部分地区经过降水稀少的地区,适宜选用骆驼运输。
(3)拓宽了安化地区的茶叶市场,为当地茶商增收;泾阳以低价购买黑茶原料,并制作成茯茶,提高了产品附加值(增加了利润);稳定边疆,促进了边疆地区与中原地区的经济文化交流;推动了沿线地区的经济发展。
(4)基础设施(交通)更加完善,茯茶远销中亚、欧洲等地更加便利;与“一带一路”沿线国家建立合作关系,打破贸易壁垒,增加了利润;大学提供的技术支持促进了茯茶产业创新升级;与港商合资组建公司并将产品出口海外,拓宽了市场。
【解析】
【分析】本大题以陕西泾阳茯茶为材料设置试题,涉及农业的区位因素、交通运输对区域发展的影响等知识点,考查了学生获取和解读地理信息、调动和运用地理知识、论证和探讨地理问题的能力,考查区域认知、综合思维等学科核心素养。
【小问1详解】
根据茶树生长习性,结合陕西泾阳的地理位置特点分析该地种茶的不利条件:“陕西省泾阳县地处秦岭以北,泾河流经境内,水体呈弱碱性”,且我国北方土壤整体偏碱性,不适合喜酸性土壤的茶树生长;茶树喜温怕寒,泾阳位于秦岭以北的温带地区,且冬季受寒潮影响较大,热量不足;茶树喜湿怕涝,泾阳位于河谷地区,地形平坦,排水条件差。
【小问2详解】
据图可知,明清时期黑茶运输路线中分别选用了牲口运输、帆船运输和骆驼运输;老河口到泾阳地势起伏大,需要翻山越岭,地势险峻主要靠牲口运输;泾河流经境内,水量较大,水运便利,泾阳至兰州先采用帆船运输;泾阳至兰州大部分地区经过降水稀少的半干旱地区,适宜选用骆驼运输。
【小问3详解】
根据材料,泾阳先民大量收购安化的茶叶,拓宽了安化地区的茶叶市场,为当地茶商增收;“泾阳先民通过加工湖南安化种植的低价黑毛茶,生产出了泾阳茯茶”,泾阳以低价购买黑茶原料,并制作成茯茶,提高了产品附加值,增加了利润;“泾阳茯茶顺着古丝绸之路与草原民族进行贸易,对稳定边疆以及联通西域各地文化具有重要作用”,黑茶贸易线路促进了边疆地区与中原地区的经济文化交流,稳定了边疆;通过黑茶贸易线路,推动了沿线地区的经济发展。
【小问4详解】
“2018年,泾阳县与西北农林科技大学合作成立泾阳茯茶研发中心,为泾阳茯茶产业发展提供了科技保障”,大学提供的技术支持促进了茯茶产业创新升级;“泾阳茯茶各企业借助中国茶业经济年会和中国-中亚峰会等机遇,与“一带一路”沿线国家建立合作关系并实现贸易零关税”,与“一带一路”沿线国家建立合作关系,打破贸易壁垒,增加了利润;“与港商合资组建公司并将产品出口海外”,与港商合资组建公司并将产品出口海外,拓宽了市场;“一带一路”政策使得沿线国家的基础设施(交通)更加完善,更有利于茯茶的销售。
18. 阅读材料,完成下列要求。
材料一 南澳岛(116°56′—117°09′E,23°23′—23°29′N)位于我国广东省汕头市南澳县,地处于高雄、厦门、香港三大港口的中心点,背靠汕头经济特区,素有“潮汕屏障、闽粤咽喉”之称。南澳岛北濒柘林湾,南濒南海,海岸线曲折,港湾众多。南澳岛分为后宅镇、云澳镇和深澳镇。
材料二 通过卫星遥感影像技术结合实地勘察,科学研究人员分析了1976—2021年间南澳岛海岸线总长度较1976年共增长了11.06千米。海岸线一般分为自然岸线和人工岸线,其中云澳镇人工岸线稀少。
材料三 1976—2021年南澳岛海岸带变化区域分布图(图1),1976—2021年南澳岛海岸线变迁强度统计图(图2)。
(1)描述1976—2021年南澳岛海岸线变化区域分布特点,并分析原因。
(2)推测云澳镇海岸线变迁强度在2013—2017年出现较大幅度下降的原因。
(3)简述自1976年以来,南澳岛海岸线变化可能带来的影响。
(4)2017—2021年,随着“蓝色海湾”整治行动的开展,大规模的违规建筑物被拆除,海岸线在长度和曲折程度上均发生变化。结合这次行动,请你为南澳岛的海岸带管理提供建议。
【答案】(1)1976—2021年南澳岛海岸线变化区域主要分布在北部,后宅镇的北部,深澳镇的西北部,云澳镇南部一部分。
原因:南澳岛位于背靠汕头经济特区,人为活动较多,所以海岸线变化区域主要是北部。南澳岛南濒南海,人为活动较小,所以南澳岛南部变化较小,只有云澳镇南部一部分。
(2)云澳镇人工岸线稀少,主要是自然岸线。入海河流沉积作用减小,海洋动力对海岸线的侵蚀作用减弱。
(3)会干扰岸线地区的自然冲淤平衡,影响海岸线的自然演化趋势;海岸工程建设、围垦和养殖等产生废弃物排放,污染海洋环境;海岸工程破坏海岸带湿地生态系统,影响生物多样性;改变海岸面貌,降低海岸防灾减灾能力。
(4)需要对海岸线的旅游业进行控制; 建议采取相应的措施修复海岸线的生态环境、建立生态保护区和恢复生态系统等举措; 加强海岸线生态建设和环境检测。
【解析】
【分析】本题以南澳岛为材料,涉及海岸线变化区域分布特点等相关知识,考查学生材料信息提取能力、地理知识调用分析能力,体现了区域认知、综合思维以及地理实践力的地理学科核心素养。
【小问1详解】
据图片信息可知,1976—2021年南澳岛海岸线变化区域主要分布在北部,后宅镇的北部,深澳镇的西北部,云澳镇南部一部分。据材料可知,南澳岛位于我国广东省汕头市南澳县,地处于高雄、厦门、香港三大港口的中心点,背靠汕头经济特区,是那些受到人类活动影响较为显著的区域,填海造地、港口建设等活动会导致海岸线的改变。南澳岛北濒柘林湾,南濒南海,海平面上升、风暴潮等极端天气事件,这些自然因素会导致海岸线的侵蚀和淤积,南澳岛南部变化较小,只有云澳镇南部一部分。
【小问2详解】
1976—2021年间南澳岛海岸线总长度较1976年共增长了11.06千米。海岸线一般分为自然岸线和人工岸线,其中云澳镇人工岸线稀少。说明云澳镇海岸线变迁强度在2013—2017年出现较大幅度下降的原因主要是自然原因。南澳岛面积小,入海河流沉积作用减小;云澳镇位于南海之滨,其海岸线的变迁受到海洋动力(如海流、潮汐等)的影响。在2013至2017年间,可能由于自然环境的稳定,海洋动力对海岸线的侵蚀作用减弱,导致海岸线变迁强度下降。
【小问3详解】
据材料信息可知,1976—2021年间南澳岛海岸线总长度较1976年共增长了11.06千米,且海岸线变迁强度大。海岸线变化主要是人为干扰原因,从人为行为对自然海岸线变化带来的影响和污染方面带来的影响分析这道题。人为原因导致河流入海泥沙增多,会干扰岸线地区的自然冲淤平衡,影响海岸线的自然演化趋势;南澳岛背靠汕头经济特区,海岸工程建设、围垦和养殖多,这些行为会产生废弃物排放,污染海洋环境;也会影响湿地生态系统,从而影响生物多样性;原生自然海岸抵抗灾害能力强,现在改变海岸面貌,降低海岸防灾减灾能力。
【小问4详解】
据所学知识可知,旅游业是海岸线的重要经济来源,但是过度的旅游开发也会对生态环境造成巨大的伤害。所以 需要对海岸线的旅游业进行控制;可以修复海岸线的生态环境,如生态雕塑、河口湿地保护等地,同时保护一些珍稀的动物, 建议采取相应的措施修复海岸线的生态环境、建立生态保护区和恢复生态系统等举措; 或者采取专业技术和设备来监测海岸线,加强海岸线生态建设和环境检测。
【点睛】影响海岸线的主要因素有直接因素:入海河流沉积作用、海平面变化、海岸带性质,还有间接因素:气候变态者宏化(导致海平面升降)、构造运动(海平面相对升降)、天然状态下的水土流失(导致入海河流沉积作用占优势)、入海河流的河道迁移(也是对沉积作用产生影响,比如黄河)。海岸线变化指因海平面升降和地壳运动造成海岸线后退或者前进。由于受海平面升降或地壳活动的影响,引起海水的侵入(海侵)或海水的后退(海退)现象,造成了海岸线的巨大变化,这种变化直到今天也没有停止。
19. 阅读材料,完成下列要求。
材料一 北半球西风带冬季南移,受青藏高原阻挡,海拔4000米以下西风气流产生分支,形成南北两支绕行气流。北支气流从青藏高原北侧绕流后转为西北气流,部分经我国东北、华北地区流向太平洋,另一部分南下与南支绕行气流于四川盆地东部汇合,在长江中下游地区形成辐合带,如图1所示。位于青藏高原东侧的四川盆地,因空气短缺,低压较低,风速极小空气稳定而形成“死水区”,多云雾天气。
材料二 南北支绕行气流呈显著负相关,其强弱变化用绕流指数表示。绕行气流的强弱变化极大地影响着我国大部地区的冬季气候。图2为1979—2019年西风绕流指数变化与我国南方地区冬季降水、气温距平值变化示意(正值表示绕流增强、降水偏多、气温偏高,负值表示绕流减弱、降水偏少、气温偏低)。
(1)说明西风气流受青藏高原阻挡形成的南北支气流绕行前后的性质变化。
(2)从地形对西风气流的阻挡、分流和绕行作用,说明四川盆地“死水区”云雾天气的形成过程。
(3)说明1979—2019年南北支绕行气流强弱变化对我国南方冬季气候的影响,并分析原因。
【答案】(1)青藏高原的阻挡使得低空西风急流分支成南支气流和北支气流,南支气流从低纬吹来,气温较高,较为暖湿;北支气流从内陆吹来,气温较低,较为干燥。
(2)南北两支绕行气流在四川盆地东部汇合,冷暖气流交汇,暖气流被迫上升,冷凝形成云雾天气;四川盆地是盆地地形,云雾不易扩散;且位于青藏高原东侧的四川盆地,因空气短缺,低压较低,风速极小空气稳定,风力小,云雾也不易扩散。
(3)1979—2019年南北支绕行气流强弱变化大,当南北支环流较强时,气温偏高明显,降水偏多;当南北支环流较弱时,降水偏少,气温偏低。
原因:当南北支环流较强时,南北两支绕行气流在四川盆地东部汇合,冷暖气流交汇,暖气流被迫上升,冷凝形成降水,水汽凝结放热,会使得气温偏高。当南北支环流较弱时,冷暖气流交汇少,冷凝形成降水少,气温偏低。
【解析】
【分析】本题以南北两支绕行气流为材料,涉及云雾天气的形成,气候变化的相关知识,考查学生材料信息提取能力、地理知识调用分析能力,体现了区域认知、综合思维以及地理实践力的地理学科核心素养。
【小问1详解】
据材料可知,北支气流从青藏高原北侧绕流后转为西北气流,部分经我国东北、华北地区流向太平洋,另一部分南下与南支绕行气流于四川盆地东部汇合,在长江中下游地区形成辐合带。从图片信息可知,南支气流从低纬吹来,所以气温较高,且经过水汽相对丰富的南亚地区,携带温暖的水汽,较为暖湿;北支气流从内陆吹来,且从高纬度地区来,气温较低,较为干燥。
【小问2详解】
据材料可知,位于青藏高原东侧的四川盆地,因空气短缺,低压较低,风速极小空气稳定而形成“死水区”,多云雾天气。所以位于青藏高原东侧的四川盆地,因空气短缺,低压较低,风速极小,空气稳定,云雾也不易扩散。据所学知识可知,雾形成所需要的条件一是冷却,二是加湿,三是有凝结核,增加水汽含量。北半球西风气流受青藏高原阻挡,分为南北两支,冬季,西风气流南移,其南支气流沿青藏高原南缘向东移动,带来暖湿气流;北支气流来自高纬,性质为干冷,南北两支绕行气流在四川盆地东部汇合,冷暖气流交汇,暖气流被迫上升,其中的水汽冷凝形成云雾天气。
【小问3详解】
据材料可知,正值表示绕流增强、降水偏多、气温偏高,负值表示绕流减弱、降水偏少、气温偏低。所以当南北支环流较强时,气温偏高明显,降水偏多;当南北支环流较弱时,降水偏少,气温偏低。北半球西风气流受青藏高原阻挡,分为南北两支,冬季,西风气流南移,其南支气流沿青藏高原南缘向东移动,带来暖湿气流;北支气流从内陆吹来,气温较低,较为干燥。南北支冷暖气流交汇,暖气流被迫上升,其中的水汽冷凝形成降水,水汽凝结放热,会使得我国南方冬季气温偏高。当南北支环流较弱时,则冷暖气流交汇少,不易产生降水,则此时我国南方冬季气温会偏低。
【点睛】雾形成所需要的条件一是冷却,二是加湿,三是有凝结核,增加水汽含量。一种雾是由辐射冷却形成的,多数出现在晴朗、微风、近地面水汽比较充沛且比较稳定或有逆温存在的夜间和清晨,气象上叫辐射雾;另一种是暖而湿的空气作水平运动,经过寒冷的地面或水面,空气中的水汽逐渐受冷液化而形成的雾,气象上叫做平流雾;有时兼有两种原因形成的雾叫混合雾。可以看出,能具备这些条件的就是深秋初冬,尤其是深秋初冬的早晨。
福建省福州市永泰县言蹊联考2024-2025学年高三上学期7月摸底考试地理试题(原卷版): 这是一份福建省福州市永泰县言蹊联考2024-2025学年高三上学期7月摸底考试地理试题(原卷版),共7页。试卷主要包含了考生必须保持答题卡整洁等内容,欢迎下载使用。
福建省福州市永泰县言蹊联考2024-2025学年高三上学期7月摸底考试地理试题 (1): 这是一份福建省福州市永泰县言蹊联考2024-2025学年高三上学期7月摸底考试地理试题 (1),共9页。
山东省昌乐第一中学2024-2025学年高三上学期开学摸底考试地理试题(Word版附解析): 这是一份山东省昌乐第一中学2024-2025学年高三上学期开学摸底考试地理试题(Word版附解析),文件包含山东省昌乐第一中学2024-2025学年高三上学期开学摸底考试地理试题原卷版docx、山东省昌乐第一中学2024-2025学年高三上学期开学摸底考试地理试题解析版docx等2份试卷配套教学资源,其中试卷共23页, 欢迎下载使用。

