[生物][期末]广西玉林市博白县2023--2024学年七年级下学期期末试题
展开21.进化论的建立者达尔文在仔细比较了人和现代类人猿的相似之处后,提出了人类和现代类人猿的共同祖先是( )
A.森林古猿 B.猕猴 C.大猩猩D.长臂猿
22.青春期是人一生中身体发育和智力发展的黄金时期。下列有关青春期特点的叙述错误的是( )
A.出现第二性征 B.男生女生的性器官迅速发育
C.面对心理困惑,拒绝向任何人倾诉D.身高突增是青春期的一个显著特点
23.每年端午节,中国百姓家家都要浸糯米、洗粽叶、包粽子。粽子馅料多是小枣、豆沙、鲜肉、八宝等。下列有关粽子消化吸收的分析不正确的是( )
A.鲜肉富含蛋白质,在胃中初步进行消化
B.各种营养物质主要在小肠被吸收进入血液
C.粽子中的水和无机盐经过消化后才能被吸收
D.糯米富含淀粉,可以在小肠中被消化为葡萄糖
24.2024年5月20日为中国学生营养日,主题是“奶豆添营养,少油更健康”。以下饮食习惯不科学的是( )
A.常吃大豆及其奶制品B.奶茶等饮料替代饮用水
C.少吃油炸和高油食品D.摄取种类丰富的营养物质
25.“478呼吸睡眠法”可帮助身体放松,不仅有助于睡眠,还能缓解焦虑。具体步骤为:步骤一慢慢用鼻子吸气4秒;步骤二憋气7秒;步骤三嘴唇微开吐气8秒,下列对此过程的描述正确的是( )
A.进行步骤一时:呼吸肌收缩→胸廓容积缩小→气体入肺
B.进行步骤二时:呼吸肌收缩导致膈顶处于上升状态
C.进行步骤三时:呼吸肌舒张→胸廓容积缩小→气体出肺
D.进行步骤三时:气体依次经肺、气管、支气管、喉、咽、鼻
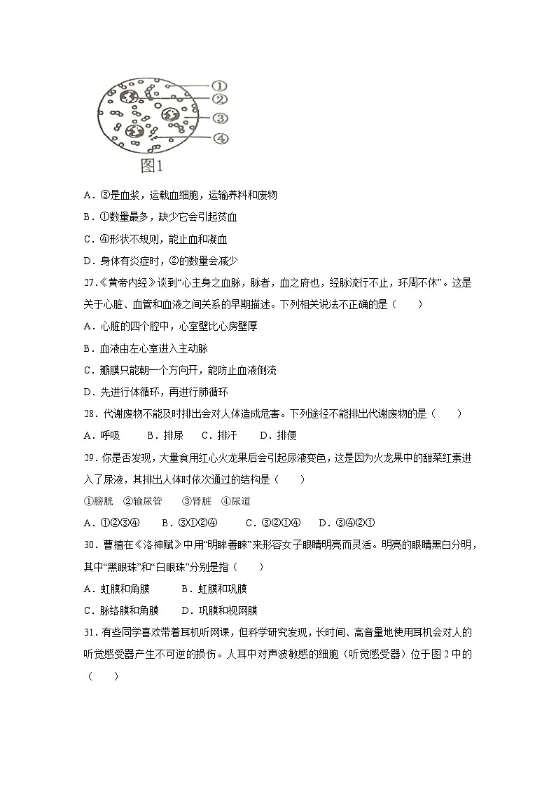
26.如图1是小明用显微镜观察到的人血涂片的物像,下列相关叙述不正确的是( )
A.③是血浆,运载血细胞,运输养料和废物
B.①数量最多,缺少它会引起贫血
C.④形状不规则,能止血和凝血
D.身体有炎症时,②的数量会减少
27.《黄帝内经》谈到“心主身之血脉,脉者,血之府也,经脉流行不止,环周不休”。这是关于心脏、血管和血液之间关系的早期描述。下列相关说法不正确的是( )
A.心脏的四个腔中,心室壁比心房壁厚
B.血液由左心室进入主动脉
C.瓣膜只能朝一个方向开,能防止血液倒流
D.先进行体循环,再进行肺循环
28.代谢废物不能及时排出会对人体造成危害。下列途径不能排出代谢废物的是( )
A.呼吸 B.排尿C.排汗 D.排便
29.你是否发现,大量食用红心火龙果后会引起尿液变色,这是因为火龙果中的甜菜红素进入了尿液,其排出人体时依次通过的结构是( )
①膀胱②输尿管③肾脏④尿道
A.①②③④ B.③①②④ C.③②①④D.③④②①
30.曹植在《洛神赋》中用“明眸善睐”来形容女子眼睛明亮而灵活。明亮的眼睛黑白分明,其中“黑眼珠”和“白眼珠”分别是指( )
A.虹膜和角膜B.虹膜和巩膜
C.脉络膜和角膜D.巩膜和视网膜
31.有些同学喜欢带着耳机听网课,但科学研究发现,长时间、高音量地使用耳机会对人的听觉感受器产生不可逆的损伤。人耳中对声波敏感的细胞(听觉感受器)位于图2中的( )
A.①B.②C.③D.④
32.我国一直在开展“一盔一带”行动,要求骑摩托车、电动自行车必须佩戴头盔,以保护人体的“生命中枢”,这是因为该中枢控制着人的呼吸和心跳。因此“生命中枢”是指( )
A.大脑 B.小脑C.脑干 D.脊髓
33.如图3是神经元的结构示意图,下列叙述不正确的是( )
A.①是神经,分布于全身各处 B.②④是神经元的突起
C.③是细胞体,内有细胞核 D.神经元是神经系统结构和功能的基本单位
34.2024年央视春晚歌曲《枕着光的她》让观众深深共情,感受身边亲人温暖质朴的爱,潸然泪下,久久不能平息。在这个过程中,下列哪种激素起到主要调节作用( )
A.生长激素 B.胰岛素 C.胸腺激素 D.肾上腺素
35.“垃圾是放错位置的资源”。实施垃圾分类,为绿色发展、可持续发展作贡献。下列做法中,不恰当的是( )
A.回收利用废旧金属,变废为宝
B.减少二氧化碳的排放,降低温室效应
C.开发新能源,逐步减少对化石燃料的依赖
D.为减少“白色污染”,集中收集并焚烧
二、综合题(本大题共5小题,每小题6空,每空1分,共30分。)
36.(6分)如图4是人体生殖发育过程图,图5是女性生殖系统示意图,图6是子宫内的胎儿。请据图回答:
(1)女生小芳新生命的起点是图4中的[C]______。
(2)图4中的C不断进行细胞分裂,逐渐发育成______,然后缓慢移动并植入到图5中的[5]______上,这就是怀孕的开始。
(3)俗话说“母子连心”,胎儿和母体进行物质交换的器官是图6中的b______,该器官和成熟的胎儿一起从母体中产出,这个过程叫作______。
(4)小芳的母亲想要生第三胎,但却不能在正常条件下完成受精,后来通过“试管婴儿”技术怀上了自己的孩子。试管婴儿适用于因图5中的2______堵塞而阻碍精子和卵细胞受精的不孕女性。
37.(6分)《中国居民膳食指南(2022)》通过平衡膳食餐盘(如图7)宣传平衡膳食的理念,图8是人体消化系统部分结构示意图。请结合图示回答相关问题:
(1)有人刷牙时牙龈会经常出血,饮食中应多食用图7中新鲜的______。
(2)某人在减肥期间的早餐是:一杯豆浆、一个煮鸡蛋、一个苹果、一片生菜。从平衡膳食的角度分析,此早餐中最应加入图7中______类食物。鸡蛋含丰富的蛋白质,蛋白质在消化道内最终被分解为______才能被细胞吸收。
(3)图8中①④属于消化系统组成中的______,其中①______能分泌胆汁。
(4)为了保持身体健康,摄入食物的类别要多样,摄入食物的量要适当,早、中、晚三餐的能量应当分别占______。
38.(6分)人体是一个统一的整体,各个系统协调配合,使各种生命活动正常进行。如图9为人体消化、呼吸、循环、泌尿系统的部分结构和生理过程示意图,请据图分析回答。
(1)过程①中,膈肌收缩时,肺内气压______(填“大于”或“小于”)外界大气压,外界气体进入A系统,完成吸气动作。
(2)血液流经B系统,经过④的作用,血液中的营养物质含量______(填“增多”或“减少”)。
(3)C系统运输的营养物质和氧,可穿过毛细血管壁到达组织细胞,并在组织细胞的______进行呼吸作用,分解有机物,释放能量,供给人体各项生命活动的需要。
(4)血液流经D系统时,经过⑤的过滤作用和a的______作用最终形成尿液,将人体产生的部分代谢废物排出体外。如果a结构发生病变,则尿液的成分中会出现______。
(5)人体各系统在______系统和内分泌系统的调节下,相联系和协调,共同完成各项生命活动,以适应机体内外环境的变化。
39.(6分)节能减排,绿色出行,共享单车掀起绿色出行浪潮,已成为一道亮丽的城市风景线,人在骑车时需要各个系统协调配合才能完成.请回答下列问题:
(1)骑共享单车时,看到一辆汽车由远而近驶来,主要是由于眼球中睫状肌对______(填图中序号)的调节作用,使物像落在______(填结构名称)上。
(2)骑行到路口时,看见红灯立即刹车,此反射类型属于______(“简单”或“复杂”)反射,完成此反射的高级神经中枢位于图中的______(填字母)内。
(3)由于骑行不稳,⑨受到碰撞引起膝跳反射,请写出膝跳反射的基本途径:⑨→______(用序号或字母表示)→⑧。
(4)若图中⑦因意外发生损坏,这个反射______(填“能”或“不能”)进行。
40.(6分)请阅读下列材料,分析回答问题。
世界环境的问题已经严重地威胁到人类的生存。诸如酸雨、温室效应、生物多样性减少、土地荒漠化、化学污染、极地臭氧层空洞……其中,酸雨有“空中死神”之称。
(1)为做好2024年“六五”环境日宣传工作,七年级生物学兴趣小组查阅资料,研究酸雨对植物生长的影响。
①我国酸雨的主要成因是大量燃烧含______高的煤。
②资料显示,植物对二氧化硫的抗性与叶片上气孔密度和气孔大小等有关。数据如下表:
根据上表,气孔的密度越大,植物受害面积越小,说明植物对二氧化硫的抗性越______。在二氧化硫污染严重的地区,最好选择表中的______植物为行道树种。
(2)实验时常用模拟酸雨代替酸雨,用食醋和清水配置的模拟酸雨的pH值要______(填“大于”、“等于”或“小于”)5.6。
(3)该生物兴趣小组为进一步探究“酸雨对植物生长的影响”,设计了如下实验:
A.在甲和乙两个相同的花盆里分别播种20粒大豆种子,培育成幼苗。
B.每天向甲花盆里的大豆幼苗喷洒“模拟酸雨”,向乙花盆中的大豆幼苗喷洒等量清水。
C.定期观察,并记录两花盆中大豆幼苗的生长情况。
实验结果:甲花盆中的大豆幼苗最后都死亡了。
实验结论:酸雨对植物的生长有影响。
(4)大豆种子采用40粒,而不能太少的原因是______。
(5)作为地球家园的一员,每一个人都有责任和义务保护我们赖以生存的地球。减少温室气体,被称为拯救地球的“治本”之举。为了响应“低碳减排绿色生活”的号召,你对同学们的倡议是:______。(写出一条即可)
参考答案
一、选择题(共15小题,每小题2分,共30分)
二、综合题(共5小题,每小题6分,每空1分,共30分)
36、(1)受精卵;(2)胚泡;子宫内膜(子宫)
(3)胎盘;分娩;(4)输卵管
37、(1)蔬菜类和水果类;(2)谷薯;氨基酸
(3)消化腺;肝脏;
(4)30%、40%、30%
38、(1)小于;(2)增多;(3)线粒体;
(4)重吸收;葡萄糖;(5)神经
39、(1)①;视网膜;(2)复杂;A;
(3)⑦→B→⑥(4)不能
40、(1)硫;强;甲;(2)小于;
(4)避免偶然性,使实验结果更准确
(5)绿色出行:购物自带购物袋;自觉抵制一次性塑料制品;节约用水,一水多用;学会垃圾分类,不乱扔垃圾;不踩踏草坪,不攀折花朵树枝,积极参加植树活动等。(写出一条,言之有理即可)
被测植物
平均受害面积(%)
气孔
气孔密度
每个气孔面积
甲植物
13.5
218
272
乙植物
33.4
162
426
丙植物
57.7
136
556
题号
21
22
23
24
25
26
27
28
答案
A
C
C
B
C
D
D
D
题号
29
30
31
32
33
34
35
答案
C
B
C
C
A
D
D
广西玉林市博白县2023-2024学年七年级下学期期末考试生物试卷(含答案): 这是一份广西玉林市博白县2023-2024学年七年级下学期期末考试生物试卷(含答案),共12页。试卷主要包含了单选题,实验题,读图填空题等内容,欢迎下载使用。
广西玉林市博白县2023--2024学年七年级下学期期末生物试题: 这是一份广西玉林市博白县2023--2024学年七年级下学期期末生物试题,共7页。试卷主要包含了单项选择题,综合题等内容,欢迎下载使用。
广西玉林市博白县2023--2024学年七年级下学期期末生物试题: 这是一份广西玉林市博白县2023--2024学年七年级下学期期末生物试题,共7页。

