黑龙江省鸡西市2023-2024学年高一下学期期末质量监测考试生物学试卷(含答案)
展开一、单选题
1.牡丹花的花色由一对等位基因A/a控制。一株纯合的红花植株(AA)和一株紫花植株(aa)杂交,F1均表现为紫红花,紫红花植株自交获得F2。理论上讲,F2中红花植株所占的比例为( )
A.1/8B.1/6C.1/4D.1/2
2.蚕豆和豌豆均属于自花传粉植物。现有基因型为BB和Bb的蚕豆植株若干,其中纯合子与杂合子的比例为1:2,在自然状态下,子一代中显性性状与隐性性状的比例为( )
A.5:1B.8:1C.6:1D.9:1
3.下列关于减数分裂的叙述,正确的是( )
A.雄果蝇正常分裂的初级精母细胞中可能含有两条Y染色体
B.减数分裂过程中,有染色单体的细胞中一定有同源染色体
C.果蝇减数分裂过程中,细胞连续分裂两次,细胞中染色体数目也连续减半两次
D.父亲减数分裂异常,母亲减数分裂正常,可能生出性染色体组成为XXX的后代
4.果蝇X染色体上的几个基因的位置如图所示。下列相关叙述正确的是( )
A.果蝇X染色体上的基因都与性别决定有关
B.白眼基因、截翅基因的遗传都与性别有关
C.深红眼基因和朱红眼基因互为等位基因
D.短硬毛基因和黄身基因中碱基序列相同
5.一对夫妇表现正常,却生了一个患有红绿色盲的孩子和一个色觉正常的女儿。下列叙述错误的是( )
A.患红绿色盲的孩子一定是男孩
B.女儿的基因型可能与母亲相同
C.患红绿色盲的孩子的致病基因一定来自母亲
D.女儿与正常男性婚配,后代不会患红绿色盲
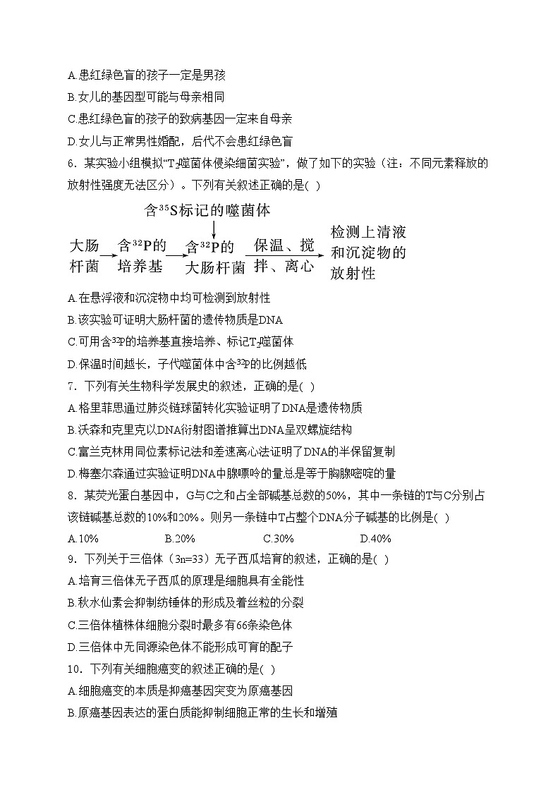
6.某实验小组模拟“T2噬菌体侵染细菌实验”,做了如下的实验(注:不同元素释放的放射性强度无法区分)。下列有关叙述正确的是( )
A.在悬浮液和沉淀物中均可检测到放射性
B.该实验可证明大肠杆菌的遗传物质是DNA
C.可用含32P的培养基直接培养、标记T2噬菌体
D.保温时间越长,子代噬菌体中含32P的比例越低
7.下列有关生物科学发展史的叙述,正确的是( )
A.格里菲思通过肺炎链球菌转化实验证明了DNA是遗传物质
B.沃森和克里克以DNA衍射图谱推算出DNA呈双螺旋结构
C.富兰克林用同位素标记法和差速离心法证明了DNA的半保留复制
D.梅塞尔森通过实验证明DNA中腺嘌呤的量总是等于胸腺嘧啶的量
8.某荧光蛋白基因中,G与C之和占全部碱基总数的50%,其中一条链的T与C分别占该链碱基总数的10%和20%。则另一条链中T占整个DNA分子碱基的比例是( )
A.10%B.20%C.30%D.40%
9.下列关于三倍体(3n=33)无子西瓜培育的叙述,正确的是( )
A.培育三倍体无子西瓜的原理是细胞具有全能性
B.秋水仙素会抑制纺锤体的形成及着丝粒的分裂
C.三倍体植株体细胞分裂时最多有66条染色体
D.三倍体中无同源染色体不能形成可育的配子
10.下列有关细胞癌变的叙述正确的是( )
A.细胞癌变的本质是抑癌基因突变为原癌基因
B.原癌基因表达的蛋白质能抑制细胞正常的生长和增殖
C.人和动物细胞的DNA上都存在着原癌基因和抑癌基因
D.癌细胞能够无限增殖,是因为细胞膜上的糖蛋白减少
11.下列关于生物变异的叙述,正确的是( )
A.培育三倍体无子西瓜应用的原理是染色体数目变异
B.非同源染色体间发生染色体片段互换属于基因重组
C.搭载载人飞船一同从太空返回的种子都发生了基因突变
D.单倍体育种过程需用秋水仙素处理引起染色体结构变异
12.某不孕女性患者,母亲染色体核型正常,父亲和她的22号染色体异常。异常的染色体是由22号染色体的22p段与Y染色体Yq段断裂重接形成。下列相关叙述错误的是( )
A.该病是染色体结构异常导致的遗传病
B.该女性患者体细胞中异常染色体来自父亲
C.该女性患者体细胞中性染色体组成为XX
D.22号染色体异常对男性和女性的生育功能影响相同
13.下列关于生物进化的叙述,正确的是( )
A.抗锈病基因和易感病基因构成了小麦的基因库
B.捕食者种群的存在不利于被捕食者种群的进化
C.亲子代间基因率不变,则基因型频率也一定不变
D.二倍体经染色体加倍后形成的四倍体生物是新物种
14.内蒙古赤峰市宁城国家地质公园的工作人员在一次古生物化石保护巡查过程中。发现了一块距今1.65亿年且保存十分完整的中侏罗世优美蜓化石。此次发现对研究蜻蜓的自然历史演化提供了新依据。下列有关叙述错误的是( )
A.优美蜓化石是研究蜻蜓进化最直接、最重要的证据
B.优美蜓种群在进化过程中相关基因的频率也会改变
C.不同种类蜡蜓的不同翅形属于生物进化的胚胎学证据
D.优美蜓翅脉多、虫体纤细且具花纹是自然选择的结果
15.近期,湖南桂阳释放了以蚜茧蜂、赤眼蜂、益蝽、蝎蝽等为主的41亿只昆虫用于防治农田害虫。下列有关叙述正确的是( )
A.释放到农田中的每只蚜茧蜂是其进化的基本单位
B.赤眼蜂将卵产到害虫卵里是二者协同进化的结果
C.益蝽的捕食使有关害虫的所有基因频率下降
D.蝎蝽的捕食可能诱导有关害虫产生定向变异
16.DNA甲基化是最早发现的修饰途径之一,这一修饰途径可能存在于所有高等生物中,它主要发生在DNA分子中的胞嘧啶上。DNA甲基化可调控基因的活性,即DNA甲基化会抑制基因表达,非甲基化使基因正常表达。下列有关叙述正确的是( )
A.DNA甲基化和染色体互换会改变基因的碱基序列
B.DNA甲基化引起的生物性状改变不会遗传给后代
C.DNA甲基化和细胞分化都是不可逆转的
D.神经细胞中的呼吸酶基因未发生甲基化
二、多选题
17.某植物的花有白色(只含白色素)和黄色(含黄色锦葵色素)两种,由两对独立遗传的等位基因A/a,B/b共同控制,基因和花色的关系如图所示。现选择基因型为AABB和aabb的两个品种进行杂交,得到F1,F1自交得F2。下列有关叙述正确的是( )
A.两亲本都是白花
B.F1的花色为黄色
C.F2白花植株中纯合子的基因型有3种
D.F2黄花植株自交,后代可能出现白花
18.肺炎链球菌的转化实验是探究生物遗传物质的经典实验。如图表示体内转化实验和体外转化实验中R型细应和S型细菌的数量变化曲线。下列有关叙述错误的是( )
A.图①、图②中的甲表示R型细菌的数量变化曲线
B.图②为体外转化实验中两种细菌的数量变化曲线
C.体内、体外转化实验中的S型菌都是R型菌转化来的
D.要获得图②结果,需在S型菌的提取物中加入DNA酶
19.如图为大豆根尖细胞内某基因的结构示意图。下列相关叙述正确的是( )
A.该基因是有遗传效应的DNA片段
B.每种基因都有特定的碱基排列顺序
C.该基因复制时,解旋酶可以作用于部位②处的氢键
D.A端为该基因中脱氧核苷酸链的3'端,B端为5'端
20.人镰状细胞贫血是基因突变造成的,患者血红蛋白β链第6个氨基酸的密码子由GAG变为GUG,导致编码的谷氨酸被置换为缬氨酸。下列相关叙述正确的是( )
A.密码子的简并性能一定程度上减少基因突变的影响
B.人缺铁性贫血症的发病机理与镰状细胞贫血的不同
C.基因突变后,DNA分子中嘌呤碱基数量与嘧啶碱基数量不同
D.该实例说明基因通过控制蛋白质的结构直接影响生物性状
三、读图填空题
21.如图是某个高等动物的细胞分裂的坐标图和分裂图,请回答下列问题:
(1)该动物为________性(选填“雄”或“雌”)。坐标图中的曲线是__________数量的变化曲线;
(2)HI表示发生了___________,形成的细胞进行的分裂方式是_______分裂。
(3)坐标图中,具有同源染色体的区段是_____和______段。
(4)分裂图③的细胞名称是_________细胞,其产生的子细胞名称___________。
(5)细胞④所处的时期为____________期,该其发生变化是________________。
22.赫尔希和蔡斯利用放射性同位素标记技术,完成了著名的噬菌体侵染细菌的实验,实验的部分步骤如图所示。回答下列与噬菌体侵染细菌实验有关的问题:
(1)图中第一步若选择用32P来标记T2噬菌体的DNA,其步骤是______________。
(2)第二步须将已标记的T2噬菌体与______________(填“含”或“不含”)放射性同位素标记物的大肠杆菌混合,并控制保温时间。若是用32P标记的T2噬菌体,保温时间过长的话,第五步检测放射性时可能出现的结果是上清液的放射性______________(填“偏高”或“偏低”)。
(3)第三步通过搅拌能使吸附在大肠杆菌上的噬菌体与大肠杆菌分离,若是用35S标记的T2噬菌体,搅拌不充分时,会导致______________(填“上清液”或“沉淀物”)的放射性偏高。
(4)若用14C来标记T2噬菌体,______________(填“能”或“不能”)达到实验目的,原因是______________。
23.下图为人体细胞中遗传信息表达过程示意图。某些氨基酸的部分密码子(5'→3')是:丝氨酸UCU;亮氨酸UUA、CUA;异亮氨酸AUC、AUU;精氨酸AGA。回答下列问题:
(1)过程①中催化mRNA合成的酶是______________,该酶在模板链上的移动方向是______________(填“5'→3'”或“3'→5'”)。
(2)图中的物质b是______________(填氨基酸名称),决定该氨基酸的密码子是______________。氨基酸通常结合在tRNA的______________(填“5'”或“3'”)端。
(3)图中的结构a是______________,在其上消耗物质b时形成的化学键是______________。
(4)人的白化症状是由编码酪氨酸酶的基因异常,导致酪氨酸酶无法合成引起的。患者由于无法合成酪氨酸酶而不能合成黑色素,导致皮肤、毛发变白。上述实例说明基因控制性状的方式为______________。
24.如图为某单基因(有关基因用D/d表示)遗传病的家族系谱图,其中Ⅲ1为性别未知的胎儿,Ⅰ1不含致病基因。回答下列问题:
(1)该病的遗传方式是______________,判断依据是______________。
(2)图中Ⅱ2的基因型是______________,Ⅱ2与Ⅰ2基因型相同的概率为______________,Ⅲ1为该病男患者的概率是______________。
(3)若Ⅰ1含有致病基因,Ⅲ1为该病男患者的概率______________(填“能”或“不能”)确定,理由是______________。
25.某植物为雌雄同株异花,紫茎,易感花叶病毒,影响生长。研究人员偶然发现了1株绿茎植株,并对其进行相关研究,结果如下表。回答下列问题:
(1)该植物茎颜色性状中______________为显性性状,若控制该植物茎颜色的基因为A/a,则组合①中绿茎植株的基因型为______________。要确定一株绿茎植物是否为纯合子,最简单的方案是______________。
(2)为得到抗花叶病毒的植株,研究人员通过基因工程技术向某绿茎植株中导入了两个抗花叶病基因R1、R2,这两个基因可能位于一条染色体上,也有可能位于不同染色体上(抗病基因均能正常表达,且作用效果没有累加效应)。请设计实验进行判断,要求写出实验思路、预期结果和结论。
实验思路:______________。
预期结果及结论:若______________,则两个抗性基因位于同一条染色体上;若______________,则两个抗性基因位于不同染色体上。
参考答案
1.答案:C
解析:依题意可知,F1的基因型为Aa,自交后代中AA:Aa:aa=1:2:1,基因型为AA的表现为红花,故F2中红花植株所占的比例为1/4,ABD错误,C正确。故选C。
2.答案:A
解析:根据题意分析,蚕豆种子中纯合子(BB)占1/3,杂合子(Bb)占2/3,蚕豆自然状态下均发生自交,杂合子(Bb)自交会出现BB:Bb:bb=1:2:1,故在自然状态下,子一代中隐性性状(aa)的比例为(2/3)×(1/4)=1/6,子代中显性性状:隐性性状=(1-1/6):1/6=5:1,A正确B、C、D错误。故选A。
3.答案:D
解析:A、正常情况下,雄果蝇的初级精母细胞中只有一条Y染色体,A错误;B、减数分裂工的前期和中期有染色单体,但没有同源染色体,B错误;C、果蝇减数分裂过程中,细胞连续分裂两次,细胞中染色体数目只在减数分裂I结束时减半,减数分裂I结束时不变,C错误;D、父亲减数分裂异常可能形成含有两个X染色体的精子,该精子与染色体正常的卵细胞结合,可形成性染色体组成为XXX的后代,D正确。故选D,
4.答案:B
解析:A、X染色体上除了和性别决定有关的基因外,还有其他和性别决定无关的基因,如图中的多个控制其他性状的基因,A错误;B、根据题意,白眼基因和截翅基因均位于x染色体上,性染色体上的基因的遗传,都与性别有关,B正确;C、深红眼基因和朱红眼基因均位于X染色体上的不同位置,不属于等位基因,C错误;D、不同基因的碱基序列不同,D错误。故选B。
5.答案:D
解析:A、红绿色盲为伴X染色体隐性遗传病,该对夫妇中妻子属于携带者,所以他们生育的红绿色盲患者一定为男性,A正确;B、这对夫妇的基因型为XBXb和XBY,生育的女儿的基因型可能为XBXB和XBXb,女儿的基因型可能与母亲相同,B正确;C、患红绿色盲的孩子一定是男孩,基因型为XbY,Y染色体来自父亲,Xb一定来自母亲,C正确;D、若女儿的基因型为XBXb,与正常男性(XBY)婚配,后代可能会生出患红绿色盲的男孩,D错误。
6.答案:A
解析:AB、T噬菌体侵染细菌时,蛋白质外壳吸附在大肠杆菌表面,经搅拌、离心后,与大肠杆菌脱离进入上清液中,大肠杆菌含有32P,搅拌离心后进入沉淀物中,因此在悬浮液(含35S)和沉淀物(32P)中均可检测到放射性,该实验不能证明大肠杆菌的遗传物质是DNA,A正确,B错误;C、T2噬菌体属于病毒,不能直接用培养基培养,应用活细胞培养,C错误;D、保温时间越长,T噬菌体增殖的次数越多,由于DNA复制为半保留复制,故子代噬菌体中含p的比例越高,D错误。故选A。
7.答案:B
解析:A、格里菲思的肺炎链球菌转化实验证明促使R型菌发生转化的转化因子的存在,并未证明DNA是遗传物质,A错误;B、沃森和克里克根据DNA衍射图谱推算出DNA呈双螺旋结构,B正确;C、梅塞尔森和斯塔尔用同位素标记法和密度梯度离心法证明了DNA的半保留复制,C错误;D、查哥夫通过实验证明DNA中腺嘌呤的量总是等于胸腺嘧啶的量,D错误。故选B。
8.答案:B
解析:G与C之和占全部碱基总数的50%,其中一条链的G与C之和占该链碱基总数的50%,则该链的A与T之和占该链碱基总数为50%,T占该链碱基总数的10%,该链中A占40%,也等于另一条链中T所占比例,因此另一条链中T占整个DNA分子碱基的比例为40%÷2=20%,B正确,ACD错误。故选B。
9.答案:C
解析:A、培育三倍体无子西瓜的原理是染色体变异,A错误;B、秋水仙素会抑制纺锤体的形成,而着丝粒的分裂是有基因决定的自发的过程,着丝粒分裂不受影响,B错误;C、三倍体植株体细胞正常33染色体,三倍体植株体细胞分裂时着丝粒分裂。染色体数目加倍,最多有66条染色体,C正确;D、三倍体中有同源染色体但因联会紊乱不能形成可育的配子,D错误;故选C。
10.答案:C
解析:A、细胞癌变的本质是原癌基因和抑癌基因发生突变,A错误;B、抑癌基因表达的蛋白质能抑制细胞的生长和增殖,B错误;C、原癌基因和抑癌基因在人体和动物正常细胞中普遍存在,防止细胞发生癌变,C正确;D、癌细胞能够无限增殖,是因为癌细胞遗传物质中的原癌基因和抑癌基因发生突变,D错误。故选C。
11.答案:A
解析:A、三倍体无子西瓜的培养过程是用秋水仙素处理二倍体西瓜,获得四倍体,用四倍体西瓜与二倍体西瓜杂交获得三倍体西瓜种子,种植三倍体后用二倍体的花粉刺激三倍体西瓜雌蕊获得无子西瓜,因此无子西瓜的培育原理是染色体数目变异,A正确;
B、非同源染色体间发生染色体片段互换属于染色体变异,同源染色体上非姐妹染色单体的互换才是基因重组,B错误;
C、突变具有低频性,所以搭载载人飞船一同从太空返回的种子可能大多数没有发生变异,C错误;
D、单倍体育种过程需用秋水仙素处理导致染色体数目加倍,引起染色体数目变异,D错误。
故选A。
12.答案:D
解析:A、该病是22号染色体的22p段与Y染色体Yq段断裂重接形成,属于染色体结构异常导致的遗传病,A正确;B、该女性患者体细胞中异常染色体来自父亲,B正确:C、该女性患者体细胞中性染色体组成为XX,C正确:D、22号染色体异常对男性和女性的生育功能影响不同,男性患者表现为不育,女性患者表现为流产,D错误。故选D。
13.答案:D
解析:A、抗锈病基因和易感病基因不是小麦的全部基因,不能构成了小麦的基因库,A错误;B、从生物进化的角度来看,生物多样性形成的原因是协同进化,捕食者的存在能促进被捕食者的进化,有利于增加物种多样性,B错误;C、亲子代间基因型频率不变基因频率一定不变,基因频率不变基因型频率可能发生变化,如杂合子Aa自交后代基因频率不变,而基因型频率改变,C错误;D、四倍体与二倍体杂交所产生的三倍体不可育,这说明四倍体与二倍体之间产生了生殖隔离,因此属于两个不同的物种,所以形成的四倍体生物是新物种,D正确。
14.答案:C
解析:A、利用化石可以确定地球上曾经生活过的生物的种类及其形态、结构、行为等特征,为研究生物进化提供了直接的证据,A正确;B、进化的实质是基因频率的改变,B正确;C、不同种类蜡蜓的不同翅形属于生物进化的比较解剖学证据,C错误;D、自然选择决定生物进化的方向,自然环境能决定各类生物种群的进化方向,D正确。故选C.
15.答案:B
解析:A、种群是生物进化和繁殖的基本单位,A错误;B、赤眼蜂将卵产到害虫卵内,以虫卵为食物,赤眼蜂与害虫虫卵的种间关系是捕食,二者协同进化的结果,B正确;C、益蝽的捕食并不能使有关害虫的所有基因频率下降,C错误;D、变异是不定向的,D错误。故选B。
16.答案:D
解析:
17.答案:ACD
解析:AB、据图分析可知,显性基因A控制以白色素为前体物合成黄色锦葵色素的代谢过程。基因B存在时可抑制其表达,所以该植物基因型和花色性状的关系为:A_B_、aaB_、aabb表现为白色,A_bb表现为黄色。两亲本的基因型为AABB和aabb,F1的基因型为AaBb,均为白花,A正确,B错误;C、F2白花植株的基因型有A_B_、aaB_、aabb,其中纯合子的基因型为AABB、aaBB和aabb3种,C正确;D、F2黄花植株的基因型为A_bb,基因型为Aabb的植株自交,子代会出现白花和黄花,D正确。故选ACD。
18.答案:ACD
解析:AB、分析题图可知,图①中甲最开始数量为0,所以甲表示S型细菌的数量变化曲线,乙表示R型细菌的数量变化曲线,图②中,甲表示R型细菌的数量变化曲线,乙最开始数量为0,表示S型细菌的数量变化曲线。体内转化实验中两种细菌的数量变化会受到小鼠免疫力的影响,因此图①表示体内转化实验中两种细菌的种群数量变化曲线,图②表示体外转化实验中两种细菌的种群数量变化曲线,A错误,B正确;C、体内、体外转化实验中,最初的S型细菌是由R型细菌转化来的,后期也有S型细菌分裂增殖产生的子代S型细菌,C错误;D、促使R型细菌转化为S型细菌的物质为$型细菌的DNA,因此要获得图②结果,不能在S型菌的提取物中加入DNA酶,D错误。故选ACD。
19.答案:ABC
解析:A、基因是有遗传效应的DNA片段,A正确;B、每种基因具有特异性,都有特定的碱基排列顺序,B正确;C、基因复制时,解旋酶可以作用于部位②氢键,C正确;D、基因中两条脱氧核苷酸链反向平行,两条链的3'端和5'端是相反的,D错误。故选ABC.
20.答案:ABD
解析:A、密码子的简井性是指一种氨基酸可能由一个或多个密码子编码,密码子的简井性能一定程度上减少基因突变的影响,A正确;B、人缺铁性贫血症是缺少微量元素Fe,导致血红蛋白含量降低所致,其发病机理与镶状细胞贫血(镰刀型细胞贫血)的不同(基因突变),B正确;C、基因突变是指DNA分子中发生碱基(对)的替换、増添和缺失,而引起的基因结构的改变,基因突变后,DNA分子中嘌呤碱基数量与嘧啶碱基的相等,C错误;D、人镰刀型细胞贫血症(镰状细胞贫血)患者血红蛋白链第6个氨基酸的密码子由GAG变为GUG,导致编码的谷氨酸被置换为缬氨酸,该实例说明基因通过控制蛋白质的结构直接影响生物性状,D正确。故选ABD。
21.答案:(1)雌;DNA
(2)受精作用;有丝
(3)A→D、I→J
(4)次级卵母;卵细胞和极体
(5)有丝分裂后期;着丝粒分裂,姐妹染色单体分开成为子染色体并分别移向细胞两级
解析:(1) 由于坐标图中的曲线中,BC段逐渐加倍,发生一次加倍后连续发生两次减半,所以其表示核DNA变化曲线。
(2)HI表示DNA数目加倍,恢复后与体细胞相同,说明发生了受精作用;受精作用形成受精卵,受精卵通过有丝分裂进行增殖。
(3)同源染色体的分离发生在减数第一次分裂后期,在减数第二次分裂过程中不含同源染色体,所以在分裂图中,具有同源染色体的是①、④;在坐标图中,具有同源染色体的区段是处于减数第一次分裂的A→D和完成受精作用后的I→J段。
(4)由于分裂图③细胞中不含同源染色体,着丝粒分裂,细胞处于减数第二次分裂后期;又细胞质不均等分裂,所以细胞③的名称是次级卵母细胞,它位于坐标图中代表减数第二次分裂中的区段E→F段。
22.答案:(1)用含32P的培养基培养大肠杆菌,再用上述大肠杆菌培养T2噬菌体
(2)不含;偏高
(3)沉淀物
(4)不能;噬菌体的DNA和蛋白质中都含有碳元素,若用14C来标记T2噬菌体,则无法判断标记的是噬菌体的哪一部分
解析:(1)噬菌体在细菌内繁殖的过程为:吸附一注入一合成一组装一释放,用32P来标记T2噬菌体的DNA,斯步骤是用含32P的培养基培养大肠杆菌,再用上述大肠杆菌培养T2噬菌体。
(2)第二步须将已标记的T2噬菌体与不含放射性同位素标记物的大肠杆菌混合,以保证放射性来自被标记的T2噬菌体。用32P标记的T2噬菌体侵染大肠杆菌后,若保温时间过长,会有部分子代噬菌体被释放出来,经离心进入上清液中,使上清液的放射性偏高。
(3)搅拌能使吸附在大肠杆菌上的噬菌体与大肠杆菌分离,若搅拌不充分,会有部分噬菌体吸附在大肠杆菌上,离心后进入沉淀物中,使沉淀物的放射性偏高。(4)噬菌体的DNA和蛋白质中都含有碳元素,若用14C来标记T2噬菌体,则无法判断标记的是噬菌体的哪一部分,从而达不到实验目的。
23.答案:(1)RNA聚合酶;3'→5'
(2)异亮氨酸;AUU;3'
(3)核糖体;肽键
(4)基因通过控制酶的合成来控制代谢,进而控制生物体的性状
解析:(1)①为转录,催化mRNA合成的酶是RNA聚合酶,该酶在模板链上的移动方向是3'一5'。
(2)图中b对应tRNA上的反密码子为UAA,与mRNA上的AUU碱基互补配对,mRNA上的AUU决定的氨基酸是异亮氨酸,氨基酸通常结合在tRNA的3端。
(3)图中的结构a是核糖体,在其上消耗物质b时形成的化学键是肽键。
(4)人的白化症状是由编码酪氨酸酶的基因异常,导致酪氨酸酶无法合成引起的。患者由于无法合成酪氨酸酶而不能合成黑色素,导致皮肤、毛发变白,上述实例说明基因控制性状的方式为基因通过控制酶的合成来控制代谢,进而控制生物体的性状
24.答案:(1)伴X染色体隐性遗传;Ⅰ1和Ⅰ2均表现正常,他们所生儿子(Ⅱ1)患病,说明该病为隐性遗传病,Ⅰ1无致病基因,可确定该病的遗传方式为伴X染色体隐性遗传病
(2)XDXd或XDXD;1/2;1/8
(3)不能;Ⅱ3的基因型及概率无法确定
解析:(1)据图可知,I1和I2不患病,但II1患病,可知该病为隐性遗传病,又知I1不含致病基因,说明II1的致病基因只来自母亲,故该病为伴X隐性遗传病。
(2)该病为伴X隐性遗传,I1基因型为XDY,I2基因型为XDXd,故II2的基因型是XDXd或XDXD,各占1/2,故II2与I2基因型相同的概率为1/2。III1为该病男患者的概率是1/2×1/4=1/8。
(3)若I1含有致病基因,则该遗传病为常染色体隐性遗传病,或者基因位于XY的同源区段,为伴XY隐性遗传,I1基因型为Dd或XDYd,但由于II3的基因型及概率无法确定,故不能确定III1为该病男患者的概率。
25.答案:(1)绿茎;Aa;让该绿茎植株自交(或进行同株异花传粉),观察后代是否出现紫茎
(2)实验思路:将该绿茎植株进行同株异花传粉,统计子代具有抗花叶病性状的比例;子代抗花叶病∶易感病为3∶1;子代抗花叶病∶易感病不为3∶1
解析:(1)由组合②得出,亲本全为绿茎性状,后代出现性状分离,因此绿茎为显性性状;若控制该植物茎颜色的基因为Aa,组合①F1绿茎:紫茎=1:1,则绿茎为杂合子,基因型为Aa;要确定一株绿茎植物是否为纯合子,最简单的方案是让该绿茎植株自交(或进行同株异花传粉),观察后代是否出现紫茎。
(2)判断插入的两个抗花叶病毒基因位于一条染色体还是两条染色体上。将该插入两个抗花叶病毒基因的绿茎植株自交,观察后代性状具有抗花叶病的概率。因此实验思路:将该绿茎植株进行同株异花传粉,统计子代具有抗花叶病性状的比例。若在一条染色体上,该绿茎植株产生的配子中有1/2携带两个抗花叶病毒基因,自交后代中子代抗花叶病:易感病为3:1;若在两条染色体上,则存在两种情况,1是两个抗花叶病毒基因位于一对同源染色体上,形成的配子全都含有抗花叶病毒基因,后代中抗花叶病:易感病为1:0;2是两个抗花叶病毒基因位于两对同源染色体上,形成的配子中含有抗花叶病毒基因:易感病毒基因=3:1,雌雄配子随机结合(44=16种结合方式),后代中抗花叶病:易感病为15:1,因此在两条染色体上时,后代中抗花叶病:易感病不为3:1.
组合
F1
总株数
绿茎株
紫茎株
①绿茎×紫茎
160
79
81
②绿茎×绿茎
396
304
92
[生物][期末]黑龙江省鸡西市2023-2024学年高一下学期期末质量监测考试试卷(解析版): 这是一份[生物][期末]黑龙江省鸡西市2023-2024学年高一下学期期末质量监测考试试卷(解析版),共19页。试卷主要包含了答题前,考生务必用直径0,本卷命题范围, 下列关于三倍体等内容,欢迎下载使用。
[生物]上海市宝山区2023~2024学年高二下学期期末教学质量监测生物学试卷(含答案): 这是一份[生物]上海市宝山区2023~2024学年高二下学期期末教学质量监测生物学试卷(含答案),共7页。
上海市宝山区2023-2024学年高二下学期期末教学质量监测生物学试卷(含答案): 这是一份上海市宝山区2023-2024学年高二下学期期末教学质量监测生物学试卷(含答案),共6页。试卷主要包含了的叶片等内容,欢迎下载使用。

