生物-河北省琢名小渔2025届“五个一”名校联盟高三年级第一次联考试题和答案
展开2025届河北省“五个一”名校联盟高三第一次联考生物试卷: 这是一份2025届河北省“五个一”名校联盟高三第一次联考生物试卷,共11页。试卷主要包含了回答选择题时,考试结束后,以下关于动物激素调节的叙述等内容,欢迎下载使用。
生物丨河北省“五个一”名校联盟2025届新高三第一次联考生物试卷及答案: 这是一份生物丨河北省“五个一”名校联盟2025届新高三第一次联考生物试卷及答案,共11页。
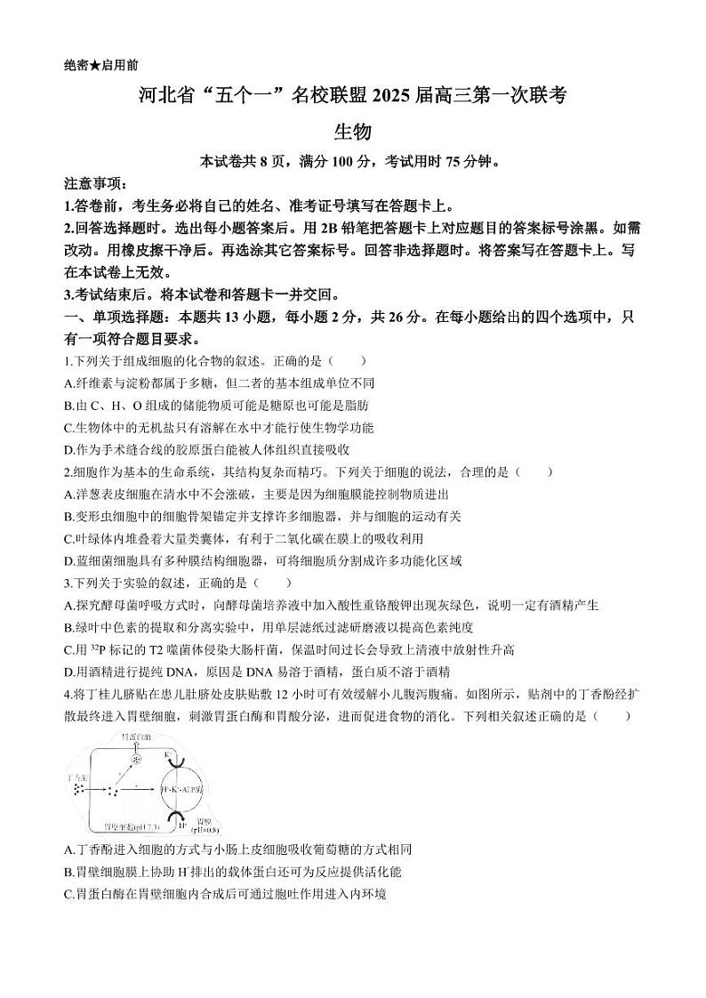
2023年湖南省天壹名校联盟高考高三联考生物试题及答案: 这是一份2023年湖南省天壹名校联盟高考高三联考生物试题及答案,文件包含23251C-2-生物pdf、生物答案1pdf等2份试卷配套教学资源,其中试卷共10页, 欢迎下载使用。

