2024年广东省广州市天河外国语学校中考三模物理试题(原卷版+解析版)
展开本试卷分第一部分(选择题)和第二部分(非选择题).总分90分.考试时间60分钟.
注意事项:
1.答题前,考生务必在答题卡上用黑色字迹的钢笔或签字笔填写自己的考生号、姓名:填写考场试室号、座位号:再用2B铅笔把对应号码的标号涂黑.
2.选择题每小题选出答案后,用2B铅笔把答题卡上对应题目的答案标号涂黑;如需改动,用橡皮擦干净后,再选涂其他答案;不能答在试卷上.
3.非选择题答案必须写在答题卡各题目指定区域内的相应位置上;如需改动,先划掉原来的答案,然后再写上新的答案,改动的答案也不能超出指定的区域:除作图可用28铅笔外,其他都必须用黑色字迹钢笔或签字笔作答.不准使用涂改液.不按以上要求作答的答案无效.
第一部分 选择题(共30分)
一、选择题(每小题3分,共30分.每小题只有一个答案最符合题意)
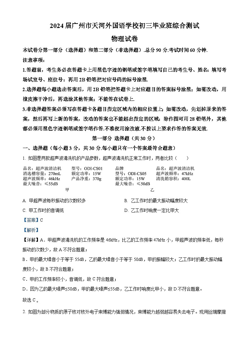
1. 如图是两款超声波清洗机的产品参数,超声波清洗机正常工作时,两者比较( )
A. 甲超声波每秒振动的次数较多B. 乙工作时的最大振动幅度较大
C. 甲工作时的音调低D. 乙工作时响度一定比甲大
2. 如图为部分物质的原子核对核外电子束缚能力强弱情况,束缚能力越弱越容易失去电子。现用丝绸摩擦橡胶棒,然后将该橡胶棒靠近轻质小球,发现它们相互排斥。下列说法中正确的是( )
A. 小球一定带负电B. 小球可能带负电也可能不带电
C. 丝绸和橡胶棒摩擦过程中,橡胶棒会失去电子D. 丝绸和橡胶棒摩擦后,它们带的是同种电荷
3. 两辆列车如图所示,复兴号列车上的乘客看到和谐号列车正在向东行驶。如果以地面为参照物,下列情况不可能发生的是( )
A. 复兴号静止,和谐号向东行驶B. 和谐号静止,复兴号向西行驶
C. 两车都向西行驶,复兴号行驶得较快D. 两车都向东行驶,和谐号行驶得较慢
4. 某款无人机受控于频率的无线遥控器,遥控距离8km。机上有高清相机、主动式红外夜视仪、GPS卫星定位系统。这些设备都用到了电磁波。其中红外夜视仪用红外线探照灯照射目标,接收其反射的红外辐射形成图像()。关于这款无人机下列说法正确的是( )
A. 红外线波长比电磁波的波长要短
B. 电磁波在真空的传播速度是
C. 无人机的遥控器使用红外线传递信号
D. 的电磁波在真空中传播速度比红外线快
5. 甲物体分子动能总和为E甲1,分子势能总和为E甲2;乙物体的分子动能总和为E乙1,分子势能总和为E乙2,各能量大小如图,甲、乙两物体相比,则( )
A. 两物体分子数相同B. 两物体所处物态相同
C. 甲物体的内能较大D. 乙物体的温度较高
6. 图中的乙是一个较长的连通器,大气压强为p0,在e上方持续水平吹气,水面稳定后如图所示,此时d、e处的气压为pd、pe,水面下b、c处水的压强为pb、pc,装有酒精的甲放在乙的左侧,酒精中的a处酒精的压强为pa,大气压保持不变,则正确的是( )
A. pa>pbB. pe=pdC. pe
A. B.
C. D.
8. 甲、乙是两个完全相同的小球。如图所示,甲、乙两球处于同一高度,同时将甲球由静止释放,乙球以速度v竖直向上抛出,忽略空气阻力,下列说法中正确的是( )
A. 抛出瞬间,乙球的机械能等于甲球的机械能
B. 乙球上升到最高处时机械能大于刚抛出时的机械能
C. 落地前的运动中,甲球的机械能一直小于乙球的机械能
D. 落地前的运动中,甲球与乙球的机械能一直相等
9. 小飞同学把一枚鸡蛋放在一个透明玻璃杯中,加入清水后发现鸡蛋沉在杯底(见图甲)。他向水里加盐并缓慢搅拌发现鸡蛋悬浮在液体中(见图乙);他继续加盐并缓慢搅拌,最后发现鸡蛋漂浮在液面上(见图丙)。下列说法正确的是( )
A. 鸡蛋排开液体的重力G甲排
C. 鸡蛋所受到的浮力F甲
10. 如图,定值电阻和灯泡L接在电路中,灯泡L的额定电压为,闭合、断开时,电压表和电流表的示数如图所示,、都闭合时,电流表的示数为,流过L的电流为,则下列说法正确的是( )
A. 定值电阻的阻值是
B. 闭合后,L的阻值为
C. 闭合前后,电压表示数不变电流表示数变大
D. 、都闭合时,L的电功率为
第二部分 主观题 (共60分)
本部分共8题,共60分,按题目要求作答。
11.
(1)一束红光从AO射向三棱镜,如图所示。
①中画出光在三棱镜左表面的反射光,并标出反射角的大小______;
②在图中画出光进入三棱镜和在三棱镜右表面的大致的折射光线______;
③若分别把四种不同颜色的光,都沿AO射向三棱镜,光从三棱镜射出后颜色不变,则符合上述要求的入射光有___________________(选填:“白光”、“绿光”“红光”或“蓝光”);
(2)如图所示为某光学仪器内部部分光路图。物镜是凸透镜,O为光心,F为物镜焦点。
①在图中画出光线a、b经物镜折射前的入射光线_______;
②目镜________透镜(选填“凹”或“凸”);
③由光路可以判断,物体经物镜成一个________(选填“倒立”、“正立”)、______(选填“放大”、“等大”、“缩小”)的像;
④要使经物镜折射后的光线a经过C点,应使物镜沿主光轴水平___________移动(选填“向左”或“向右”)。
12. 如图,硬棒质量忽略不计,物体对棒的拉力为F1,在棒的A点施加力,的方向沿线,使硬棒在如图位置处于平衡状态。
(1)画出力的示意图______;
(2)画出的力臂______;
(3)撤去,在B点施加力,仍使硬棒在如图位置处于平衡状态。则和的关系可能是( )
A. B. C.
13. 如图所示,容器装了质量为0.5kg的冰,用酒精灯加热,该物质在相同的时间内吸收相同的热量,得到图所示的温度与加热时间的图线,0~8min内质量不变,忽略散热,已知
(1)温度计读数是_______℃,冰熔化过程所用时间 ______min;
(2)熔化为水后温度升高10℃,其吸收的热量可用公式Q=_______来计算,算得Q=_______;
(3)由图可知,c冰___c水(选填“>”、“=”、“<”),依据是________________。
14. (1)如图所示,在用甲乙两种方法匀速提起同一重力为G的重物时,拉力F大小相同,手移动距离sab=scd,运动时间tab>tcd,通过比较可知下列各物理量的关系:拉力做的功W甲______W乙;拉力做功的功率P甲______P乙;两种方法钩码上升的高度h甲______h乙。(均选填“>”“<”“=”)若不计绳重与摩擦,使用此动滑轮的机械效率η=_____;动滑轮重为G动=______。
(2)如图所示,分别使用甲乙两种不同的机械匀速提升同一物体M到同一高度。测得两次拉力和物体M所受的重力如下表所示。但使用乙机械时,测得绳子自由端移动的距离是物体M上升高度的3倍。根据题意在图乙中准确画出滑轮组的绕法;______。由测量数据可知:使用甲提升物体M时________(选填“省力”或“费力”),使用______(选填“甲”或“乙”)提升物体M机械效率高。
15. 如图甲所示,一块重为5N的磁铁吸在竖直放置的粗糙钢板上,磁铁相对钢板静止,钢板重200N,磁铁对钢板的压力为20N,磁铁与钢板之间的接触面积为0.01m2。
(1)磁铁相对钢板静止时,磁铁所受的摩擦力大小为_____N,方向______(选填“竖直向上”、“竖直向下”、“向左”或“向右”);
(2)磁铁对钢板的压强有多大?
(3)如图乙所示,用竖直向下的力F拉着磁铁,使其匀速直线运动了0.5m,运动时间为10s,F做功的功率是0.25W,这段时间:
①F做了多少功?
②F多大?
③在虚线框内作出磁铁在竖直方向上受力示意图,磁铁以图中点表示,并标出滑动摩擦力的大小。
16. 如图所示是一种电压力锅的简易原理图,S1为电源开关,阻值为44Ω,L为指示灯,此保温电路的功率为100W。
(1)电压力锅处于加热状态时通过R1的电流是多少?电压力锅加热10min,消耗的电能是多少?
(2)请在图中画线把用于照明的LED灯,三孔插座和两孔插座、空气开关连入家庭电路中。要求开关S单独控制LED灯,空气开关控制整个电路,符合安全用电原则。
17. 小明想测量某定值电阻的阻值,图1是其连接的实物图:
(1)请在方框内画出与图1对应的电路图______;
(2)小明移动滑动变阻器的滑片,得到的实验数据如下表。某次实验的电压表、电流表示数如图2所示,请把数据及求得的电阻值保留两位小数,填在表格空白处;______
(3)在实验操作过程中,数据表的读数无误,根据表格数据,请尝试归纳测出的电阻值的变化规律:______;请分析为什么测出的电阻值不是定值______。
18. 如图1所示,把物体甲从A点竖直向上匀速提升至高度为H的B点,绳的拉力为F1;用平行于斜面的拉力F2把物体甲沿斜面从C点匀速拉至与B点等高的D点,物体甲移动距离为s。
(1)在此过程中斜面的机械效率η=______(用题目中的字母表示);小明在实验中,提出了关于斜面的机械效率与斜面倾角大小关系的猜想:斜面倾角越大,沿斜面把同一物体拉升至同一高度时,机械效率越高。请设计实验验证小明的猜想;
(2)除了图2中的器材,还需要什么测量工具:______;
(3)请写出实验步骤(可画图或文字表述):______。F甲
F乙
GM
7N
8N
6N
精品解析:2024年广东省广州市白云区中考二模物理试题(原卷版+解析版): 这是一份精品解析:2024年广东省广州市白云区中考二模物理试题(原卷版+解析版),文件包含精品解析2024年广东省广州市白云区中考二模物理试题原卷版docx、精品解析2024年广东省广州市白云区中考二模物理试题解析版docx等2份试卷配套教学资源,其中试卷共21页, 欢迎下载使用。
2024年广东省广州市天河区中考物理二模试卷(原卷版+参考答案): 这是一份2024年广东省广州市天河区中考物理二模试卷(原卷版+参考答案),文件包含2024年广东省广州市天河区中考物理二模试卷原卷版docx、2024年广东省广州市天河区中考物理二模试卷参考答案pdf等2份试卷配套教学资源,其中试卷共11页, 欢迎下载使用。
2023年广东省广州市育才中学中考三模物理试题(原卷版+解析版): 这是一份2023年广东省广州市育才中学中考三模物理试题(原卷版+解析版),文件包含2023年广东省广州市育才中学中考三模物理试题原卷版docx、2023年广东省广州市育才中学中考三模物理试题解析版docx等2份试卷配套教学资源,其中试卷共27页, 欢迎下载使用。

