- 2024淄博高二下学期期末考试数学含解析 试卷 0 次下载
- 2024淄博高二下学期期末考试英语含解析 试卷 0 次下载
- 2024淄博高二下学期期末考试地理含解析 试卷 0 次下载
- 2024淄博高二下学期期末考试历史含解析 试卷 0 次下载
- 2024淄博高二下学期期末考试政治含解析 试卷 0 次下载
2024淄博高二下学期期末考试生物含解析
展开生物学
注意事项:
1.答卷前,考生务必将自己的姓名、考生号等填写在答题卡和试卷指定位置。
2.回答选择题时,选出每小题答案后,用铅笔把答题卡上对应题目的答案标号涂黑。如需改动,用橡皮擦干净后,再选涂其他答案标号。回答非选择题时,将答案写在答题卡上。写在本试卷上无效。
3.考试结束后,将本试卷和答题卡一并交回。
一、选择题:本题共15小题,每小题2分,共30分。每小题只有一个选项符合题目要求。
1. 维生素 D有利于钙和磷的吸收,可从食物中获取,也可由皮下7-脱氢胆固醇在紫外线作用下转化而来。下列说法错误的是( )
A. 钙和磷等大量元素对于生命活动是必不可少的
B. 维生素 D以协助扩散的方式进入小肠上皮细胞
C. 体液中钙离子浓度降低易引发骨骼肌收缩加强
D. 适当的晒太阳或增加户外运动有利于骨骼发育
2. 大多数革兰氏阴性菌的细胞壁中存在危害宿主细胞的内毒素,包括脂质A、核心多糖和特异多糖等成分。脂质 A携带多种饱和脂肪酸长链和磷酸基团,是内毒素的主要毒性和生物学活性成分,不同种细菌的脂质A结构相似,具有保守性。下列说法错误的是( )
A. 脂质 A 与植物脂肪相比,熔点较高
B. 内毒素在高尔基体加工完成后,运输至细胞壁发挥作用
C. 不同种革兰氏阴性菌对宿主细胞的危害相似
D. 不是所有糖类都作为细胞的能源物质
3. 紫外线可刺激人体皮肤黑色素细胞增殖分化,加速黑色素的分泌。黑色素细胞借助树枝状突起伸向邻近的角质层细胞,传递信息并转移黑色素,随着角质层细胞的老化脱落将黑色素排出体外。下列说法错误的是( )
A. 人体皮肤黑色素细胞膜上可能存在紫外线受体
B. 细胞膜主要由脂质和蛋白质组成,脂质约占细胞膜总质量的50%
C. 细胞膜的蛋白质使细胞膜的表面张力升高
D. 细胞膜的磷脂分子能够侧向自由移动有利于黑色素的转移
4. 植物细胞膜上的PMA 可水解ATP 将细胞质中的H⁺排出细胞,形成细胞内外的H⁺浓度梯度。在H⁺浓度梯度驱动下,根细胞膜上的H⁺/Mg2+转运蛋白将Mg2+转运至细胞内。科研人员利用大麦研究了Ca2+和K⁺对Mg2+吸收的影响,结果如表。下列说法错误的是( )
A. PMA 在H⁺转运过程中自身构象会发生改变
B. 根细胞通过 H⁺ /Mg2+转运蛋白吸收Mg2+时,伴随着 H⁺流出细胞
C. 添加Ca2+后,大麦根系和地上部的Mg2+吸收量明显下降
D. 施肥时,偏施钾肥可能加剧植株缺镁的现象
5. 组成染色质的蛋白质包括组蛋白(结构蛋白)和非组蛋白(与DNA 特异性结合的功能性蛋白,如DNA 聚合酶等)。下列说法错误的是( )
A. 核仁是rRNA 合成、加工和核糖体亚基装配的主要场所
B. 组蛋白基因的表达需要非组蛋白的协助
C. 组蛋白的修饰会抑制基因的表达
D. 非组蛋白能影响DNA的复制,调控基因的转录等
6. 萌发的小麦种子中含有α-淀粉酶和β-淀粉酶,α-淀粉酶耐高温不耐酸,使淀粉从内部随机水解;β-淀粉酶不耐高温较耐酸,使淀粉从末端以两个单糖为单位水解。在50℃条件下检测β-淀粉酶在不同溶液中的热稳定性,结果如图。下列说法错误是( )
A. 与β-淀粉酶相比,α-淀粉酶水解淀粉后的产物更丰富
B. 淀粉胃液中经α-淀粉酶水解后,产物可被人体直接吸收
C. 2%淀粉溶液和30mml·L-1 Ca2+都对β-淀粉酶的活性有一定的保护作用
D. Ca2+、淀粉与淀粉酶共存利于维持β-淀粉酶较长时间的热稳定性
7. GTP 与 ATP 的分子结构和功能相似,可由GDP 接收ATP 的一个磷酸基团转化而来。GTP 能为细胞生命活动供能,并可激活细胞膜上的G蛋白,使其发挥信号转导作用。下列说法错误的是( )
A. ADP转化为ATP 过程中,需要生物膜上的相关酶催化
B. 细胞膜主动运输Ca2+时,ATP 水解使Ca2+载体蛋白磷酸化
C. GTP 与ATP脱去2个磷酸基团后可作为RNA 合成的原料
D. GTP 末端的磷酸基团具有较高的转移势能,可为细胞间信息交流供能
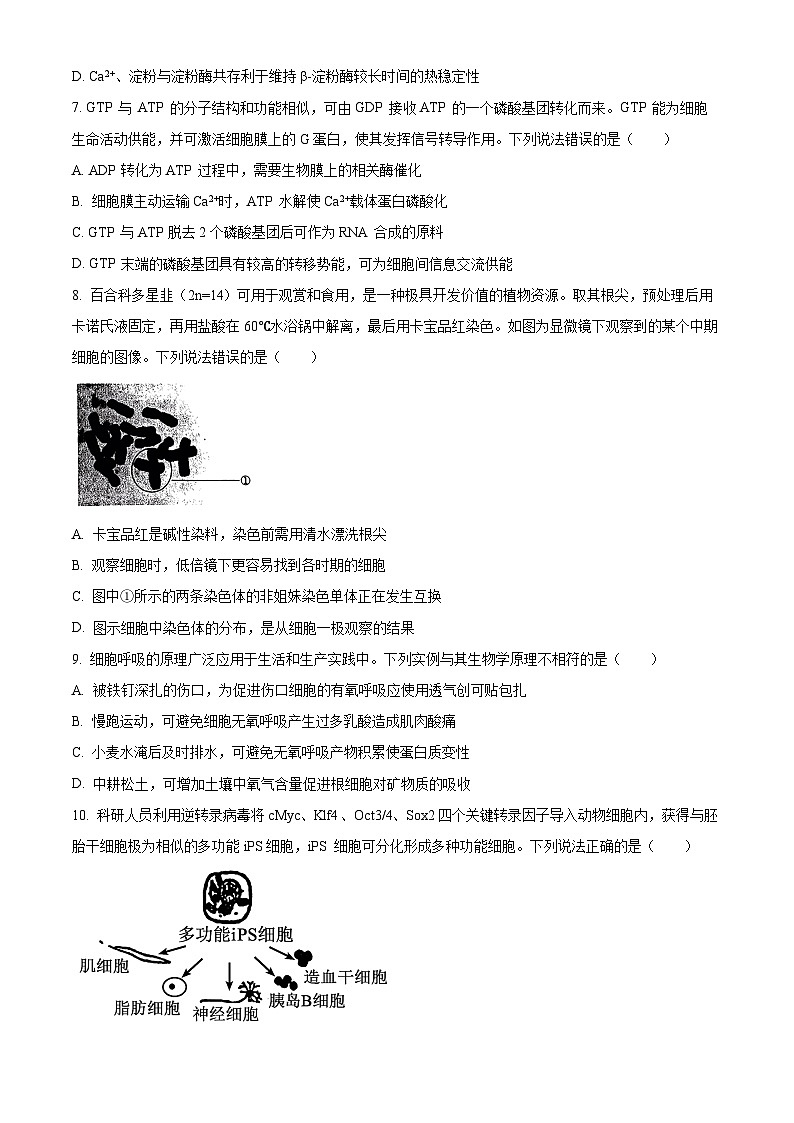
8. 百合科多星韭(2n=14)可用于观赏和食用,是一种极具开发价值的植物资源。取其根尖,预处理后用卡诺氏液固定,再用盐酸在60℃水浴锅中解离,最后用卡宝品红染色。如图为显微镜下观察到的某个中期细胞的图像。下列说法错误的是( )
A. 卡宝品红是碱性染料,染色前需用清水漂洗根尖
B. 观察细胞时,低倍镜下更容易找到各时期的细胞
C. 图中①所示的两条染色体的非姐妹染色单体正在发生互换
D. 图示细胞中染色体的分布,是从细胞一极观察的结果
9. 细胞呼吸的原理广泛应用于生活和生产实践中。下列实例与其生物学原理不相符的是( )
A. 被铁钉深扎的伤口,为促进伤口细胞的有氧呼吸应使用透气创可贴包扎
B. 慢跑运动,可避免细胞无氧呼吸产生过多乳酸造成肌肉酸痛
C. 小麦水淹后及时排水,可避免无氧呼吸产物积累使蛋白质变性
D. 中耕松土,可增加土壤中氧气含量促进根细胞对矿物质的吸收
10. 科研人员利用逆转录病毒将cMyc、Klf4、Oct3/4、Sx2四个关键转录因子导入动物细胞内,获得与胚胎干细胞极为相似的多功能iPS细胞,iPS 细胞可分化形成多种功能细胞。下列说法正确的是( )
A. 动物体细胞导入关键转录因子产生 iPS细胞的过程属于再分化
B. iPS 细胞可分化形成多种功能性细胞体现了细胞的全能性
C. 成熟红细胞衰老后,控制其凋亡的基因开始表达
D. 胰岛B细胞可通过细胞自噬维持细胞内部环境的稳定
11. 某实验室研制出一种新型果酒果醋两用的发酵装置。制作苹果醋流程为:挑选新鲜苹果—打浆—酶解—接种酵母菌—发酵—接种醋酸菌—发酵—澄清—产品。下列说法错误的是( )
A. 用纤维素酶和果胶酶进行酶解,可提高果汁的产量和澄清度
B. 发酵罐需预留1/3 的空间,主要目的是防止发酵液溢出
C. 果酒发酵时,回旋式单向阀内无气泡排出意味着发酵结束
D. 果醋发酵时,应适当提高发酵温度并打开充氧泵
12. 硝化细菌包括两类代谢菌群:亚硝酸菌(将氨氧化成亚硝酸)及硝酸菌(将亚硝酸氧化成硝酸)。这两类菌群通常生活在一起,能将废水中的氨转化为硝酸盐,去除废水中的有害物质。通过稀释涂布平板法,可分离纯化得到硝酸菌。下列说法正确的是( )
A. 培养基中应以(NH4)2SO4作为唯一氮源,进行硝酸菌纯培养
B. 硝化细菌必需在含有机碳和O2的环境中才能生长繁殖
C. 配制硝酸菌的培养基需先调pH至弱碱性,再进行高压蒸汽灭菌
D. 菌落数为30-300的平板上单菌落为纯培养物的概率最大
13. 红豆杉(2n=24)能产生有效抗癌物质紫杉醇,但其生长缓慢,繁殖率低。科学家尝试通过红豆杉和柴胡(2n=12)的不对称体细胞杂交培育能产生紫杉醇的柴胡。不对称体细胞杂交是指利用射线将供体原生质体钝化,破坏其部分染色体,与未经辐射的受体原生质体融合,所得融合细胞含全套受体染色体及部分供体染色体。下列说法正确的是( )
A. 将红豆杉组织放入生长素浓度远高于细胞分裂素的培养基中脱分化
B. 用一定剂量的射线照射柴胡原生质体,破坏其部分染色体
C. 将柴胡原生质体与红豆杉原生质体用灭活的病毒诱导融合
D. 融合细胞内染色体条数为13—35时,可初步判断为不对称杂交细胞
14. 微载体是一种直径在 60—250μm的微小颗粒,通常由天然葡聚糖或各种合成聚合物组成。它们能够作为载体,使贴壁依赖性细胞在其表面附着生长,常应用于悬浮培养系统,培养装置局部如图。下列说法正确的是( )
A. 利用微载体培养动物细胞时,可避免发生接触抑制现象
B. 微载体浓度越高,可附着表面积越大,越利于细胞培养
C. 图中搅拌器的主要作用是增大 CO2浓度维持培养液pH
D. 图中悬浮系统中的细胞传代培养时,也需用胰蛋白酶处理
15. “CTAB 法”和“SDS 法”是提取DNA 的常用方法。CTAB 提取液含有 CTAB、EDTA 等成分,SDS 提取液含SDS、EDTA等成分。CTAB 与SDS 均能破坏膜结构,使蛋白质变性;EDTA 能螯合Mg2+、Mn2+,抑制DNA 酶的活性。某科研小组比较了两种方法,测定结果如下表(OD260主要反映核酸的浓度,OD280主要反映蛋白质的浓度。理论上,纯DNA溶液的OD260/OD280为1.8,纯 RNA 溶液的OD260/OD280为2.0)。下面说法错误的是( )
A. 加入EDTA,可以提高所提取DNA 的完整性和总量
B. 用“CTAB 法”提取DNA,提取液经离心处理后,取上清液进一步纯化
C. 表中“SDS法”提取的DNA 纯度较低,含有的杂质主要是RNA
D. “CTAB 法”可以通过琼脂糖凝胶电泳初步判断DNA 是否降解
二、选择题:本题共5小题,每小题3分,共15分。每小题有一个或多个选项符合题目要求,全部选对的得3分,选对但不全的得1分,有选错的得0分。
16. 水稻光合色素吸收的光能主要通过光反应和非光化学猝灭(NPQ)消耗。高温、高光照条件下,光反应耗能受碳反应的限制,过剩能量易造成生物膜损伤。这时,NPQ 增强将过剩的能量转换为热能进一步消耗,同时,光反应积累的O2与CO2能竞争性结合C5,引发光呼吸,消耗过量O2,产生 CO2。下列说法错误的是( )
A. 光合色素吸收的光能全部转化为ATP 和NADPH中的化学能
B. 高温、高光照条件下,NPQ增强与暗反应无法消耗过多 ATP、NADPH有关
C. 光呼吸可为暗反应提供CO2,是其存在的积极意义之一?
D. NPQ 是植物的光保护机制之一,可提高强光条件下光能的利用率
17. 细胞生存所需能量大部分由线粒体呼吸链提供,呼吸链是指在线粒体内膜上的一系列复合体(1、Ⅱ、Ⅲ、Ⅳ)将电子(e⁻) 传递到O2的过程,过程如图。Cyt c为电子传递链中可移动的细胞色素c蛋白,下列说法正确的是( )
A. 四种复合体均在传递e⁻的同时转运 H⁺,形成膜两侧H⁺浓度差
B. Cyt c具有亲水性,外露部分所处位置是细胞质基质
C. 传递的e-来自NADH和琥珀酸,最终受体为O2
D. 通过H⁺跨膜运输驱动ATP合成,使产生的能量大部分储存在 ATP 中
18. 为研究一种双链DNA 分子 A的分子质量大小,用不同的限制酶对A进行切割,切割产物通过琼脂糖凝胶电泳进行分离,用大小已知的DNA片段的电泳结果作为分子质量大小的标记。下列说法正确的是( )
A. DNA 分子的迁移速率与凝胶浓度、DNA 分子大小和构象有关
B. 凝胶中加入DNA染色剂,电泳后将凝胶放在紫外灯下观察
C. A为一个环状DNA分子,有一个 NtⅠ酶切位点和两个 EcRI酶切位点
D. A的分子质量大小为10kb,NtI酶切位点与 EcRI酶切位点的最大距离为2kb
19. 制备单克隆抗体1时,可采用酶联免疫吸附法检测是否制备成功,原理如图。下列关于单克隆抗体制备与检测的说法,错误的是( )
A. 用抗原对小鼠进行免疫是为了获得能无限增殖的B淋巴细胞
B. 经特定选择培养基筛选后,存活的杂交瘤细胞均可产生所需的抗体
C. 制备酶标抗体时,应以单克隆抗体1作为抗原
D. 检测到的颜色越深,待测样液中抗体1 含量越多
20. 科研人员从小鼠8细胞时期的胚胎中制备了一种干细胞系,称为潜能干细胞(EPSC)。将EPSC转变为上胚层样细胞和下胚层样细胞,再逐步分化形成类胚胎结构,高度还原了胚胎的发育过程。下列说法正确的是( )
A. 与多能干细胞相比,EPSC的自我更新能力和分化潜能更大
B. EPSC培养需要定期更换培养液,清除代谢废物
C. EPSC转变出的上胚层和下胚层,类似于囊胚期的内、外胚层
D. EPSC产生特定细胞,可以在新药的测试中发挥重要作用
三、非选择题:本题共5小题,共55分。
21. ST2是一种白介素受体蛋白,存在两种形式,一种是存在于细胞膜表面的膜结合型蛋白ST2L,另一种是存在于血液中的可溶性蛋白sST2。当ST2L 与 IL-33 蛋白结合时,可激活细胞内的信号通路,促进免疫和炎症反应,增强组织修复,对心脏起保护作用。sST2可竞争性结合IL-33,阻止ST2L 起作用, 从而抑制IL-33/ST2L 的信号传导。sST2与心肌纤维化和心肌重构有关,其浓度越高心衰越严重,临床上常作为心血管疾病早期的标志物,正常人体内sST2 含量约为9~35ng/mL。
(1)ST2的合成起始于细胞质中______的核糖体,先合成出一小段信号肽,再在信号识别颗粒(SRP)和信号识别受体等物质的协助下,进入______内,完成ST2多肽链的合成,进一步修饰、折叠、加工后,以“出芽”的方式形成______输出,输出的蛋白质并不包含信号肽,推测其原因是______。
(2)高尔基体能够将成熟的ST2准确转运到细胞膜上或细胞外,该过程体现高尔基体功能是______
(3)sST2 竞争性结合IL-33,阻止IL-33与细胞表面的ST2L 结合,sST2存在的积极意义是______,所以体内需要存在少量sST2。
(4)诺欣妥和依那普利都是治疗心衰的药物,药物临床实验结果如图。二者在减缓心衰方面效果比较好的是______,理由是______。
22. 科研人员为研究光照强度对光合作用的影响,对马铃薯植株进行了不同程度的遮光处理并测定了相关数据,结果如下表。
注:CK: 正常光照(78000 lx),Z1:单层遮光(16000 lx),Z2:双层遮光(3800lx)
(1)马铃薯叶肉细胞中捕获光能的色素存在于______,提取色素的原理是______,沿滤纸条扩散最快的色素在光合作用中的作用是______,色素吸收的光能从光反应产物转移到有机物中,其中______可以进入筛管运输到植株各处。
(2)从表中数据分析,遮光程度越高,叶绿素相对含量越低,原因是______。实验进行到后期,两组遮光处理植株都存在枯死现象,原因是______。
(3)已知遮光处理后,照射到植株上的散射光主要为波长较长的光,通过对Z2组叶绿素相对含量分析发现,叶绿素b/叶绿素a的比值明显上升,原因是______。
(4)气孔导度降低会限制植物叶片对CO2的吸收,直接影响光合作用的______阶段;本实验中,遮光组马铃薯净光合速率低的限制因素并不是气孔导度,判断依据是______。
23. 卡拉胶是一种大分子聚合物硫酸多糖,溶解性较差,可被卡拉胶酶降解。降解产物具有多种生物活性,如抗炎、抗凝血等,在食品、医药等领域具有广阔的应用前景。科研人员利用腐烂的角叉菜为材料,筛选了高产卡拉胶酶菌株,过程如图。
(1)筛选高产卡拉胶酶菌株的培养基应以______为唯一碳源,该培养基的功能是______。
(2)从试管⑤中分别取0.2ml稀释液,涂布在三个完全培养基上,培养72小时后,三个培养基上的菌落数分别为:56、59、62,推测腐烂角叉菜液中菌株数为______个/mL。培养基中的卡拉胶被卡拉胶酶降解,在菌落周围形成透明圈。初筛培养基a的菌落分布如图,进一步纯化培养菌株时,应挑取图中的菌落是______(填字母),请说明理由______。
(3)复筛培养基b的接种方式是______。接种时,接种环应先在酒精灯上灼烧,冷却后再接种,原因是______。接种环在接种过程中需要灼烧的次数是______。
(4)利用高产卡拉胶酶菌株进行工业发酵,当高密度发酵时,发酵罐内温度会上升,原因是______。发酵后,再经过______,最终获得卡拉胶酶产品。
24. 胎盘是胎儿摄取营养的器官,由滋养层细胞分化而来。胎盘异常是动物克隆失败的常见原因。中国科学院探索出一种新的解决方法:将体细胞核移植胚胎(SCNT)的内细胞团(ICM),注入到去除ICM的胚胎(ICSI,由单精子注入卵细胞形成)囊胚腔中,实现滋养层细胞替代,成功克隆出一只健康的雄性恒河猴,过程如图。
(1)整个培育过程应用了多种技术,其中细胞工程的基础技术是______,胚胎工程的技术有______。
(2)过程①中,培养受体细胞时,常需在合成培养基中另外加入的成分是______,将该细胞培养到______期后,通过______等物理方法,无需穿透透明带就可完成去核操作。
(3)过程②单精子注射前,解冻的精子需要先进行______处理。与正常受精过程相比,单精子注射的优点为卵子的______(填结构名称)无需发生生理反应,即可防止多精子入卵。
(4)为保证胚胎的质量,胚胎移植前能否利用重组胚胎滋养层细胞的DNA 进行恒河猴遗传病筛查,请做出判断并说明理由______。
25. 隐花色素(CRY2蛋白)是拟南芥中一种蓝光受体蛋白,激活后将信号传递到下游,调控植物的光形态建成。为探究蓝光下CRY2蛋白与下游蛋白SPA1间的作用机制,某研究团队将基因SPA1与基因AD(AD 为转录因子1)融合构建了 AD重组载体,将基因CRY2与基因BD(BD 为转录因子2)融合构建了BD 重组载体,将两重组质粒导入带有报告基因His的酵母菌(缺少Trp、Leu合成基因)。酵母菌内报告基因 His的表达产物为组氨酸,转录时需要AD和BD共同作用于转录因子结合序列,两蛋白分开时不能激活 His基因的转录。
(1)研究SPA1蛋白与CRY2蛋白的相互作用时,先提取拟南芥细胞中总 RNA,再通过PCR分别扩增出基因SPA1和基因CRY2,PCR过程需要的酶是______,加入dNTP 可为PCR 过程提供______。
(2)为正确构建AD—SPA1融合基因,扩增基因SPA1时,与a链结合的引物为______,需要在其______(填“3’”或“5’”)端添加的限制酶识别序列是______。构建BD—CRY2基因表达载体时,切割基因CRY2时,应选择的限制酶是______,理由是______。
(3)将两种重组质粒导入前,需先用无菌的Ca2+溶液处理酵母菌,目的是______。为保证两目的基因表达的蛋白具有正常的结构和功能,选择酵母菌而不是细菌作为受体细胞,原因是______。
(4)将导入不同载体组合的酵母菌,在不同类型的培养基上对比培养,蓝光照射下培养结果如图。其中,培养基①是缺乏Trp(色氨酸)和Leu(亮氨酸)的基本培养基,导入不同载体组合的酵母菌在该培养基上都能生长,原因是______。培养基②应为缺乏______的培养基,菌落e能在该培养基上生长的原因是______。
Mg2+吸收量(μml Mg2+(10g)-1fw8h-1)
Mg2+
Mg2++Ca2+
Mg2++Ca2++K⁺
根系
165
115
15
地上部
88
25
6.5
CTAB
SDS
OD260
OD280
OD260/OD280
OD260
OD280
OD260/OD280
0.033
0.018
1.833
0.006
0.005
1.2
项目
处理
叶绿素相对含量μg·g-2
气孔导度mml·m2·s-1
蒸腾速率mml·m2·s-1
胞间CO2浓度μml·m2·s-1
净光合速率μml·ml-2
CK
39.067
48.763
1.656%
221.207
4.545
Z1
37.067
59.563
1.930
271.652
3.182
Z2
33.967.
53.564
1.756、
282.649
3113
参照秘密级管理★启用前
2023-2024 学年度第二学期高二教学质量检测
生物学
注意事项:
1.答卷前,考生务必将自己的姓名、考生号等填写在答题卡和试卷指定位置。
2.回答选择题时,选出每小题答案后,用铅笔把答题卡上对应题目的答案标号涂黑。如需改动,用橡皮擦干净后,再选涂其他答案标号。回答非选择题时,将答案写在答题卡上。写在本试卷上无效。
3.考试结束后,将本试卷和答题卡一并交回。
一、选择题:本题共15小题,每小题2分,共30分。每小题只有一个选项符合题目要求。
1. 维生素 D有利于钙和磷的吸收,可从食物中获取,也可由皮下7-脱氢胆固醇在紫外线作用下转化而来。下列说法错误的是( )
A. 钙和磷等大量元素对于生命活动是必不可少的
B. 维生素 D以协助扩散的方式进入小肠上皮细胞
C. 体液中钙离子浓度降低易引发骨骼肌收缩加强
D. 适当的晒太阳或增加户外运动有利于骨骼发育
【答案】B
【解析】
【分析】维生素D属于固醇类脂质,能促进动物肠道对钙磷的吸收,调节钙磷的平衡。
【详解】A、钙和磷是组成生物体的大量元素,对于生命活动是必不可少的,A正确;
B、维生素D属于脂质,以自由扩散的方式进入小肠上皮细胞,B错误;
C、体液中钙离子浓度降低,易引发骨骼肌收缩加强,进而引起抽搐现象,C正确;
D、维生素 D有利于钙和磷的吸收,维生素D可由皮下7-脱氢胆固醇在紫外线作用下转化而来,所以适当的晒太阳或增加户外运动有利于骨骼发育,D正确。
故选B。
2. 大多数革兰氏阴性菌的细胞壁中存在危害宿主细胞的内毒素,包括脂质A、核心多糖和特异多糖等成分。脂质 A携带多种饱和脂肪酸长链和磷酸基团,是内毒素的主要毒性和生物学活性成分,不同种细菌的脂质A结构相似,具有保守性。下列说法错误的是( )
A. 脂质 A 与植物脂肪相比,熔点较高
B. 内毒素在高尔基体加工完成后,运输至细胞壁发挥作用
C. 不同种革兰氏阴性菌对宿主细胞的危害相似
D. 不是所有的糖类都作为细胞的能源物质
【答案】B
【解析】
【分析】脂肪是由三分子脂肪酸与一分子甘油发生反应而形成的酯,即三酰甘油(又称甘油三酯)。植物脂肪大多含有不饱和脂肪酸,在室温时呈液态,如日常炒菜用的食用油(花生油、豆油和菜籽油等);大多数动物脂肪含有饱和脂肪酸,室温时呈固态。
【详解】A、脂质A携带多种饱和脂肪酸长链和磷酸基团,植物脂肪大多含有不饱和脂肪酸,在室温时呈液态,因此脂质A与植物脂肪相比,熔点较高,A正确;
B、细菌为原核生物没有内质网和高尔基体,不能对内毒素加工,B错误;
C、不同种细菌的脂质A结构相似,具有保守性,故不同种革兰氏阴性菌对宿主细胞的危害相似,C正确;
D、不是所有的糖类都作为细胞的能源物质,如核糖、脱氧核糖、纤维素等,D正确。
故选B。
3. 紫外线可刺激人体皮肤黑色素细胞增殖分化,加速黑色素的分泌。黑色素细胞借助树枝状突起伸向邻近的角质层细胞,传递信息并转移黑色素,随着角质层细胞的老化脱落将黑色素排出体外。下列说法错误的是( )
A. 人体皮肤黑色素细胞膜上可能存在紫外线受体
B. 细胞膜主要由脂质和蛋白质组成,脂质约占细胞膜总质量的50%
C. 细胞膜的蛋白质使细胞膜的表面张力升高
D. 细胞膜磷脂分子能够侧向自由移动有利于黑色素的转移
【答案】C
【解析】
【分析】细胞膜的功能:将细胞与外界环境分开;控制物质进出细胞;进行细胞间的信息交流。
【详解】A、依据题干信息,紫外线可刺激人体皮肤黑色素细胞增殖分化,紫外线是信息分子,黑色素细胞是靶细胞,信息分子与靶细胞的结合需要受体的参与进行,所以人体皮肤黑色素细胞膜上可能存在紫外线受体,A正确;
B、细胞膜主要由脂质和蛋白质组成,脂质约占细胞膜总质量的50%,蛋白质约占40%,糖类占2%-10%,B正确;
C、细胞膜上的蛋白质使细胞膜的表面张力降低,C错误;
D、角质层细胞的老化脱落将黑色素排出体外的过程依赖于膜的流动性,膜的流动性与磷脂分子和蛋白质分子的流动性有关,故细胞膜的磷脂分子能够侧向自由移动有利于黑色素的转移,D正确。
故选C。
4. 植物细胞膜上的PMA 可水解ATP 将细胞质中的H⁺排出细胞,形成细胞内外的H⁺浓度梯度。在H⁺浓度梯度驱动下,根细胞膜上的H⁺/Mg2+转运蛋白将Mg2+转运至细胞内。科研人员利用大麦研究了Ca2+和K⁺对Mg2+吸收的影响,结果如表。下列说法错误的是( )
A. PMA 在H⁺转运过程中自身构象会发生改变
B. 根细胞通过 H⁺ /Mg2+转运蛋白吸收Mg2+时,伴随着 H⁺流出细胞
C. 添加Ca2+后,大麦根系和地上部的Mg2+吸收量明显下降
D. 施肥时,偏施钾肥可能加剧植株缺镁的现象
【答案】B
【解析】
【分析】由题干PMA可以利用ATP水解产生的能量将细胞质中的H+排出细胞,消耗能量,运输方式为主动运输。
【详解】A、依据题干信息,PMA可以利用ATP水解产生的能量将细胞质中的H+排出细胞,消耗能量,运输方式为主动运输,需要载体蛋白转运,载体蛋白与运输的物质相结合,自身构象发生改变,A正确;
B、依据题干,PMA可以利用ATP水解产生的能量将细胞质中的H+排出细胞,消耗能量,运输方式为主动运输,可知细胞内的H+浓度小于细胞外,根细胞通过 H⁺ /Mg2+转运蛋白吸收Mg2+时,根细胞吸收Mg2+属于主动运输,此过程消耗的是H+电化学梯度势能,故伴随着 H⁺运进细胞,B错误;
C、与Mg2+组相比较,Mg2++Ca2+组的根系和地上部Mg2+吸收量均明显降低,C正确;
D、Mg2++Ca2++K⁺组与Mg2++Ca2+组相比较,Mg2+吸收量下降明显,说明施肥时,偏施钾肥可能会加剧植株缺镁的现象,D正确。
故选B。
5. 组成染色质的蛋白质包括组蛋白(结构蛋白)和非组蛋白(与DNA 特异性结合的功能性蛋白,如DNA 聚合酶等)。下列说法错误的是( )
A. 核仁是rRNA 合成、加工和核糖体亚基装配的主要场所
B. 组蛋白基因的表达需要非组蛋白的协助
C. 组蛋白的修饰会抑制基因的表达
D. 非组蛋白能影响DNA的复制,调控基因的转录等
【答案】C
【解析】
【分析】1、染色质是极细的丝状物,因容易被碱性染料染成深色而得名。染色质主要由 DNA 和蛋白质组成,DNA是遗传信息的载体。细胞分裂时,细胞核解体,染色质高度螺旋化,缩短变粗,成为光学显微镜下清晰可见的圆柱状或杆状的染色体。细胞分裂结束时,染色体解螺旋,重新成为细丝状的染色质,被包围在新形成的细胞核里。因此,染色质和染色体是同一物质在细胞不同时期的两种存在状态。
2、核仁与rRNA 的合成以及核糖体的形成有关。
3、生物体基因的碱基序列保持不变,但基因表达和表型发生可遗传变化的现象,叫作表观遗传
【详解】A、核仁的主要功能是进行核糖体与rRNA的合成,rRNA 合成、加工和核糖体亚基装配都在核仁中完成,A正确;
B、依题意,组蛋白是指结构蛋白,如构成染色质的蛋白质。非组蛋白是指能与DNA 特异性结合的功能性蛋白,如DNA 聚合酶等。组蛋白是由细胞中基因经基因表达产生,基因表达过程需要RNA聚合酶等多种酶参与起作用,因此,组蛋白基因的表达需要非组蛋白的协助,B正确;
C、构成染色体的组蛋白发生甲基化、乙酰化等修饰会影响基因的表达,可能促进基因表达,也可能抑制基因表达,C错误;
D、非组蛋白能影响DNA的复制,调控基因的转录等,如DNA聚合酶能影响DNA的复制,RNA聚合酶能调控基因的转录,D正确。
故选C。
6. 萌发的小麦种子中含有α-淀粉酶和β-淀粉酶,α-淀粉酶耐高温不耐酸,使淀粉从内部随机水解;β-淀粉酶不耐高温较耐酸,使淀粉从末端以两个单糖为单位水解。在50℃条件下检测β-淀粉酶在不同溶液中的热稳定性,结果如图。下列说法错误是( )
A. 与β-淀粉酶相比,α-淀粉酶水解淀粉后的产物更丰富
B. 淀粉在胃液中经α-淀粉酶水解后,产物可被人体直接吸收
C. 2%淀粉溶液和30mml·L-1 Ca2+都对β-淀粉酶的活性有一定的保护作用
D. Ca2+、淀粉与淀粉酶共存利于维持β-淀粉酶较长时间的热稳定性
【答案】B
【解析】
【分析】酶具有催化性、高效性和专一性,需要温和的条件。
【详解】A、依据题干信息,α-淀粉酶使淀粉从内部随机水解,而β-淀粉酶使淀粉从末端以两个单糖为单位水解,前者产生的产物种类更多,故与β-淀粉酶相比,α-淀粉酶水解淀粉后的产物更丰富,A正确;
B、α-淀粉酶在胃液中会失活,不能催化淀粉水解,B错误;
C、与对照组相比较,2%淀粉溶液组和30mml·L-1 Ca2+组酶活性较高,说明2%淀粉溶液和30mml·L-1 Ca2+都对β-淀粉酶的活性有一定的保护作用,C正确;
D、据图可知,30mml·L-1 Ca2++2%淀粉溶液组的酶活性相对含量及稳定性高于对照组、2%淀粉组和30mml·L-1 Ca2+组,说明Ca2+、淀粉与淀粉酶共存利于维持β-淀粉酶较长时间的热稳定性,D正确。
故选B。
7. GTP 与 ATP 的分子结构和功能相似,可由GDP 接收ATP 的一个磷酸基团转化而来。GTP 能为细胞生命活动供能,并可激活细胞膜上的G蛋白,使其发挥信号转导作用。下列说法错误的是( )
A. ADP转化为ATP 过程中,需要生物膜上的相关酶催化
B. 细胞膜主动运输Ca2+时,ATP 水解使Ca2+载体蛋白磷酸化
C. GTP 与ATP脱去2个磷酸基团后可作为RNA 合成的原料
D. GTP 末端的磷酸基团具有较高的转移势能,可为细胞间信息交流供能
【答案】A
【解析】
【分析】ATP结构式是A-P~P~P,其中A-表示腺苷、T-表示三个、P-表示磷酸基团,ATP是一种高能化合物,是生命活动能量的直接来源,ATP水解释放的能量来自末端的那个特殊的化学键的断裂,合成ATP所需能量来源于光合作用和呼吸作用,其场所是细胞质基质、叶绿体和线粒体。
【详解】A、ADP转化为ATP 过程中,不一定需要生物膜上的相关酶催化,如有氧呼吸第一阶段可产生ATP,场所为细胞质基质,A错误;
B、细胞膜主动运输Ca2+时,消耗的能力可有ATP提供,ATP 水解使Ca2+载体蛋白磷酸化空间结构发生改变,B正确;
C、GTP 与ATP脱去2个磷酸基团后为核糖核苷酸,可作为RNA 合成的原料,C正确;
D、该分子的结构与ATP结构相似,末端的磷酸基团具有较高的转移势能,可为细胞间信息交流供能,D正确。
故选A。
8. 百合科多星韭(2n=14)可用于观赏和食用,是一种极具开发价值的植物资源。取其根尖,预处理后用卡诺氏液固定,再用盐酸在60℃水浴锅中解离,最后用卡宝品红染色。如图为显微镜下观察到的某个中期细胞的图像。下列说法错误的是( )
A. 卡宝品红是碱性染料,染色前需用清水漂洗根尖
B. 观察细胞时,低倍镜下更容易找到各时期的细胞
C. 图中①所示的两条染色体的非姐妹染色单体正在发生互换
D. 图示细胞中染色体的分布,是从细胞一极观察的结果
【答案】C
【解析】
【分析】1、染色体容易被碱性染料着色。
2、细胞处于不同分裂时期,染色体存在状态不同,通过在高倍显微镜下观察各个时期细胞内染色体的存在状态,就可以判断这些细胞分别处于哪个分裂时期。
3、制片流程为:解离→漂洗→染色→制片。
【详解】A、卡宝品红是碱性染料,染色前需用清水漂洗根尖,去除解离液,A正确;
B、观察细胞时,低倍镜下不容易找到各时期的细胞,应用高倍镜,B正确;
C、本实验的选材是根尖,体细胞,进行的是有丝分裂,一般不会发生两条染色体的非姐妹染色单体间的互换,C错误;
D、从赤道板上的看到的细胞图像是着丝粒整齐地排列在细胞中央的赤道板上,而此图不是,应是从细胞一极观察到的结果,D正确。
故选C。
9. 细胞呼吸的原理广泛应用于生活和生产实践中。下列实例与其生物学原理不相符的是( )
A. 被铁钉深扎的伤口,为促进伤口细胞的有氧呼吸应使用透气创可贴包扎
B. 慢跑运动,可避免细胞无氧呼吸产生过多乳酸造成肌肉酸痛
C. 小麦水淹后及时排水,可避免无氧呼吸产物积累使蛋白质变性
D. 中耕松土,可增加土壤中氧气含量促进根细胞对矿物质的吸收
【答案】A
【解析】
【分析】细胞呼吸原理的应用:
种植农作物时,疏松土壤能促进根细胞有氧呼吸,有利于根细胞对矿质离子的主动吸收;
利用酵母菌发酵产生酒精的原理酿酒,利用其发酵产生二氧化碳的原理制作面包、馒头;
粮食要在低温、低氧、干燥的环境中保存。
【详解】A、破伤风杆菌为厌氧菌,在有氧条件下,其细胞呼吸受到抑制,从而影响其增殖,因此包扎伤口时,需要选用透气的创可贴,以抑制破伤风杆菌的增殖,A错误;
B、提倡慢跑等有氧运动是为了避免肌细胞因供氧不足进行无氧呼吸产生大量乳酸,防止乳酸积累使肌肉酸痛,B正确;
C、小麦水淹后及时排水,可避免无氧呼吸产物(酒精)积累使蛋白质变性,进而导致根部腐烂,C正确;
D、中耕松土能促进根细胞有氧呼吸,产生能量,有利于根细胞对矿质离子的主动吸收(消耗能量的主动运输),D正确。
故选A。
10. 科研人员利用逆转录病毒将cMyc、Klf4、Oct3/4、Sx2四个关键转录因子导入动物细胞内,获得与胚胎干细胞极为相似的多功能iPS细胞,iPS 细胞可分化形成多种功能细胞。下列说法正确的是( )
A. 动物体细胞导入关键转录因子产生 iPS细胞的过程属于再分化
B. iPS 细胞可分化形成多种功能性细胞体现了细胞的全能性
C. 成熟红细胞衰老后,控制其凋亡的基因开始表达
D. 胰岛B细胞可通过细胞自噬维持细胞内部环境的稳定
【答案】D
【解析】
【分析】细胞全能性是指细胞经分裂和分化后,仍具有产生完整有机体或分化成其他各种细胞的潜能和特性。
【详解】A、iPS细胞与胚胎干细胞极为类似,因此动物体细胞导入关键转录因子产生 iPS细胞过程属于脱分化,A错误;
B、细胞全能性是指细胞经分裂和分化后,仍具有产生完整有机体或分化成其他各种细胞潜能和特性,因此iPS 细胞分化形成多种功能性细胞未体现全能性,B错误;
C、人体成熟红细胞中没有细胞核和众多细胞器,此时细胞内没有DNA,因此控制其凋亡的基因在其成熟之前已经表达,C错误;
D、在细胞受到损伤、微生物入侵或细胞衰老时,通过细胞自噬,可以清除受损或衰老的细胞器,以及感染的微生物和毒素,从而维持细胞内部环境的稳定,D正确。
故选D。
11. 某实验室研制出一种新型果酒果醋两用的发酵装置。制作苹果醋流程为:挑选新鲜苹果—打浆—酶解—接种酵母菌—发酵—接种醋酸菌—发酵—澄清—产品。下列说法错误的是( )
A. 用纤维素酶和果胶酶进行酶解,可提高果汁的产量和澄清度
B. 发酵罐需预留1/3 的空间,主要目的是防止发酵液溢出
C. 果酒发酵时,回旋式单向阀内无气泡排出意味着发酵结束
D. 果醋发酵时,应适当提高发酵温度并打开充氧泵
【答案】B
【解析】
【分析】1、果酒制备的原理是:酵母菌无氧呼吸产生酒精;
2、果醋制备的原理是:
①在糖源、氧气充足时,可直接将葡萄糖氧化为醋酸;
②在糖源不足、氧气充足时,可利用乙醇为原料,在氧气的作用下,将乙醇氧化为乙醛,再进一步将乙醛氧化为乙酸(醋酸)。
【详解】A、用纤维素酶和果胶酶可以去除植物细胞的细胞壁,所以用纤维素酶和果胶酶进行酶解,可提高果汁的产量和澄清度,A正确;
B、发酵瓶留1/3的空间能避免发酵过程中发酵液溢出,又能满足发酵初期酵母菌对氧气的需求,因为在有氧条件下酵母菌可进行有氧呼吸,进而可满足酵母菌繁殖对能量的需求,B错误;
C、酒精发酵会产生CO2,若旋式单向阀内无气泡排出意味着发酵结束,C正确;
D、果醋发酵的菌种是醋酸菌,发酵的最适温度是30-35℃(大于酵母菌参与的酒精发酵18-30℃),醋酸菌是异养需氧型,所以果醋发酵时,应适当提高发酵温度并打开充氧泵,D正确。
故选B。
12. 硝化细菌包括两类代谢菌群:亚硝酸菌(将氨氧化成亚硝酸)及硝酸菌(将亚硝酸氧化成硝酸)。这两类菌群通常生活在一起,能将废水中的氨转化为硝酸盐,去除废水中的有害物质。通过稀释涂布平板法,可分离纯化得到硝酸菌。下列说法正确的是( )
A. 培养基中应以(NH4)2SO4作为唯一氮源,进行硝酸菌纯培养
B. 硝化细菌必需在含有机碳和O2的环境中才能生长繁殖
C. 配制硝酸菌的培养基需先调pH至弱碱性,再进行高压蒸汽灭菌
D. 菌落数为30-300的平板上单菌落为纯培养物的概率最大
【答案】C
【解析】
【分析】硝化细菌是一类能进行化能合成作用的细菌,是原核生物,最显著的特点是没有成形的细胞核;硝化细菌在氧化氨或亚硝酸时需要氧气参与。高压蒸汽灭菌是一种常用的灭菌方式。
【详解】A、亚硝酸菌能将氨氧化成亚硝酸,硝酸菌能将亚硝酸氧化成硝酸,培养基中应以NaNO2作为唯一氮源,进行硝酸菌的纯培养,A错误;
B、硝化细菌必需在含有机氮和O2的环境中才能生长繁殖,B错误;
C、配制硝酸菌的培养基需先调pH至弱碱性,这样有利于硝酸菌的生长,再进行高压蒸汽灭菌,除掉其他杂菌,C正确;
D、菌落计数最好选菌落数为30-300的平板来计数,但是该范围下单菌落为纯培养物的概率不一定最大,D错误。
故选C。
13. 红豆杉(2n=24)能产生有效抗癌物质紫杉醇,但其生长缓慢,繁殖率低。科学家尝试通过红豆杉和柴胡(2n=12)的不对称体细胞杂交培育能产生紫杉醇的柴胡。不对称体细胞杂交是指利用射线将供体原生质体钝化,破坏其部分染色体,与未经辐射的受体原生质体融合,所得融合细胞含全套受体染色体及部分供体染色体。下列说法正确的是( )
A. 将红豆杉组织放入生长素浓度远高于细胞分裂素的培养基中脱分化
B. 用一定剂量的射线照射柴胡原生质体,破坏其部分染色体
C. 将柴胡原生质体与红豆杉原生质体用灭活的病毒诱导融合
D. 融合细胞内染色体条数为13—35时,可初步判断为不对称杂交细胞
【答案】D
【解析】
【分析】植物体细胞杂交:是指将不同来源的植物体细胞,在一定条件下融合成杂种细胞,并把杂种细胞培育成新植物体的技术。
【详解】A、红豆杉组织的脱分化过程需要的激素条件是生长素与细胞分裂素大体相当,A错误;
B、红豆杉是供体细胞,应用一定剂量的射线照射红豆杉原生质体,破坏其染色质,B错误;
C、灭活的病毒可以诱导动物细胞融合,不可以诱导植物细胞融合,C错误;
D、红豆杉是供体细胞,经射线照射后,会破坏部分染色体,所以经射线照射后的红豆杉细胞中的染色体数目小于24,当融合细胞内染色体条数为13—35时,可初步判断为不对称杂交细胞,D正确。
故选D。
14. 微载体是一种直径在 60—250μm的微小颗粒,通常由天然葡聚糖或各种合成聚合物组成。它们能够作为载体,使贴壁依赖性细胞在其表面附着生长,常应用于悬浮培养系统,培养装置局部如图。下列说法正确的是( )
A. 利用微载体培养动物细胞时,可避免发生接触抑制现象
B. 微载体浓度越高,可附着表面积越大,越利于细胞培养
C. 图中搅拌器的主要作用是增大 CO2浓度维持培养液pH
D. 图中悬浮系统中的细胞传代培养时,也需用胰蛋白酶处理
【答案】D
【解析】
【分析】动物细胞培养技术利用的是细胞增殖的原理,利用动物细胞在适当的条件下能够进行分裂;培养过程中要将组织细胞分散开来,该过程要在无菌无毒的环境,充足的营养,适宜的温度和pH以及适当的气体环境中进行。
【详解】A、微载体的存在使贴壁依赖性细胞在其表面附着生长,但并不能避免发生接触抑制的可能,A错误;
B、当微载体的浓度过高时,细胞的培养将受到限制,B错误;
C、搅拌器的作用主要是增加培养液中的溶氧量,有利于细胞的氧气供应,C错误;
D、图中悬浮系统中的细胞传代培养时,贴壁细胞需要重新用胰蛋白酶处理,使之分散成单个细胞,D正确。
故选D。
15. “CTAB 法”和“SDS 法”是提取DNA 的常用方法。CTAB 提取液含有 CTAB、EDTA 等成分,SDS 提取液含SDS、EDTA等成分。CTAB 与SDS 均能破坏膜结构,使蛋白质变性;EDTA 能螯合Mg2+、Mn2+,抑制DNA 酶的活性。某科研小组比较了两种方法,测定结果如下表(OD260主要反映核酸的浓度,OD280主要反映蛋白质的浓度。理论上,纯DNA溶液的OD260/OD280为1.8,纯 RNA 溶液的OD260/OD280为2.0)。下面说法错误的是( )
A. 加入EDTA,可以提高所提取DNA 的完整性和总量
B. 用“CTAB 法”提取DNA,提取液经离心处理后,取上清液进一步纯化
C. 表中“SDS法”提取的DNA 纯度较低,含有的杂质主要是RNA
D. “CTAB 法”可以通过琼脂糖凝胶电泳初步判断DNA 是否降解
【答案】C
【解析】
【分析】酶具有专一性,EDTA 能螯合Mg2+、Mn2+,抑制DNA 酶的活性,可以减缓DNA的分解。
【详解】A、依据题干信息,EDTA 能螯合Mg2+、Mn2+,抑制DNA 酶的活性,所以可以减缓DNA的分解(降解),提高所提取的DNA的完整性和总量,A正确;
B、CTAB 提取液含有 CTAB、EDTA 等成分,CTAB可以破坏膜结构,使蛋白质变性,变得松散,EDTA 能螯合Mg2+、Mn2+,抑制DNA 酶的活性,防止DNA被降解,故经过处理后,提取液经离心处理,变性后的蛋白质分布于离心管的下层(沉淀物),DNA分布于上层(上清液),可以去上清液进一步纯化,B正确;
C、OD260主要反映核酸的浓度,OD280主要反映蛋白质的浓度,表格中OD260/OD280为1.2,该值偏低,可能的原因有:①核酸浓度低,②蛋白质含量过高,所以含有的杂质可能主要是蛋白质,C错误;
D、琼脂糖凝胶电泳可以用于鉴定DNA的分子质量,也可以将不同质量的DNA区分开,所以“CTAB 法”可以通过琼脂糖凝胶电泳初步判断DNA 是否降解,D准确。
故选C。
二、选择题:本题共5小题,每小题3分,共15分。每小题有一个或多个选项符合题目要求,全部选对的得3分,选对但不全的得1分,有选错的得0分。
16. 水稻光合色素吸收的光能主要通过光反应和非光化学猝灭(NPQ)消耗。高温、高光照条件下,光反应耗能受碳反应的限制,过剩能量易造成生物膜损伤。这时,NPQ 增强将过剩的能量转换为热能进一步消耗,同时,光反应积累的O2与CO2能竞争性结合C5,引发光呼吸,消耗过量O2,产生 CO2。下列说法错误的是( )
A. 光合色素吸收的光能全部转化为ATP 和NADPH中的化学能
B. 高温、高光照条件下,NPQ增强与暗反应无法消耗过多 ATP、NADPH有关
C. 光呼吸可为暗反应提供CO2,是其存在的积极意义之一?
D. NPQ 是植物的光保护机制之一,可提高强光条件下光能的利用率
【答案】AD
【解析】
【分析】光合作用的过程:①光反应阶段(场所是叶绿体的类囊体薄膜):水的光解产生H+与O2,最终形成NADPH,以及ATP的形成;②暗反应阶段(场所是叶绿体的基质):CO2被C5固定形成C3,C3在光反应提供的ATP和NADPH的作用下还原生成C5和糖类等有机物。
【详解】A、光合色素吸收的光能一部分转化为ATP 和NADPH中的化学能,一部分用于水的光解,A错误;
B、高温、高光照条件下,光反应增强,产生的NADPH和ATP增多,暗反应消耗过多 ATP、NADPH,过剩能量易造成生物膜损伤,此时NPQ 增强将过剩的能量转换为热能进一步消耗,减少生物膜的损伤,B正确;
C、光呼吸,消耗过量O2,产生 CO2,可为暗反应提供CO2,C正确;
D、NPQ 增强将过剩的能量转换为热能进一步消耗,减少高强光条件下光能的利用率,进而减少过剩光能对生物膜的损伤,D错误。
故选AD。
17. 细胞生存所需能量大部分由线粒体呼吸链提供,呼吸链是指在线粒体内膜上的一系列复合体(1、Ⅱ、Ⅲ、Ⅳ)将电子(e⁻) 传递到O2的过程,过程如图。Cyt c为电子传递链中可移动的细胞色素c蛋白,下列说法正确的是( )
A. 四种复合体均在传递e⁻的同时转运 H⁺,形成膜两侧H⁺浓度差
B. Cyt c具有亲水性,外露部分所处的位置是细胞质基质
C. 传递的e-来自NADH和琥珀酸,最终受体为O2
D. 通过H⁺跨膜运输驱动ATP合成,使产生的能量大部分储存在 ATP 中
【答案】C
【解析】
【分析】有氧呼吸三个阶段的反应
(1)第一阶段:1分子的葡萄糖分解成2分子的丙酮酸,产生少量的[H],并且释放少量的能量。
(2)第二阶段:丙酮酸和水彻底氧化分解为二氧化碳和[H],并且释放少量的能量。
(3)第三阶段:前两个阶段产生的[H],经过一系列化学反应,与氧结合形成水,同时释放出大量的能量。
【详解】A、由图可知,复合体Ⅰ、Ⅲ、Ⅳ在传递e-的同时转运H+,形成膜两侧H+浓度差,但复合物Ⅱ 结合在膜上,没有转运H+,A错误;
B、由图可知,Cyt c是一种部分嵌入膜结构的蛋白质,即该膜的上侧为外侧,下侧为内侧,因为线粒体为双层膜结构,线粒体基质位于内膜内侧,即该膜为线粒体内膜,因此Cyt c外露部分所处的位置是内膜外侧,即线粒体内外膜间隙中,B错误;
C、由图可知,NADH被氧化成NAD+的过程产生e-,琥珀酸由复合体Ⅱ催化变成延胡索酸的过程也产生e-,因此该呼吸链中,传递的e-来自NADH和琥珀酸,C正确;
D、由图可知,复合体Ⅰ、Ⅲ、Ⅳ可以转运H+,形成膜两侧H+浓度差,H+借助F0和F1顺浓度梯度回流驱动ATP的合成,但细胞呼吸产生的能量大部分以热能的形式散失,少部分储存在ATP中,D错误。
故选C。
18. 为研究一种双链DNA 分子 A的分子质量大小,用不同的限制酶对A进行切割,切割产物通过琼脂糖凝胶电泳进行分离,用大小已知的DNA片段的电泳结果作为分子质量大小的标记。下列说法正确的是( )
A. DNA 分子的迁移速率与凝胶浓度、DNA 分子大小和构象有关
B. 凝胶中加入DNA染色剂,电泳后将凝胶放在紫外灯下观察
C. A为一个环状DNA分子,有一个 NtⅠ酶切位点和两个 EcRI酶切位点
D. A的分子质量大小为10kb,NtI酶切位点与 EcRI酶切位点的最大距离为2kb
【答案】ABC
【解析】
【分析】根据题意可知,通过与分子量标记比较可知,单用EcRI处理后产生了4kb和6kb两条带;而利用EcRI和NtI双酶切时产生了6kb、3kb、1kb三条带,即4kb的片段进一步被NtI酶切为3kb和1kb的片段,因此DNA含有一个NtI酶切位点,因为用NtI处理只产生了一个10kb的条带,所以该分子必须是环状的,长度一定是10kb。
【详解】A、在凝胶中,DNA 分子的迁移速率与凝胶的浓度、DNA 分子的大小和构象等有关,A正确;
B、凝胶中加入DNA染色剂,电泳后将凝胶放在波长为300nm的紫外灯下观察,B正确;
C、因为用NtⅠ处理只产生了一个10kb的条带,说明①该DNA是环状的,②该环状DNA上含有一个NtⅠ切割位点;单用EcRⅠ处理后产生了4kb和6kb两条带,说明该环状DNA上含有2个EcRⅠ切割位点,C正确;
D、用EcRⅠ处理后产生的4kb的片段,进一步被NtⅠ酶切为3kb和1kb的片段,可以得知NtⅠ切点与EcRⅠ切点的最短距离为1kb,最大距离为3kb,D错误。
故选ABC。
19. 制备单克隆抗体1时,可采用酶联免疫吸附法检测是否制备成功,原理如图。下列关于单克隆抗体制备与检测的说法,错误的是( )
A. 用抗原对小鼠进行免疫是为了获得能无限增殖的B淋巴细胞
B. 经特定选择培养基筛选后,存活的杂交瘤细胞均可产生所需的抗体
C. 制备酶标抗体时,应以单克隆抗体1作为抗原
D. 检测到的颜色越深,待测样液中抗体1 含量越多
【答案】AB
【解析】
【分析】单克隆抗体制备流程:先给小鼠注射特定抗原使之发生免疫反应,之后从小鼠脾脏中获取已经免疫的B淋巴细胞;诱导B细胞和骨髓瘤细胞融合,利用选择培养基筛选出杂交瘤细胞;进行抗体检测,筛选出能产生特定抗体的杂交瘤细胞;进行克隆化培养,即用培养基培养和注入小鼠腹腔中培养;最后从培养液或小鼠腹水中获取单克隆抗体。
【详解】A、用抗原对小鼠进行免疫是为了获得能分泌产生特定抗体的B淋巴细胞,A错误;
B、由于抗原纯度的限制,故经特定选择培养基筛选后,存活的杂交瘤细胞不一定可产生所需的抗体,B错误;
C、酶联免疫吸附法是检测单克隆抗体制备是否成功的方法,据图示信息可知,抗体1可与特定抗原发生吸附结合,故制备酶标抗体时,应以单克隆抗体1作为抗原,C正确;
D、检测到的颜色越深,说明吸附的单克隆抗体1的含量越高,D正确。
故选AB。
20. 科研人员从小鼠8细胞时期的胚胎中制备了一种干细胞系,称为潜能干细胞(EPSC)。将EPSC转变为上胚层样细胞和下胚层样细胞,再逐步分化形成类胚胎结构,高度还原了胚胎的发育过程。下列说法正确的是( )
A. 与多能干细胞相比,EPSC的自我更新能力和分化潜能更大
B. EPSC培养需要定期更换培养液,清除代谢废物
C. EPSC转变出的上胚层和下胚层,类似于囊胚期的内、外胚层
D. EPSC产生的特定细胞,可以在新药的测试中发挥重要作用
【答案】ABD
【解析】
【分析】胚胎干细胞简称ES或EK细胞,来源于早期胚胎或原始性腺(即囊胚期的内细胞团)。胚胎干细胞的主要用途是:①可用于研究哺乳动物个体发生和发育规律。②是在体外条件下研究细胞分化的理想材料。ES细胞在饲养层细胞上或在添加抑制因子的培养液中,能够维持不分化的状态。在培养液中加入分化诱导因子,如牛黄酸、丁酰环腺苷酸等化学物质时,就可以诱导ES细胞向分化,这为揭示细胞分化和细胞凋亡机理提供了有效的手段。③可以用于治疗人类的某些顽疾,如帕金森综合征、糖尿病、老年痴呆症、肝衰竭、新衰竭、成骨不良。④培育各种组织器官,用于器官移植,解决供体器官不足和器官移植后免疫排斥的问题。
【详解】A、与多能干细胞相比只能分化为特定的几种细胞,EPSC是从小鼠8细胞时期的胚胎中制备了一种干细胞系,分化程度低,与多能干细胞相比,EPSC的自我更新能力和分化潜能更大,A正确;
B、动物细胞培养过程的代谢废物会毒害细胞,故培养EPSC需要定期更换培养液,清除代谢废物,B正确;
C、EPSC转变出的上胚层和下胚层,类似于原肠胚期的内、外胚层,C错误;
D、EPSC能分化产生特定细胞,特定细胞可以在新药的测试中发挥重要作用,D正确。
故选ABD。
三、非选择题:本题共5小题,共55分。
21. ST2是一种白介素受体蛋白,存在两种形式,一种是存在于细胞膜表面的膜结合型蛋白ST2L,另一种是存在于血液中的可溶性蛋白sST2。当ST2L 与 IL-33 蛋白结合时,可激活细胞内的信号通路,促进免疫和炎症反应,增强组织修复,对心脏起保护作用。sST2可竞争性结合IL-33,阻止ST2L 起作用, 从而抑制IL-33/ST2L 的信号传导。sST2与心肌纤维化和心肌重构有关,其浓度越高心衰越严重,临床上常作为心血管疾病早期的标志物,正常人体内sST2 含量约为9~35ng/mL。
(1)ST2的合成起始于细胞质中______的核糖体,先合成出一小段信号肽,再在信号识别颗粒(SRP)和信号识别受体等物质的协助下,进入______内,完成ST2多肽链的合成,进一步修饰、折叠、加工后,以“出芽”的方式形成______输出,输出的蛋白质并不包含信号肽,推测其原因是______。
(2)高尔基体能够将成熟的ST2准确转运到细胞膜上或细胞外,该过程体现高尔基体功能是______
(3)sST2 竞争性结合IL-33,阻止IL-33与细胞表面的ST2L 结合,sST2存在的积极意义是______,所以体内需要存在少量sST2。
(4)诺欣妥和依那普利都是治疗心衰的药物,药物临床实验结果如图。二者在减缓心衰方面效果比较好的是______,理由是______。
【答案】(1) ①. 游离 ②. 内质网 ③. 囊泡 ④. 信号肽在内质网内被切除
(2)对蛋白质分选和定向运输
(3)sST2起负调控的作用,防止过度激活IL-33/ST2L信号通路,引起免疫和炎症反应过度
(4) ①. 诺欣妥 ②. sST2作为心血管疾病发生早期的标志物,诺欣妥组较依那普利组sST2下降更明显,说明诺欣妥治疗效果明显
【解析】
【分析】分泌蛋白的合成和分泌过程所经过的细胞器有核糖体、内质网、高尔基体。
【小问1详解】
ST2是一种白介素受体蛋白,是一种分布于细胞膜上或血液中的蛋白质,其合成起始于细胞质中的游离的核糖体,先合成出一小段信号肽,再在信号识别颗粒(SRP)和信号识别受体等物质的协助下,进入内质网内,完成完成ST2多肽链的合成,进一步修饰、折叠、加工后,以“出芽”的方式形成囊泡输出。但输出的蛋白质并不包含信号肽,可能是信号肽在内质网内被切除。
【小问2详解】
高尔基体可以将成熟的ST2准确转运到细胞膜上或细胞外,体现了高尔基体具有对蛋白质分选和定性运输的作用。
【小问3详解】
依据题干信息,当ST2L 与 IL-33 蛋白结合时,可激活细胞内的信号通路,促进免疫和炎症反应,增强组织修复,对心脏起保护作用,而sST2可竞争性结合IL-33,阻止ST2L 起作用,从而抑制IL-33/ST2L 的信号传导,所以sST2的存在可以起到负调控的作用,即防止IL-33/ST2L信号通路被过度激活,引发免疫和炎症反应过强。
【小问4详解】
依据题干信息,sST2的浓度越高心衰越严重,结合图示信息,经过诺欣妥和依那普利治疗后,与依那普利组相比较,诺欣妥组sST2浓度下降更明显,故诺欣妥治疗效果明显。
22. 科研人员为研究光照强度对光合作用的影响,对马铃薯植株进行了不同程度的遮光处理并测定了相关数据,结果如下表。
注:CK: 正常光照(78000 lx),Z1:单层遮光(16000 lx),Z2:双层遮光(3800lx)
(1)马铃薯叶肉细胞中捕获光能的色素存在于______,提取色素的原理是______,沿滤纸条扩散最快的色素在光合作用中的作用是______,色素吸收的光能从光反应产物转移到有机物中,其中______可以进入筛管运输到植株各处。
(2)从表中数据分析,遮光程度越高,叶绿素相对含量越低,原因是______。实验进行到后期,两组遮光处理植株都存在枯死现象,原因是______。
(3)已知遮光处理后,照射到植株上的散射光主要为波长较长的光,通过对Z2组叶绿素相对含量分析发现,叶绿素b/叶绿素a的比值明显上升,原因是______。
(4)气孔导度降低会限制植物叶片对CO2的吸收,直接影响光合作用的______阶段;本实验中,遮光组马铃薯净光合速率低的限制因素并不是气孔导度,判断依据是______。
【答案】(1) ①. 类囊体薄膜上 ②. 色素可溶解于有机溶剂中 ③. 吸收、传递光能 ④. 蔗糖
(2) ①. 光是合成叶绿素的必要条件,光照强度低,合成叶绿素少 ②. 光照强度低,叶绿素含量低,导致光合作用合成有机物少,不能积累有机物,植物枯死
(3)叶绿素b比叶绿素a更利于吸收波长长的蓝紫光,遮光后,叶绿素b/叶绿素a的比值显明上升,更利于吸收光能用于光反应
(4) ①. 暗反应 ②. 遮光后,气孔导度大,胞间CO2浓度高,而净光合速率低,气孔导度不是净光合速率低的限制因素
【解析】
【分析】光合作用:①光反应场所在叶绿体类囊体薄膜,发生水的光解、ATP和NADPH的生成;②暗反应场所在叶绿体的基质,发生CO2的固定和C3的还原,消耗ATP和NADPH。
【小问1详解】
马铃薯叶肉细胞中捕获光能的色素存在于叶绿体的类囊体薄膜上,提取色素的原理是色素能溶解在有机溶剂(如无水乙醇)中,沿滤纸条扩散最快的色素是胡萝卜素,其在光合作用中的作用是吸收和传递光能,光反应产物中蔗糖可以进入筛管运输到植株各处。
【小问2详解】
从表中数据分析,遮光程度越高,叶绿素相对含量越低,原因可能是光是合成叶绿素的必要条件,光照强度低,合成叶绿素少;实验进行到后期,两组遮光处理植株都存在枯死现象,光照强度低,叶绿素含量低,导致光合作用合成有机物少,不能积累有机物,植物枯死。
【小问3详解】
已知遮光处理后,照射到植株上的散射光主要为波长较长的光,通过对Z2组叶绿素相对含量分析发现,叶绿素b/叶绿素a的比值明显上升,因为叶绿素b比叶绿素a更利于吸收波长长的蓝紫光,遮光后,叶绿素b/叶绿素a的比值显明上升,更利于吸收光能用于光反应。
【小问4详解】
气孔导度降低会限制植物叶片对 CO2的吸收,直接影响光合作用的暗反应阶段, CO2参与暗反应的阶段;本实验中,遮光组马铃薯净光合速率低的限制因素并不是气孔导度,判断依据是气孔导度降低,但胞间浓度升高,而净光合速率低,气孔导度不是净光合速率低的限制因素。
23. 卡拉胶是一种大分子聚合物硫酸多糖,溶解性较差,可被卡拉胶酶降解。降解产物具有多种生物活性,如抗炎、抗凝血等,在食品、医药等领域具有广阔的应用前景。科研人员利用腐烂的角叉菜为材料,筛选了高产卡拉胶酶菌株,过程如图。
(1)筛选高产卡拉胶酶菌株的培养基应以______为唯一碳源,该培养基的功能是______。
(2)从试管⑤中分别取0.2ml稀释液,涂布在三个完全培养基上,培养72小时后,三个培养基上的菌落数分别为:56、59、62,推测腐烂角叉菜液中菌株数为______个/mL。培养基中的卡拉胶被卡拉胶酶降解,在菌落周围形成透明圈。初筛培养基a的菌落分布如图,进一步纯化培养菌株时,应挑取图中的菌落是______(填字母),请说明理由______。
(3)复筛培养基b的接种方式是______。接种时,接种环应先在酒精灯上灼烧,冷却后再接种,原因是______。接种环在接种过程中需要灼烧的次数是______。
(4)利用高产卡拉胶酶菌株进行工业发酵,当高密度发酵时,发酵罐内温度会上升,原因是______。发酵后,再经过______,最终获得卡拉胶酶产品。
【答案】(1) ①. 卡拉胶 ②. 抑制杂菌生长,允许产卡拉胶酶的菌株生长
(2) ①. 2.95×1012 ②. 菌落C ③. 菌落小而透明圈大,说明该菌株产生卡拉胶酶的效率(或酶的活性)更高
(3) ①. 平板划线法 ②. 先灼烧是杀死接种环上的杂菌,后冷却是避免接种环温度过高杀死接种的菌种 ③. 7
(4) ①. 高密度发酵时,发酵内菌种数量多,整体呼吸作用强,产生的热量多 ②. 提取、分离和纯化
【解析】
【分析】微生物培养的关键是无菌操作。微生物培养过程中除考虑营养条件外,还要考虑pH、温度和渗透压等条件,需对培养基和培养皿进行消毒。可以通过稀释涂布平板法或显微镜计数法进行统计计数。
【小问1详解】
卡拉胶是一种大分子聚合物硫酸多糖,溶解性较差,可被卡拉胶酶降解。筛选高产卡拉胶酶菌株培养基应以卡拉胶为唯一碳源,只有能产生卡拉胶酶的菌才能在该培养基桑生长,该培养基的功能是抑制杂菌生长,允许产卡拉胶酶的菌株生长。
【小问2详解】
0.2ml稀释液+19.8ml无菌水,每操作一次稀释100倍,菌液一共稀释了1010倍,三个培养基上菌落数分别为:56、59、62,推测腐烂角叉菜液中菌株数为(56+59+62)÷3÷0.2×1010=2.59×1012,由于菌落C菌落小而透明圈大,说明该菌株产生卡拉胶酶的效率(或酶的活性)更高,应挑取图中的菌落是菌落C。
【小问3详解】
由图可知:复筛培养基b的接种方式是平板划线法。接种时,接种环应先在酒精灯上灼烧,冷却后再接种,是因为先灼烧是杀死接种环上的杂菌,后冷却是避免接种环温度过高杀死接种的菌种。图中共划线6次,由于每次划线之前和之后均需要灼烧接种环,接种环在接种过程中需要灼烧的次数是7次。
【小问4详解】
由于高密度发酵时,发酵内菌种数量多,整体呼吸作用强,产生的热量多,发酵罐内温度会上升。卡拉胶酶属于分子,发酵后,再经过提取、分离和纯化,最终获得卡拉胶酶产品。
24. 胎盘是胎儿摄取营养的器官,由滋养层细胞分化而来。胎盘异常是动物克隆失败的常见原因。中国科学院探索出一种新的解决方法:将体细胞核移植胚胎(SCNT)的内细胞团(ICM),注入到去除ICM的胚胎(ICSI,由单精子注入卵细胞形成)囊胚腔中,实现滋养层细胞替代,成功克隆出一只健康的雄性恒河猴,过程如图。
(1)整个培育过程应用了多种技术,其中细胞工程的基础技术是______,胚胎工程的技术有______。
(2)过程①中,培养受体细胞时,常需在合成培养基中另外加入的成分是______,将该细胞培养到______期后,通过______等物理方法,无需穿透透明带就可完成去核操作。
(3)过程②单精子注射前,解冻的精子需要先进行______处理。与正常受精过程相比,单精子注射的优点为卵子的______(填结构名称)无需发生生理反应,即可防止多精子入卵。
(4)为保证胚胎的质量,胚胎移植前能否利用重组胚胎滋养层细胞的DNA 进行恒河猴遗传病筛查,请做出判断并说明理由______。
【答案】(1) ①. 细胞培养 ②. 体外受精、胚胎移植
(2) ①. 血清 ②. MII ③. 梯度离心、紫外线短时间照射
(3) ①. 获能 ②. 透明带和卵细胞膜
(4)不能,重组胚胎完成了滋养层细胞替代,不能用滋养层细胞来进行DNA分析
【解析】
【分析】胚胎移植:
1、概念:是指将雌性动物的早期胚胎,或者通过体外受精及其他方式得到的胚胎,移植到同种的、生理状态相同的其他雌性动物的体内,使之继续发育为新个体的技术。其中提供胚胎的个体叫供体(遗传特性和生产性能优秀),接受胚胎的个体叫受体(有健康的体质和正常繁殖能力)。
2、应用:胚胎移植是转基因、核移植、或体外受精等技术的最后一道“工序”。
3、现状:在牛的胚胎移植中,技术方法更为简便、实用。
4、意义:可充分发挥雌性优良个体繁殖潜力。供体主要职能只是产生优良特性的胚胎,缩短繁殖周期。
5、生理学基础:(1)供、受体生殖器官的生理变化相同,为胚胎提供相同的生理环境;(2)早期胚胎没有与母体子宫建立组织联系,为胚胎收集提供可能;(3)受体对外来胚胎基本不发生免疫排斥反应,为胚胎的存活提供可能;(4)胚胎能与受体子宫建立正常的生理和组织联系,但其遗传物质在孕育过程中不受影响。
【小问1详解】
动物细胞工程的基础技术是动物细胞培养,在该过程中,胚胎工程的技术有体外受精、早期胚胎培养、胚胎移植等。
【小问2详解】
过程①动物细胞核移植中,培养受体细胞时,常需在合成培养基中另外加入的成分是动物血清,将该细胞培养到MII期后,通过梯度离心、紫外线短时间照射等物理方法,无需穿透透明带就可完成去核操作。
【小问3详解】
精子获能后才具备与卵细胞受精的能力,因此过程②单精子注射前,解冻的精子需要先进行获能处理。受精作用中,为防止多精入卵的两道屏障为透明带反应和卵细胞膜反应,因此与正常受精过程相比,单精子注射的优点为卵子的透明带和卵细胞膜即可防止多精子入卵。
【小问4详解】
由题干信息可知,将体细胞核移植胚胎(SCNT)的内细胞团(ICM),注入到去除ICM的胚胎(ICSI,由单精子注入卵细胞形成)囊胚腔中,实现滋养层细胞替代,成功克隆出一只健康的雄性恒河猴。由于重组胚胎完成了滋养层细胞替代,不能用滋养层细胞来进行DNA分析进行恒河猴遗传病筛查。
25. 隐花色素(CRY2蛋白)是拟南芥中一种蓝光受体蛋白,激活后将信号传递到下游,调控植物的光形态建成。为探究蓝光下CRY2蛋白与下游蛋白SPA1间的作用机制,某研究团队将基因SPA1与基因AD(AD 为转录因子1)融合构建了 AD重组载体,将基因CRY2与基因BD(BD 为转录因子2)融合构建了BD 重组载体,将两重组质粒导入带有报告基因His的酵母菌(缺少Trp、Leu合成基因)。酵母菌内报告基因 His的表达产物为组氨酸,转录时需要AD和BD共同作用于转录因子结合序列,两蛋白分开时不能激活 His基因的转录。
(1)研究SPA1蛋白与CRY2蛋白的相互作用时,先提取拟南芥细胞中总 RNA,再通过PCR分别扩增出基因SPA1和基因CRY2,PCR过程需要的酶是______,加入dNTP 可为PCR 过程提供______。
(2)为正确构建AD—SPA1融合基因,扩增基因SPA1时,与a链结合的引物为______,需要在其______(填“3’”或“5’”)端添加的限制酶识别序列是______。构建BD—CRY2基因表达载体时,切割基因CRY2时,应选择的限制酶是______,理由是______。
(3)将两种重组质粒导入前,需先用无菌的Ca2+溶液处理酵母菌,目的是______。为保证两目的基因表达的蛋白具有正常的结构和功能,选择酵母菌而不是细菌作为受体细胞,原因是______。
(4)将导入不同载体组合的酵母菌,在不同类型的培养基上对比培养,蓝光照射下培养结果如图。其中,培养基①是缺乏Trp(色氨酸)和Leu(亮氨酸)的基本培养基,导入不同载体组合的酵母菌在该培养基上都能生长,原因是______。培养基②应为缺乏______的培养基,菌落e能在该培养基上生长的原因是______。
【答案】(1) ①. 逆转录酶、Taq酶 ②. 原料和能量
(2) ①. S1 ②. 5︐ ③. GAATTC ④. EcRI、BamHI ⑤. salI会破坏质粒上的标记基因Leu,所以质粒应选Sau3AI和EcRI进行酶切,CPY2基因上BamHI序列与质粒上Sau3AI序列切割后形成的黏性末端序列一样,CPY2基因的b链为模板链,其—OH端应插入质粒中靠近启动子端的位点,因此,选择EcRI、BamHI
(3) ①. 使酵母菌细胞处于一种能吸收周围环境中DNA的生理状态 ②. 有内质网和高尔基体对蛋白质进行加工
(4) ①. AD载体和AD重组载体均带有Trp合成基因,BD载体和BD重组载体均带有Leu合成基因,图中4种组合的酵母菌细胞中,都可以表达Trp和Leu,在其缺乏的培养上生长 ②. His、Trp、Leu ③. CRY2蛋白接受蓝光,与SPA1蛋白结合,将BD蛋白和AD蛋白组成转录因子,启动报告基因His的转录,表达出His,在其缺乏的培养基上生长
【解析】
【分析】基因工程中,在构建基因表达载体时,需使用同种限制酶切割目的基因与载体,使其形成相同末端以便使用DNA连接酶进行连接。可通过标记基因的作用来检测受体细胞是否含有目的基因。
【小问1详解】
因为先提取拟南芥细胞中总 RNA,再通过PCR分别扩增出基因SPA1和基因CRY2,因为 RNA,最终需要的是DNA,PCR过程需要的酶是逆转录酶、Taq酶;加入dNTP 可为PCR 过程提供原料和能量;
【小问2详解】
为正确构建AD—SPA1融合基因,扩增基因SPA1时,a链上从左到右,左端连接的是羟基,所以是3’端,所以从左到右为结合的引物为3’到5’,引物与模板链的3’互补配对,所以与a链结合的引物为S1,
引物的作用是使DNA聚合酶能够从引物的3’端开始连接脱氧核苷酸,所以需要在引物的5’端添加的限制酶识别序列,因为最终需要使AD重组载体和BD 重组载体连接到一块,当中连接的为EcRI,所以需要添加的限制酶的识别序列为GAATTC;构建BD—CRY2基因表达载体时,切割基因CRY2时,salI会破坏质粒上的标记基因Leu,所以质粒应选Sau3AI和EcRI进行酶切,CPY2基因上BamHI序列与质粒上Sau3AI序列切割后形成的黏性末端序列一样,CPY2基因的b链为模板链,其—OH端应插入质粒中靠近启动子端的位点,因此,选择EcRI、BamHI;
【小问3详解】
将两种重组质粒导入前,需先用无菌的Ca2+溶液处理酵母菌,使酵母菌细胞处于一种能吸收周围环境中DNA的生理状态;为保证两目的基因表达的蛋白具有正常的结构和功能,选择酵母菌而不是细菌作为受体细胞,原因是为保证两目的基因表达的蛋白具有正常的结构和功能,选择酵母菌而不是细菌作为受体细胞,原因是有内质网和高尔基体对蛋白质进行加工,可以是蛋白质有活性,效果更好;
【小问4详解】
培养基①是缺乏Trp(色氨酸)和Leu(亮氨酸)的基本培养基,导入不同载体组合的酵母菌在该培养基上都能生长,原因是AD载体和AD重组载体均带有Trp合成基因,BD载体和BD重组载体均带有Leu合成基因,图中4种组合的酵母菌细胞中,都可以表达Trp和Leu,在其缺乏的培养上生长;
培养基②上只有AD重组载体和BD重组载体同时存在时,才能生存,所以应为缺乏的His、Trp、Leu培养基,菌落e能在该培养基上生长的原因是CRY2蛋白接受蓝光,与SPA1蛋白结合,将BD蛋白和AD蛋白组成转录因子,启动报告基因His的转录,表达出His,在其缺乏的培养基上生长。
Mg2+吸收量(μml Mg2+(10g)-1fw8h-1)
Mg2+
Mg2++Ca2+
Mg2++Ca2++K⁺
根系
165
115
15
地上部
88
25
6.5
CTAB
SDS
OD260
OD280
OD260/OD280
OD260
OD280
OD260/OD280
0.033
0.018
1.833
0.006
0.005
1.2
项目
处理
叶绿素相对含量μg·g-2
气孔导度mml·m2·s-1
蒸腾速率mml·m2·s-1
胞间CO2浓度μml·m2·s-1
净光合速率μml·ml-2
CK
39.067
48.763
1.656%
221.207
4.545
Z1
37.067
59.563
1.930
271.652
3.182
Z2
33.967.
53.564
1.756、
282.649
3.113
2024宣城高二下学期期末考试生物含解析: 这是一份2024宣城高二下学期期末考试生物含解析,共27页。试卷主要包含了考试结束时,务必将答题卡提交等内容,欢迎下载使用。
2024吉安高二下学期期末考试生物含解析: 这是一份2024吉安高二下学期期末考试生物含解析,共26页。试卷主要包含了考试结束后,将答题卡交回等内容,欢迎下载使用。
2024毕节高二下学期期末考试生物含解析: 这是一份2024毕节高二下学期期末考试生物含解析,共25页。试卷主要包含了 用体外实验的方法可合成多肽, 血友病等内容,欢迎下载使用。

