广东省衡水金卷2024-2025学年新高三上学期开学联考历史试题
展开2025届广东衡水金卷新高三上学期8月开学联考历史试题及答案: 这是一份2025届广东衡水金卷新高三上学期8月开学联考历史试题及答案,文件包含2025届新高三开学联考历史正文pdf、2025届新高三开学联考历史答案pdf等2份试卷配套教学资源,其中试卷共6页, 欢迎下载使用。
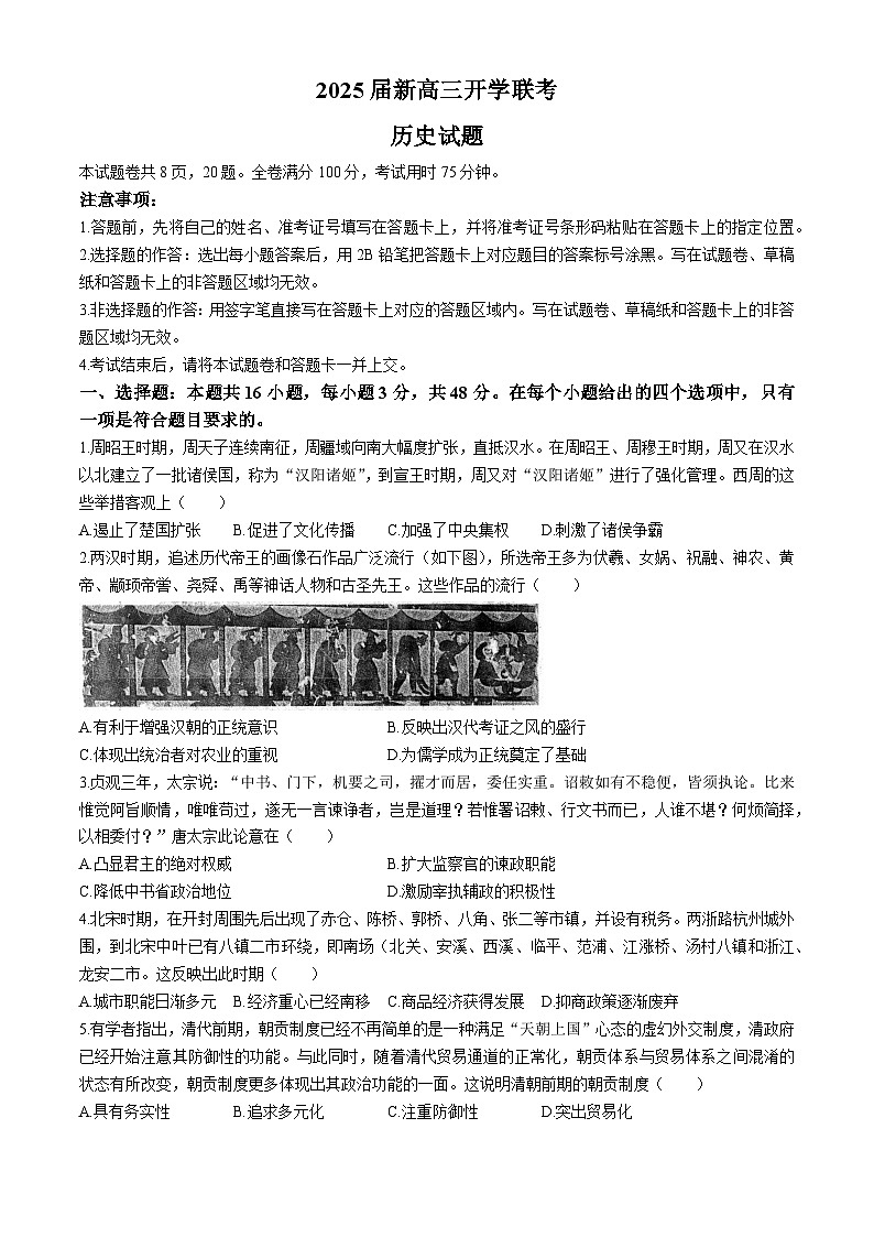
广东省衡水金卷2023-2024学年高三上学期12月联考历史试题及答案: 这是一份广东省衡水金卷2023-2024学年高三上学期12月联考历史试题及答案,共9页。试卷主要包含了选择题的作答,非选择题的作答,下表记述可以用来说明当时,阅读材料,完成下列要求等内容,欢迎下载使用。
广东省衡水金卷2024届高三上学期摸底联考 历史(含答案): 这是一份广东省衡水金卷2024届高三上学期摸底联考 历史(含答案),共6页。

