2024年山东省枣庄市中考物理试题
展开1. 2024年5月2日,星耀枣庄,传奇绽放——“时光演唱会”在我市体育馆举行。歌手美妙的歌声穿越体育馆的上空。有关歌声说法正确的是( )
A. 歌声是由声带振动产生的B. 歌声的传播不需要介质
C. 歌声在空气中的传播速度是m/sD. 不同歌手发出声音的音色相同
【答案】A
【解析】
【详解】A.声音是由物体的振动产生的,歌声是由声带振动产生的,故A正确;
B.声音的传播需要介质,歌声通过空气传播,故B错误;
C.歌声在空气中的传播速度约为340m/s,m/s是光在真空中的传播速度,故C错误;
D.不同人的音色一般不同,所以不同歌手发出声音的音色不同,故D错误。
故选A。
2. 2024年6月6日是第29个全国“爱眼日”,其主题是:关注普遍的眼健康。保护视力、科学用眼已成为社会共识,下列有关眼睛和眼镜的说法正确的是( )
A. 近视眼看远处物体,像成在视网膜的后方B. 矫正近视眼需配戴合适度数的凹透镜
C. 矫正远视眼需配戴合适度数的凹透镜D. 物体在正常眼睛的视网膜上成正立的实像
【答案】B
【解析】
【详解】A.近视眼是眼轴过长或角膜曲率过高,导致平行光线无法正常聚焦在视网膜上。我们可以简单理解为晶状体变厚,焦距较短,所以看远处的物体时,像成在视网膜的前方,故A错误;
B.矫正近视眼的方法是利用凹透镜发散光线的特点,使通过晶状体的光线会聚范围变大,只要配戴合适度数的凹透镜就能在视网膜上成清晰的像,故B正确;
C. 远视眼是眼轴过短或角膜曲率过低,导致平行光线无法正常聚焦在视网膜上。我们可以简单理解为晶状体变薄,焦距较长,所以看远处的物体时,像成在视网膜的后方, 矫正远视眼的方法是利用凸透镜会聚光线的特点,只要配戴合适度数的凸透镜就能在视网膜上成清晰的像, 故C错误;
D.物体在正常眼睛的视网膜上像规律与照相机原理相同,成倒立的实像,故D错误。
故选B。
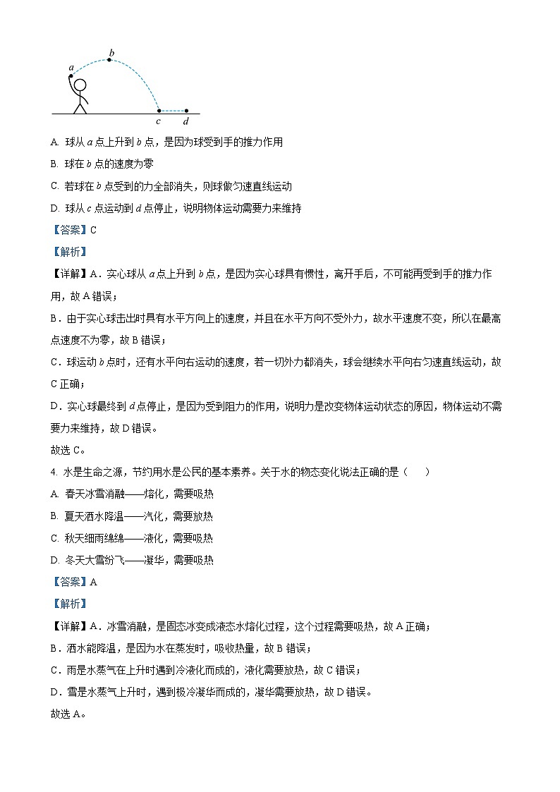
3. 在体育测试中,小明同学掷实心球的场景如图所示,图中a点是球刚离开手的位置,球从a点上升到最高点b后下落到地面c点,然后滚动到d点停止。下列说法正确的是( )
A. 球从a点上升到b点,是因为球受到手的推力作用
B. 球在b点的速度为零
C. 若球在b点受到的力全部消失,则球做匀速直线运动
D. 球从c点运动到d点停止,说明物体运动需要力来维持
【答案】C
【解析】
【详解】A.实心球从a点上升到b点,是因为实心球具有惯性,离开手后,不可能再受到手的推力作用,故A错误;
B.由于实心球击出时具有水平方向上的速度,并且在水平方向不受外力,故水平速度不变,所以在最高点速度不为零,故B错误;
C.球运动b点时,还有水平向右运动的速度,若一切外力都消失,球会继续水平向右匀速直线运动,故C正确;
D.实心球最终到d点停止,是因为受到阻力的作用,说明力是改变物体运动状态的原因,物体运动不需要力来维持,故D错误。
故选C。
4. 水是生命之源,节约用水是公民的基本素养。关于水的物态变化说法正确的是( )
A. 春天冰雪消融——熔化,需要吸热
B. 夏天洒水降温——汽化,需要放热
C. 秋天细雨绵绵——液化,需要吸热
D. 冬天大雪纷飞——凝华,需要吸热
【答案】A
【解析】
【详解】A.冰雪消融,是固态冰变成液态水熔化过程,这个过程需要吸热,故A正确;
B.洒水能降温,是因为水在蒸发时,吸收热量,故B错误;
C.雨是水蒸气在上升时遇到冷液化而成的,液化需要放热,故C错误;
D.雪是水蒸气上升时,遇到极冷凝华而成的,凝华需要放热,故D错误。
故选A。
5. 密度与生活联系非常紧密,关于密度的一些说法正确的是( )
A. 1kg的铁块比1kg的棉花重
B. 可以利用密度来鉴别物质,因为不同物质的密度一定不同
C. 航空器材常采用熔点高、密度大的新型材料
D. 一旦发生火灾,受困人员常采取弯腰撤离,是因为烟雾温度高、密度小,向上方聚集
【答案】D
【解析】
【详解】A.1k的棉花和1kg的铁的质量相同,故A错误;
B.利用密度可鉴别物质,因为不同物质的密度一般不同,但也有一些物质密度相同的,例如:冰和蜡的密度都为0.9g/cm3,故B错误;
C.在体积不变时,为了减轻质量, 通常在航空器材中采用强度高,密度小的材料,故C错误;
D.发生火灾时,因为烟雾温度升高,密度变小,会大量聚集在房间上方,所以受困人员逃生时,应弯腰甚至爬行撤离。故D正确。
故选D。
6. 我国“奋斗者”号载人潜水器在马里亚纳海沟万米深处多次成功坐底,标志着我国在载人深潜领域达到了世界领先水平。“奋斗者”号在水面以下下潜过程中,受到( )
A. 压强增大,浮力增大B. 压强不变,浮力增大
C 压强增大,浮力不变D. 压强不变,浮力不变
【答案】C
【解析】
【详解】当“奋斗者”号在水下下潜过程中,深度逐渐增大,由知道,所以受的压强逐渐增大;“奋斗者”号在水面以下下潜过程中,“奋斗者”号排开海水的体积和海水密度不变,由知道,下潜过程中所受浮力不变,故C符合题意,ABD不符合题意。
故选C。
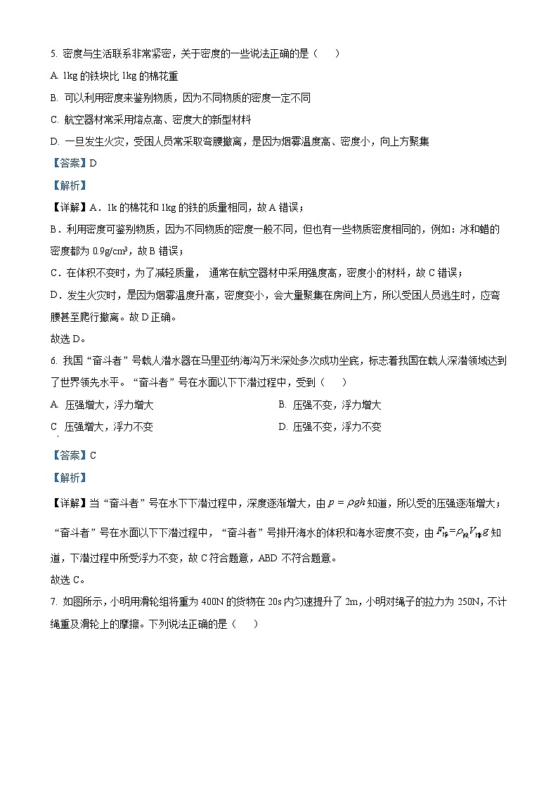
7. 如图所示,小明用滑轮组将重为400N的货物在20s内匀速提升了2m,小明对绳子的拉力为250N,不计绳重及滑轮上的摩擦。下列说法正确的是( )
A. 动滑轮的重力为50NB. 滑轮组做的有用功为500J
C. 拉力F做功的功率为25WD. 滑轮组的机械效率为80%
【答案】D
【解析】
【详解】A.由图可知,n=2,由可知,动滑轮的重力为
G动=nF-G=2×250N-400N=100N
故A错误;
B.滑轮组做的有用功为
W有=Gh=400N×2m=800J
故B错误;
C.拉力F做功为
W总=Fs=Fnh=250N×2×2m=1000J
功率为
故C错误;
D.滑轮组的机械效率为
故D正确。
故选D。
8. 古代的人们曾发明一种活塞式点火器,如图所示。以牛角作套筒,木质推杆前端粘附艾绒。取火时,一手握住套筒,另一手猛推推杆,艾绒即燃。下列事例与猛推推杆入筒的过程中,能量转化情况不同的是( )
A. 内燃机的做功冲程B. 内燃机的压缩冲程
C. 钻木取火D. 流星雨的形成
【答案】A
【解析】
【详解】在猛推推杆入筒的过程中,推杆对艾绒做了功,使得艾绒的温度升高,内能增加,从而达到燃点并燃烧,这个过程是将机械能转化为内能。
A.内燃机的做功冲程中,高温高压的燃气推动活塞向下运动,带动曲轴转动,对外做功。这个过程是将内能转化为机械能,与题目中的能量转化情况不同,故A符合题意。
B.内燃机的压缩冲程中,是将机械能转化为内能,故B不符合题意。
C.钻木取火是通过摩擦做功,使得木头的内能增加,温度升高,达到燃点并燃烧。这个过程同样是将机械能转化为内能,与题目中的能量转化情况相同,故C不符合题意。
D.流星雨的形成是流星体进入地球大气层时,与大气层发生摩擦,使得流星体的内能增加,温度升高,甚至燃烧起来。这个过程也是将机械能转化为内能,与题目中的能量转化情况相同,故D不符合题意。
故选A。
9. 在两辆靠得较近的小车上分别放一块磁体甲和乙,如图所示。下列说法正确的是( )
A. 甲对乙的作用力大于乙对甲的作用力
B. 甲先对乙施力,然后乙才对甲施力
C. 甲对乙的作用力和乙对甲的作用力是一对相互作用力
D. 由于甲、乙两磁体没有接触,因此甲、乙之间没有力的作用
【答案】C
【解析】
【详解】ABC.甲对乙的作用力与乙对甲的作用力是一对相互作用力,符合大小相等、方向相反、作用在同一直线上,作用在不同物体上,是同时发生的,故AB错误,C正确;
D.由于同名磁极相互排斥,甲、乙两磁体没有接触,甲、乙之间有排斥力,故D错误。
故选C。
10. 常用智能手机是通过指纹开关S1或密码开关S2来解锁的,若其中任何一种方式解锁失败后,锁定开关S3均会断开而暂停手机解锁功能,开关S3将在一段时间后自动闭合而恢复解锁功能。若用灯泡L发光模拟手机解锁成功,则图中符合要求的模拟电路是( )
A. B.
C. D.
【答案】D
【解析】
【详解】开关S1或S2任何一个闭合时,都解锁成功,灯泡L能发光,所以两个开关并联控制L,锁定开关S3断开时,解锁功能暂停,S3串联在电路中,为电路的总开关,故D符合题意,ABC不符合题意。
故选D。
11. 如图所示是一款电子握力计的电路原理图,M、N均为金属板,N固定不动,当握力F增大时,则( )
A. 滑动变阻器R接入电路中的阻值变小B. 电压表示数增大
C. 电阻R的功率一定减小D. 电阻R0的功率增大
【答案】B
【解析】
【详解】ABD.如图所示,定值电阻R0和滑动变阻器R串联,电压表测量滑动变阻器R两端的电压,当握力F增大时,滑动变阻器接入电路的阻值变大,电压表示数增大,电路中的总电阻增大,电路中的电流减小,由
知电阻R0的功率减小,故AD错误,B正确;
C.当定值电阻R0和滑动变阻器R阻值相同时,电阻R的功率最大,当握力F增大时,滑动变阻器接入电路的阻值变大,当定值电阻R0和滑动变阻器R阻值大小关系不确定,故电阻R的功率不一定减小,故C错误。
故选B。
12. “安全用电无小事,时时刻刻要牢记”,下列做法符合安全用电原则的是( )
A. 高压线下钓鱼B. 使用绝缘皮破损的导线
C. 冰箱的金属外壳接地D. 不切断电源,更换灯泡
【答案】C
【解析】
【详解】A.高压线的电压很高,人不能靠近,也不能在高压电线下钓鱼,否则会发生触电事故,故A不符合题意;
B.电线绝缘皮破损了不能继续使用,否则容易发生触电,不符合安全用电原则,故B不符合题意;
C.将冰箱的金属外壳接地,可以防止因漏电导致金属外壳带电而发生触电事故,故C符合题意;
D.更换灯泡前需要切断电源,不要带电操作,故D不符合题意。
故选C。
13. 近年来,我国科技创新突飞猛进,各种新技术、新能源、新材料等科技成果不断涌现。有关说法中正确的是( )
A. 固态可燃冰属于二次能源B. 水能、风能、太阳能属于可再生能源
C. 核聚变获得核能的方式与普通核电站一致D. LED屏幕主要是由超导材料制成的
【答案】B
【解析】
【详解】A.固态可燃冰直接从自然界获得,是一次能源,故A错误;
B.水能、风能和太阳能可从自然界源源不断地得到,是可再生能源,故B正确;
C.普通核电站的能源是通过核裂变得到的,与核聚变获得的方式不同,故C错误;
D.LED是发光二极管,主要由半导体材料制成,故D错误。
故选B
14. 将一底面积为200cm2的圆柱形容器放置于水平面上,容器内放一个底面积50cm2、高20cm的圆柱体,如图甲所示,缓慢向容器中注水到一定深度时圆柱体漂浮,继续注水到25cm时停止,在整个注水过程中,圆柱体始终处于直立状态,其注水质量m与容器中水的深度h的关系图像如图乙所示。(,g取10N/kg),则以下说法正确的是( )
A. 当圆柱体漂浮时,露出水面的高度为9cm
B. 圆柱体的密度为kg/m3
C. 注水停止时,水对圆柱体底部的压强为2500Pa
D. 向容器内注水的总质量是4200g
【答案】D
【解析】
【详解】A.由图乙知,当注水高度为16cm时,圆柱体恰好漂浮,此时圆柱体浸入水中的深度为16cm,露出水面的高度为
h=h圆柱体-h1=20cm-16cm=4cm
故A错误;
B.圆柱体漂浮时,所受的浮力等于自身重力。此时排开水的体积
圆柱体的重力
圆柱体的质量
圆柱体的体积
圆柱体的密度
故B错误;
C.由A可知,圆柱体漂浮时,圆柱体浸入水中的深度为16cm,即圆柱体底部所处的深度为16cm,当停止注水时,圆柱体底部所处的深度不变,仍为16cm=0.16m,则水对圆柱体底部的压强
故C错误;
D.水的深度为25cm时,水及圆柱体浸入水中部分的总体积
停止注水时,水的真正体积
水的总质量
故D正确。
故选D。
15. 如图所示,电源电压保持不变,R2=2R1,滑动变阻器标有“20Ω 1A”字样,闭合S1,断开S2,滑动变阻器的滑片位于最右端时,电压表的示数为3V,电路的总功率为P1;当闭合S2,断开S1,滑动变阻器的滑片移至中点时,电压表示数为1.2V,电路的总功率为P2。下列说法正确的是( )
A. P1:P2=4:5B. 电源电压为12V
C. R1阻值为40ΩD. 电路的最大功率为2.7W
【答案】D
【解析】
【详解】A.闭合S1,断开S2,滑动变阻器的滑片位于最右端时,R1与R串联,电压表的示数为3V,此时电路中的电流为
当闭合S2,断开S1,滑动变阻器的滑片移至中点时,R2与R串联电压表示数为1.2V,此时电路中的电流为
则
故A错误;
BC.由题意得
解之得电源电压U=6V,R1阻值R1=20Ω,R2阻值R2=40Ω;
故BC错误;
D.当闭合S1、S2,滑动变阻器的滑片位于最左端时,滑动变阻器接入电路的阻值为0,电阻R1与R2并联,电路中的电阻最小,电流最大,电路的总功率最大。此时通过R1的电流为
通过R2的电流为
电路中的总电流为
电路的最大功率为
故D正确。
故选D。
二、填空题:本题7小题,每空1分,共20分。
16. 凤鸣湖公园湖光山色,水面如镜,一只蜻蜓平行于湖面飞行,距湖面1m,蜻蜓在水中所成的像与蜻蜓的大小________(选填“相等”或“不相等”),蜻蜓的像到蜻蜓相距_____m,以蜻蜓的像为参照物,蜻蜓是_________。
【答案】 ①. 相等 ②. 2 ③. 静止
【解析】
【详解】[1]在平面镜成像中,像与物体的大小相等,所以蜻蜓在水中所成的像与蜻蜓的大小相等。
[2]蜻蜓距离湖面1m,则其水中的像与湖面的距离为1m,蜻蜓的像与蜻蜓的距离为2m。
[3]以蜻蜓的像为参照物,蜻蜓没有位置变化,是静止的。因为在平面镜成像中,像与物关于镜面对称。
17. 嫦娥六号探测器于2024年6月2日着陆月球背面阿波罗盆地进行采样,嫦娥六号探测器在降落月球实施制动减速时,要将发动机喷管朝向___(选填“前方”“侧方”或“后方”),使探测器减速的施力物体是____(选填“燃气”或“喷嘴”),此现象可以说明______。
【答案】 ①. 前方 ②. 燃气 ③. 力的作用是相互的
【解析】
【详解】[1][2][3]降落时,需要减速,则发动机喷管工作时,应使探测器受到一个向后的作用力,则发动机喷管应朝向前方,向前方喷出气体,据力的作用是相互的,则喷出的气体对探测器有一个向后的作用力。这个作用力的施力物是燃气。
18. 俗话说的好“只要功夫深,铁杵磨成针”,此过程中铁棒的密度_____;在寒冷的冬天,裸露在室外的自来水管容易爆裂,其原因是水管中的水结冰后,密度_____,体积______。
【答案】 ①. 不变 ②. 减小 ③. 增大
【解析】
【详解】[1]铁棒被磨成了针,虽然体积发生了改变,但铁这种物质并没有改变,密度是物质的一种特性,它只与物质的种类和状态有关,与质量和体积无关。因此,铁棒磨成针后,其密度是不变的。
[2][3]在寒冷的冬天裸露在室外的自来水管容易爆裂的原因,这是因为水管中的水在结冰后,质量不变,但密度变小,根据密度公式,可以推断出体积会增大。
19. 如图甲所示,使圆柱体缓慢下降,直至其全部没入水中,整个过程中弹簧测力计示数F与圆柱体下降高度h变化关系的图像如乙所示。则圆柱体受到的重力是___N,圆柱体刚好全部浸没时,下表面受到水的压强是____Pa,圆柱体受到的最大浮力是______N。(g取10N/kg,忽略圆柱体下降过程中液面高度的变化)
【答案】 ①. 2.0 ②. 1000 ③. 0.5
【解析】
【详解】[1]由图像可知,当h=0时,弹簧测力计示数为2N,此时圆柱体处于空气中,根据二力平衡条件可知
[2]由图知物体下降高度到10cm时,下表面接触水面,下降20cm时圆柱体刚好浸没水中,此时圆柱体下表面距水面距离是10cm,则下表面受到水的压强
[3]圆柱体完全浸入水中的情况,此时圆柱体受到的拉力为1.5N,则圆柱体受到的浮力
20. “智能手环”是一种穿戴式智能设备,具有计步统计和语音助手等功能,“智能手环”利用____________ 将数据无线传输到手机,其在真空中的传播速度为___________m/s。
【答案】 ①. 电磁波 ②. 3×108
【解析】
【详解】[1]“智能手环”作为一种穿戴式智能设备,能够实现与手机之间的数据交换,为了实现这种无线传输,它利用了电磁波作为信息的载体,电磁波具有传播速度快、穿透能力强等特点,非常适合用于无线通信。
[2]关于电磁波在真空中的传播速度,根据物理学的基本知识,我们知道这个速度是恒定的,等于光速,即3×108m/s。
21. 小明探究凸透镜的成像规律时,各器材位置如图所示,光屏上承接到烛焰清晰的像(未画出烛焰的像)。此时烛焰的成像特点与_______(选填“照相机”“投影仪”或“放大镜”)的成像特点相同。若凸透镜位置不变,调换蜡烛和光屏的位置,_______(选填“仍能”或“不能”)在光屏上得到清晰的像,这说明光发生折射时,光路是 ____的。
【答案】 ①. 照相机 ②. 仍能 ③. 可逆
【解析】
【详解】[1]由图示知,物距大于像距,成倒立缩小的实像,这是照相机的成像原理。
[2][3]凸透镜位置不变,调换蜡烛和光屏的位置,此时的物距与原来的像距相同,像距与原来的物距相同,则在光屏上能得到清晰的像,因为在光的折射现象中,光路是可逆的。
22. 如图所示,电源电压不变,小灯泡L标有“6V 3W”字样,滑动变阻器的规格“20Ω 1A”,电流表量程为0~0.6A。当开关S1、S2同时闭合时,小灯泡正常发光,则小灯泡正常发光的电阻RL为______Ω,滑动变阻器滑片P向右移动时,小灯泡的亮度将________(选填“变亮”“变暗”或“不变”);保持开关S1始终闭合,通过调节电路,使电路消耗的最大功率为P1,最小功率为P2,则P1:P2=____________。
【答案】 ①. 12 ②. 不变 ③. 11:3
【解析】
【详解】[1]由题可知,灯泡L上标有“6V 3W”的字样,那么灯泡电阻为
[2]小灯泡所在的支路与滑动变阻器所在的支路并联,相互独立,当滑动变阻器向右滑动时,灯泡两端的电压不变,灯泡的电阻不变,灯泡的实际功率不变,灯泡的亮度不变。
[3]闭合S1、S2通过滑动变阻器的电流最大I最大=0.6A时,电路中的功率最大
闭合S1,断开S2,当滑动变阻器阻值最大时,时电路中的功率最小
则
三、作图与实验探究:本题6小题,共30分。
23. 如图所示,一束光射向凹透镜,请画出该光经过凹透镜、凸透镜的折射光路。
【答案】
【解析】
【详解】根据凹透镜的三条特殊光线:延长线过另一侧焦点的光线经凹透镜折射后将平行于主光轴;根据凸透镜的三条特殊光线:平行于主光轴的光线经凸透镜折射后将过焦点,如图所示:
24. 用手提起重物时,前臂可简化为杠杆:桡骨在肱二头肌牵引力F1的作用下,绕肘关节(支点0)转动,如图所示。请在图中画出动力F1的力臂L1和阻力F2的示意图。
【答案】
【解析】
【详解】F1力臂l1 为支点到F1作用线的距离,阻力F2竖直向下,如下图所示:
25. 某实验小组用如图甲所示的实验装置探究“水沸腾前后温度变化的特点”。所用实验装置如图甲所示。
(1)安装如图甲所示装置时,应该先确铁圏A的位置,确定其高度时,___(选填“需要”或“不需要”)点燃酒精灯;
(2)小明记录的数据如下表所示,从表格中可以看出,水在沸腾前,吸收热量,温度___;水在沸腾过程后,吸收热量,温度___。此时当地的大气压___(填“高于”“低于”或“相等”)1个标准大气压;
(3)小明根据实验数据绘制的水沸腾前后温度随时间变化的图像如图乙中的a所示。如果同组的小红减少烧杯中水的质量,水沸腾前后温度随时间变化的图像可能是图乙中的________(选填“b”“c”或“d”);
(4)星期天小明在家烧水煮饺子,当水烧开准备下饺子时,妈妈提醒他锅里的水有点少,于是小华又往锅里迅速加了一大碗水(水量比锅里少),用同样大的火直至将水再次烧开。下面能说明其整个烧水过程中温度随时间变化的图像是_______(填字母)。
【答案】 ①. 需要 ②. 升高 ③. 保持不变(或)不变 ④. 低于 ⑤. c ⑥. D
【解析】
【详解】(1)[1]由于要用酒精灯的外焰加热,所以需先根据酒精灯外焰的高度固定B的高度,所以组装器材时,需要将酒精灯点燃。
(2)[2]从表格中知道,从1到5分钟,是水在沸腾前,根据实验知道,燃烧酒精释放能量,水吸收热量而温度升高。
[3][4]由表格中数据知道,水的温度保持98℃不变,所以可以看出水的沸点是98℃;因水的沸点随气压的降低而降低,所以,由此可知此时的气压低于标准大气压。
(3)[5]在同样加热的情况下,增加水的质量,水升温较慢,沸点不变,水沸腾时图像可能是图乙中的c。
(4)[6]水沸腾之后,温度保持不变,当向锅里迅速加了一大碗水后,锅内水的温度快速下降,然后在加热过程中,水吸热温度上升,达到沸点继续沸腾,在此过程中,水面上的气压不变,所以水的沸点与原来相同,据此分析可知;D图像符合题意,BC图像的沸点与原来不同,不符合题意;A图象中水的温度下降缓慢升温快速,故D不符合题意。
故选D。
26. 小华在探究“滑动摩擦力的大小与哪些因素有关”实验时,所用实验器材及装置如下图所示。
(1)小华用力推箱子在水平面上运动时,发现箱子越重,推起来越费力,由此猜想滑动摩擦力的大小可能跟_______有关;水平面越粗糙,推起来越费力,由此猜想滑动摩擦力的大小可能跟____因素有关;
(2)在实验中,小华用弹簧测力计水平拉动木块,使木块做____运动,此时弹簧测力计对木块的拉力与木块受到的滑动摩擦力大小相等;
(3)小华按要求进行实验,弹簧测力计的示数如图甲、乙、丙所示。小明多次实验后得出结论:在压力大小一定时,接触面越粗糙,滑动摩擦力_____;在接触面粗糙程度一定时,压力越大,滑动摩擦力______。在实验中,小华用到的主要研究方法是转换法和_____法;
(4)联想到“雨天路滑”,小华猜想:除了接触面材料,接触面上有水也可能影响滑动摩擦力的大小。于是他在桌面上注水后再次实验,发现多次测出的摩擦力都比没注水时要________(选填“大”“小”或“相等”)。通过讨论和查阅资料知道:在木块和桌面之间形成一层水膜充当了润滑剂。
【答案】 ①. 压力的大小 ②. 接触面的粗糙程度 ③. 匀速直线 ④. 越大 ⑤. 越大 ⑥. 控制变量 ⑦. 小
【解析】
【详解】(1)[1][2]由题意可知,箱子越重,推起来越费力,改变的对水平面的压力,说明滑动摩擦力的大小可能跟压力的大小有关;水平面越粗糙,推起来越费力,改变的是接触面的粗糙程度,说明滑动摩擦力的大小可能跟接触面的粗糙程度因素有关。
(2)[3]当木块做匀速直线运动时,处于平衡状态,根据二力平衡可知,弹簧测力计对木块的拉力与木块受到的滑动摩擦力大小相等。
(3)[4][5][6]根据控制变量法的思想,分析甲、乙可知,接触面粗糙程度相同,乙图压力大,弹簧测力计示数大,即摩擦力大,可知在接触面粗糙程度一定时,压力越大,滑动摩擦力越大;分析甲、丙可知,压力相同,丙图接触面更粗糙,弹簧测力计示数大,即摩擦力大,可知在压力大小一定时,接触面越粗糙,滑动摩擦力越大;由以上可知,主要研究方法是转换法和控制变量法。
(4)[7]在桌面上注水,就会在木块与桌面之间形成一层水膜,起到润滑作用,摩擦力减小,因此测出的摩擦力比没注水时要小。
27. 如图甲所示为“测量小灯泡电阻”的实验装置,已知小灯泡标有2.5V字样。
(1)请用笔画线代替导线,在图甲中将实验电路连接完整(要求:滑动变阻器的滑片向右移动时灯泡变亮);______
(2)在检查电路无误后进行实验,当电压表的示数如图乙时,为了测量小灯泡正常发光的电阻,应将滑动变阻器的滑片P向______(选填“A”或“B”)端移动,同时眼睛注意观察_____(选填“电压表”、“电流表”或“灯泡”),直至灯泡正常发光;
(3)通过移动滑动变阻器的滑片P,进行多次测量记录数据,并绘制U-I图像如图丙所示,由此可得小灯泡正常发光时的电阻是 ______Ω;
(4)根据图丙可知小灯泡的电阻是______________(选填“变化”或“不变”),你认为原因是_____________;
(5)根据小灯泡的U-I图像和观察到的亮度变化,还可以发现_______________。
【答案】 ①. ②. B ③. 电压表 ④. 10 ⑤. 变化 ⑥. 灯泡的电阻随温度的变化而变化 ⑦. 灯泡的亮度与实际功率有关,实际功率越大,灯泡越亮
【解析】
【详解】(1)[1]根据题意,要求滑动变阻器滑片向右移动时小灯泡变亮,说明电路中电流变大,则滑动变阻器阻值变小,故滑动变阻器选用右下接线柱与灯泡串联电路中,如图所示:
(2)[2][3]电压表的示数如图乙所示,电压表选用小量程,分度值0.1V,其示数为1.8V,小于灯泡额定电压2.5V,要测量小灯泡正常发光时的电流,应增大灯泡两端的电压,根据串联电路电压规律,应减小滑动变阻器两端的电压,根据分压原理,应减小滑动变阻器接入电路的阻值,故应将图甲中滑动变阻器的滑片向B端移动,直至电压表示数为2.5V,所以眼睛一直观察电压表。
(3)[4]由图丙可知,当灯泡两端电压为2.5V时,通过的电流为0.25A,则小灯泡正常发光时的电阻为
(4)[5][6]由图丙可知,灯泡的U-I图像不是一条直线,因此灯泡的电阻是变化的,变化的原因是灯泡的电阻随温度的变化而变化。
(5)[7]根据小灯泡的U-I图像和观察到的亮度变化可知,灯泡两端的电压越大,通过的电流越大,根据P=UI可知,灯泡的实际功率越大,灯泡越亮,因此可知,灯泡的亮度与实际功率有关,实际功率越大,灯泡越亮。
28. 某实验小组用铁屑和小磁针来探究“通电螺线管外部磁场的方向”。
(1)在闭合开关前,小磁针静止时,N极指向地理的____(选填“南极”或“北极”),说明地球周围存在磁场。
(2)在玻璃板上均匀地洒满铁屑,将螺线管连入电路,闭合开关,轻敲玻璃板面,观察到铁屑分布情况如图甲所示,铁屑的分布情况与_______磁体周围铁屑的分布情况相似。
(3)把小磁针放在通电螺线管四周不同的位置,小磁针静止时N极所指方向如图乙所示,对调电源正负极,闭合开关,小磁针静止时N极指方向与图乙中小磁针N极指向相反,说明通电螺线管的极性与_________的方向有关。
(4)实验时发现通电螺线管的磁场较弱,铁屑规则排列的效果不明显,为增强螺线管的磁场,可行的措施:_________________(写出一种方法即可)。
(5)为了研究通电螺线管的磁极性质,同学们一起对螺线管的电流方向和绕线方式进行了实验,得到了如图所示的四种情况。实验说明通电螺线管的磁极极性只与_______有关,且这个关系可以用_________来判断。
【答案】 ①. 北极 ②. 条形 ③. 电流 ④. 调节滑片,增大螺线管中的电流##提高电源电压 ⑤. 电流方向 ⑥. 安培定则
【解析】
【详解】(1)[1]小磁针静止时N极所指的方向为磁场的方向,地球外部磁场的方向为从地磁的北出来回到地磁的南极,故小磁针静止时N极指向地磁的南极即地理的北极。
(2)[2]由图甲所示的铁屑分布情况可知,通电螺线管周围铁屑的分布情况与条形磁体周围铁屑的分布情况相似。
(3)[3]对调电源正负极,电路中电流方向改变,小磁针静止时N极所指方向也改变,说明通电螺线管的极性与电流的方向有关。
(4)[4]通电螺线管周围磁场的强弱和电流大大小有关,电流越大,磁场越强,可以调节滑片,增大螺线管中的电流(提高电源电压)从而增强磁场。
(5)[5]甲和丁,乙和丙中通电螺线管中电流方向相同,小磁针静止时N极所指的方向相同,说明通电螺线管的磁极极性只与电流方向有关。
[6]通电螺线管周围磁场的方向和电流方向的关系可以根据安培定则来判断。
四、计算题:本题2小题,共20分。解答时应写出必要的文字说明、公式和重要的运算步骤,只写出最后结果的不得分。
29. 在节能减排的今天,油电混合动力汽车(以下称“油电汽车”)已走进普通百姓家庭,油电汽车安装了一台内燃机和一台电机,这台电机既可以充当电动机驱动汽车,又可以充当发电机给蓄电池充电。该油电汽车空车质量1120kg,电池容量44kW·h,汽车行驶时所受阻力与汽车总重的比值为0.1,g取10N/kg。
(1)当该油电汽车需要高速行驶或蓄电池储存电能过低时,内燃机启动,给汽车提供动力,并通过“电机”给蓄电池充电,从能量转化的角度来看,该“电机”是将__能转化为__能;
(2)该油电汽车空车静止在水平地面上时,车胎与地面总接触面积约为1000cm2,则汽车对地面的压强是多少?__
(3)小明爸爸的体重为80kg,小明爸爸独自驾驶该油电汽车匀速行驶时,汽车受到的牵引力是多少?__
(4)小明爸爸独自驾驶该油电汽车行驶,其的速度随时间的变化图像如图所示,则该油电汽车在第10min到第40min时间内牵引力做的功及功率各是多少?__
【答案】 ①. 机械 ②. 电 ③. ④. 1200N ⑤. ,
【解析】
【详解】(1)[1][2]内燃机通过电机给蓄电池充电,该电机相当于发电机,将机械能转化为电能。
(2)[3]汽车对地面的压力
F = G = mg =1120kg×10N/kg =11200N
汽车对地面的压强为
(3)[4]汽车匀速行驶的时间
t = (40-10)×60s=1800s
汽车匀速行驶的路程
汽车受到牵引力大小
F´= f = 0.1G总= 0.1m总g=0.1(m+m2)g=0.1×(1120kg+80kg)×10N/kg = 1200N
(3)[5]牵引力做的功
牵引力的功率
30. 如图甲是某型号能设定加热温度的家用空气炸锅简化电路,它是通过电热丝R1来加热空气,从而加热食物,达到设定加热温度后,断开开关。
(1)在工作电路中,指示灯L标有“2V 0.2A”字样,要使指示灯L正常工作,则保护电阻R0的阻值为多大?
(2)把空气炸锅单独接入家庭电路中正常工作2min,电能表上标有600r/kW·h的字样,其转盘刚好转了20转,则空气炸锅的电功率是多少?
(3)在控制电路中,电源电压恒定为3V,用R3来设置加热温度,热敏电阻R2置于温度监测区域,它的阻值随温度变化的关系如图乙所示。当设定加热温度为某一温度时,R3的阻值恰好为40Ω,闭合开关S,工作电路接通,开始加热;当控制电流I = 0.03A时,衔铁被弹起,停止加热,则设定的加热温度是多少?
【答案】(1)1090Ω;(2);(3)200℃
【解析】
【详解】解:(1)R0和指示灯L串联,R0两端的电压为
通过R0的电流为
I0=IL=0.2A
保护电阻R0的阻值为
R0
(2)转盘刚好转了20转,空气炸锅消耗的电能
空气炸锅的功率
(3)衔铁被弹起时,控制电路总电阻为
此时热敏电阻
由乙图可知,当R2 =60Ω,设定温度为200℃。
答:(1)保护电阻R0的阻值为1090Ω;
(2)空气炸锅的电功率是1kW;
(3)设定的加热温度是200℃。
时间/min
1
2
3
4
5
6
7
8
9
温度/℃
90
92
94
96
97
98
98
98
98
2024年山东省枣庄市中考物理试题: 这是一份2024年山东省枣庄市中考物理试题,文件包含2024年山东省枣庄市物理中考试题docx、枣庄市2024年物理中考参考答案docx等2份试卷配套教学资源,其中试卷共7页, 欢迎下载使用。
2020年山东省枣庄市中考物理试题(含解析): 这是一份2020年山东省枣庄市中考物理试题(含解析),共16页。
2020年山东省枣庄市中考物理试题(含解析): 这是一份2020年山东省枣庄市中考物理试题(含解析),共15页。

