[生物][期中]广东省中山市2023-2024学年八年级下学期中考一模试题(解析版)
展开2.答卷前,考生务必将自己的座位号、考号、班别、姓名等按要求填写好。
3.用黑色字迹的钢笔或签字笔在答题卡相应区域作答,否则无效。有答案卡科目,需用2B铅笔,在正确答案上填涂。
一、选择题:(30题,每题只有一个正确答案,每小题2分,共60分)
1. 下列词语中,体现生命现象的是( )
A. 阳光明媚B. 秋风送爽C. 鸟语花香D. 高山流水
【答案】C
【分析】生物的共同特征:①生物的生活需要营养;②生物能进行呼吸;③生物能排出身体内产生的废物;④生物能对外界刺激作出反应;⑤生物能生长和繁殖;⑥生物都有遗传和变异的特性;⑦除病毒以外,生物都是由细胞构成的。
【详解】ABD.阳光明媚、秋风送爽、高山流水都属于自然现象,不属于生命现象,ABD不符合题意。
C.鸟语花香描绘的是鸟的求偶、植物的花蜜散发香味,利于传粉,说明生物能够繁殖,体现了生命现象,C符合题意。
故选C。
2. 下列实例中不能反映生物影响环境的是( )
A. 森林净化空气,调节气候
B. 蚯蚓疏松土壤,增加土壤肥力
C. 浮游生物大量繁殖,导致水质恶化
D. 蚂蚁搬家
【答案】D
【分析】生物与环境之间是相互作用密不可分的,环境可以影响生物的生长发育和繁殖,同样生物的生长发育和繁殖也会反作用于环境,据此解答。
【详解】生物通过自身的生命活动,不断地从环境中获取营养物质,同时又将新陈代谢的产物(氧、二氧化碳、水等)排放到环境中去,因此,生物的生命活动对无机环境也有影响。例如,森林植物的蒸腾作用,可以增加空气的湿度,进而影响降雨量;柳杉能够吸收二氧化硫等有毒气体,从而净化空气;鼠对农作物、森林和草原都有破坏作用;
蚯蚓在土壤中钻来钻去,可以使土壤疏松,提高土壤的通气和吸水能力,它以腐烂的植物和泥土为食,排出物可以增加土壤的肥力;
浮游生物大量繁殖,使水中溶解氧急剧减少,导致水质恶化;随着人类社会生产力的发展和人口的增长,人类对环境的影响越来越大,已经远远超过了地球上任何一种生物,导致全球性的环境问题,如酸雨、温室效应、臭氧层破坏等。本题中考查生物影响环境。也就是要反映因为生物怎么样所以环境给变了,要有这样的因果关系。
“蚂蚁搬家”只体现了生物的一种行为,而没有体现出因为生物而环境变了,相反是由于环境改变不适应蚂蚁居住所以蚂蚁搬家是环境影响生物,也是生物对环境的适应。
故选D。
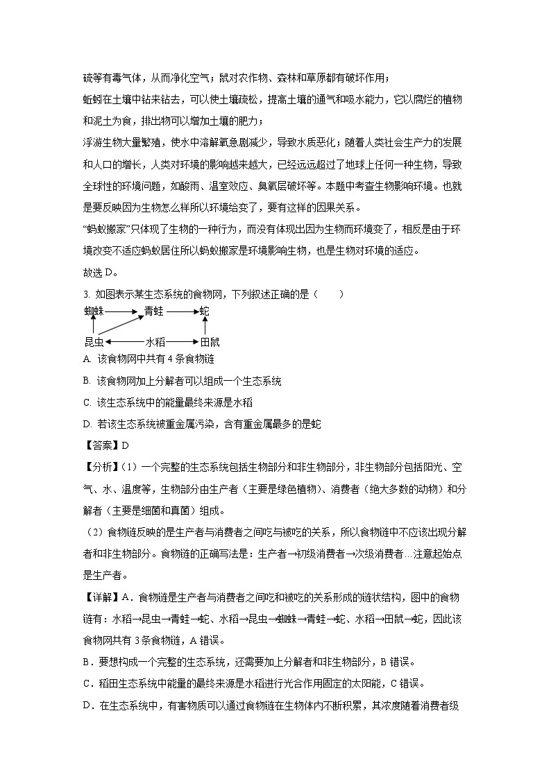
3. 如图表示某生态系统的食物网,下列叙述正确的是( )
A. 该食物网中共有4条食物链
B. 该食物网加上分解者可以组成一个生态系统
C. 该生态系统中的能量最终来源是水稻
D. 若该生态系统被重金属污染,含有重金属最多的是蛇
【答案】D
【分析】(1)一个完整的生态系统包括生物部分和非生物部分,非生物部分包括阳光、空气、水、温度等,生物部分由生产者(主要是绿色植物)、消费者(绝大多数的动物)和分解者(主要是细菌和真菌)组成。
(2)食物链反映的是生产者与消费者之间吃与被吃的关系,所以食物链中不应该出现分解者和非生物部分。食物链的正确写法是:生产者→初级消费者→次级消费者…注意起始点是生产者。
【详解】A.食物链是生产者与消费者之间吃和被吃的关系形成的链状结构,图中的食物链有:水稻→昆虫→青蛙→蛇、水稻→昆虫→蜘蛛→青蛙→蛇、水稻→田鼠→蛇,因此该食物网共有3条食物链,A错误。
B.要想构成一个完整的生态系统,还需要加上分解者和非生物部分,B错误。
C.稻田生态系统中能量的最终来源是水稻进行光合作用固定的太阳能,C错误。
D.在生态系统中,有害物质可以通过食物链在生物体内不断积累,其浓度随着消费者级别的升高而逐步增加,这种现象叫生物富集。蛇的级别最高,体内含有重金属最多,D正确。
故选D。
4. 如图是用显微镜观察植物细胞临时装片的两个视野,要把视野中的物像从甲图转为乙图,下列操作步骤正确的排序是( )
①转动细准焦螺旋 ②调节光圈 ③移动装片 ④转动转换器
A. ③一①一④一②B. ④一③一②一①
C. ③一①一②一④D. ③一④一②一①
【答案】D
【分析】从图甲和图乙可以看出,图甲细胞的位置是在视野的左边,且图乙中的图象比图甲中的图象大.这是在低倍镜观察到物像后换用高倍物镜观察,首先要移动玻片把物像移动到视野中央。
【详解】根据分析可知,首先要移动玻片把物像移动到视野中央即③,因为高倍镜的视野窄,虽然在低倍镜下能看到的物像,如果偏离视野中央的话,换上高倍镜,物像可能就不在视野中了;低倍镜换高倍镜是通过转动转换器来完成的即④;当换上高倍镜后,由于视野变窄,透光量少,视野就会变得很暗,需要调节光圈或反光镜使视野变得亮一些即②;换上高倍物镜后物像只是有点模糊,一般转动细准焦螺旋就能使用物像更加清晰即①,因此ABC错误,D正确。
故选D。
5. 下图是动植物细胞模式图及相关结构,下列表述错误的是( )
A. 西瓜汁是红色的,相关色素存在于⑤液泡中
B. 动植物细胞的遗传物质主要存在于④细胞核中
C. 能控制植物细胞物质进出的结构是①细胞壁
D. 叶片表皮细胞不含有③叶绿体
【答案】C
【分析】观图可知:①是细胞壁、②是细胞膜、③是叶绿体、④是细胞核、⑤是液泡、⑥是细胞质、⑦是线粒体。
【详解】A.液泡内含有细胞液,溶解着多种物质,西瓜汁是红色的,相关色素存在于⑤液泡中,A正确。
B.细胞核内含有遗传物质,能传递遗传信息,动植物细胞的遗传物质主要存在于④细胞核中,B正确。
C.②细胞膜的功能是控制物质的进出,使有用的物质不能轻易地渗出细胞,有害的物质不能轻易地进入细胞,①细胞壁具有保护和支持作用,C错误。
D.叶绿体只存在于植物的绿色部分,叶片表皮细胞不含有③叶绿体,D正确。
故选C。
6. 人的生命开始于受精卵,受精卵中含有23对染色体,该细胞经过3次分裂后得到的细胞数目和每个细胞内染色体的数目分别是( )
A. 6个、23条B. 8个、23对C. 6个、46条D. 8个、46对
【答案】B
【分析】细胞分裂就是一个细胞分成两个细胞。细胞核分裂时,染色体的变化最明显。染色体的数量在细胞分裂时已经加倍,在细胞分裂过程中,染色体分成完全相同的两份,分别进入两个新细胞中。因此新细胞和原细胞所含有的遗传物质是一样的。
【详解】细胞的分裂是指一个细胞分成两个细胞的过程,一个细胞经过一次分裂,形成两个新细胞,经过两次分裂后,形成四个新细胞。所以1个细胞分裂N次后的个数是2N。因此,人的受精卵连续分裂3次后形成的新细胞数目是23=8(个)。在细胞分裂过程中染色体的变化最明显,首先染色体要进行复制加倍,随着分裂的进行,染色体分成形态和数目相同的两份,分别进入两个新细胞中。这样就保证了通过细胞分裂产生的新细胞与原细胞所含的遗传物质相同。因此,受精卵的染色体是23对,受精卵连续分裂3次后,分裂后的新细胞的染色体和原来一样,即23对或46条,B正确。
故选B。
7. 梅雨季节的广东,室内常常看到白蚁。为了探究湿度对白蚁分布的影响,小明按照下图设置装置,实验方案如下表所示,则下列序号对应正确的是( )
A. ①为10B. ②为有光照C. ③为10D. ④为干燥土壤
【答案】D
【分析】对照实验是在研究一种条件对研究对象的影响时,所进行的除了这种条件不同外,其他条件都相同的实验,这个不同的条件,就是唯一变量。 一般的对实验变量进行处理的,就是实验组,没有对实验变量进行处理的就是对照组。 为确保实验组、对照组实验结果的合理性,对影响实验的其他相关因素应设置均处于相同且理想状态,这样做的目的是控制单一变量,便于排除其它因素对实验结果的影响和干扰。
【详解】ABC.为确保实验组、对照组实验结果的合理性,对影响实验的其他相关因素应设置均处于相同且理想状态,这样做的目的是控制单一变量,便于排除其它因素对实验结果的影响和干扰,由题干可知,本探究实验的单一变量为湿度,则①为20只,②为无光照,③为25℃,④为干燥土壤,ABC错误。
D.对照实验是在研究一种条件对研究对象的影响时,所进行的除了这种条件不同外,其他条件都相同的实验,这个不同的条件,就是唯一变量,本探究实验的单一变量为湿度,故④为干燥土壤与湿润土壤形成对照,D正确。
故选D。
8. 学习了“种子的萌发”后,小明想观察蚕豆种子的萌发过程,他把蚕豆种子种在花盆里,可是十天过去了,种子都没有萌发,原因不可能是( )
A. 光照不足B. 温度过低
C. 水分不足D. 胚已死亡
【答案】A
【详解】种子萌发的条件有环境条件和自身条件,环境条件有适宜的温度、适量的水分和充足的空气,自身条件是完整而有活力的胚和供胚发育的营养物质,光照不是种子萌发所需要的条件,故选A。
考点:本题考查的是种子萌发的条件
9. 下图是绿色植物光合作用过程示意图,①②③④表示相应的物质。下列叙述错误的是( )。
A. 光合作用必须在光下才能进行
B. 图中①代表氧气,②代表二氧化碳
C. 绿色植物叶肉细胞中的叶绿体是进行光合作用的场所
D. ③和④所代表的物质分别通过叶脉的导管和筛管运输
【答案】B
【分析】绿色植物通过叶绿素捕获太阳光,利用光提供的能量,在叶绿体中合成淀粉等有机物,并且把光能转化为化学能,储存在有机物中,这个过程叫作光合作用。叶片是植物进行光合作用主要器官,叶肉细胞中含有大量的叶绿体,叶绿体是进行光合作用的主要部位,叶绿体中含有叶绿素,可吸收光能,为光合作用提供能量。
图中①代表二氧化碳,②代表氧气,③代表水,④代表有机物。
【详解】A.光是光合作用进行的必要条件,因此光合作用必须在光下才能进行,A正确。
B.结合分析,光合作用的原料是①二氧化碳和③水,场所是叶绿体,条件是光,产物是④有机物和②氧,B错误。
C.结合分析可知,绿色植物叶肉细胞中的叶绿体是进行光合作用的场所,C正确。
D.植物根、茎、叶中的导管和筛管在植物体内形成了两个相对独立的管道系统,其中导管负责运输水和无机盐,筛管运输有机物。可见,③水和④有机物分别通过叶脉的导管和筛管运输,D正确。
故选B。
10. 如图为女性生殖系统模式图,其中受精卵形成的场所是( )
A. ①B. ②C. ③D. ④
【答案】C
【分析】女性的生殖系统包括②阴道、①卵巢、③输卵管、④子宫等,其中卵巢是女性主要的生殖器官。
【详解】A.①卵巢是女性的主要生殖器官,其主要功能是产生卵细胞和分泌雌性激素,A不符合题意。
B.②阴道是精子进入和胎儿产出的通道,B不符合题意。
C.睾丸产生的精子和卵巢产生的卵细胞都是生殖细胞。含精子的精液进入阴道后,精子缓慢通过子宫,在③输卵管内与卵细胞相遇,一个精子与卵细胞结合,形成受精卵,C符合题意。
D.④子宫有的功能是胚胎和胎儿发育的场所及产生月经的地方,D不符合题意。
故选C。
11. 2023年10月,神舟十七号载人飞船发射成功,为保证太空宇航员的健康,你认为下列食谱中相对合理的是( )
A. 香菇小鸡、排骨汤、米饭
B. 炒油菜、青椒肉片、米饭
C. 煎鱼、烧排骨、烤鸭
D. 醋溜土豆丝、红烧茄子、炖豆腐
【答案】B
【分析】合理营养就是指膳食中所含的营养素种类齐全,数量充足,比例适当,并与身体的需要保持平衡。平衡膳食是合理营养的核心。健康食谱,要合理营养、均衡膳食,食物应多样化,荤素搭配要合理,营养全面合理。
【详解】A.香菇小鸡、排骨汤、米饭,含蛋白质和淀粉较多,维生素、无机盐含量较少,A不符合题意。
B.炒油菜、青椒肉片、米饭,营养全面,搭配较合理,B符合题意。
C.煎鱼、烧排骨、烤鸭,含蛋白质较多,维生素、无机盐含量较少,C不符合题意。
D.醋溜土豆丝、红烧茄子、炖豆腐,缺少主食和水果,糖类和维生素含量较少,D不符合题意。
故选B。
12. 下列关于人的呼吸叙述错误的是( )
A. 咽是气体和食物共同的通道
B. 痰是在喉中形成的
C. 吞咽时,会厌软骨会盖住喉的入口,防止食物进入
D. 呼吸道对空气的处理能力是有限的
【答案】B
【分析】呼吸系统的组成包括呼吸道和肺两部分,呼吸道包括鼻腔、咽、喉、气管、支气管,是呼吸的通道,肺是气体交换的主要场所。
【详解】A.呼吸道包括鼻腔、咽、喉、气管、支气管,消化道包括口腔、咽、食道、胃、小肠、大肠、肛门,咽是气体和食物共同的通道,A正确。
B.气管内壁有纤毛上皮,纤毛向咽喉方向不停地摆动,可将吸入灰尘、病菌与黏液一起送到咽部,开通过咳嗽排到体外,这就是痰,B错误。
C.咽是呼吸和消化的共用器官,吞咽食物时,会厌软骨会盖住喉口,以免食物进入气管,C正确。
D.呼吸道能使到达肺的空气变得温暖、清洁和湿润,但这种处理能力是有限的,D正确。
故选B。
13. 血液在人体内按一定的方向在流动,下列正确表达血流方向性的是( )
A. 静脉→心房→心室→动脉B. 动脉→心室→心房→静脉
C. 静脉→心室→心房→动脉D. 动脉→心房→心室→静脉
【答案】A
【分析】人体的血液循环简图:
【详解】人体的血液循环可分为体循环和肺循环两条途径。其中体循环的路线是:左心室→主动脉→各级动脉→身体各部分的毛细血管网→各级静脉→上、下腔静脉→右心房;肺循环的路线是:右心室→肺动脉→肺部毛细血管→肺静脉→左心房,因此血液循环的规律:心室→动脉→毛细血管→静脉→心房。所以,选项中“静脉→心房→心室→动脉”能够正确表达血流的方向性。
故选A。
14. 人工肾脏是根据肾脏工作原理而制成的一种医疗仪器,它可以模拟肾脏的工作,过滤人的血液,进行血液透析。透析相当于人体内生理活动中的( )
A. 肾小管重吸收作用B. 肾小球滤过作用
C. 膀胱贮存作用D. 汗腺排汗作用
【答案】B
【分析】尿的形成包括肾小球和肾小囊壁的滤过和肾小管的重吸收作用,当血液流经肾小球时,除了血细胞和大分子的蛋白质外,其他的如水、无机盐、尿素、葡萄糖会滤过到肾小囊腔形成原尿;当原尿流经肾小管时,其中大部分水、部分无机盐和全部的葡萄糖被重新吸收回血液,而剩下的如尿素、一部分无机盐和水等由肾小管流出形成尿液。
【详解】肾衰竭的人肾脏的功能受损,肾脏不能产生尿液,血液中代谢产生的废物和过多的水分不能排出,使人体生命受到严重的危害。血液透析是把人体的血液从动脉引出,血液和透析液在透析器内借半透膜接触和浓度梯度进行物质交换,使血液中的代谢废物和过多的电解质向透析液移动,透析液中的营养物质向血液中移动,然后将透析过的血液再通过静脉流回血管。通过透析达到了排出代谢废物的目的。因此透析相当于人体生理活动中的肾小球滤过作用。
故选B。
15. “文明开车,文明行路”是社会文明的重要内容,下列叙述错误的是( )
A. 看到红灯,行人自觉停下等待是非条件反射
B. 红灯亮起,人体感受光刺激的感受器在视网膜
C. 斑马线前,司机减速礼让行人是条件反射
D. 严禁“酒驾”,因为酒精会使脑处于过度兴奋或麻醉状态
【答案】A
【分析】条件反射是人出生以后在生活过程中逐渐形成的后天性反射,是在非条件反射的基础上,经过一定的过程,在大脑皮层参与下完成的,是一种高级的神经活动,是高级神经活动的基本方式。
非条件反射是指人生来就有的先天性反射,是一种比较低级的神经活动,由大脑皮层以下的神经中枢(如脑干、脊髓)参与即可完成。
【详解】A.看到红灯,行人自觉停下等待是在大脑皮层参与下形成的反射,因此属于条件反射,A错误。
B.眼球中的视网膜,为一层柔软而透明的膜,紧贴在脉络膜内面,有感受光刺激的作用。视网膜上的感光细胞能够把物体的色彩、亮度等信息转化为神经冲动,故视网膜是视觉感受器,红灯亮起,人体感受光刺激的感受器在视网膜,B正确。
C.斑马线前,司机减速礼让行人是在大脑皮层参与下形成的反射,属于条件反射,C正确。
D.小脑维持躯体平衡,使动作准确协调,过量饮酒使小脑中毒,出现走路不稳的现象;严重时酒精会使整个神经中枢中毒,导致思维混乱、失去知觉,昏睡,甚至造成幻觉。由此表明过量的酒,会使脑处于过度兴奋或麻痹状态,使行为失控,故我国禁止酒后驾车是因为酒精会使人的脑过度兴奋或麻痹,容易出现交通事故,D正确。
故选A。
16. 教育部颁发“睡眠令”,要求初中生的睡眠时间应达到9小时。若是青少年长期睡眠不足会影响某种激素的分泌,从而导致发育延迟,身材矮小,这种激素是( )
A. 胰岛素B. 甲状腺激素C. 性激素D. 生长激素
【答案】D
【分析】激素在血液中的含量极少,但对人体的新陈代谢、生长发育和生殖等生命活动都具有重要的调节作用。人体内的各种激素相互协调、相互制约,共同维持着体内环境的相对稳定。
【详解】A.胰岛素是由胰岛分泌的,作用是调节糖类的代谢,促进血糖的利用和转化,A不符合题意。
B.甲状腺激素是由甲状腺分泌的,具有促进新陈代谢和生长发育,提高神经系统的兴奋性的作用,B不符合题意。
C.性激素促进生殖器官发育和生殖细胞的生成,激发和维持人的第二性征,C不符合题意。
D.垂体分泌的生长激素促进人体的生长发育。若青少年长期睡眠不足,会影响生长激素的分泌,从而导致发育延迟,身材矮小。因此分泌这种激素的腺体是垂体,D符合题意。
故选D。
17. 如图表示屈肘动作。下列描述中正确的是( )
A. ①为肱二头肌,呈舒张状态
B. ②为肱三头肌,呈收缩状态
C. ①与②都受神经系统的调节控制
D. ①两端的肌键附着在同一块骨上
【答案】C
【分析】图中:①是肱二头肌,②是肱三头肌。
【详解】AB.骨骼肌只能收缩牵拉骨而不能将骨推开,因此一个动作的完成总是由至少两组肌肉相互配合活动,共同完成的。屈肘时,①肱二头肌收缩,②肱三头肌舒张;伸肘时,肱三头肌收缩,肱二头肌舒张,AB错误。
C.骨骼肌有受刺激而收缩的特性,当骨骼肌受神经传来的刺激收缩时,就会牵动着它所附着的骨,绕着关节活动,于是躯体就产生了运动。所以,①与②都受神经系统的调节控制,C正确。
D.骨骼肌包括肌腱和肌腹两部分。骨骼肌两端是白色肌腱,由结缔组织构成,能跨关节附在不同的骨上,有固定作用。所以,①两端的肌键附着在不同的骨上,D错误。
故选C。
18. 下列关于动物形态结构与功能相适应的叙述,错误的是( )
A. 青蛙湿润的皮肤里密布毛细血管,可辅助肺呼吸
B. 蜥蜴的体表覆盖角质鳞片,可减少水分的蒸发
C. 鸟的气囊,是飞行时气体交换的场所
D. 兔的牙齿分化,与其植食性相适应
【答案】C
【分析】根据“动物形态结构和功能”可知,本题考查的是动物形态结构和功能,先从动物的分类确定动物类型再进行分析解答。
【详解】A、青蛙是两栖动物,幼体生活在水中,用鳃呼吸;成体可以在陆地上生活,使用肺呼吸,但是肺不发达,而湿润的皮肤里密布毛细血管,所以皮肤可以辅助肺呼吸,故A正确。
B、蜥蜴是爬行动物,靠肺呼吸,可终身生活在陆地上,体表覆盖着角质鳞片,既可以保护身体又能减少体内水分的蒸发,故B正确;
C、鸟类是脊椎动物,有气囊,在飞行过程中吸气和呼吸时气体都经过肺、都能进行气体交换,而气囊没有气体交换的作用,鸟类气体交换的场所是肺,故C错误;
D、兔是哺乳动物,牙齿有分化,分为适于切断食物的门齿和适于磨碎食物的臼齿,可提高摄取食物和消化食物的能力,与其植食性相适应,故D正确。
19. 客家米酒是广东省的非物质文化遗产,关于客家米酒的制作下列说法错误的是( )
A. 浸泡后的糯米蒸制后,要马上加入酒曲
B. 酒曲要与糯米充分混合,以便于发酵
C. 酿酒的主要菌种是酵母菌
D. 将糯米放入酒坛密封能够更好地发酵
【答案】A
【分析】制作酒的步骤:首先要把容器清洗干净,除去杂菌;然后用水将糯米浸泡一昼夜,淘洗干净将糯米倒入蒸锅煮熟;蒸熟之后,用凉开水将糯米饭冲淋一次,冷却到30℃,30℃是酵母菌生活的适宜温度;接着将酒曲粉末与糯米饭拌匀使之充分混合,将糯米饭压实后挖个小坑,淋上一些凉开水,最后将糯米饭放入容器中盖好,置入25℃左右的环境中即可。
【详解】A.蒸熟之后,用凉开水将糯米饭冲淋一次,冷却到30℃再加入酒曲,温度高会影响酵母菌的活性,A错误。
B.酒曲与糯米充分混合有利于酒曲中的菌种能充分利用糯米中的有机物,便于发酵,B正确。
C.酒曲中的酵母菌在无氧的条件下发酵分解葡萄糖能产生酒精,酿酒的主要菌种是酵母菌,C正确。
D.酵母菌在无氧时能分解有机物产生酒精和二氧化碳,所以发酵酿酒过程需要创设无氧环境,密封的目的就是隔绝氧气,D正确。
故选A。
番木瓜果实广受人们喜爱,但生长一直受番木瓜环斑病毒的严重威胁。华南农业大学的科研人员利用农杆菌转化法,将有关基因转入番木瓜,成功培育出能抵抗该病毒的番木瓜“华农一号”。请回答下面小题。
20. 番木瓜“华农一号”的培育利用的生物技术是( )
A. 发酵技术B. 克隆技术C. 转基因技术D. 杂交育种
21. 下列关于番木瓜斑病毒和农杆菌的叙述,错误的是( )
A. 番木瓜斑病毒无细胞结构
B. 番木瓜斑病毒寄生在活细胞中才能繁殖
C. 农杆菌以分裂方式进行生殖
D. 番木瓜斑病毒和农杆菌都属于原核生物
【答案】20. C 21. D
【分析】转基因技术是把一种生物的某个基因,用生物技术的方法转入到另一种生物的基因组中,培育出转基因生物,就可能表现出转基因所控制的性状。
【20题详解】
华南农业大学的科研人员利用农杆菌转化法,将有关基因转入番木瓜,成功培育出能抵抗该病毒的番木瓜“华农一号”。运用科学手段从某种生物中提取所需要的基因,将其转入另一种生物中,使与另一种生物的基因进行重组,从而培育出抵抗该病毒的番木瓜“华农一号”。“华农一号”的培育利用的生物技术是转基因技术。可见ABD不符合题意,C符合题意。
故选C。
【21题详解】
AB.番木瓜环斑病毒没有细胞结构,主要由内部的遗传物质和外部的蛋白质外壳组成,不能独立生存,只有寄生在活细胞里才能进行生命活动,一旦离开就会变成结晶体,失去生命活动。病毒从其它生物的活细胞中获得营养物质,利用自己的遗传物质进行复制,繁殖新病毒,AB正确。
C.农杆菌是细菌,以分裂方式进行生殖,C正确。
D.农杆菌没有成形的细胞核,属于原核生物,但是番木瓜环斑病毒不是原核生物,D错误。
故选D。
22. 如图是部分食肉动物的分类系统图解,下列叙述错误的是( )
A. 狗与狼的亲缘关系最近
B. 狗和狐的共同特征比狗和豹的共同特征少
C. 犬属比犬科的动物种类少
D. 表中所列的最小分类单位是种
【答案】B
【分析】生物分类的依据是生物的形态结构和生理功能的差异程度和亲缘关系的远近。 生物分类单位由大到小是界、门、纲、目、科、属、种。界是最大的分类单位,种是最基本的分类单位。分类单位越大,生物的相似程度越少,共同特征就越少,生物的亲缘关系就越远;分类单位越小,生物的相似程度越多,共同特征就越多,生物的亲缘关系就越近。
【详解】A.在狗、狼、虎、豹四种动物中,狗与狼同属,所属分类单位最小,亲缘关系最近,A正确。
B.狗和狐同科、狗和豹同目,科比目小,因此,狗和狐的共同特征比狗和豹的共同特征多,B错误。
C.属比科小,因此犬属比犬科的动物种类少,C正确。
D.表中所列的最小分类单位是种,D正确。
故选B。
23. 广东的荔枝有桂味、糯米糍等上佳的品种,这些不同的品种决定于生物多样性中的( )
A. 物种多样性B. 遗传(基因)多样性
C. 生态系统多样性D. 形态结构多样性
【答案】B
【详解】基因(遗传)的多样性是指物种的种内个体或种群间的基因变化,不同物种(水稻和小麦)之间基因组成差别很大,同种生物如野生水稻和普通水稻之间基因也有差别,每个物种都是一个独特的基因库。我国动物、植物和野生亲缘种的基因多样性十分丰富,为动植物的遗传育种提供了宝贵的遗传资源。广东的荔枝有桂味、糯米糍等上佳的品种,这些不同品种决定于生物基因(遗传)的多样性。
故选B。
24. 判断下列植物的繁殖方式属于有性生殖的是( )
A. 月季的扦插
B. 桃树的嫁接繁殖
C. 玉米种子繁殖
D. 兰花的组织培养
【答案】C
【分析】由两性生殖细胞结合形成受精卵,再由受精卵发育成新个体的生殖方式属于有性生殖;不经过两性生殖细胞的结合,由母体直接产生新个体,这种生殖方式称为无性生殖。如植物中的扦插,嫁接等繁殖方式。 从本质上讲,是由体细胞进行的繁殖就是无性生殖。主要种类包括:分裂生殖、孢子生殖、出芽生殖、营养生殖(嫁接、压条、扦插等)、组织培养和克隆等。 无性生殖的优点:后代保持亲本优良性状,繁殖速度快等。
【详解】选项中,月季的扦插、桃树的嫁接、兰花的组织培养都没有经过两性生殖细胞的结合,都属于无性生殖。
种子的胚由精子和卵细胞结合而成的受精卵发育而成,故用玉米种子繁殖的方式属有性生殖。
故C符合题意,ABD不符合题意。
故选C。
25. 下列各项中,属于相对性状的一组是( )
A. 番茄的红果和黄果
B. 家兔的黑毛和长毛
C. 豌豆的黄粒和圆粒
D. 人的双眼皮和有耳垂
【答案】A
【分析】同种生物同一性状的不同表现形式称为相对性状。
【详解】A.番茄的红果和黄果,这是番茄的果实颜色这一性状的不同表现,属于相对性状,A正确。
B.家兔的黑毛和长毛,这是家兔的毛的颜色和长度两个性状的表现,B错误。
C.豌豆的黄粒和圆粒,这是豌豆种子的颜色和形状两个性状的表现,C错误。
D.人的双眼皮和有耳垂,这是人的两个性状,D错误。
故选A。
26. 无酒窝由显性基因B控制,有酒窝由隐性基因b控制,一对夫妇的基因型都为Bb,他们的孩子可能是( )
A. 全部无酒窝B. 全部有酒窝
C. 部分无酒窝、部分有酒窝D. 以上都有可能
【答案】D
【分析】生物体的某些性状是由一对基因控制的,而成对的基因往往有显性显性和隐性之分,当细胞内控制某种性状的一对基因,都是显性或一个是显性、一个是隐性时,只有显性基因控制的性状才会表现出来;当控制某种性状的基因都是隐性基因时,才会表现出隐性性状。
【详解】无酒窝由显性基因B控制,有酒窝由隐性基因b控制,一对夫妇的基因型都为Bb,则遗传图解如下:
因此,他们的孩子可能是既有有酒窝的也有无酒窝的。
27. 下图是有关遗传知识概念图,下列说法正确的是( )
A. ①是细胞质,③是遗传信息
B. 生物性状由②控制,同时还受环境影响
C. 人体所有细胞中染色体都是成对存在的
D. 一个细胞中DNA的数量多于基因的数量
【答案】B
【分析】①染色体、②是基因,③遗传物质,据此回答。
【详解】A.染色体主要是由DNA分子和蛋白质分子构成的,因此,DNA主要存在于①染色体,基因分别控制不同的性状,故③是基因,错误。
B.生物的性状不仅由②基因控制,还会受到环境因素的影响,正确。
C.在形成精子或卵细胞的细胞分裂过程中,染色体要减少一半,而且不是任意的一半,是每对染色体中的一条分别进入不同的精子或卵细胞中。故生殖细胞(精子或卵细胞)中的染色体是体细胞的一半,错误。
D .基因是有遗传效应的DNA片段,故基因的数量多余DNA的数量,错误。
故选B。
28. 海底透明鱼的体表色素已退化,可直接看到内脏和骨骼。下列说法正确的是( )
A. 其透明特征无法遗传给后代
B. 色素性状的表现与基因无直接关系
C. 海底环境使基因发生定向变异
D. 海底环境对透明性状进行了选择
【答案】D
【分析】达尔文自然选择学说的主要内容是过度繁殖、遗传和变异、生存斗争、适者生存。自然选择决定生物变异是否有利,从而通过生存斗争使适者生存,从而决定进化的方向。
【详解】A.海底透明鱼的透明特征是由基因决定,基因可以随生殖过程遗传给后代,A错误。
B.海底透明鱼的体表色素等已经退化,色素性状表现是基因和环境共同作用的结果,B错误。
C.变异是不定向的,既有适应海底环境的有利变异,也有不适应海底环境的不利变异,C错误。
D.出现透明性状,是由于海底环境对该个体进行了选择;身体透明的个体更加适应海底环境,经过数代的选择,就出现了海底透明鱼,D正确。
故选D
29. 2023年11月,全球世界首例全眼移植手术成功,医生将一只完整的眼睛移植到了活人眼睛里,植入的眼球对于患者的免疫系统来说,相当于( )
A. 抗体B. 传染源C. 抗原D. 病原体
【答案】C
【分析】抗原是能引起淋巴细胞产生抗体的物质。抗原包括进入人体的微生物等病原体、异物、异体器官等。
【详解】A.抗体是指抗原物质侵入人体后,刺激淋巴细胞产生的一种抵抗该抗原物质,A错误。
B.传染源是指能够散播病原体的人或动物,B错误。
C.引起淋巴细胞产生抗体的物质就是抗原。抗原包括进入人体的微生物等病原体、异物、异体器官等,故植入的眼球对于患者的免疫系统来说,相当于抗原,C正确。
D.病原体是指引起传染病的细菌、病毒和寄生虫等生物,D错误。
故选C。
30. 国务院总理李强日前签署国务院令,公布《碳排放权交易管理暂行条例》,自2024年5月1日起施行,是推进碳达峰碳中和的重要政策工具。下列行为与政策相违背的是( )
A. 农作物秸秆就地焚烧处理B. 推广太阳能路灯
C. 推行无纸化办公D. 垃圾分类,节约水电
【答案】A
【分析】人类对资源的不合理开发和利用所导致的生态破坏和环境污染相互影响、相互作用,彼此重叠发生,形成所谓的“复合效应”,原则威胁着人类和其他生物的生存。因此人类对资源的利用要科学合理,权衡利弊,既要考虑短期效益,更有考虑长远影响。
【详解】A.农作物秸秆就地焚烧处理,既浪费资源又会造成大气污染,A符合题意。
B.推广太阳能路灯,利用太阳能,能够节约能源,减少环境污染,符合低碳环保生活理念,B不符合题意。
C.倡导无纸化办公,可以减少树木的砍伐,有利于保护环境,C不符合题意。
D.垃圾分类,节约水电,能够节约能源,减少环境污染符合低碳环保生活理念,D不符合题意。
故选A。
二、非选择题(本大题共4小题,每题10分,共40分)
31. 近年来,我国中小学生肥胖的情况日趋严重,了解消化系统结构与合理营养的知识,有助于青少年健康成长。请根据中国居民“平衡膳食宝塔”和人体消化系统结构模式图,回答问题:
(1)身体发胖,一方面与缺少运动有关,另一方面是因为摄入的能量过多。食物中主要供能物质是________。
(2)健康的饮食要做到“三低”,即低糖、低盐和低脂肪。脂肪含量高的食物位于“平衡膳食宝塔”的第________层,脂肪的消化需要[ ]________分泌的胆汁参与消化,脂肪最终被消化成________和________才能被吸收。
(3)营养物质消化的主要场所是[ ]________,请写出其适于消化的结构特点:________。(答一点)
(4)过度进食会引起肥胖、消化不良等问题,“复合多酶片”是治疗消化不良的常用药,该药物含有脂肪酶和蛋白酶,该药品相当于________(填“胃液”或“肠液”)的作用。
(5)同学们正处于青少年发育阶段,每天应该多吃第________层的食物,可以提供丰富的________。
【答案】(1)糖类 (2)①. 五 ②. ⑤肝脏 ③. 脂肪酸 ④. 甘油
(3)①. ④小肠 ②. 小肠长度长##小肠表面积大##小肠含有多种消化液
(4)肠液 (5)①. 三、四 ②. 蛋白质
【分析】图中,①是口腔、②是食道、③是胃、④是小肠、⑤是肝脏、⑥是大肠;一层是谷类,含糖类最多,主要给人体提供能量;二层是蔬菜和水果,含大量的维生素和无机盐;三四层中是动物性食品、豆类制品和奶制品,含有大量的蛋白质;五层是油脂类,含大量的脂肪。
(1)食物所含的六类营养物质中,能为人体提供能量的是糖类、脂肪和蛋白质。但糖类是人体最重要的供能物质,人体的一切活动,包括学习、走路、消化和呼吸等所消耗的能量主要来自糖类。
(2)脂肪含量高的食物位于“平衡膳食宝塔”的第五层;脂肪的消化开始于小肠,小肠内的胰液和肠液中含有消化糖类、脂肪和蛋白质的酶,同时,肝脏分泌的胆汁也进入小肠,胆汁虽然不含消化酶,但胆汁对脂肪有乳化作用,使脂肪变成微小颗粒,增加了脂肪与消化酶的接触面积,有利于脂肪的消化,脂肪在这些消化液的作用下被彻底分解为甘油和脂肪酸。
(3)小肠的结构与消化食物和吸收营养的功能相适应。小肠长约5~6 m,小肠内具有肠液、胰液和胆汁等多种消化液;小肠内壁有环形皱襞,皱襞上有小肠绒毛,增大了消化和吸收的面积;小肠绒毛内有毛细血管和毛细淋巴管,绒毛壁、毛细血管壁、毛细淋巴管壁都是由一层上皮细胞构成的,有利于营养物质被吸收进入小肠内壁的毛细血管和毛细淋巴管中。
(4)胃液中只含有胃蛋白酶,肠液中含有消化糖类、脂肪和蛋白质的酶;“复合多酶片”是治疗消化不良的常用药,该药物含有脂肪酶和蛋白酶,该药品相当于肠液。
(5)蛋白质是构成人体细胞的基本物质;人体的生长发育、组织的更新等都离不开蛋白质。同学们正处于青少年发育阶段,每天应该多吃第三、四层的食物,可以提供丰富的蛋白质,以满足身体生长发育的需要。
32. 阅读资料,回答下列问题。
资料一:蝗虫是农业害虫,主要以玉米、芦苇、小麦等植物为食,它的成虫具有群集、迁飞的习性,容易形成蝗灾。一只粉红椋鸟一天能捕食120至180只蝗虫,可以保护两亩草场避免蝗害,是新疆草原生态防治的主力军。
材料二:2022年11月,在广东连山笔架山省级自然保护区发现全球新物种——密疣掌突蟾。该物种属于两栖动物,雄蟾声似虫鸣、雌雄蟾抱对后,精子和卵细胞在水中完成受精,受精卵发育成蝌蚪,再形成幼蟾,最后发育为能在陆地上生活的成蟾。它对生存环境极为挑剔,因身体颜色花纹与生存环境融合得很好,能有效的躲避天敌。
材料三:2022年5月22日是第29个国际生物多样性日,今年的主题是“共建地球生命共同体”。我国建立了多个自然保护区,持续加强珍稀濒危野生动植物及其栖息地拯救保护,大量珍贵濒危野生动植物种群实现恢复性增长,国家重点野生动植物保护率提高到74%,生物多样性更加丰富。
(1)资料一中蝗虫主要以玉米、芦苇、小麦等植物为食,从行为获得途径来看,这种取食行为属于______行为(填“先天性”或“后天学习”)。它的发育过程与家蚕相比,少了_____时期,属于_____发育。根据蝗虫的发育阶段,投放粉红椋鸟灭蝗的最佳时期是______。
(2)资料二中密疣掌突蟾的受精方式为体_____受精(选填“内”或“外”),发育过程要经过受精卵→_____→幼蟾→成蟾,这种发育属于____发育。其身体颜色花纹与生存环境融合得很好,能有效的躲避天敌,这体现了生物_____环境。
(3)从资料三分析可知,保护生物多样性最有效的措施是____________。
(4)作为一名中学生,保护生物多样性,从点滴做起,请你谈谈在生活中,我们应该怎么做?_____________________。(写出一条即可)
【答案】(1)① 先天性 ②. 蛹 ③. 不完全变态 ④. 若虫
(2)①. 外 ②. 蝌蚪 ③. 变态 ④. 适应
(3)建立自然保护区 (4)爱护生物圈中的生物、做到不捕杀动物、保护生物的栖息地等
【分析】(1)结合分析,动物的行为按照获得的途径可以分为先天性行为和学习行为。蝗虫主要以玉米、芦苇、小麦等植物为食,是由遗传物质决定的,蝗虫生来就有的一种本能,属于先天性行为。
蝗虫属于节肢动物门昆虫纲的动物,它一生的发育过程经历了受精卵→若虫→成虫三个时期,并且若虫与成虫在形态结构和生活习性上没有明显差别,属于不完全变态发育。家蚕的生殖和发育经过卵→幼虫→蛹→成虫四个时期,这样的变态发育称为完全变态发育。蝗虫的发育过程与家蚕相比,少了蛹时期。
蝗虫是一种农业害虫,其若虫和成虫都能够危害农作物,若虫个体小,吃得少,并且无翅,活动范围小,成虫个体大,吃得多,有翅,活动范围大,因此应该在若虫期投放粉红椋鸟进行灭蝗。
(2) 由资料二可以看出,密疣掌突蟾经过雌雄蟾抱对后,精子和卵细胞在体外的水中结合形成受精卵,因此它的受精方式为体外受精。其一生的发育过程要经过受精卵→蝌蚪→幼蟾→成蟾四个阶段,并且蝌蚪与成蟾在形态结构和生活习性上有着明显差别,属于变态发育。生活在每一种环境中的生物都有着与环境相适应的形态结构特点,结合分析,密疣掌突蟾身体颜色的花纹与生存环境融合得很好,不容易被敌害发现,这体现了生物适应环境。
(3)自然保护区是人们把包含保护对象在内的一定面积的陆地或水体划分出来,进行保护和管理。自然保护区是“天然基因库”,能够保存许多物种和各种类型的生态系统;是进行科学研究的天然实验室,为进行各种生物学研究提供良好的基地;是活的自然博物馆,是向人们普及生物学知识,宣传保护生物多样性的重要场所。建立自然保护区是保护生物多样性最为有效的措施。
(4)生物多样性是人类生存和发展的基础,因此我们要保护生物多样性。作为一名中学生,保护生物多样性要从自我做起,从点滴小事做起,如爱护生物圈中的生物、做到不捕杀动物、保护生物的栖息地等等。
33. 幽门螺旋杆菌会导致人患胃炎,为研究乳酸菌对幽门螺旋杆菌感染的影响,研究者将若干只健康的实验小鼠平均分为三组,按下表所示的操作进行实验,其余条件相同且适宜,一段时间后,结果如图所示。(胃炎因子水平相对值越高,表示炎症反应越严重)。
(1)幽门螺旋杆菌主要“定居在人体胃黏膜表面,可引起慢性胃炎,甚至胃溃疡”。由此推测其营养方式为________,它与人的关系是________。
(2)在该探究实验中,除变量之外,三组小鼠应在健康状况以及_________答一条即可)等方面保持一致,目的是________。每组选择多只小鼠而不是1只的目的是________。
(3)据图表分析,2组小鼠的炎症反应________(选填“大于”或“小于”)1组小鼠;相对2组,3组小鼠通过灌________降低了炎症反应。因此推测,乳酸菌和幽门螺旋杆菌之间的关系是________(选填“合作”或“竞争”)。
(4)有研究者质疑,乳酸菌是否会引起炎症反应呢?为解决这一疑问,还需增加第4组实验,表格中①与②处需分别进行的操作是________、________(选填“是”或“否”)。
【答案】(1)①. 异养 ②. 寄生
(2)①. 大小(或品种、月龄、活力、性别、饮食等,答一条即可)②. 控制单一变量 ③. 避免偶然性
(3)①. 大于 ②. 乳酸菌 ③. 竞争
(4)①. 是 ②. 否
【分析】对照实验:在探究某种条件对研究对象的影响时,对研究对象进行的除了该条件不同以外,其他条件都相同的实验。根据变量设置一组对照实验,使实验结果具有说服力。一般来说,对实验变量进行处理的,就是实验组,没有处理的就是对照组。
(1)幽门螺杆菌属于细菌,没有叶绿体,只能利用现成的有机物生活,营养方式为异养。它以分裂生殖的方式快速繁殖使人得病,它与人的关系是寄生。
(2)为了使实验结果具有说服力,对研究对象进行的除了该条件不同以外,其他条件都相同,因此三组小鼠应在健康状况以及大小、性别和生理状态等方面保持一致,目的是控制单一变量。小鼠数量少存在一定的偶然性,每组选择多只小白鼠进行实验的目的是可以避免偶然性,使实验结论更准确。
(3)据图表分析,三周后2组灌胃幽门螺旋菌,1组不做处理,则2组小鼠的炎症反应大于1组小鼠。对比2组三周后灌胃幽门螺旋菌和3组灌胃乳酸菌三周后灌胃幽门螺旋菌的结果是3组小鼠胃黏膜炎症因子水平相对值大大超过了2组,说明乳酸菌对幽门螺旋菌感染起到抑制作用。由此可推测,人体消化道中的乳酸菌和幽门螺旋菌两种生物存在着竞争关系。
(4)如需确定乳酸菌是否会引起胃黏膜炎症因子产生,可增加一组实验:对若干只健康的实验小鼠只灌胃乳酸菌,三周后不灌胃幽门螺旋菌,几个月后检测该组小鼠胃黏膜炎症因子。所以,表格中①与②处需分别进行的操作是是、否。
34. 2020年是我国脱贫攻坚收官之年。在扶贫工作队的帮助下,广东省信宜市金垌镇环球村的百香果种植从无到有,如今种植规模达300多亩,年亩产量约3000斤,每亩收入近万元。他们还建起了百香果种植示范基地,开展休闲采摘,发展观光农业。请运用所学的生物学知识回答下列问题:
(1)百香果种植示范基地中,环境中影响百香果生长和分布的所有因素叫做________。
(2)百香果的果实在结构层次上属于________,其内的种子是由花的________发育而来的。
(3)分析曲线图可知,大棚种植百香果时可以采取________和________两项措施来提高产量。
(4)百香果的栽种过程中,需要合理施肥,目的是为百香果的生长提供________。
(5)施肥的同时,还需合理灌溉。百香果的根吸收的水分通过________运输到叶,大部分通过作用散失到大气中,该过程对百香果的意义是________(答一条即可)。
(6)新鲜采摘的百香果果实可以采用低温保存,其目的是________。
【答案】(1)生态因素
(2)①. 器官 ②. 胚珠
(3)①. 提高光照强度 ②. 增加二氧化碳浓度
(4)无机盐 (5)①. 导管 ②. 促进水分和无机盐的运输、降低叶片温度
(6)抑制呼吸作用##降低呼吸作用
【分析】(1)环境中影响生物的生活和分布的因素统称生态因素。因此,环境中影响百香果生长和分布的所有因素叫做生态因素。
(2)绿色开花植物的六大器官包括:营养器官(根、茎、叶)和生殖器官(花、果实、种子)。在完成传粉和受精两个重要的生理过程以后,花的大部分结构凋落,只有子房继续发育,最终子房发育成果实,子房壁发育成果皮,胚珠发育成种子,珠被发育为种皮。所以,百香果的果实在结构层次上属于器官,其内的种子是由胚珠发育而来的。
(3)光是植物进行光合作用的必要条件;在一定的范围内随光照强度增加,植物的光合作用强度增强,当光照强度达到饱和后,光照强度即使增加,光合作用也不再增强。此时限制光合作用的因素不再是光照强度,可能是温度、二氧化碳浓度、水、矿质元素等;二氧化碳是植物进行光合作用的原料;在一定范围内,植物的光合作用强度随二氧化碳浓度的增加而增强;当二氧化碳浓度增加到一定的值,植物的光合作用强度不再增强。结合题干曲线图,可以得出的结论是:适当提高光照强度和二氧化碳浓度能促进光合作用,提高蔬菜产量。所以,大棚种植百香果时可以采取适当提高光照强度和增加二氧化碳浓度两项措施来提高产量。
(4)要使植物生长好,就要适时、适量地给土壤施肥,以增加土壤中的无机盐的含量,肥料包括农家肥料(有机肥)和化学肥料。所以,百香果的栽种过程中,需要合理施肥,目的是为百香果的生长提供无机盐。
(5)植物的输导组织包括导管和筛管,导管运输水分和无机盐,筛管运输有机物。百香果的根吸收的水分通过导管运输到叶。植物的蒸腾作用是指植物体内的水以水蒸气的形式散发到大气中去的过程,水由液态到气态要吸收热量,因此在此过程中能带走植物体内的热量,降低植物体的温度;此外蒸腾作用为植物的根吸收水和无机盐提供了向上的动力。
(6)植物呼吸作用会消耗有机物,温度影响植物的呼吸作用。新鲜采摘的百香果果实可以采用低温保存,其目的是抑制呼吸作用。
组别
白蚁数量/只
光照
温度/℃
湿度
对照组
20
②
25
湿润土壤
实验组
①
无光照
③
④
实验操作
1组
2组
3组
4组
前三周用乳酸菌灌胃
否
否
是
①
三周后用幽门螺旋杆菌灌胃
否
是
是
②
广东省中山市第一中学教育集团2023-2024学年八年级下学期生物期中试题: 这是一份广东省中山市第一中学教育集团2023-2024学年八年级下学期生物期中试题,共8页。试卷主要包含了填写答题卡的内容用2B铅笔填写,提前 xx 分钟收取答题卡等内容,欢迎下载使用。
广东省中山市2023-2024学年八年级下学期中考一模生物试卷: 这是一份广东省中山市2023-2024学年八年级下学期中考一模生物试卷,文件包含2023-2024学年度第二学期第一次模拟考试生物试卷docx、2023-2024学年度第二学期第一次模拟考试生物答案docx等2份试卷配套教学资源,其中试卷共11页, 欢迎下载使用。
广东省中山市第一中学教育集团2023-2024学年八年级下学期中考一模生物试题(原卷版+解析版): 这是一份广东省中山市第一中学教育集团2023-2024学年八年级下学期中考一模生物试题(原卷版+解析版),文件包含广东省中山市第一中学教育集团2023-2024学年八年级下学期中考一模生物试题原卷版docx、广东省中山市第一中学教育集团2023-2024学年八年级下学期中考一模生物试题解析版docx等2份试卷配套教学资源,其中试卷共30页, 欢迎下载使用。

