山东省东营市2023-2024学年高一下学期期末考试生物试卷(Word版附解析)
展开注意事项:
1.本试卷共8页, 共25小题, 满分100分, 考试时间90分钟。
2.答卷前,考生务必将自己的学校(校区)、姓名、班级、座号、考号等填写在指定位置。
3.选择题答案必须使用2B铅笔(按填涂样例)正确填涂;非选择题答案必须使用0.5毫米黑色签字笔书写,绘图时,可用2B铅笔作答,字体工整、笔迹清楚。
4.请按照题号在各题目的答题区域内作答,超出答题区域书写的答案无效;在草稿纸、试卷上答题无效。保持卡面清洁,不折叠、不破损。
一、选择题:本题共15 小题,每小题2分,共30分。每小题只有一个选项符合题目要求。
1. 关于生物科学史,下列叙述正确的是( )
A. 孟德尔利用假说-演绎法证明了非等位基因的遗传符合自由组合定律
B. 艾弗里利用减法原理设计实验,证明了DNA 是肺炎链球菌的主要遗传物质
C. 梅塞尔森和斯塔尔利用假说-演绎法证明了 DNA的复制方式为半保留复制
D. 萨顿利用假说-演绎法证明了基因和染色体的行为存在平行关系
2. 图1表示人体细胞减数分裂过程中核DNA、染色体或染色体组数目变化的部分图形,图2表示处于减数分裂不同时期的部分细胞。下列叙述正确的是( )
A. 若图1表示核DNA数目的变化,则a时刻前一定发生了着丝粒分裂
B. 若图1表示核DNA数目的变化,则b时刻后核DNA数目与染色体数目一定相等
C. 若图1表示染色体数目的变化,则图2中一定处于a时刻前的细胞有乙、丙
D. 若图1表示染色体组数目变化,则图2中一定处于a时刻前的细胞有甲、乙
3. 自然状态下,二倍体小茧蜂(2n=20,没有Y染色体)为雌蜂,单倍体小茧蜂(n=10)为雄蜂,雄蜂由卵细胞直接发育而成。人工培育可获得二倍体雄蜂。小茧蜂的X染色体有三种类型(XA、XB、XC),纯合受精卵发育为雄性,杂合受精卵发育为雌性。现有一个人工培育群体,雄蜂组成为 XAXA:XBXB=2:1,雌蜂组成为 XAXB:XBXC:XAXC=3:2:1,该群体中雌雄蜂随机交配,雌蜂的一半卵细胞进行受精,一半卵细胞直接发育(不同基因型的卵细胞发育为雄蜂的概率相同)。在获得的子代群体中,雌蜂与雄蜂的比例是( )
A. 23:49B. 11:21C. 23:13D. 5:31
4. 某两性花二倍体植物的籽粒颜色由3对等位基因I/i、C/c、P/p控制,相关基因控制的代谢途径如图所示。基因C位于4号染色体,基因P位于5号染色体,红色素、紫色素可分别使其籽粒呈现红色、紫色,不存在这两种色素时,籽粒呈现白色。不考虑互换和其他变异。下列叙述正确的是( )
A. 基因C 和基因P可以通过控制蛋白质的结构直接控制生物性状
B. 纯合紫粒植株与纯合白粒植株杂交,后代均为紫粒
C. 基因型为IICcPp的植株自交,后代表型之比为红粒:白粒:紫粒=9:4:3
D. 基因型为IiCcPp的植株自交,后代表型之比为红粒:白粒:紫粒=27:9:28
5. 育种人员将抗虫基因A和抗除草剂基因B导入某种作物细胞中,经培养获得了转基因植株甲、乙、丙,导入基因在染色体上的位置分别如图所示。上述转基因植株分别自交,子代中能稳定遗传的双抗性植株比例最高的是( )
A. 甲B. 乙C. 丙D. 甲和乙
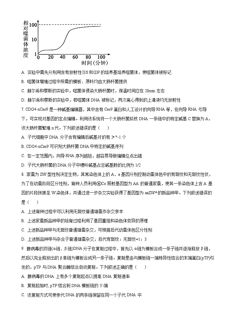
6. 将T2噬菌体与大肠杆菌共同培养,培养液中相对噬菌体浓度变化如图所示,赫尔希和蔡斯利用该过程设计并完成了噬菌体侵染细菌实验。他们利用放射性标记的T2噬菌体侵染大肠杆菌,离心除去未吸附的噬菌体后,搅拌、离心,然后检测了沉淀物和上清液的放射性。下列叙述正确的是( )
A. 实验中需先分别用含有放射性③S和②P的培养基培养噬菌体,使噬菌体被标记
B. 噬菌体增殖过程中所需的模板、原料均由大肠杆菌提供
C. 赫尔希和蔡斯的实验中,噬菌体侵染大肠杆菌时,保温时间应在20min左右
D. 赫尔希和蔡斯的实验中,若噬菌体DNA 被标记,两次离心得到的上清液均无放射性
7. CDG4-nCas9是一种碱基编辑器,其中含有Cas9蛋白和人工设计的向导RNA等,在向导RNA 引导下,可实现对基因的定点编辑。利用该系统将一个大肠杆菌拟核DNA 一条链中的特定碱基C替换为A,该大肠杆菌繁殖n代。下列叙述错误的是( )
A. 子代细胞中DNA 分子含有编辑后碱基对有2ⁿ⁻¹-1个
B. CDG4-nCas9可识别大肠杆菌DNA中特定的碱基序列
C. 在一定范围内,向导RNA序列越短,越容易导致编辑位点出错
D. 子代大肠杆菌的DNA分子中嘌呤碱基占总碱基数的比例为1/2
8. 家蚕为ZW型性别决定生物,其常染色体上的A、a基因分别控制幼蚕体色中的有斑纹和无斑纹性状,为了在幼蚕阶段区分性别,育种人员利用⑥C照射基因型为AA的普通家蚕,使其一条染色体上含A 基因的片段拼接至W染色体,并通过进一步杂交实验获得了基因型为aaZWA的新品种甲。下列叙述错误的是( )
A. 上述育种过程中可以利用无斑纹普通雄蚕作杂交亲本
B. 上述家蚕新品种甲的培育过程利用了基因重组和染色体变异的原理
C. 上述新品种甲与无斑纹普通雄蚕杂交,可根据后代幼蚕体色区分性别
D. 上述新品种甲与杂合子普通雄蚕杂交,后代有斑纹:无斑纹=1:3
9. 腺病毒的双链(α链、β链)DNA分子在复制过程中,首先以α链为模板合成一条子链并逐渐释放β链,然后以完全释放出的β单链为模板合成另一条子链。复制是由与模板链一端特异性结合的末端蛋白(pTP)引发的,pTP 与DNA 聚合酶结合启动复制。下列叙述正确的是( )
A. 腺病毒的DNA 上有多个复制起点以提高DNA 复制速率
B. 复制起始时, pTP结合到DNA模板链的3'-端
C. 该复制方式可使亲代DNA的两条链保留在同一个子代DNA 中
D. 若合成一条子链需要t分钟,则腺病毒的1个DNA分子经2t分钟后能产生4个子代DNA分子
10. 嘌呤霉素是一种抗生素,属于氨基糖苷类物质,可以代替氨基酸参与翻译过程中肽链的合成,阻断后续反应进行。下列叙述正确的是( )
A. 嘌呤霉素能识别mRNA 上的终止密码子从而使肽链合成终止
B. 嘌呤霉素通过干扰基因转录从而改变蛋白质的结构
C. 嘌呤霉素能使一条mRNA翻译得到多条不同的肽链
D. 嘌呤霉素能占据核糖体与mRNA的复合物上唯一的 tRNA 结合位点
11. 雌猫在胚胎发育早期,胚胎细胞中的1条 X染色体会随机失活,只有1条X染色体保留活性,相关的分子机制如图所示。雄性个体细胞不会形成巴氏小体。下列叙述正确的是( )
A. X染色体失活会改变其基因的碱基序列
B. Xist 基因与 Tsix 基因都表达时, X染色体保留活性
C. Xist基因和Tsix基因共用同一条模板链
D. 形成巴氏小体的X染色体来源于雌性亲本
12. 肢带型肌营养不良是一种常染色体遗传病,患者主要表现为四肢近端肌张力及肌力进行性减退,某男性患者因ISPD基因异常而患此病,其父母、妹妹表型正常。对患者家系进行相关基因检测,发现该患者及其父亲均携带第1231位点碱基对突变的ISPD基因,其母亲和妹妹不携带该异常基因,但患者及其母亲、妹妹携带部分碱基对缺失的 ISPD基因。下列叙述错误的是( )
A. 该病的遗传方式为常染色体隐性遗传
B. 患者患病与发生染色体缺失有关
C. 患者的致病基因来自其父亲和母亲
D. 患者妹妹与不携带致病基因的男性婚配,孩子均不患病
13. 果蝇细胞中两条X染色体可融合成一条染色体,称为并联X(记作“X^X”),其形成过程如图所示。一只含有并联X(X^XY)的纯合红眼雌果蝇和一只正常白眼雄果蝇杂交,子代的基因型与亲代完全相同,子代连续交配也是如此,已知控制眼色的基因只位于X染色体上,不考虑其他变异。下列叙述错误的是( )
A. 形成X^X的过程中染色体的结构和数目均会异常
B. 在并联X个体的杂交实验中,亲本雄果蝇的X染色体传向子代雄果蝇
C. 杂交所得子代中红眼与白眼的比例为2:1
D. 若对亲本雄果蝇进行诱变处理,可用上述雌果蝇鉴定X染色体上的新发突变
14. 下列有关生物进化的叙述正确的是( )
A. 生物多样性的形成是指新的物种不断形成的过程
B. 大量的基因突变是中性的,自然选择对这些基因突变不起作用
C. 不同生物中细胞色素c的氨基酸序列存在差异,这否定了生物有共同的祖先
D. 现代生物进化理论认为细菌形成耐药性的实质是自然选择使耐药性变异定向积累
15. 自然选择有利于羚羊种群中肌肉发达、动作敏捷的个体,也有利于猎豹种群中跑得快的个体,这两个物种的进化过程宛如一场漫长的“军备竞赛”。下列叙述错误的是( )
A. 在此“军备竞赛”中,两种群的基因频率发生变化
B. 捕食者的存在,客观上促进了被捕食者种群的发展
C. 在生存斗争中,捕食者和被捕食者协同进化
D. 物种之间的协同进化都是通过物种之间的竞争实现的
二、选择题本题共5小题,每小题3分,共15分。每小题有一个或多个选项符合题目要求,全部选对得3分,选对但不全的得1分,有选错的得0分。
16. 分子信标探针结构如图,因其中部分核苷酸碱基彼此互补配对而呈现发夹结构,在探针的一端有荧光团,另一端有荧光淬灭剂。当分子信标探针处于发夹结构时,荧光团无荧光,发夹结构打开时荧光团可发出荧光。下列叙述错误的是( )
A. 分子信标探针可用于检测细胞内特定 DNA 或 RNA序列
B. 若分子信标探针中部分碱基序列为5'-GTTCAGGACA-3'则互补DNA序列为 5'-CAAGICCIGT-3'
C. 若分子信标探针中腺嘌呤比例为a,其与待测DNA形成的互补双链中G的比例为(1-a)/2
D 可利用高温使发夹结构打开,然后降低温度使其与待测DNA 形成杂合双链
17. 某动物(2n=8) 基因型为 AaBbDdXTY, 其中 A、B基因位于同一条常染色体上, D、d基因位于另一对常染色体上。该动物的一个精原细胞经减数分裂产生甲、乙、丙、丁四个精细胞,其中甲的基因型为AbDXTY。已知甲和乙来自一个次级精母细胞,丙和丁来自另一个次级精母细胞,丙与基因型为AaBBddX'X'的卵原细胞正常减数分裂形成的卵细胞结合形成受精卵。不考虑基因突变和染色体结构变异,下列叙述错误的是( )
A. 甲细胞含有5条染色体
B. 细胞在减数分裂Ⅰ前期发生了互换
C. 乙的基因型为 ABDXTY 或abDXTY
D. 上述受精卵的基因型有4种可能
18. 单基因隐性遗传性多囊肾病是P基因突变所致。图为某患者及其父母同源染色体上P基因的相关序列检测结果(每个基因序列仅列出一条链,其他未显示序列均正常)。患者的父亲、母亲分别具有①、②突变位点,但均未患病。下列叙述正确的是( )
A. 未突变P 基因的位点①碱基对为A-T
B. ①和②位点的突变均会导致P基因功能的改变
C. 患者同源染色体的①和②位点间发生交换可导致基因重组
D. 上述①和②位点的突变可体现基因突变的不定向性
19. 细胞中某对同源染色体只来源于父母一方的个体称为单亲二体(UPD),其形成机制如图所示。一对携带白化病致病基因的杂合双亲形成了UPD后代,已知白化病基因位于11号染色体上。下列叙述错误的是( )
A. 上述亲本形成异常配子的原因一定是减数分裂Ⅱ异常
B. 上述双亲形成的11号染色体UPD后代为白化病患者
C. 11号染色体UPD 的白化病女孩的致病基因分别来自父亲和母亲
D. 若双亲患伴X染色体显性遗传病,生出的健康女儿可能是X 染色体UPD
20. 蜜蜂通过将蔗糖转化为葡萄糖和果糖来酿造蜂蜜。蜜蜂对蔗糖的敏感程度受 Lkr基因的调控,Lkr基因表达越活跃,蜜蜂对蔗糖越敏感,更倾向于采集花粉为食,反之则更倾向于采集花蜜为食。温带地区的植物开花呈现明显的季节性,而热带地区的植物常年开花,花粉充足。下列叙述错误的是( )
A. 不同蜜蜂对蔗糖敏感程度不同体现了基因的选择性表达
B. 与热带地区相比,温带地区的蜜蜂Lkr基因表达更活跃
C. 对蔗糖敏感的蜜蜂Lkr基因发生甲基化,可能会影响其采食倾向
D. 对蔗糖敏感程度存在显著差异的蜜蜂之间存在生殖隔离
三、非选择题:本题共5小题,共55分。
21. 拟南芥是遗传学研究中常用的模式生物,其减数分裂过程受多种基因调控。图1是拟南芥(2n=10)花粉母细胞减数分裂不同时期的显微照片,图2是拟南芥sdⅠ突变体的花粉母细胞减数分裂过程中不同时期的细胞。回答下列问题。
(1)图1所示细胞照片按照减数分裂时期排列的先后顺序为_______(用字母和箭头表示)。野生型拟南芥减数分裂过程中细胞满足染色体数:核DNA 分子数=1:2的时期有______。
(2)图2细胞f产生的子细胞的基因型是______,若细胞e进行正常减数分裂,产生的某个配子的基因型有______种可能。
(3)细胞减数分裂过程中______等染色体行为,使配子遗传物质多样化,增加了生物遗传的多样性,而______过程保证了生物前后代染色体数目的恒定,维持了生物遗传稳定性。
(4)据图2分析sdⅠ突变体的配子中染色体数目异常的原因是______。
22. 进行性脊柱性肌萎缩症(SMA)与假肥大型进行性肌营养不良症(DMD)两种遗传病症状相似,均会导致肌肉力量不足,临床上较难区分。SMA 由等位基因A、a控制,DMD由等位基因B、b控制,图1为两种遗传病的系谱图,图2为对图1中某些个体的DMD相关基因分析获得的电泳(可分离不同基因,marker为标准品)图,Ⅱ-6和Ⅲ-9个体的结果丢失。回答下列问题。
(1)人类遗传病通常是指由______改变而引起的人类疾病。分析图1、2可知DMD的遗传方式为______。
(2)Ⅲ-9的DMD致病基因来自Ⅰ代的_____,请将Ⅱ-6和Ⅲ-9的电泳结果标注在图2中_______。
(3)Ⅰ-2和Ⅱ-6基因型相同的概率为_______, Ⅱ-6与Ⅱ-7 再生一个孩子患病的概率为______。
(4)请使用简单的遗传学方法区分某个肌肉力量不足的女性患者是 SMA 还是 DMD:______。
23. 玉米是我国重要的粮食作物。玉米通常是雌雄同株异花植物,但也有的是雌雄异株。玉米的性别受位于非同源染色体上的两对等位基因控制,雌花花序由显性基因B控制,雄花花序由显性基因T控制,基因型 bbtt个体为雌株。现有基因型不同的甲(雌雄同株)、乙(雌株)、丙(雌株)、丁(雄株)4种纯合玉米植株。不考虑互换和其他变异,回答下列问题。
(1)进行实验一时,作母本的植株为_______,杂交过程中需进行人工传粉,具体做法是______。
(2)实验二中,F₁自交,F₂中雄株所占比例为_______,若F₂中的雌雄同株植株进行随机传粉(每种配子数量足够多且活力相等),理论上所得子代的性状及比例为______。
(3)研究发现玉米耐盐/不耐盐(G/g)、抗病/易感病、籽粒糯性/非糯性这3种相对性状遗传只涉及2对等位基因,且每种性状只由1对等位基因控制,其中耐盐性状为显性性状。据实验三判断,由1对等位基因控制的2种性状是______。如果仅根据表中信息能确定实验三涉及的2对等位基因独立遗传,则糯性性状为_______(填“显性”或“隐性”)。
(4)请利用实验四中涉及植株为实验材料,设计实验探究G/g、B/b、T/t 三对等位基因的位置关系(要求:①只杂交一次;②仅根据子代表型预期结果;③不根据子代性状的比例预期结果)。
实验思路:_______ 预期结果及结论:______
24. miRNA 是真核细胞中一类不编码蛋白质的短序列RNA,其主要功能是调控其他基因的表达。研究发现,BCL2是一个抗凋亡基因,其编码的蛋白质有抑制细胞凋亡的作用。该基因的表达受MIR-15a基因控制合成的miRNA 调控,如图1所示。图1中A、B表示过程,①、②表示物质,图2表示B过程的相关机制。回答下列问题。
(1)图中A代表的过程是______,该过程中游离的核糖核苷酸依次连接在正在合成的①的______(填“3'-端”或“5'-端”)。
(2)图2中核糖体甲、乙中更早结合到mRNA 分子上的是_________,tRNA 的_________(填“5'-端”或“3'-端”)携带氨基酸进入核糖体。图2中正在进入核糖体甲的氨基酸是_______(部分密码子及其对应的氨基酸:GGC——甘氨酸; CCG——脯氨酸; GCC——丙氨酸;CGG一精氨酸) 。
(3)图1中成熟miRNA 单链中腺嘌呤占18%, 尿嘧啶占42%,成熟miRNA与①形成的双链区中鸟嘌呤所占的比例为_______。
(4)据图1分析可知,成熟miRNA的大量产生会______(填“促进”或“抑制”)细胞凋亡,请简述其机理______。
(5)BCL2基因在癌细胞中高表达,基于上述分析,请提出一种治疗癌症的思路______。
25. 海洋中三个不相连的小岛上分别分布有同种动物的三个种群,初始个体数依次为100、1000和10000。图中曲线①、②、③分别表示甲、乙、丙三个种群A基因频率的变化,A、a是等位基因,A对a完全显性。回答下列问题。
(1)甲、乙、丙三个种群中,基因库最大的是种群______。三个种群中,基因的丧失对种群基因频率影响最大的是______。
(2)根据现代生物进化理论,______导致了种群乙基因频率的定向改变。由图可知,种群丙在0~125代发生了进化,判断依据是______,该种群在125代后显性个体与隐性个体比例保持在______。
(3)已知种群丙动物的体色有深色、中间色、浅色三种,分别由基因B₁、B、b控制,其显隐性关系为 B₁>B>b,,种群繁殖到140代时,种群中B的基因频率是60%,b的基因频率是20%, 深色 B₁B的基因型频率为______。
(4)种群乙、丙繁殖500代后,形成了不同的物种,请用现代生物进化理论解释其形成过程______。亲本
F₁
F₂
实验一
甲×丁
雌雄同株
雌雄同株: 雄株=3:1
实验二
乙×丁
雌雄同株
?
实验三
耐盐糯性抗病×不耐盐非糯性易感病
耐盐糯性抗病: 不耐盐非糯性易感病: 耐盐非糯性抗病: 不耐盐糯性易感病=1:1:1:1
实验四
耐盐雌雄同株×不耐盐雌株丙
耐盐雌雄同株
秘密★启用前
2023-2024学年度第二学期期末质量监测
高一生物
注意事项:
1.本试卷共8页, 共25小题, 满分100分, 考试时间90分钟。
2.答卷前,考生务必将自己的学校(校区)、姓名、班级、座号、考号等填写在指定位置。
3.选择题答案必须使用2B铅笔(按填涂样例)正确填涂;非选择题答案必须使用0.5毫米黑色签字笔书写,绘图时,可用2B铅笔作答,字体工整、笔迹清楚。
4.请按照题号在各题目的答题区域内作答,超出答题区域书写的答案无效;在草稿纸、试卷上答题无效。保持卡面清洁,不折叠、不破损。
一、选择题:本题共15 小题,每小题2分,共30分。每小题只有一个选项符合题目要求。
1. 关于生物科学史,下列叙述正确的是( )
A. 孟德尔利用假说-演绎法证明了非等位基因的遗传符合自由组合定律
B. 艾弗里利用减法原理设计实验,证明了DNA 是肺炎链球菌的主要遗传物质
C. 梅塞尔森和斯塔尔利用假说-演绎法证明了 DNA的复制方式为半保留复制
D. 萨顿利用假说-演绎法证明了基因和染色体的行为存在平行关系
【答案】C
【解析】
【分析】1、假说-演绎法基本步骤:提出问题→作出假说→演绎推理→实验验证(测交实验)→得出结论。
2、萨顿提出基因在染色体上的假说,摩尔根运用假说-演绎法证明基因在染色体上。
【详解】A、非同源染色体上的非等位基因的遗传才符合自由组合定律,非等位基因不是由孟德尔提出的,A错误;
B、艾弗里利用减法原理设计实验,证明了DNA 是肺炎链球菌的遗传物质,B错误;
C、梅塞尔森和斯塔尔利用假说-演绎法证明了 DNA的复制方式为半保留复制,C正确;
D、萨顿利用类比-推理法证明了基因和染色体的行为存在平行关系,D错误。
故选C。
2. 图1表示人体细胞减数分裂过程中核DNA、染色体或染色体组数目变化的部分图形,图2表示处于减数分裂不同时期的部分细胞。下列叙述正确的是( )
A. 若图1表示核DNA数目的变化,则a时刻前一定发生了着丝粒分裂
B. 若图1表示核DNA数目的变化,则b时刻后核DNA数目与染色体数目一定相等
C. 若图1表示染色体数目的变化,则图2中一定处于a时刻前的细胞有乙、丙
D. 若图1表示染色体组数目的变化,则图2中一定处于a时刻前的细胞有甲、乙
【答案】D
【解析】
【分析】图2分析,甲细胞同源染色体排列在赤道面上,处于减数第一次分裂中期;乙细胞同源染色体分离,处于减数第一次分裂后期;丙图不含同源染色体,且所有染色体的着丝粒排列在赤道面上,处于减数第二次分裂中期;丁细胞无同源染色体,此时着丝粒分裂,处于减数第二次分裂后期。
【详解】A、图1为减数分裂,减数分裂DNA数目减半发生在减数第一次分裂末期和减数第二次分裂末期,减数第一次分裂DNA数目减半之前不存在着丝粒分裂,减数第二次分裂DNA数目减半之前存在着丝粒分裂,因此a时刻前不一定发生了着丝粒分裂,A错误;
B、若b时刻是减数第一次分裂结束的时候,此时一条染色体上有两个DNA分子,两者不相等,若b时刻是减数第二次分裂结束的时候,此时一条染色体上有一个DNA分子,两者相等,B错误;
C、若图1表示染色体数目的变化,a时刻之后可以代表减数第一次分裂末期,也可以代表减数第二次分裂末期,因此一定处于a时刻前的细胞有乙,C错误;
D、若图1表示染色体组数目的变化,a时刻之后可以代表减数第一次分裂末期,也可以代表减数第二次分裂末期,因此一定处于a时刻前的细胞有甲和乙,D正确。
故选D。
3. 自然状态下,二倍体小茧蜂(2n=20,没有Y染色体)为雌蜂,单倍体小茧蜂(n=10)为雄蜂,雄蜂由卵细胞直接发育而成。人工培育可获得二倍体雄蜂。小茧蜂的X染色体有三种类型(XA、XB、XC),纯合受精卵发育为雄性,杂合受精卵发育为雌性。现有一个人工培育群体,雄蜂组成为 XAXA:XBXB=2:1,雌蜂组成为 XAXB:XBXC:XAXC=3:2:1,该群体中雌雄蜂随机交配,雌蜂的一半卵细胞进行受精,一半卵细胞直接发育(不同基因型的卵细胞发育为雄蜂的概率相同)。在获得的子代群体中,雌蜂与雄蜂的比例是( )
A. 23:49B. 11:21C. 23:13D. 5:31
【答案】A
【解析】
【分析】题干信息分析可知,该小茧蜂的性别为:性染色体纯合型为雄性,性染色体杂合型为雌性。
【详解】据题干信息,雄蜂组成为 XAXA:XBXB=2:1,产生的雄配子种类及比例为XA:XB=2:1;雌蜂组成为 XAXB:XBXC:XAXC=3:2:1,产生的雌配子种类及比例为XA:XB:XC=4:5:3。一半的卵细胞直接发育成雄蜂,一半的卵细胞进行受精作用,受精的结果是XAXA:XAXB:XAXB:XBXB:XAXC:XBXC=8:4:10:5:6:3,其中XAXA和XBXB是雄性,受精产生的后代中雄性的概率是13/36。综合分析,在获得的子代群体中,雌蜂的概率为23/36×1/2=23/72,雄蜂的概率为1/2+13/36×1/2=49/72,雌蜂与雄蜂的比例是23:49。
故选A。
4. 某两性花二倍体植物的籽粒颜色由3对等位基因I/i、C/c、P/p控制,相关基因控制的代谢途径如图所示。基因C位于4号染色体,基因P位于5号染色体,红色素、紫色素可分别使其籽粒呈现红色、紫色,不存在这两种色素时,籽粒呈现白色。不考虑互换和其他变异。下列叙述正确的是( )
A. 基因C 和基因P可以通过控制蛋白质的结构直接控制生物性状
B. 纯合紫粒植株与纯合白粒植株杂交,后代均为紫粒
C. 基因型为IICcPp的植株自交,后代表型之比为红粒:白粒:紫粒=9:4:3
D. 基因型为IiCcPp的植株自交,后代表型之比为红粒:白粒:紫粒=27:9:28
【答案】C
【解析】
【分析】基因控制性状的两条途径:基因通过控制蛋白质的结构直接控制生物性状;基因通过控制酶的合成控制代谢过程进而控制生物体的性状。
【详解】A、基因C 和基因P可以通过控制酶的合成控制代谢过程进而控制生物性状,A错误;
B、纯合紫花的基因型是IICCpp,当其与基因型为iiCCPP/IIccPP的白花植株杂交,后代为红花,B错误;
C、基因型为IICcPp的植株自交,后代为9IIC-P-(红花):3IIC-pp(紫花):3IIccP-(白花):1IIccpp(白花),即后代表型之比为红粒:白粒:紫粒=9:4:3,C正确;
D、基因型为IiCcPp的植株自交,分开处理三对基因,Ii自交后代是3I-:1ii,Cc自交后代3C-:1cc,Pp自交后代3P-:1pp,综合起来27I-C-P-(红花),9I-C-pp(紫花),其余为白花,红粒:白粒:紫粒=27:28:9,D错误。
故选C。
5. 育种人员将抗虫基因A和抗除草剂基因B导入某种作物细胞中,经培养获得了转基因植株甲、乙、丙,导入基因在染色体上的位置分别如图所示。上述转基因植株分别自交,子代中能稳定遗传的双抗性植株比例最高的是( )
A. 甲B. 乙C. 丙D. 甲和乙
【答案】A
【解析】
【分析】甲乙丙三种植株中抗虫基因A和抗除草剂基因B导入的位置不同,甲的两个基因插入在一对同源染色体的一条染色体上,乙的两个基因插入在一对同源染色体的两条染色体上,丙的两个基因插入在两条非同源染色体上,减数分裂时由于同源染色体分离,非同源染色体自由组合。
【详解】甲植株产生的配子类型及比例为AB∶ab = 1∶1,自交后代能稳定遗传的双抗性植株(AABB)的比例为 1/4,乙植株产生的配子类型及比例为Ab∶aB = 1∶1,自交后代能稳定遗传的双抗性植株(AABB)的比例为0。丙植株产生的配子类型及比例为AB∶Ab∶aB∶ab = 1∶1∶1∶1,自交后代能稳定遗传的双抗性植株(AABB)的比例为 1/16。 综上,甲植株子代中能稳定遗传的双抗性植株比例最高,A正确,BCD错误。
故选A。
6. 将T2噬菌体与大肠杆菌共同培养,培养液中相对噬菌体浓度变化如图所示,赫尔希和蔡斯利用该过程设计并完成了噬菌体侵染细菌实验。他们利用放射性标记T2噬菌体侵染大肠杆菌,离心除去未吸附的噬菌体后,搅拌、离心,然后检测了沉淀物和上清液的放射性。下列叙述正确的是( )
A. 实验中需先分别用含有放射性③S和②P的培养基培养噬菌体,使噬菌体被标记
B. 噬菌体增殖过程中所需的模板、原料均由大肠杆菌提供
C. 赫尔希和蔡斯的实验中,噬菌体侵染大肠杆菌时,保温时间应在20min左右
D. 赫尔希和蔡斯的实验中,若噬菌体DNA 被标记,两次离心得到的上清液均无放射性
【答案】C
【解析】
【分析】噬菌体侵染大肠杆菌实验步骤:用32P或35S标记大肠杆菌→噬菌体侵染被标记的大肠杆菌,标记噬菌体→32P或35S标记的噬菌体侵染未标记的大肠杆菌→搅拌、离心→观察上清液和沉淀物中的放射性。
【详解】A、噬菌体是病毒,必须寄生在活细胞内才能生存繁殖,不能用培养基直接培养标记噬菌体,A错误;
B、噬菌体增殖过程所需的模板由噬菌体提供,原料由大肠杆菌提供,B错误;
C、据图所示,随着时间的延长,相对噬菌体浓度不断增加,若培养时间过长,噬菌体数量太多,大肠杆菌会裂解影响放射性的观察,若培养时间过短,部分噬菌体还没有完成侵染,也会影响放射性观察,保温时间20min左右时,噬菌体浓度维持一定数量相对稳定,说明此时噬菌体完成入侵,且大肠杆菌还没有裂解,因此保温20min相对比较适宜,C正确;
D、首次离心时,由于部分噬菌体还没有将DNA注入大肠杆菌中,所以上清液中会有放射性,D错误。
故选C。
7. CDG4-nCas9是一种碱基编辑器,其中含有Cas9蛋白和人工设计的向导RNA等,在向导RNA 引导下,可实现对基因的定点编辑。利用该系统将一个大肠杆菌拟核DNA 一条链中的特定碱基C替换为A,该大肠杆菌繁殖n代。下列叙述错误的是( )
A. 子代细胞中DNA 分子含有编辑后碱基对的有2ⁿ⁻¹-1个
B. CDG4-nCas9可识别大肠杆菌DNA中特定的碱基序列
C. 在一定范围内,向导RNA序列越短,越容易导致编辑位点出错
D. 子代大肠杆菌的DNA分子中嘌呤碱基占总碱基数的比例为1/2
【答案】A
【解析】
【分析】大肠杆菌DNA是由两条DNA长链反向平行构成的双螺旋结构,两条链之间的碱基互补配对,碱基含量遵循卡加夫法则,即A=T,G=C,但A+T不一定等于G+C。
【详解】A、该基因编辑器将拟核DNA 一条链中的特定碱基C替换为A,繁殖n代后一半的DNA含有编辑后碱基对,即2n-1个,A错误;
B、编辑器含有Cas9蛋白和人工设计的向导RNA,导向RNA可以通过碱基互补配对识别大肠杆菌DNA中特定的碱基序列,B正确;
C、在一定范围内,向导RNA序列越短,能与之配对结合的DNA单链片段越多,越容易导致编辑位点出错,C正确;
D、大肠杆菌的DNA为双链,双链DNA中A=T,G=C,即嘌呤数等于嘧啶数,因此嘌呤碱基占总碱基数的比例为1/2,D正确。
故选A。
8. 家蚕为ZW型性别决定生物,其常染色体上的A、a基因分别控制幼蚕体色中的有斑纹和无斑纹性状,为了在幼蚕阶段区分性别,育种人员利用⑥C照射基因型为AA的普通家蚕,使其一条染色体上含A 基因的片段拼接至W染色体,并通过进一步杂交实验获得了基因型为aaZWA的新品种甲。下列叙述错误的是( )
A. 上述育种过程中可以利用无斑纹普通雄蚕作杂交亲本
B. 上述家蚕新品种甲的培育过程利用了基因重组和染色体变异的原理
C. 上述新品种甲与无斑纹普通雄蚕杂交,可根据后代幼蚕体色区分性别
D. 上述新品种甲与杂合子普通雄蚕杂交,后代有斑纹:无斑纹=1:3
【答案】D
【解析】
【分析】已知正常家蚕的幼蚕体色中的有斑纹和无斑纹性状分别由Ⅱ号染色体上的A和a基因控制。据图分析可知,图中普通家蚕1基因型为AAZW(有斑纹雌蚕),其在60C的照射下发生了染色体结构的变异中的易位,A基因所在的染色体片段移到了W染色体上,基因型为变成A0ZWA(0为缺失染色体),其与普通家蚕2(aaZZ无斑纹雄蚕)杂交,获得的后代自由交配,最终获得了限性斑纹雌蚕(aaZWA)。
【详解】A、变异蚕的基因型是A0ZWA,可以将其与无斑纹普通雄蚕(aaZZ)杂交,子代可以获得a0ZWA和a0ZAZ的个体,再经过杂交可以获得aaZWA的个体,因此可以利用无斑纹普通雄蚕作杂交亲本,A正确;
B、新品种甲的培育过程利用了C照射基因型为AA的普通家蚕,使其一条染色体上含A 基因的片段拼接至W染色体,这是染色体变异,同时发生了杂交过程,其中有基因重组的原理,B正确;
C、上述新品种甲(aaZWA)与无斑纹普通雄蚕(aaZZ)杂交,子代雄蚕基因型是aaZZ(无斑纹),雌蚕aaZWA(有斑纹),所以可以根据后代幼蚕体色区分性别,C正确;
D、上述新品种甲(aaZWA)与杂合子普通雄蚕(AaZZ)杂交,后代基因型及比例AaZZ:aaZZ:AaZWA:aaZWA=1:1:1:1,有斑纹:无斑纹=3:1,D错误。
故选D。
9. 腺病毒的双链(α链、β链)DNA分子在复制过程中,首先以α链为模板合成一条子链并逐渐释放β链,然后以完全释放出的β单链为模板合成另一条子链。复制是由与模板链一端特异性结合的末端蛋白(pTP)引发的,pTP 与DNA 聚合酶结合启动复制。下列叙述正确的是( )
A. 腺病毒的DNA 上有多个复制起点以提高DNA 复制速率
B. 复制起始时, pTP结合到DNA模板链的3'-端
C. 该复制方式可使亲代DNA的两条链保留在同一个子代DNA 中
D. 若合成一条子链需要t分钟,则腺病毒的1个DNA分子经2t分钟后能产生4个子代DNA分子
【答案】B
【解析】
【分析】DNA复制:以DNA的两条链为模板,需要DNA聚合酶和解旋酶,真核细胞发生的场所主要为细胞核。
【详解】A、根据题意可知,复制是由与模板链一端特异性结合的末端蛋白(pTP)引发的,说明腺病毒的DNA 上的复制起点为1个,A错误;
B、DNA的两条链反向平行,而复制时DNA聚合酶移动的方向,即子链延申的方向是从5’端向3’端延申,则pTP结合到DNA模板链的应为3'-端,B正确;
C、由题意可知,在该复制过程中,一次仅复制一条链并释放出单链 DNA ,然后再将释放出的单链 DNA 复制为双链 DNA,则该复制方式产生的子代DNA的两条链中,只有一条来自亲代 DNA,C错误;
D、若合成一条子链需要t分钟,则以α链为模板合成一条子链需要t分钟,然后以完全释放出的β单链为模板合成另一条子链仍需要t分钟,故腺病毒的1个DNA分子经2t分钟后只能产生2个子代DNA分子,D错误。
故选B。
10. 嘌呤霉素是一种抗生素,属于氨基糖苷类物质,可以代替氨基酸参与翻译过程中肽链的合成,阻断后续反应进行。下列叙述正确的是( )
A. 嘌呤霉素能识别mRNA 上的终止密码子从而使肽链合成终止
B. 嘌呤霉素通过干扰基因转录从而改变蛋白质的结构
C. 嘌呤霉素能使一条mRNA翻译得到多条不同的肽链
D. 嘌呤霉素能占据核糖体与mRNA的复合物上唯一的 tRNA 结合位点
【答案】C
【解析】
【分析】由题意可知:嘌呤毒素可以代替携带有氨基酸的tRNA与核糖体结合,通过阻断翻译的进行而干扰细菌蛋白质的合成。
【详解】AB、嘌呤霉素可以代替氨基酸参与翻译过程中肽链的合成,阻断后续反应进行,是干扰了翻译过程,不是识别终止密码子,AB错误;
C、嘌呤霉素代替氨基酸参与翻译过程中肽链的合成,如果在不同的位置嘌呤霉素参与了蛋白质的合成过程,则一条mRNA翻译得到多条不同的肽链,C正确;
D、在翻译过程中,核糖体与mRNA的结合部位形成2个tRNA的结合位点,D错误。
故选C。
11. 雌猫在胚胎发育早期,胚胎细胞中的1条 X染色体会随机失活,只有1条X染色体保留活性,相关的分子机制如图所示。雄性个体细胞不会形成巴氏小体。下列叙述正确的是( )
A. X染色体失活会改变其基因的碱基序列
B. Xist 基因与 Tsix 基因都表达时, X染色体保留活性
C. Xist基因和Tsix基因共用同一条模板链
D. 形成巴氏小体的X染色体来源于雌性亲本
【答案】B
【解析】
【分析】分析题图:X染色体失活中心的Xist基因转录出XistRNA后,XistRNA包裹X染色体并吸引失活因子的集聚,从而导致X染色体失活。
【详解】A 、X 染色体失活不会改变其基因的碱基序列,只是基因的表达受到了抑制,A错误;
B、Xist 基因与 Tsix 基因都表达时,Tsix形成的RNA与XistRNA 形成双链RNA,使得XistRNA无法包裹X染色体,使X 染色体保留活性,B正确;
C、Xist 基因和 Tsix 基因是不同的基因,它们各自有独立的转录过程,不共用同一条模板链,C错误;
D、雌猫胚胎细胞中的1条 X染色体会随机失活形成巴氏小体,雌猫体细胞有两条X,故形成巴氏小体的X染色体不一定来源于雌性亲本,D错误。
故选B。
12. 肢带型肌营养不良是一种常染色体遗传病,患者主要表现为四肢近端肌张力及肌力进行性减退,某男性患者因ISPD基因异常而患此病,其父母、妹妹表型正常。对患者家系进行相关基因检测,发现该患者及其父亲均携带第1231位点碱基对突变的ISPD基因,其母亲和妹妹不携带该异常基因,但患者及其母亲、妹妹携带部分碱基对缺失的 ISPD基因。下列叙述错误的是( )
A. 该病的遗传方式为常染色体隐性遗传
B. 患者患病与发生染色体缺失有关
C. 患者的致病基因来自其父亲和母亲
D. 患者妹妹与不携带致病基因的男性婚配,孩子均不患病
【答案】B
【解析】
【分析】几种常见的单基因遗传病及其特点:(1)伴X染色体隐性遗传病:如红绿色盲、血友病等,其发病特点:男患者多于女患者;隔代交叉遗传,即男患者将致病基因通过女儿传给他的外孙。(2)伴X染色体显性遗传病:如抗维生素D性佝偻病,其发病特点:女患者多于男患者;世代相传。(3)常染色体显性遗传病:如多指、并指、软骨发育不全等,其发病特点:患者多,多代连续得病。(4)常染色体隐性遗传病:如白化病、先天聋哑、苯丙酮尿症等,其发病特点:患者少,个别代有患者,一般不连续。(5)伴Y染色体遗传:如人类外耳道多毛症,其特点是:传男不传女。
【详解】A 、患者父母表型正常,而患者患病,说明该病的遗传方式为常染色体隐性遗传,A正确;
B、患者及其母亲、妹妹携带部分碱基对缺失的 ISPD 基因,但是与染色体缺失无关,B错误;
C、患者父亲携带第 1231 位点碱基对突变的 ISPD 基因,母亲携带部分碱基对缺失的 ISPD 基因,所以患者的致病基因来自其父亲和母亲,C正确;
D、患者妹妹携带部分碱基对缺失的 ISPD 基因,为致病基因携带者,与不携带致病基因的男性婚配,孩子不可能患病,D正确。
故选B。
13. 果蝇细胞中两条X染色体可融合成一条染色体,称为并联X(记作“X^X”),其形成过程如图所示。一只含有并联X(X^XY)的纯合红眼雌果蝇和一只正常白眼雄果蝇杂交,子代的基因型与亲代完全相同,子代连续交配也是如此,已知控制眼色的基因只位于X染色体上,不考虑其他变异。下列叙述错误的是( )
A. 形成X^X的过程中染色体的结构和数目均会异常
B. 在并联X个体的杂交实验中,亲本雄果蝇的X染色体传向子代雄果蝇
C. 杂交所得子代中红眼与白眼的比例为2:1
D. 若对亲本雄果蝇进行诱变处理,可用上述雌果蝇鉴定X染色体上的新发突变
【答案】C
【解析】
【分析】题干信息分析可知,两条X染色体融合成一条X染色体的过程中有染色体的片段消失;一只含有并联X的雌蝇(X^XY)和一只正常雄蝇(XY)杂交,理论上子代的染色体组成及其比例为X^XX:XY:X^XY:YY=1:1:1:1。由于子代的基因型与亲代完全相同,说明子代中不存在染色体组成为X^XX、YY的个体。
【详解】A、据图所示形成X^X的过程中,两条X染色体合并为一条X染色体,且有部分片段消失,因此该过程中染色体的结构和数目均会异常,A正确;
BC、含有并联X(X^XY)的纯合红眼雌果蝇和一只正常白眼雄果蝇杂交,子代的基因型与亲代完全相同,子代连续交配也是如此,说明亲本雄果蝇的X染色体传向子代雄果蝇,亲本雌果蝇的并联X传向子代雌果蝇,子代依旧是X^XY(红眼雌)、XbY(白眼雄),比例是1:1,B正确,C错误;
D、利用上述雌果蝇与雄果蝇进行杂交,该雄果蝇的X染色体一定传给子代雄果蝇,通过子代雄果蝇的表型可直接判断X染色体上的新发突变,D正确。
故选C。
14. 下列有关生物进化的叙述正确的是( )
A. 生物多样性的形成是指新的物种不断形成的过程
B. 大量的基因突变是中性的,自然选择对这些基因突变不起作用
C. 不同生物中细胞色素c的氨基酸序列存在差异,这否定了生物有共同的祖先
D. 现代生物进化理论认为细菌形成耐药性的实质是自然选择使耐药性变异定向积累
【答案】B
【解析】
【分析】现代生物进化理论的主要内容为:适应是自然选择的结果;种群是生物进化的基本单位;突变和基因重组提供进化的原材料,自然选择导致种群基因频率的定向改变,进而通过隔离形成新的物种;生物进化的过程实际上是生物与生物生物与无机环境协同进化的过程;生物多样性是协同进化的结果。
【详解】A、生物多样性包括遗传多样性、物种多样性和生态系统多样性,生物多样性的形成是不同生物之间相互选择及生物与环境之间相互影响、协同进化的结果,包括产生新基因、新物种和新生态系统,A错误;
B、当突变对生物体的生存和繁殖产生影响时,自然选择才能发挥作用,而大量的基因突变是中性的,自然选择对这些基因突变不起作用,B正确;
C、不同生物中细胞色素c的氨基酸序列存在差异,只能说明生物体中的某些成分存在差异,并不能否定生物有共同点的祖先,C错误;
D、现代生物进化理论认为细菌形成耐药性的实质是在自然选择的作用下,耐药性基因的频率发生了定向的改变,D错误。
故选B。
15. 自然选择有利于羚羊种群中肌肉发达、动作敏捷的个体,也有利于猎豹种群中跑得快的个体,这两个物种的进化过程宛如一场漫长的“军备竞赛”。下列叙述错误的是( )
A. 在此“军备竞赛”中,两种群的基因频率发生变化
B. 捕食者的存在,客观上促进了被捕食者种群的发展
C. 在生存斗争中,捕食者和被捕食者协同进化
D. 物种之间的协同进化都是通过物种之间的竞争实现的
【答案】D
【解析】
【分析】协同进化是指不同物种之间、生物与环境之间的共同进化,生物多样性的形成是协同进化的结果。
【详解】A、在此“军备竞赛”中,自然选择有利于羚羊种群中肌肉发达、动作敏捷的个体,也有利于猎豹种群中跑得快的个体,与之相关的有利基因被保留下来,不利的基因则被淘汰,因此两种群的基因频率发生变化,A正确;
B、由于捕食者猎豹的存在,促进了被捕食者羚羊种群的肌肉的增加,运动速度的提升,即促进被捕食者种群的发展,B正确;
C、根据题干信息可知,在羚羊和猎豹的生存斗争中,捕食者和被捕食者协同进化,C正确;
D、物种之间的协同进化可以通过物种之间的竞争、捕食及相互协助等实现的,例如羚羊和猎豹之间的协同进化就是通过捕食实现的,D错误。
故选D。
二、选择题本题共5小题,每小题3分,共15分。每小题有一个或多个选项符合题目要求,全部选对得3分,选对但不全的得1分,有选错的得0分。
16. 分子信标探针结构如图,因其中部分核苷酸碱基彼此互补配对而呈现发夹结构,在探针的一端有荧光团,另一端有荧光淬灭剂。当分子信标探针处于发夹结构时,荧光团无荧光,发夹结构打开时荧光团可发出荧光。下列叙述错误的是( )
A. 分子信标探针可用于检测细胞内特定 DNA 或 RNA序列
B. 若分子信标探针中部分碱基序列为5'-GTTCAGGACA-3'则互补DNA序列为 5'-CAAGICCIGT-3'
C. 若分子信标探针中腺嘌呤比例为a,其与待测DNA形成的互补双链中G的比例为(1-a)/2
D. 可利用高温使发夹结构打开,然后降低温度使其与待测DNA 形成杂合双链
【答案】BC
【解析】
【分析】DNA 复制是一个半保留复制的过程,即新合成的每个 DNA 分子中,都保留了原来 DNA 分子中的一条链。 复制过程需要多种酶和蛋白质的参与,如解旋酶、DNA 聚合酶等。解旋酶解开 DNA 双螺旋结构,使两条链分离,然后 DNA 聚合酶以解开的两条链为模板,按照碱基互补配对原则,将游离的脱氧核苷酸连接成新的子链。
【详解】A、分子信标探针能特异性地与细胞内特定的 DNA 或 RNA 序列结合,从而检测这些序列,A正确;
B、若分子信标探针中部分碱基序列为 5'-GTTCAGGACA-3',则互补 DNA 序列应为 5'-TGTCCTGAAC-3',而不是 5'-CAAGICCIGT-3',B错误;
C 、若分子信标探针中腺嘌呤比例为 a,由于腺嘌呤(A)与胸腺嘧啶(T)配对,鸟嘌呤(G)与胞嘧啶(C)配对,所以 A + T 的比例为 2a,那么 G + C 的比例为 1 - 2a,G 的比例为(1 - 2a)/2,C错误;
D、高温可以破坏分子信标探针的发夹结构,降低温度后能使其与待测 DNA 形成杂合双链,D正确。
故选BC。
17. 某动物(2n=8) 基因型为 AaBbDdXTY, 其中 A、B基因位于同一条常染色体上, D、d基因位于另一对常染色体上。该动物一个精原细胞经减数分裂产生甲、乙、丙、丁四个精细胞,其中甲的基因型为AbDXTY。已知甲和乙来自一个次级精母细胞,丙和丁来自另一个次级精母细胞,丙与基因型为AaBBddX'X'的卵原细胞正常减数分裂形成的卵细胞结合形成受精卵。不考虑基因突变和染色体结构变异,下列叙述错误的是( )
A 甲细胞含有5条染色体
B. 细胞在减数分裂Ⅰ前期发生了互换
C. 乙的基因型为 ABDXTY 或abDXTY
D. 上述受精卵的基因型有4种可能
【答案】D
【解析】
【分析】分析题意可知,A、B在一条常染色体上,D、d在另一对常染色体上,甲的基因型是AbDXTY,说明在减数第一次分裂时,XY染色体移向了同一极,产生甲和乙的次级精母细胞含有XY染色体,并且发生了B和b的互换。
【详解】A、正常减数分裂产生的生殖细胞中染色体数目减半成4条,甲细胞中的XY没有分离,多了一条染色体,有5条,A正确;
B、A、B在一条常染色体上,D、d在另一对常染色体上,甲的基因型是AbDXTY,说明B和b在减数分裂Ⅰ前期发生了互换,B正确;
C、甲的基因型为AbDXTY,含有同源染色体,说明减数第一次分裂后期异常,同时根据题干信息,A和B位于一条染色体上,说明在四分体时期发生了交叉互换,在产生AbDXTY的同时,另一个细胞(乙)的基因型ABDXTY或abDXTY,C正确;
D、甲的基因型为AbDXTY,在产生AbDXTY的同时,另一个细胞(乙)的基因型ABDXTY或abDXTY,丙和丁细胞的基因型为aBd、abd或aBd、ABd,丙的基因型有两种可能,AaBBddX'X'的卵原细胞(无论基因型是哪种)正常减数分裂形成的卵细胞只有一种可能,受精卵的基因型有2种可能,D错误。
故选D。
18. 单基因隐性遗传性多囊肾病是P基因突变所致。图为某患者及其父母同源染色体上P基因的相关序列检测结果(每个基因序列仅列出一条链,其他未显示序列均正常)。患者的父亲、母亲分别具有①、②突变位点,但均未患病。下列叙述正确的是( )
A. 未突变P 基因的位点①碱基对为A-T
B. ①和②位点的突变均会导致P基因功能的改变
C. 患者同源染色体的①和②位点间发生交换可导致基因重组
D. 上述①和②位点的突变可体现基因突变的不定向性
【答案】BD
【解析】
【分析】结合图示可知,患者获得父亲的下面一条链和母亲的下面一条链,均为突变的链,说明未突变P基因的位点①碱基对为C-G、②位点为A-T。
【详解】A、结合图示可知,患者获得父亲的下面一条链和母亲的下面一条链,均为突变的链,说明未突变P基因的位点①碱基对为C-G,A错误;
B、结构决定功能,①和②位点的突变均导致基因结构发生改变,均会导致P基因功能的改变,B正确;
C、患者同源染色体的①和②位点属于P基因内部位点,两者发生交换,将导致P基因的碱基序列发生改变,属于基因突变,C错误;
D、分析题意可知,P基因的位点①碱基对由未突变时的C-G变为T-A,而②位点由A-T变为C-G,说明基因突变是不定向的,D正确。
故选BD。
19. 细胞中某对同源染色体只来源于父母一方的个体称为单亲二体(UPD),其形成机制如图所示。一对携带白化病致病基因的杂合双亲形成了UPD后代,已知白化病基因位于11号染色体上。下列叙述错误的是( )
A. 上述亲本形成异常配子的原因一定是减数分裂Ⅱ异常
B. 上述双亲形成的11号染色体UPD后代为白化病患者
C. 11号染色体UPD 的白化病女孩的致病基因分别来自父亲和母亲
D. 若双亲患伴X染色体显性遗传病,生出的健康女儿可能是X 染色体UPD
【答案】ABC
【解析】
【分析】由题中信息可知单亲二体(UPD)中某对同源染色体只来源于父母中的一方。正常配子和突变的二体配子结合形成三体合子,三体合子中三体染色体随机丢失一条,共有三种情况,形成UPD的概率为1/3。
【详解】A、异常配子的原因可能是减数分裂Ⅰ异常或者减数分裂Ⅱ异常,A错误;
B、上述双亲形成的11号染色体UPD后代中有可能出现白化病患者,也有可能为正常个体,B错误;
C、由题中“某对同源染色体只来源于父母中的一方,单亲二体(UPD)”可知,11号染色体UPD的白化病女孩的致病基因全部来自父亲或全部来自母亲,而不是分别来自父亲和母亲,C错误;
D、双亲患伴X染色体显性遗传病,只有当母亲是杂合子,且女儿是X染色体UPD(都来自母方)的情况下才可能是健康的,D正确。
故选ABC。
20. 蜜蜂通过将蔗糖转化为葡萄糖和果糖来酿造蜂蜜。蜜蜂对蔗糖的敏感程度受 Lkr基因的调控,Lkr基因表达越活跃,蜜蜂对蔗糖越敏感,更倾向于采集花粉为食,反之则更倾向于采集花蜜为食。温带地区的植物开花呈现明显的季节性,而热带地区的植物常年开花,花粉充足。下列叙述错误的是( )
A. 不同蜜蜂对蔗糖敏感程度不同体现了基因的选择性表达
B. 与热带地区相比,温带地区的蜜蜂Lkr基因表达更活跃
C. 对蔗糖敏感的蜜蜂Lkr基因发生甲基化,可能会影响其采食倾向
D. 对蔗糖敏感程度存在显著差异的蜜蜂之间存在生殖隔离
【答案】ABD
【解析】
【分析】种群基因频率的改变是生物进化的标志,生殖隔离是物种形成的标志。
【详解】A、根据题意,蜜蜂对蔗糖敏感程度的差异与Lkr基因表达水平有关,不同蜜蜂对蔗糖敏感程度不能体现基因的选择性表达,A错误;
B、温带地区的植物开花呈现明显的季节性,花粉相对不足以供蜜蜂采食,蜜蜂主要以采集花蜜为食,因此对蔗糖不敏感,即Lkr基因表达不活跃,B错误;
C、若对蔗糖敏感蜜蜂的Lkr基因甲基化,则基因转录可能被抑制,蜜蜂对蔗糖的敏感程度降低,从而促使蜜蜂采集花蜜,C正确;
D、对蔗糖敏感程度存在显著差异的蜜蜂属于同一物种,不存在生殖隔离,D错误。
故选ABD。
三、非选择题:本题共5小题,共55分。
21. 拟南芥是遗传学研究中常用模式生物,其减数分裂过程受多种基因调控。图1是拟南芥(2n=10)花粉母细胞减数分裂不同时期的显微照片,图2是拟南芥sdⅠ突变体的花粉母细胞减数分裂过程中不同时期的细胞。回答下列问题。
(1)图1所示细胞照片按照减数分裂时期排列的先后顺序为_______(用字母和箭头表示)。野生型拟南芥减数分裂过程中细胞满足染色体数:核DNA 分子数=1:2的时期有______。
(2)图2细胞f产生的子细胞的基因型是______,若细胞e进行正常减数分裂,产生的某个配子的基因型有______种可能。
(3)细胞减数分裂过程中______等染色体行为,使配子遗传物质多样化,增加了生物遗传的多样性,而______过程保证了生物前后代染色体数目的恒定,维持了生物遗传稳定性。
(4)据图2分析sdⅠ突变体的配子中染色体数目异常的原因是______。
【答案】(1) ①. a→c→b→d ②. 减数分裂Ⅰ、减数分裂Ⅱ前期和中期
(2) ①. AABbDD 和 aaBbdd ②. 8
(3) ①. 非同源染色体自由组合、同源染色体的非姐妹染色单体之间发生互换 ②. 减数分裂和受精作用
(4)减数分裂Ⅱ后期细胞质未分裂
【解析】
【分析】图1分析,a同源染色体排列在赤道面上,处于减数第一次分裂中期;b所有染色体的着丝粒排列在赤道面上,处于减数第二次分裂中期;c同源染色体分离,处于减数第一次分裂后期;d着丝粒分裂,姐妹染色单体分离,处于减数第二次分裂后期。图2分析,拟南芥sdⅠ突变体的花粉母细胞减数分裂过程中出现异常导致产生的配子中的DNA含量是正常配子的两倍。
【小问1详解】
图1分析,a同源染色体排列在赤道面上,处于减数第一次分裂中期;b所有染色体的着丝粒排列在赤道面上,处于减数第二次分裂中期;c同源染色体分离,处于减数第一次分裂后期;d着丝粒分裂,姐妹染色单体分离,处于减数第二次分裂后期,因此图1所示细胞照片按照减数分裂时期排列的先后顺序为a→c→b→d。
正常情况下,减数第一次分裂后期着丝粒分裂,姐妹染色单体分离,染色体数:核DNA 分子数=1:2变为1:1,因此野生型拟南芥减数分裂过程中细胞满足染色体数:核DNA 分子数=1:2的时期有减数分裂Ⅰ、减数分裂Ⅱ前期和中期。
【小问2详解】
结合图2f细胞中的基因组成分析可知,子细胞的基因型是AABbDD和aaBbdd。若细胞e进行正常减数分裂,减数第一次分裂时同源染色体分离,非同源染色体自由组合,减数第二次分裂时姐妹染色单体分离,那么产生的某个配子的基因型有8种,分别是ABD、AbD、aBd、abd、ABd、Abd、aBD、abD。
【小问3详解】
细胞减数分裂过程中非同源染色体自由组合,使得其上的非等位基因自由组合、同源染色体的非姐妹染色单体之间发生互换导致同源染色体上的非等位基因重新组合,进而使配子遗传物质多样化,增加了生物遗传的多样性。减数分裂导致染色体数目减半,受精作用又让染色体数目得以恢复,因此减数分裂和受精作用过程保证了生物前后代染色体数目的恒定,维持了生物遗传稳定性。
【小问4详解】
据图所示,减数分裂Ⅱ后期细胞质未分裂是导致sdⅠ突变体的配子中染色体数目异常的原因。
22. 进行性脊柱性肌萎缩症(SMA)与假肥大型进行性肌营养不良症(DMD)两种遗传病症状相似,均会导致肌肉力量不足,临床上较难区分。SMA 由等位基因A、a控制,DMD由等位基因B、b控制,图1为两种遗传病的系谱图,图2为对图1中某些个体的DMD相关基因分析获得的电泳(可分离不同基因,marker为标准品)图,Ⅱ-6和Ⅲ-9个体的结果丢失。回答下列问题。
(1)人类遗传病通常是指由______改变而引起的人类疾病。分析图1、2可知DMD的遗传方式为______。
(2)Ⅲ-9的DMD致病基因来自Ⅰ代的_____,请将Ⅱ-6和Ⅲ-9的电泳结果标注在图2中_______。
(3)Ⅰ-2和Ⅱ-6基因型相同的概率为_______, Ⅱ-6与Ⅱ-7 再生一个孩子患病的概率为______。
(4)请使用简单的遗传学方法区分某个肌肉力量不足的女性患者是 SMA 还是 DMD:______。
【答案】(1) ①. 遗传物质 ②. 伴X 染色体隐性遗传
(2) ①. Ⅰ-2 (或者2) ②.
(3) ①. 100% ②. 7/16
(4)调查该患者家族病史,分析遗传病的传递方式或调查该患者的父亲是否有相应的症状,有相应症状的可能为DMD,无相应症状的一定为SMA
【解析】
【分析】图1分析,1号和2号均不患SMA,所生的5号患SMA,说明SMA为常染色体隐性遗传病;6号和7号均不患DMD,所生的9号患DMD,结合图2电泳结果分析,若DMD为常染色体隐性遗传,则7号含有正常基因和致病基因,应该出现两个电泳条带,而此时只有一个电泳条带,说明DMD为伴X染色体隐性遗传。
【小问1详解】
人类遗传病通常是指由遗传物质改变而引起的人类疾病。6号和7号均不患DMD,所生的9号患DMD,结合图2电泳结果分析,若DMD为常染色体隐性遗传,则7号含有正常基因和致病基因,应该出现两个电泳条带,而此时只有一个电泳条带,说明DMD为伴X染色体隐性遗传。
【小问2详解】
Ⅲ-9的基因型为XbY,基因Xb来自Ⅱ-6,Ⅱ-6基因型为XBXb,基因Xb来自Ⅰ-2。7号不患病,不含致病基因,说明7号显示的条带为B基因,6号含有B和b基因,9号只有b基因,电泳结果如下图所示:
【小问3详解】
1号和2号所生的5号患SMA,说明两者的基因型分别是Aa和Aa,两人所生的8号患DMD,说明两者的基因型是XBXb和XBY,即Ⅰ-2基因型AaXBXb。6号和7号所生的9号两病都患,说明6号的基因型为AaXBXb。Ⅰ-2和Ⅱ-6基因型相同的概率为100%。Ⅱ-7基因型为AaXBY,两人婚配再生一个孩子正常的概率为3/4×3/4=9/16,患病的概率=1-9/16=7/16。
【小问4详解】
区分某个肌肉力量不足的女性患者是 SMA 还是 DMD简单的遗传学方法是调查该患者家族病史,分析遗传病的传递方式或调查该患者的父亲是否有相应的症状,有相应症状的可能为DMD,无相应症状的一定为SMA。
23. 玉米是我国重要的粮食作物。玉米通常是雌雄同株异花植物,但也有的是雌雄异株。玉米的性别受位于非同源染色体上的两对等位基因控制,雌花花序由显性基因B控制,雄花花序由显性基因T控制,基因型 bbtt个体为雌株。现有基因型不同的甲(雌雄同株)、乙(雌株)、丙(雌株)、丁(雄株)4种纯合玉米植株。不考虑互换和其他变异,回答下列问题。
(1)进行实验一时,作母本的植株为_______,杂交过程中需进行人工传粉,具体做法是______。
(2)实验二中,F₁自交,F₂中雄株所占比例为_______,若F₂中的雌雄同株植株进行随机传粉(每种配子数量足够多且活力相等),理论上所得子代的性状及比例为______。
(3)研究发现玉米耐盐/不耐盐(G/g)、抗病/易感病、籽粒糯性/非糯性这3种相对性状的遗传只涉及2对等位基因,且每种性状只由1对等位基因控制,其中耐盐性状为显性性状。据实验三判断,由1对等位基因控制的2种性状是______。如果仅根据表中信息能确定实验三涉及的2对等位基因独立遗传,则糯性性状为_______(填“显性”或“隐性”)。
(4)请利用实验四中涉及的植株为实验材料,设计实验探究G/g、B/b、T/t 三对等位基因的位置关系(要求:①只杂交一次;②仅根据子代表型预期结果;③不根据子代性状的比例预期结果)。
实验思路:_______ 预期结果及结论:______
【答案】(1) ①. 甲 ②. 在甲植株雌花序上套上纸袋,待雌蕊成熟时采集丁植株的花粉,撒在雌蕊柱头上,再套上纸袋
(2) ①. 3/16 ②. 雌雄同株: 雌株: 雄株=64:9:8
(3) ① 耐盐/不耐盐、抗病/易感病 ②. 显性
(4) ①. F₁中耐盐雌雄同株植株与不耐盐雌株杂交,分析后代性状表现(或:F₁中耐盐雌雄同株植株自交,分析后代性状表现) ②. 若后代中无耐盐雄株出现,则G/g和B/b位于一对同源染色体上,T/t位于另一对同源染色体上;
若后代中无耐盐雌株(或无不耐盐雄株)出现,则G/g和T/t位于一对同源染色体上,B/b位于另一对同源染色体上;
若后代出现不耐盐雌雄同株(或出现耐盐雄株和耐盐雌株、或出现耐盐雄株和不耐盐雄株),则G/g、T/t、B/b分别位于三对同源染色体上
【解析】
【分析】据题干信息分析可知,B-T-表现为雌雄同株;B-tt、bbtt表现为雌株;bbT-表现为雄株。
【小问1详解】
据题干信息分析可知,B-T-表现为雌雄同株;B-tt、bbtt表现为雌株;bbT-表现为雄株。甲(雌雄同株)、乙(雌株)、丙(雌株)、丁(雄株)4种纯合玉米植株,甲的基因型为BBTT,丁的基因型为bbTT,杂交产生的子代基因型为BbTT,表现为雌雄同株,自交后子代雌雄同株:雄株=3:1。进行实验一时,丁为雄株,只能作为父本,作母本的植株为甲。杂交过程中需进行人工传粉,具体做法是在甲植株雌花序上套上纸袋,待雌蕊成熟时采集丁植株的花粉,撒在雌蕊柱头上,再套上纸袋。
【小问2详解】
实验二中,丁植株基因型为bbTT,乙表型为雌株,两者杂交子代均为雌雄同株,说明乙的基因型为BBtt,子一代基因型为BbTt,子一代自交,子二代中雄株所占比例为1/4×3/4=3/16。子二代中雌雄同株植株基因型和比例为1BBTT、2BBTt、2BbTT、4BbTt,利用分离定律的思维求解,只考虑B、b时,配子B=2/3,b=1/3,子代B-=8/9,bb=1/9,同理只考虑T、t,子代T-=8/9,tt=1/9,子代雌雄同株的概率为8/9×8/9=64/81,雄株的概率为1/9×8/9=8/81,雌株的概率为8/9×1/9+1/9×1/9=9/81。子代雌雄同株: 雌株: 雄株=64:9:8。
【小问3详解】
分析实验三的子一代,耐盐只和抗病、不耐盐只和易感病出现在一个个体中,而耐盐会和糯性出现在一个个体上,耐盐也会和非糯性出现在一个个体上,糯性可以和抗病,也可以和易感病出现在同一个个体上,说明由1对等位基因控制的2种性状是耐盐/不耐盐、抗病/易感病。实验四耐盐和不耐盐个体杂交,子代均表现为耐盐,说明耐盐为显性。如果糯性为显性,基因用D、d表示,则亲本基因型为GgDd和ggdd,两对基因独立遗传,子代会出现四种表型,两对基因连锁,子代只有两种表型,那么仅根据表中信息能确定实验三涉及的2对等位基因独立遗传。如果糯性为隐性,基因用D、d表示,则亲本基因型为Ggdd和ggDd,两对基因独立遗传,子代会出现四种表型,两对基因连锁,子代也有四种表型,那么仅根据表中信息不能确定实验三涉及的2对等位基因独立遗传。
【小问4详解】
为了确定三对等位基因所在染色体位置(三对基因位于三对同源染色体上,还是基因连锁),所选择的亲本之一的基因型是GgBbTt,已知实验四亲本不耐盐雌株丙的基因型为ggbbtt,耐盐雌雄同株GGBBTT,两者杂交的子一代耐盐雌雄同株基因型为GgBbTt。实验思路是F₁中耐盐雌雄同株植株与不耐盐雌株杂交,分析后代性状表现(或:F₁中耐盐雌雄同株植株自交,分析后代性状表现)。若后代中无耐盐雄株出现,则G/g和B/b位于一对同源染色体上,T/t位于另一对同源染色体上;若后代中无耐盐雌株(或无不耐盐雄株)出现,则G/g和T/t位于一对同源染色体上,B/b位于另一对同源染色体上;若后代出现不耐盐雌雄同株(或出现耐盐雄株和耐盐雌株、或出现耐盐雄株和不耐盐雄株),则G/g、T/t、B/b分别位于三对同源染色体上。
24. miRNA 是真核细胞中一类不编码蛋白质的短序列RNA,其主要功能是调控其他基因的表达。研究发现,BCL2是一个抗凋亡基因,其编码的蛋白质有抑制细胞凋亡的作用。该基因的表达受MIR-15a基因控制合成的miRNA 调控,如图1所示。图1中A、B表示过程,①、②表示物质,图2表示B过程的相关机制。回答下列问题。
(1)图中A代表的过程是______,该过程中游离的核糖核苷酸依次连接在正在合成的①的______(填“3'-端”或“5'-端”)。
(2)图2中核糖体甲、乙中更早结合到mRNA 分子上的是_________,tRNA 的_________(填“5'-端”或“3'-端”)携带氨基酸进入核糖体。图2中正在进入核糖体甲的氨基酸是_______(部分密码子及其对应的氨基酸:GGC——甘氨酸; CCG——脯氨酸; GCC——丙氨酸;CGG一精氨酸) 。
(3)图1中成熟miRNA 单链中腺嘌呤占18%, 尿嘧啶占42%,成熟miRNA与①形成的双链区中鸟嘌呤所占的比例为_______。
(4)据图1分析可知,成熟miRNA的大量产生会______(填“促进”或“抑制”)细胞凋亡,请简述其机理______。
(5)BCL2基因在癌细胞中高表达,基于上述分析,请提出一种治疗癌症的思路______。
【答案】(1) ①. 转录 ②. 3'-端
(2) ①. 乙 ②. 3'-端 ③. 脯氨酸
(3)20% (4) ①. 促进 ②. miRNA 能与BCL2基因转录生成的mRNA发生碱基互补配对,形成双链,阻断翻译过程
(5)促进MIR-15a基因的表达
【解析】
【分析】据图分析,A过程表示转录,B过程表示翻译,①表示转录形成的信使RNA,②表示翻译形成的多肽,MIR-15a基因控制合成的miRNA,可与BC12基因转录生成的mRNA发生碱基互补配对,形成双链,阻断翻译过程。
【小问1详解】
A过程表示转录,产生mRNA,转录的方向是从5'到3',游离的核糖核苷酸依次连接在正在合成的①mRNA的3'-端。
【小问2详解】
图2中核糖体甲、乙中更早结合到mRNA 分子上的是乙,乙上的肽链更长。tRNA的3'-端携带氨基酸进入核糖体,图2中正在进入核糖体甲的氨基酸是脯氨酸,因为图中tRNA上的反密码子是GGC,对应密码子CCG,编码的是脯氨酸。
【小问3详解】
成熟miRNA与①形成的双链区遵循碱基互补配对原则,成熟miRNA 单链中腺嘌呤占18%, 尿嘧啶占42%,则双链区的A、U、T占双链的60%,G、C占40%,双链区域的G=C=20%。
【小问4详解】
据图分析可知:miRNA能与BCL2基因转录生成的mRNA发生碱基互补配对,形成双链,阻断翻译过程从而调控BCL2基因表达,而BCl2是一个抗凋亡基因,其编码的蛋白质有抑制细胞凋亡的作用,故成熟miRNA的大量产生会促进细胞凋亡。
【小问5详解】
MIR-15a基因控制合成的 miRNA 能与BCL2基因转录生成的mRNA发生碱基互补配对,形成双链,阻断翻译过程从而调控BCL2基因表达,从而促进细胞凋亡,故基于上述分析,请提出的一种治疗癌症的思路为:促进MIR-15a基因的表达,使其转录出更多的miRNA与BCl2基因转录出的mRNA结合,抑制其翻译。
25. 海洋中三个不相连的小岛上分别分布有同种动物的三个种群,初始个体数依次为100、1000和10000。图中曲线①、②、③分别表示甲、乙、丙三个种群A基因频率的变化,A、a是等位基因,A对a完全显性。回答下列问题。
(1)甲、乙、丙三个种群中,基因库最大的是种群______。三个种群中,基因的丧失对种群基因频率影响最大的是______。
(2)根据现代生物进化理论,______导致了种群乙基因频率的定向改变。由图可知,种群丙在0~125代发生了进化,判断依据是______,该种群在125代后显性个体与隐性个体比例保持在______。
(3)已知种群丙动物的体色有深色、中间色、浅色三种,分别由基因B₁、B、b控制,其显隐性关系为 B₁>B>b,,种群繁殖到140代时,种群中B的基因频率是60%,b的基因频率是20%, 深色 B₁B的基因型频率为______。
(4)种群乙、丙繁殖500代后,形成了不同的物种,请用现代生物进化理论解释其形成过程______。
【答案】(1) ①. 丙 ②. 甲
(2) ①. 自然选择 ②. 种群A基因频率发生改变 ③. 3:1
(3)24% (4)分布在两个小岛上的种群乙、丙出现不同的突变和基因重组,自然选择导致两种群基因频率定向改变,从而使基因库形成明显差异,出现生殖隔离,形成新物种
【解析】
【分析】可遗传变异是生物进化的原材料,也是自然选择的前提。生物进化的实质是基因频率的改变。新物种形成的标志是生殖隔离的产生。
【小问1详解】
据图所示,丙种群A基因频率相对比较稳定,而甲种群A基因频率变化最大,种群越大,基因库越大,基因频率也越稳定,因此基因库最大的是种群丙。对小种群而言,基因的丧失对种群基因频率影响大,因此基因的丧失对种群基因频率影响最大的是种群甲。
【小问2详解】
基因的变异是不定向的,但自然选择是定向的,能适应环境的变异被保留,不能适应的则被淘汰,因此自然选择导致了种群乙基因频率的定向改变。生物进化的标志是基因频率的改变,据图所示,种群丙在0~125代A基因的频率在发生改变,说明生物发生了进化。125代后A基因频率不再发生变化,A=0.5,a=0.5,因此显性个体A-=0.5×0.5+2×0.5×0.5=0.75,隐性个体aa=0.5×0.5=0.25,显性个体与隐性个体比例保持在3:1。
【小问3详解】
种群中B的基因频率是60%,b的基因频率是20%,说明B1=0.2,深色 B1B的基因型频率为2×0.2×0.6=0.24。
【小问4详解】
分布在两个小岛上的种群乙、丙出现不同的突变和基因重组,自然选择导致两种群基因频率定向改变,从而使基因库形成明显差异,出现生殖隔离,从而使得乙和丙形成新物种。
亲本
F₁
F₂
实验一
甲×丁
雌雄同株
雌雄同株: 雄株=3:1
实验二
乙×丁
雌雄同株
?
实验三
耐盐糯性抗病×不耐盐非糯性易感病
耐盐糯性抗病: 不耐盐非糯性易感病: 耐盐非糯性抗病: 不耐盐糯性易感病=1:1:1:1
实验四
耐盐雌雄同株×不耐盐雌株丙
耐盐雌雄同株
山东省菏泽市2023-2024学年高一下学期7月期末考试生物试卷(Word版附解析): 这是一份山东省菏泽市2023-2024学年高一下学期7月期末考试生物试卷(Word版附解析),共33页。试卷主要包含了07, 大麦, 性染色体上携带着许多个基因, 鸡的性别决定方式为ZW型, 当细菌在慢生长等内容,欢迎下载使用。
广西桂林市2023-2024学年高一下学期期末考试生物试卷(Word版附解析): 这是一份广西桂林市2023-2024学年高一下学期期末考试生物试卷(Word版附解析),共24页。试卷主要包含了单项选择题,非选择题等内容,欢迎下载使用。
山东省枣庄市2023-2024学年高一下学期7月期末考试生物试卷(Word版附解析): 这是一份山东省枣庄市2023-2024学年高一下学期7月期末考试生物试卷(Word版附解析),共30页。

