- 高频考点02 细胞的代谢(7大考向+8大题型)-【考点解密】最新高考生物二轮复习考点解密与预测(浙江专用) 试卷 0 次下载
- 高频考点03 细胞的生命历程(9大考向+4大题型)-【考点解密】最新高考生物二轮复习考点解密与预测(浙江专用) 试卷 0 次下载
- 高频考点04 遗传的基本规律(5大考向+4大题型)-【考点解密】最新高考生物二轮复习考点解密与预测(浙江专用) 试卷 0 次下载
- 高频考点05 遗传的分子基础(9大考向+3大题型)-【考点解密】最新高考生物二轮复习考点解密与预测(浙江专用) 试卷 0 次下载
- 高频考点06 变异与进化(3大考向+4大题型)-【考点解密】最新高考生物二轮复习考点解密与预测(浙江专用) 试卷 0 次下载
高频考点01 细胞的组成结构和功能(5大考向+3大题型)-【考点解密】最新高考生物二轮复习考点解密与预测(浙江专用)
展开一、对知识进行层级化的框架梳理:生物知识点比较多,我们可以引导学生以逻辑关系对知识进行层级化的“知识框架”梳理,以便让学生更牢固地掌握基础知识, 从而能够更好地把知识融会贯通。
二、回归教材,注重教材细节:新课标I卷的题“不偏”“不怪”“不坑”,不会在题目中设“语言陷阱”,大多数题考查的内容直接或改编至教材。
三、帮助学生进行“方法类知识”的梳理,深入理解生物学研究方法
四、掌握生物学实验的两大要素:自变量和对照。自变量保证了实验设计的逻辑正确,对照保证实验在特定条件下进行。
五、帮助学生总结一些答题技巧。做好以上几点,相信二轮复习后学生会有一个很大的提升。
高频考点01 细胞的组成、结构与功能
本考点在高考命题中,背景材料丰富,既有社会热点(如病毒、健康饮食与食品安全等),也有分子生物学最新的研究成果,题型以选择题为主。本考点高考中多以分泌蛋白的分泌过程或者以囊泡转运为情境背景,考查细胞膜、细胞核的结构,尤其细胞器之间的分工及协作、生物膜系统的结构和功能等,考查结构与功能相适应的生命观念。高考考查方向集中如下:
糖类、蛋白质的基本单位、结构和功能
2.细胞膜、细胞核的结构和功能
3.细胞器之间的分工及协作关系
4.生物膜系统的结构和功能
1.蛋白质的结构特异性在细胞乃至个体稳态中的功能意义
蛋白质在细胞内、外和膜上广泛存在,其结构多样,决定了其功能复杂,是细胞生命活动的主要承担者,是细胞内外识别的重要分子标签,这取决于其结构的特异性,比如抗原和抗体的识别,胞吞时细胞对物质的识别,载体蛋白对所运物质的结合,激素与靶细胞的结合,某种酶与所催化的物质的结合等,这些专一性或是特异性都取决于蛋白质具有的特定结构,使细胞之间联系更有针对性、信号传递更具高效性、机体对内外反应更有特异性。
2.核酸与蛋白质的关系
核酸决定了蛋白质的合成,进而控制生物体性状,核酸是遗传信息的携带者,蛋白质是生命活动的承担者,这是它们在细胞中的功能定位,蛋白质可以和核酸结合形成稳定的功能单位,比如染色体和核糖体,在遗传效应的发挥中,也存在着组蛋白修饰等,直接产生可遗传的变异,同时,像阮病毒中没有核酸,蛋白质相当于遗传物质而存在。
3.细胞膜的成分及功能
不同种类的细胞,细胞膜的成分及含量不完全相同,如动物细胞膜中含有一定量的胆固醇,而植物细胞膜中不含胆固醇。
细胞膜的成分并不是不可变的。例如,细胞癌变过程中,细胞膜的成分发生变化,糖蛋白含量下降。
4.细胞器之间的分工及协作
分泌蛋白分泌的方式:分泌蛋白出细胞的方式为胞吐,需消耗能量,体现了细胞膜具有流动性的结构特点。多肽与蛋白质不同:核糖体上合成的是多肽,而不是蛋白质,多肽必须经加工后,才能形成具有一定空间结构和特定功能的蛋白质。
5.细胞核的结构和功能分析
真核细胞不一定都有细胞核:哺乳动物成熟红细胞、高等植物成熟筛管细胞的细胞核退化消失;细胞分裂前期核膜、核仁逐渐消失,末期核膜和核仁重建。核糖体的形成不一定与核仁有关:原核细胞没有核仁,其核糖体的形成与核仁无关。核孔的数量和核仁的大小并非固定不变:核孔的数量和核仁的大小与细胞代谢有关,如在代谢旺盛、蛋白质合成旺盛的细胞中,核孔数量多,核仁较大。
题型01 糖类、蛋白质、核酸的结构和功能
1.胶原蛋白是细胞外基质的主要成分之一,其非必需氨基酸含量比蛋清蛋白高。下列叙述正确的是( )
A.胶原蛋白的氮元素主要存在于氨基中
B.皮肤表面涂抹的胶原蛋白可被直接吸收
C.胶原蛋白的形成与内质网和高尔基体有关
D.胶原蛋白比蛋清蛋白的营养价值高
2.洗涤剂中的碱性蛋白酶受到其他成分的影响而改变构象,部分解折叠后可被正常碱性蛋白酶特异性识别并降解(自溶)失活。此外,加热也能使碱性蛋白酶失活,如图所示。下列叙述错误的是( )
A.碱性蛋白酶在一定条件下可发生自溶失活
B.加热导致碱性蛋白酶构象改变是不可逆的
C.添加酶稳定剂可提高加碱性蛋白酶洗涤剂的去污效果
D.添加碱性蛋白酶可降低洗涤剂使用量,减少环境污染
3.氨基酸在人体内分解代谢时,可以通过脱去羧基生成CO2和含有氨基的有机物(有机胺),有些有机胺能引起较强的生理效应。组氨酸脱去羧基后的产物组胺,可舒张血管;酪氨酸脱去羧基后的产物酪胺,可收缩血管;天冬氨酸脱去羧基后的产物β-丙氨酸是辅酶A的成分之一。下列叙述正确的是( )
A.人体内氨基酸的主要分解代谢途径是脱去羧基生成有机胺
B.有的氨基酸脱去羧基后的产物可作为生物合成的原料
C.组胺分泌过多可导致血压上升
D.酪胺分泌过多可导致血压下降
4.下图甲中的物质b是组成乙或丙的基本单位(单体)。下列相关叙述错误的是( )。
A.若甲中的a是核糖,则b是丙的基本单位
B.若m是胸腺嘧啶(T),则b是乙的基本单位
C.在多个b聚合成乙或丙的过程中,都有水产生
D.乙或丙彻底水解的产物是甲
5.蛋白质是生命活动的主要承担者。下列有关叙述错误的是( )
A.叶绿体中存在催化ATP合成的蛋白质
B.胰岛B细胞能分泌调节血糖的蛋白质
C.唾液腺细胞能分泌水解淀粉的蛋白质
D.线粒体膜上存在运输葡萄糖的蛋白质
6.肌动蛋白是细胞骨架的主要成分之一。研究表明,Cfilin-1是一种能与肌动蛋白相结合的蛋白质,介导肌动蛋白进入细胞核。Cfilin-1缺失可导致肌动蛋白结构和功能异常,引起细胞核变形,核膜破裂,染色质功能异常。下列有关叙述错误的是( )
A.肌动蛋白可通过核孔自由进出细胞核
B.编码Cfilin-1的基因不表达可导致细胞核变形
C.Cfilin-1缺失可导致细胞核失去控制物质进出细胞核的能力
D.Cfilin-1缺失会影响细胞核控制细胞代谢的能力
题型02 细胞膜及细胞核的结构与功能
1.关于细胞膜的叙述,错误的是( )
A.细胞膜与某些细胞器膜之间存在脂质、蛋白质的交流
B.细胞膜上多种载体蛋白协助离子跨膜运输
C.细胞膜的流动性使膜蛋白均匀分散在脂质中
D.细胞膜上多种蛋白质参与细胞间信息交流
2.生物膜上不同类型的蛋白质行使不同的功能。下表中依据膜蛋白功能,对其类型判断错误的是( )
3.生物学家把100个细胞中的每个细胞都分成两部分,一部分含细胞核,另一部分不含细胞核。再将这两部分细胞在相同且适宜的条件下培养一段时间,其实验结果如下图所示。以下分析合理的是( )
A.培养第1天,有核细胞死亡数比无核细胞多,可能主要与细胞核的功能有关
B.从培养第2天到第3天,无核细胞死亡很多,可能主要与实验中细胞膜损伤有关
C.从培养第1天到第10天,有核细胞每天都有死亡,可能主要与细胞凋亡有关
D.从培养第4天到第10天,有核细胞每天只有少量死亡,可能主要与细胞凋亡有关
4.关于细胞结构与功能,下列叙述错误的是( )
A.细胞骨架被破坏,将影响细胞运动、分裂和分化等生命活动
B.核仁含有DNA、RNA和蛋白质等组分,与核糖体的形成有关
C.线粒体内膜含有丰富的酶,是有氧呼吸生成CO2的场所
D.内质网是一种膜性管道系统,是蛋白质的合成、加工场所和运输通道
5.如图是马铃薯细胞局部的电镜照片,1~4均为细胞核的结构,对其描述错误的是( )
A.1是转录和翻译的场所
B.2是核与质之间物质运输的通道
C.3是核与质的界膜
D.4是与核糖体形成有关的场所
6.关于细胞核的叙述,错误的是( )
A.有丝分裂过程中,核膜和核仁周期性地消失和重现
B.蛋白质合成活跃的细胞,核仁代谢活动旺盛
C.许多对基因表达有调控作用的蛋白质在细胞质合成,经核孔进入细胞核
D.细胞质中的RNA均在细胞核合成,经核孔输出
题型03 细胞器及生物膜系统功能
1.细胞中的核糖体由大、小2个亚基组成。在真核细胞的核仁中,由核rDNA转录形成的rRNA与相关蛋白组装成核糖体亚基。下列说法正确的是( )
A.原核细胞无核仁,不能合成rRNA
B.真核细胞的核糖体蛋白在核糖体上合成
C.rRNA上3个相邻的碱基构成一个密码子
D.细胞在有丝分裂各时期都进行核rDNA的转录
2.溶酶体膜上的H+载体蛋白和Cl-/H+转运蛋白都能运输H+,溶酶体内H+浓度由H+载体蛋白维持,Cl-/H+转运蛋白在H+浓度梯度驱动下,运出H+的同时把Cl-逆浓度梯度运入溶酶体。Cl-/H+转运蛋白缺失突变体的细胞中,因Cl-转运受阻导致溶酶体内的吞噬物积累,严重时可导致溶酶体破裂。下列说法错误的是( )
A.H+进入溶酶体的方式属于主动运输
B.H+载体蛋白失活可引起溶酶体内的吞噬物积累
C.该突变体的细胞中损伤和衰老的细胞器无法得到及时清除
D.溶酶体破裂后,释放到细胞质基质中的水解酶活性增强
3.内质网具有严格的质量控制系统,只有正确折叠的蛋白质才会经囊泡运往高尔基体。未完成折叠或错误折叠的蛋白质会在内质网中积累,当超过内质网质量控制能力的限度时,会造成内质网的损伤,从而引起UPR(未折叠蛋白质应答反应),UPR能够在一定程度上减轻、缓解内质网的负担和损伤。下列描述不属于UPR的是( )
A.增加折叠酶的数量,促进蛋白质完成折叠
B.降低内质网膜的流动性,减少囊泡的形成
C.激活相关的蛋白质降解系统,水解错误折叠的蛋白质
D.影响细胞中相关核酸的功能,减少分泌蛋白的合成
4.下列叙述中,能支持将线粒体用于生物进化研究的是( )
A.线粒体基因遗传时遵循孟德尔定律
B.线粒体DNA复制时可能发生突变
C.线粒体存在于各地质年代生物细胞中
D.线粒体通过有丝分裂的方式进行增殖
5.酵母菌sec系列基因的突变会影响分泌蛋白的分泌过程,某突变酵母菌菌株的分泌蛋白最终积累在高尔基体中。此外,还可能检测到分泌蛋白的场所是 ( )
A.内质网、细胞外
B.内质网、囊泡
C.线粒体、细胞质基质
D.线粒体、囊泡
6.高尔基体膜上的RS受体特异识别并结合含有短肽序列RS的蛋白质,以出芽的形式形成囊泡,通过囊泡运输的方式将错误转运到高尔基体的该类蛋白运回内质网并释放。RS受体与RS的结合能力随pH升高而减弱。下列说法错误的是 ( )
A.消化酶和抗体不属于该类蛋白
B.该类蛋白运回内质网的过程消耗ATP
C.高尔基体内RS受体所在区域的pH比内质网的pH高
D.RS功能的缺失可能会使高尔基体内该类蛋白的含量增加
【归纳总结】1.“核酸—蛋白质”复合物是指由核酸和蛋白质组成的复合物,常见“核酸—蛋白质”复合物:
2.全面理解细胞的“整体性”,形成细胞是一个整体的认知结构与功能中的“一定”、“不一定”与“一定不”的几种情况。
(1)结构上:细胞核与细胞质通过核孔可以相互沟通;内质网膜与核膜、细胞膜等相互连接
(2)功能上:细胞各部分结构和功能虽不同,但它们是相互联系、分工合作、协调一致的共同完成各项生命活动。
(3)调控上:细胞核是遗传物质储存和复制的场所,是细胞代谢和遗传的控制中心。因此,细胞的整个生命活动主要是由DNA调控和决定的,使细胞形成了一个整体调控系统。
3.高考中5种常考的“膜蛋白”:
(1)受体蛋白:信号分子(如激素、淋巴因子、神经递质)的受体。
(2)载体蛋白:协助跨膜运输(协助扩散和主动运输)。
(3)具催化作用的酶:如好氧型细菌的细胞膜上可附着与有氧呼吸相关的酶,此外,细胞膜上还存在ATP水解酶(催化ATP水解,用于主动运输等)。
(4)识别蛋白:用于细胞与细胞间相互识别的糖蛋白(如精卵细胞间的识别、免疫细胞对抗原的特异性识别等)。
(5)通道蛋白:通过打开或关闭通道(改变蛋白质构象)控制物质通过,如水通道蛋白;神经冲动传导时,Na+、K+通道蛋白等。
1.(2023浙江6月选考,1,2分)我国科学家在世界上首次人工合成的结晶牛胰岛素,其化学结构和生物活性与天然胰岛素完全相同。结晶牛胰岛素的化学本质是( )
A.糖类 B.脂质 C.蛋白质 D.核酸
2.(2023浙江1月选考,9,2分)微管蛋白是构成细胞骨架的重要成分之一,组成微管蛋白的基本单位是 ( )
A.氨基酸B.核苷酸C.脂肪酸D.葡萄糖
3.(2022浙江6月选考,5,2分)生物体中的有机物具有重要作用。下列叙述正确的是( )
A.油脂对植物细胞起保护作用
B.鸟类的羽毛主要由角蛋白组成
C.糖元(原)是马铃薯重要的贮(储)能物质
D.纤维素是细胞膜的重要组成成分
4.(2022浙江1月选考,9,2分)植物体内果糖与X物质形成蔗糖的过程如图所示。
下列叙述错误的是( )
A.X与果糖的分子式都是C6H12O6
B.X是植物体内的主要贮能物质
C.X是植物体内重要的单糖
D.X是纤维素的结构单元
5.(2021浙江6月选考,5,2分)无机盐是生物体的组成成分,对维持生命活动有重要作用。下列叙述错误的是( )
A.Mg2+存在于叶绿体的类胡萝卜素中
B.HCO3-对体液pH起着重要的调节作用
C.血液中Ca2+含量过低,人体易出现肌肉抽搐
D.适当补充I-,可预防缺碘引起的甲状腺功能减退症
6.(2020浙江7月选考,2,2分)下列关于生物体中有机物的叙述,正确的是( )
A.淀粉的结构单元是蔗糖
B.胆固醇是人体所需的物质
C.蛋白质是生物体内重要的贮能物质
D.人细胞中储存遗传信息的物质是RNA
7.(2020浙江7月选考,3,2分)某DNA片段的结构如图所示。下列叙述正确的是( )
A.①表示胞嘧啶 B.②表示腺嘌呤 C.③表示葡萄糖 D.④表示氢键
8.(2023浙江6月选考,6,2分)囊泡运输是细胞内重要的运输方式。没有囊泡运输的精确运行,细胞将陷入混乱状态。下列叙述正确的是 ( )
A.囊泡的运输依赖于细胞骨架
B.囊泡可来自核糖体、内质网等细胞器
C.囊泡与细胞膜的融合依赖于膜的选择透过性
D.囊泡将细胞内所有结构形成统一的整体
9.(2023浙江1月选考,3,2分)性腺细胞的内质网是合成性激素的场所。在一定条件下,部分内质网被包裹后与细胞器X融合而被降解,从而调节了性激素的分泌量。细胞器X是 ( )
A.溶酶体 B.中心体 C.线粒体 D.高尔基体
10.(2022浙江6月选考,7,2分)动物细胞中某消化酶的合成、加工与分泌的部分过程如图所示。下列叙述正确的是( )
A.光面内质网是合成该酶的场所
B.核糖体能形成包裹该酶的小泡
C.高尔基体具有分拣和转运该酶的作用
D.该酶的分泌通过细胞的胞吞作用实现
11.(2022浙江6月选考,15,2分)下列关于细胞核结构与功能的叙述,正确的是( )
A.核被膜为单层膜,有利于核内环境的相对稳定
B.核被膜上有核孔复合体,可调控核内外的物质交换
C.核仁是核内的圆形结构,主要与mRNA的合成有关
D.染色质由RNA和蛋白质组成,是遗传物质的主要载体
12.(2022浙江1月选考,8,2分)膜蛋白的种类和功能复杂多样,下列叙述正确的是( )
A.质膜内、外侧的蛋白质呈对称分布
B.温度变化会影响膜蛋白的运动速度
C.叶绿体内膜上存在与水裂解有关的酶
D.神经元质膜上存在与K+、Na+主动转运有关的通道蛋白
13.(2021浙江6月选考,4,2分)质膜的流动镶嵌模型如图所示。下列叙述正确的是( )
A.磷脂和糖脂分子形成的脂双层是完全对称的
B.胆固醇镶嵌或贯穿在膜中利于增强膜的流动性
C.物质进出细胞方式中的被动转运过程与膜蛋白无关
D.有些膜蛋白能识别并接受来自细胞内外的化学信号
14.(2021浙江6月选考,2,2分)蓝细菌是一类古老的原核生物。下列叙述错误的是( )
A.没有内质网,但有核糖体
B.没有成形的细胞核,但有核仁
C.没有叶绿体,但能进行光合作用
D.没有线粒体,但能进行细胞呼吸
15.(2021浙江1月选考,5,2分)某企业宣称研发出一种新型解酒药,该企业的营销人员以非常“专业”的说辞推介其产品。下列关于解酒机理的说辞,合理的是( )
A.提高肝细胞内质网上酶的活性,加快酒精的分解
B.提高胃细胞中线粒体的活性,促进胃蛋白酶对酒精的消化
C.提高肠道细胞中溶酶体的活性,增加消化酶的分泌以快速消化酒精
D.提高血细胞中高尔基体的活性,加快酒精转运使血液中酒精含量快速下降
16.(2021浙江1月选考,6,2分)在进行“观察叶绿体”的活动中,先将黑藻放在光照、温度等适宜条件下预处理培养,然后进行观察。下列叙述正确的是( )
A.制作临时装片时,实验材料不需要染色
B.黑藻是一种单细胞藻类,制作临时装片时不需切片
C.预处理可减少黑藻细胞中叶绿体的数量,便于观察
D.在高倍镜下可观察到叶绿体中的基粒由类囊体堆叠而成
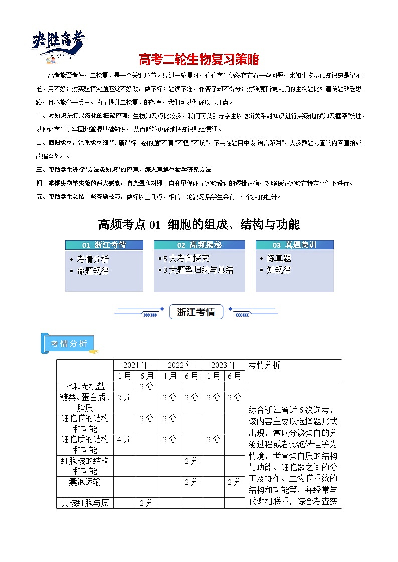
2021年
2022年
2023年
考情分析
1月
6月
1月
6月
1月
6月
水和无机盐
2分
综合浙江省近6次选考,该内容主要以选择题形式出现,常以分泌蛋白的分泌过程或者囊泡转运等为情境,考查蛋白质的结构与功能、细胞器之间的分工及协作、生物膜系统的结构和功能等,并经常与代谢相联系,综合考查获取信息、分析问题的能力。
糖类、蛋白质、脂质
2分
2分
2分
2分
2分
细胞膜的结构和功能
2分
2分
细胞质的结构和功能
4分
2分
2分
细胞核的结构和功能
2分
囊泡运输
2分
2分
真核细胞与原核细胞比较
2分
分值合计
6分
6分
6分
6分
4分
4分
选项
膜蛋白的位置、功能
膜蛋白的类型
A
位于突触后膜上,识别并结合神经递质
受体
B
位于靶细胞膜上,识别并结合激素
载体
C
位于类囊体膜上,催化ATP合成
酶
D
位于癌细胞膜上,引起特异性免疫
抗原
解密01 组成细胞的元素与化合物(讲义)-【高频考点解密】2023年高考生物二轮复习讲义+分层训练(学生版): 这是一份解密01 组成细胞的元素与化合物(讲义)-【高频考点解密】2023年高考生物二轮复习讲义+分层训练(学生版),共14页。试卷主要包含了组成细胞的元素,组成细胞的化合物等内容,欢迎下载使用。
解密01 组成细胞的元素与化合物(讲义)-【高频考点解密】2023年高考生物二轮复习讲义+分层训练(教师版): 这是一份解密01 组成细胞的元素与化合物(讲义)-【高频考点解密】2023年高考生物二轮复习讲义+分层训练(教师版),共21页。试卷主要包含了组成细胞的元素,组成细胞的化合物等内容,欢迎下载使用。
解密01 组成细胞的元素与化合物(分层训练)-【高频考点解密】2023年高考生物二轮复习讲义+分层训练(解析版): 这是一份解密01 组成细胞的元素与化合物(分层训练)-【高频考点解密】2023年高考生物二轮复习讲义+分层训练(解析版),共29页。试卷主要包含了单选题,多选题,综合题等内容,欢迎下载使用。

