[生物]2024年山东省菏泽市中考真题(解析版)
展开2.考生须在答题卡规定的答题区域内作答,选择题须用2B铅笔填涂,非选择题须用0.5毫米的黑色墨水签字笔书写。
一、选择题(本大题包括20个小题,每小题1分,共20分,每小题所列的四个选项中,只有一项是最符合题意的。请将你选择的选项代号(ABCD)填涂在答题卡相应的位置上。)
1. “小荷才露尖尖角,早有蜻蜓立上头。”亭亭玉立荷花,振翅欲飞的蜻蜓,生动展现了初夏美景。下列有关荷花和蜻蜓的说法,正确的是( )
A. 荷花植株的根状茎和叶柄内部有发达的气腔,体现生物适应并影响环境
B. 蜻蜓点水的现象,体现生物生活需要营养
C. 荷花与蜻蜓的细胞结构都有细胞壁、细胞膜、细胞质和细胞核
D. 蜻蜓与荷花的细胞分裂时,二者细胞质分成两部分的方式不同
【答案】A
【分析】动物细胞基本结构:细胞膜、细胞核、线粒体、细胞质;植物细胞基本结构:细胞壁、细胞膜、细胞核、细胞质、线粒体、液泡、叶绿体(绿色部分)。
【详解】A.任何生物的形态结构都与其生活的环境相适应,小荷属于水生生物,它的根状茎和叶柄都有发达的气腔来适于水中生活,故A正确。
B.蜻蜓点水的现象,体现生物能繁殖,故B错误。
C.蜻蜓的细胞结构没有细胞壁,故C错误。
D.蜻蜓与荷花的细胞分裂时,二者细胞质分成两部分的方式相同,都是一份为二,故D错误。
故选A。
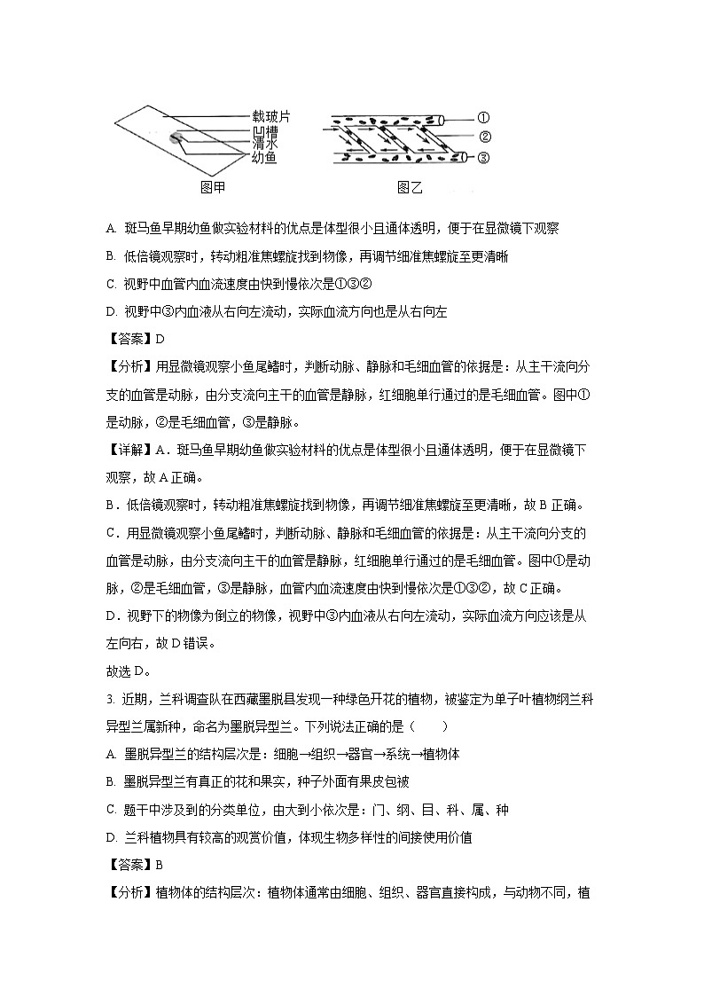
2. 斑马鱼早期幼鱼很小且通体透明。某小组利用2mm斑马鱼幼鱼制成临时装片(见图甲),用显微镜观察其全身血管和血流情况,并绘制血液流动示意图(见图乙),①②③代表血管,箭头代表血流方向。下列说法错误的是( )
A. 斑马鱼早期幼鱼做实验材料的优点是体型很小且通体透明,便于在显微镜下观察
B. 低倍镜观察时,转动粗准焦螺旋找到物像,再调节细准焦螺旋至更清晰
C. 视野中血管内血流速度由快到慢依次是①③②
D. 视野中③内血液从右向左流动,实际血流方向也是从右向左
【答案】D
【分析】用显微镜观察小鱼尾鳍时,判断动脉、静脉和毛细血管的依据是:从主干流向分支的血管是动脉,由分支流向主干的血管是静脉,红细胞单行通过的是毛细血管。图中①是动脉,②是毛细血管,③是静脉。
【详解】A.斑马鱼早期幼鱼做实验材料的优点是体型很小且通体透明,便于在显微镜下观察,故A正确。
B.低倍镜观察时,转动粗准焦螺旋找到物像,再调节细准焦螺旋至更清晰,故B正确。
C.用显微镜观察小鱼尾鳍时,判断动脉、静脉和毛细血管的依据是:从主干流向分支的血管是动脉,由分支流向主干的血管是静脉,红细胞单行通过的是毛细血管。图中①是动脉,②是毛细血管,③是静脉,血管内血流速度由快到慢依次是①③②,故C正确。
D.视野下的物像为倒立的物像,视野中③内血液从右向左流动,实际血流方向应该是从左向右,故D错误。
故选D。
3. 近期,兰科调查队在西藏墨脱县发现一种绿色开花的植物,被鉴定为单子叶植物纲兰科异型兰属新种,命名为墨脱异型兰。下列说法正确的是( )
A. 墨脱异型兰的结构层次是:细胞→组织→器官→系统→植物体
B. 墨脱异型兰有真正的花和果实,种子外面有果皮包被
C. 题干中涉及到的分类单位,由大到小依次是:门、纲、目、科、属、种
D. 兰科植物具有较高的观赏价值,体现生物多样性的间接使用价值
【答案】B
【分析】植物体的结构层次:植物体通常由细胞、组织、器官直接构成,与动物不同,植物体没有系统这一层次。被子植物的特征:被子植物具有真正的花和果实,且种子外面有果皮包被。这是被子植物与其他植物类群(如裸子植物、蕨类植物等)的重要区别。生物分类单位:生物分类的单位从大到小依次为界、门、纲、目、科、属、种。这些单位用于描述生物之间的亲缘关系和进化关系。生物多样性的价值:生物多样性具有直接和间接两种使用价值。直接价值包括食用、药用、工业原料、科研、美学等;间接价值则主要体现在生态功能方面,如水土保持、气候调节等。
【详解】A.墨脱异型兰的结构层次是:细胞→组织→器官→植物体。植物没有“系统”这一层次,A错误。
B.墨脱异型兰作为兰科植物,具有真正的花和果实,种子外面通常有果皮包被,这是兰科植物的一个特征,B正确。
C.题干中提到的分类单位,正确的顺序是:纲、科、属、种。门、目这两个分类单位在题干中并未提及,C错误。
D.兰科植物的观赏价值属于生物多样性的直接使用价值,因为它直接满足了人类对美的追求。而生物多样性的间接使用价值主要体现在生态功能方面,D错误。
故选B。
4. 下列有关鲫鱼的说法,错误的是( )
A. 体内具有由脊椎骨组成的脊柱,属于脊椎动物
B. 体表覆盖鳞片,用鳃呼吸,用鳍游泳,体温恒定
C. 身体呈梭形,减少运动时的阻力,适于水中生活
D. 侧线具有感知水流方向和水压的作用
【答案】B
【分析】鱼类的特征有生活在水中,鱼体表大都覆盖有鳞片,减少水的阻力,用鳃呼吸,用鳍游泳,靠尾部和躯干部的左右摆动和鳍的协调作用来不断向前游动。
【详解】A.鱼类体内具有由脊椎骨组成的脊柱,属于脊椎动物,故A正确。
B.鲫鱼属于鱼类,体表覆盖鳞片,用鳃呼吸,用鳍游泳,体温不恒定,故B错误。
C.鲫鱼身体呈梭形,减少运动时的阻力,适于水中生活,故C正确。
D.鲫鱼的感觉器官是侧线,侧线具有感知水流方向和水压的作用,故D正确。
故选B。
5. 某小组设计甲、乙、丙三套装置,并实施有关植物三大生理作用的实验。下列说法错误的是( )
A. 甲装置可用于验证绿叶在光下制造淀粉
B. 乙装置收集到的气体能使带火星的细木条复燃
C. 丙装置光照时透明袋内壁出现小水珠,即可证明蒸腾作用的强弱与叶片面积有关
D. 将丙装置放在黑暗环境一昼夜,打开阀门,挤压透明袋,澄清石灰水变浑浊
【答案】C
【分析】蒸腾作用是水分从活的植物体表面(主要是叶)以水蒸气状态散失到大气中的过程。光合作用是绿色植物吸收光能,把二氧化碳和水合成有机物,同时释放氧气的过程。植物呼吸作用是将体内有机物转化成二氧化碳和水,并且还会释放出能量的过程。
【详解】A.甲为验证绿叶在光下制造淀粉的实验装置,实验前需要暗处理,故A正确。
B.乙装置放在光下,金鱼藻能进行光合作用释放氧气,因此通过乙装置收集到的气体能使带火星的细木条复燃,故B正确。
C.在实验过程中丙装置中的植物通过蒸腾作用散失的水蒸气会凝结在透明袋的内壁上,因此在实验过程中透明袋内壁上会出现小水珠,植物能进行蒸腾作用,没有进行对照实验,不可证明蒸腾作用的强弱与叶片面积有关,故C错误。
D.如果将丙装置放到黑暗处一昼夜,此时的植物能进行呼吸作用,透明袋内产生二氧化碳,用手挤压透明袋中的气体能使石灰水变浑浊,故D正确。
故选C。
6. 如图为心脏结构示意图,A~D表示心脏四腔,1~5表示血管。下列说法错误的是( )
A. 流静脉血的结构有A、B、4、5
B. 若扎紧2处,从1处注入水,则水会从4处流出
C. 在A和B之间、C和D之间都有防止血液倒流的房室瓣
D. 当B、D同时收缩时,B和4之间、D和3之间的动脉瓣都打开
【答案】A
【分析】图中:A右心房、B右心室、C左心房、D左心室、1上腔静脉、2下腔静脉、3主动脉、4肺动脉、5肺静脉。
心脏内存在房室瓣(位于心房和心室之间)和动脉瓣(位于心室和动脉之间),它们的主要作用是防止血液倒流。血液循环分为体循环和肺循环,体循环将含氧血液从左心室输送到全身,肺循环将缺氧血液从右心室输送到肺进行气体交换。
【详解】A.A右心房、B右心室,流的是静脉血,4肺动脉流的是静脉血、5肺静脉流的是动脉血,A错误。
B.若扎紧2下腔静脉,从1上腔静脉注入水,水会从4肺动脉流出,因为血液会从同侧心房流向心室,再流向相通的动脉,水分流经的途径与血流方向一致,B正确。
C.在A右心房和B右心室之间、C左心房和D左心室之间,为防止血液从心室倒流回心房有房室瓣的存在,C正确。
D.B右心室和D左心室时收缩时,B右心室和4肺动脉、D左心室和3主动脉之间的动脉瓣都打开,使血液由心室到动脉单向流动,D正确。
故选A
7. 下图为人体大脑皮层控制排尿反射的示意图。下列说法错误的是( )
A. 排尿反射属于非条件反射
B. 尿意在人体的大脑皮层产生
C. a、b分别代表反射弧中的传入神经纤维和传出神经纤维
D. 若M处受损阻断,人体仍能排尿,但不能产生尿意
【答案】D
【分析】图可知,a传入神经,b传出神经,M是下行传导神经纤维。
【详解】A.排尿属于非条件反射,是指人生来就有的先天性反射,是一种比较低级的神经活动,由大脑皮层以下的神经中枢(如脑干、脊髓)参与即可完成,A正确。
B.排尿属于非条件反射,神经中枢在脊髓,但是要受大脑的控制,所以尿意在人体的大脑皮层产生,B正确。
C.神经调节的基本方式是反射,反射活动的结构基础称为反射弧,包括感受器、传入神经、神经中枢、传出神经、效应器,所以a传入神经,b传出神经,C正确。
D.若此图为排尿反射示意图,若M受损,则该人能够产生尿意,但不能控制排尿,D错误。
故选D。
8. “眼观六路,耳听八方”。下列有关眼和耳的说法,正确的是( )
A. 看着汽车由远及近,晶状体的曲度变化是由大到小
B. 视觉的形成:光线→角膜→瞳孔→玻璃体→晶状体→视网膜→视神经→视觉中枢
C. 耳蜗内的听觉感受器,能感受振动刺激,产生神经冲动
D. 听觉的形成:声波→外耳道→鼓膜→耳蜗→听小骨→听神经→听觉中枢
【答案】C
【分析】(1)眼球的结构是:眼球由眼球壁和内容物组成,眼球壁包括外膜、中膜和内膜,外膜由无色透明的角膜和白色坚韧的巩膜组成;中膜由虹膜、睫状体和脉络膜组成;内膜是含有感光细胞的视网膜;内容物由房水、晶状体、玻璃体组成。(2)耳分为外耳、中耳和内耳,外耳包括耳郭和外耳道,耳郭有收集声波的作用,外耳道经声波传到鼓膜;中耳包括鼓膜和听小骨,鼓膜能将声波转变为机械振动,听小骨能将振动传到内耳;内耳半规管、前庭和耳蜗,半规管能探测头部运动的方向,耳蜗内有听觉感受器,感受振动刺激,产生神经冲动。
【详解】A.视近物,晶状体曲度大;视远物,晶状体曲度小。观察由远及近的物体时,眼球的晶状体曲度会变大,故A错误。
B.外界物体反射光线,经过角膜、房水,由瞳孔进入眼球内部,经过晶状体和玻璃体的折射作用,形成一个倒置的物像。视网膜上的感光细胞接受物像的刺激产生神经冲动,然后通过视神经传到大脑皮层的视觉中枢,形成视觉,故B错误。
C.耳蜗内的听觉感受器,能感受振动刺激,产生神经冲动,故C正确。
D.听觉的形成:外界声波→外耳道(传递声波)→鼓膜(产生振动)→听小骨(传递振动)→耳蜗(感受振动,产生兴奋,但不形成听觉)→听觉神经(传导兴奋)→听觉中枢(位于大脑皮层,产生听觉),故D错误。
故选C。
9. 儿童初次感染VZV(全称:水痘-带状疱疹病毒)引起水痘,恢复后该病毒潜伏在体内,少数病人在成年后病毒再次发作,引起带状疱疹。下列说法错误的是( )
A. VZV结构简单,无细胞结构
B. VZV必须寄生在活细胞内才能进行生命活动
C. 接种水痘疫苗在传染病预防措施中,属于保护易感人群
D. 水痘疫苗接种后,会刺激吞噬细胞产生相应抗体,这种免疫属于特异性免疫
【答案】D
【分析】抗原是指能够刺激人体免疫细胞产生抗体的病原体或异物;抗体是指病原体侵入人体后,由淋巴细胞产生一种抵抗病原体的特殊蛋白质,由此产生的免疫属于特异性免疫。
【详解】A.VZV属于病毒,无细胞结构,故A正确。
B.VZV是病毒,不能独立生活,必须寄生在活细胞内才能进行生命活动,故B正确。
C.预防传染病的措施包括控制传染源、切断传播途径和保护易感人群。接种水痘疫苗在传染病预防措施中,属于保护易感人群,故C正确。
D.水痘疫苗接种后,会刺激淋巴细胞产生相应抗体,这种免疫只针对特定的病原体,属于特异性免疫,故D错误。
故选D。
10. 激素分泌异常会引发相应的人体疾病。下列对应关系错误的是( )
A. 幼年时期生长激素分泌过少——呆小症
B. 成年时期生长激素分泌过多——肢端肥大症
C. 缺碘导致甲状腺激素合成不足——大脖子病
D. 胰岛素分泌不足——糖尿病
【答案】A
【分析】激素是由内分泌腺的腺细胞所分泌的、对人体有特殊作用的化学物质,它在血液中含量极少,但是对人体的新陈代谢、生长发育和生殖等生理活动,却起着重要的调节作用。激素分泌异常时会导致人体患相应的疾病。
【详解】A.生长激素可以促进身体的生长发育,幼年时期生长激素分泌不足导致侏儒症,甲状腺激素分泌不足引起呆小症,A错误。
B.成人时期生长激素分泌过多导致肢端肥大症,B正确。
C.碘在人体内主要参与甲状腺激素的合成,缺碘造成甲状腺激素分泌不足,甲状腺会代偿性增生引起甲状腺肿大,导致“大脖子病”的发生,C正确。
D.胰岛素是由胰岛分泌的,主要作用是调节糖的代谢,促进血糖合成糖原,加速血糖分解,从而降低血糖浓度。人体内胰岛素分泌不足时,血糖合成糖原和血糖分解的作用就会减弱,结果会导致血糖浓度升高而超过正常值,一部分血糖就会随尿排出体外,形成糖尿,糖尿是糖尿病的特征之一,D正确。
故选A。
11. 下列有关人体健康、急救与用药的说法,正确的是( )
A. 干炸鸡块、椒盐大虾和清蒸鲤鱼,这个食谱是按合理膳食的要求设计的
B. 当有人受伤,血液从伤口喷涌而出,应及时在伤口的近心端止血
C. 长期酗酒,过量的酒精能使脂类物质沉淀到血管内壁上,易导致血压降低
D. 具有“OTC”标识的药物是处方药,需经医生开具处方才能购买和使用
【答案】B
【分析】(1)动脉出血的特点,颜色鲜红,血流较快,常呈喷射状;静脉出血的特点是静脉血色暗红,血流较缓;毛细血管出血,血液缓慢渗出。动脉是把血液从心脏送往全身各处,血液流动方向是心脏→动脉;静脉是把全身各处的血液送回心脏的血管,静脉的血液流动的方向是心脏←静脉。(2)安全用药是指根据病情需要,正确选择药物的品种、剂量和服用时间等,以充分发挥最佳效果,尽量避免药物对人体产生的不良作用或危害。
【详解】A.干炸鸡块、椒盐大虾和清蒸鲤鱼,这个食谱中缺少蔬菜类食物,不符合合理膳食的要求,故A错误。
B.当有人受伤,血液从伤口喷涌而出,说明是动脉出血,应及时在伤口的近心端止血,故B正确。
C.长期酗酒,过量的酒精能使脂类物质沉淀到血管内壁上,易导致血压升高,故C错误。
D.具有“OTC”标识的药物是非处方药,故D错误。
故选B。
12. 菜豆是一种双子叶植物,两性花。下列说法正确的是( )
A. 菜豆种子的胚包括胚芽、胚轴、胚根和子叶,种子萌发时需要光照
B. 菜豆的根尖从其顶端到根毛,依次是根冠、伸长区、分生区、成熟区
C. 菜豆花的主要结构是雄蕊和雌蕊,雌蕊的子房可发育成果实
D. 形成5粒菜豆种子,至少需要5个精子参与受精过程
【答案】C
【分析】植物的根尖包括四个部分:成熟区、伸长区、分生区和根冠。
【详解】A.菜豆种子的胚包括胚芽、胚轴、胚根和子叶,种子萌发的外界条件是充足的水分、充足的空气和适宜的温度,故A错误。
B.菜豆的根尖从其顶端到根毛,依次是根冠、分生区、伸长区、成熟区,故B错误。
C.菜豆花的主要结构是雄蕊和雌蕊,雌蕊的子房在传粉受精结束后可发育成果实,故C正确。
D.被子植物特有的受精方式是双受精,因此形成5粒菜豆种子,至少需要10个精子参与受精过程,故D错误。
故选C。
13. 如图是枝芽及其发育成的枝条结构示意图,图中1~9代表相应结构。下列说法错误的是( )
A. 1是生长点,2是芽原基
B. 3是幼叶,可发育成7
C. 4可发育成9,9中有导管和筛管
D. 5可发育成8,摘除6可促进8的生长
【答案】A
【分析】图中1生长点,2叶原基,3幼叶,4芽轴,5芽原基,6顶芽,7叶,8侧芽,9茎。
【详解】A.由图可知,1是生长点,2是叶原基,故A错误。
B.3是幼叶,可发育成7叶,故B正确。
C.4芽轴可发育成9茎,9中有输导组织导管和筛管,故C正确。
D.5芽原基可发育成8侧芽,摘除6顶芽可促进8侧芽的生长,故D正确。
故选A。
14. 在丰富多彩的动物世界里,各种动物都能以一定方式繁衍后代。下列说法错误的是( )
A. 果蝇的发育经历卵、幼虫、成虫三个阶段,属于不完全变态
B. 乌龟的生殖和发育真正摆脱了对水的依赖
C. 鸡蛋卵黄上的小白点是胚盘
D. 海豚体内受精,胎生、哺乳,可以提高后代的成活率
【答案】A
【分析】(1)昆虫的发育过程分为完全变态发育和不完全变态发育,完全变态发育过程经常卵、幼虫、蛹和成虫4个时期;不完全变态发育经过卵、若虫、成虫三个时期。
(2)鸟卵的结构有胚盘、卵黄、卵壳、卵壳膜黄、气室、卵白等。
(3)爬行动物的主要特征:体表覆盖角质鳞片或甲,用肺呼吸,体温不恒定,会随外界的温度变化而变化。心脏只有三个腔,心室里有不完全的隔膜,体内受精,卵生或少数卵胎生。
(4)哺乳动物的特征:体表被毛,牙齿有门齿、臼齿和犬齿的分化,体腔内有膈,用肺呼吸,心脏四腔,体温恒定,胎生哺乳等。
【详解】A.果蝇的发育属于完全变态发育,发育过程要经过卵、幼虫、蛹、成虫四个时期,幼虫的形态结构和生活习性与成虫显著不同,A错误。
B.乌龟属于爬行动物,雌雄异体,体内受精,陆地产卵,卵外有坚韧的卵壳保护,用肺呼吸,生殖和发育完全摆脱了对水的依赖,B正确。
C.鸡蛋卵黄上的小白点是胚盘,胚盘中含有遗传物质,是胚胎发育的起点,C正确。
D.海豚豚属于哺乳动物,体内受精,胎生、哺乳的生殖方式,大大提高了后代的成活率,D正确。
故选A。
15. 下列关于人体生殖发育的说法,错误的是( )
A. 睾丸是男性的性腺,能产生精子和分泌雄性激素
B. 受精卵在输卵管中形成,其发育初期所需要的营养物质来自卵黄
C. 子宫是胚胎发育的主要场所;胎盘是胎儿与母体进行物质交换的场所
D. 同卵双胞胎由于遗传物质完全相同,因此性状也完全相同
【答案】D
【分析】受精卵是在输卵管内形成的,受精卵一经形成,就开始进行细胞分裂,受精卵在经过输卵管进入子宫的过程中,不断地进行细胞分裂,形成胚泡。胚泡缓慢移动到子宫中,埋入子宫内膜。胚泡中的细胞继续分裂和分化,逐渐发育成胚胎,并于怀孕后8周左右发育成胎儿,胎儿生活在子宫中,一般来说,到第38周时,胎儿就发育成熟了。
【详解】A.睾丸是男性主要生殖器官,能产生精子和分泌雄性激素,故A正确。
B.正常条件下,受精卵在输卵管中形成,其发育初期所需要的营养物质来自卵黄,故B正确。
C.子宫是胚胎发育的主要场所;胎儿与母体通过胎盘进行物质交换,故C正确。
D.同卵双胞胎的遗传物质来源于同一个受精卵的细胞核,所以遗传物质基本相同,但基因组成不一定完全相同,因此性状也不完全相同,故D错误。
故选D。
16. 下图为人类某种遗传病的家族遗传系谱图,基因用D、d表示。据图分析,下列说法正确的是( )
A. 该遗传病是隐性遗传病
B. 5号个体的基因组成是DD或Dd
C. 6号和7号再生一个正常男孩的概率是1/4
D. 10号的X染色体一定来自1号
【答案】C
【分析】(1)生物体的某些性状通常是由成对基因控制的,当细胞内控制某种性状的一对基因都是显性或一个是显性、一个是隐性时,生物体表现出显性基因控制的性状;当控制某种性状的基因都是隐性时,隐性基因控制的性状才会表现出来。(2)在一对相对性状的遗传过程中,子代个体中出现了亲代没有的性状,新出现的性状一定是隐性性状,由一对隐性基因控制,亲代的性状是显性性状,亲代的基因组成是杂合的。
【详解】A.由图可知,该遗传病是显性遗传病,故A错误。
B.5号个体为非患病个体,基因组成是dd,故B错误。
C.6号为患病个体,基因组成为Dd,7号为正常,基因组成为dd,6号和7号再生一个正常孩子的概率是1/2,男孩的概率又是1/2,所以再生一个正常男孩的概率是1/4,故C正确。
D.10号是男性,体内具有1条X染色体,他的X染色体一定来自6号,而6号是女性,两条X染色体分别来自1号和2号,所以10号的X染色体可能来自1号或2号,故D错误。
故选C。
17. 我国积极统筹推进碳达峰与碳中和。从生态系统物质循环的角度分析,错误的是( )
A. 碳在生物和无机环境之间主要以二氧化碳的形式进行传递
B. 生态系统中物质循环和能量流动是两个相对独立的过程
C. 绿色植物进行光合作用有助于维持生物圈中的碳-氧平衡
D. 积极推进植树造林,有利于早日实现碳达峰与碳中和
【答案】B
【分析】(1)绿色植物通过光合作用释放氧气,不断吸收大气中的二氧化碳,维持了生物圈中碳—氧的相对平衡。
(2)物质循环是往返循环的,能量在沿着食物链流动的过程中是逐级递减的,一般只有10%-20%的能量能够流入下一个营养级。
【详解】A.绿色植物通过光合作用制造有机物和氧气,吸收二氧化碳和水,二氧化碳进入有机(生物)环境;动植物通过呼吸作用分解有机物,释放二氧化碳;细菌、真菌将动植物的遗体分解成简单的无机物(二氧化碳、水和无机盐),归还到无机环境中,促进了物质的循环,所以碳在生物和无机环境之间主要以二氧化碳的形式进行传递,A正确。
B.在生态系统中物质是能量的载体,能量是物质循环的动力,物质循环与能量流动是相辅相成、不可分割的两个过程,物质和能量是通过食物链和食物网进行传递的,能量流动是单向的,逐级递减,物质循环是往返循环,B错误。
C.绿色植物进行光合作用,吸收二氧化碳,释放出氧气,在利于维持生物圈中的碳—氧平衡,C正确。
D.碳中和是在一定时间内直接或间接产生的温室气体排放总量,通过植树造林、节能减排等形式,以抵消自身产生的二氧化碳排放量,实现二氧化碳“零排放”,所以积极推进植树造林,增加绿色植被,有利于进行光合作用,是降低大气中二氧化碳含量的有效方法,对改善人类的生存环境有重大意义,D正确。
故选B。
18. 下图为生物进化树中的植物进化历程。下列说法错误的是( )
A. 甲、乙代表的植物类群分别是蕨类植物和裸子植物
B. 植物进化历程:原始藻类植物→原始苔藓植物→甲→乙→原始被子植物
C. 自然选择决定原始生命进化成不同种类原始植物的方向
D. 从生活环境看,植物进化的趋势是由水生到陆生
【答案】B
【分析】在研究生物的进化的过程中,化石是重要的证据,越古老的地层中,形成化石的生物越简单、低等、水生生物较多。越晚近的地层中,形成化石的生物越复杂、高等、陆生生物较多,因此证明生物进化的总体趋势是从简单到复杂,从低等到高等,从水生到陆生。
【详解】A.按照结构由简单到复杂的顺序排列的是藻类植物、苔藓植物、蕨类植物、裸子植物、被子植物。根据图中生物“进化树”的植物进化历程分枝,可知甲是蕨类植物,乙是裸子植物,A正确。
B.据图分析,植物的进化历程:原始藻类植物→原始苔藓植物和甲:原始蕨类植物→原始的种子植物(包括乙原始裸子植物和原始被子植物),B错误。
C.自然选择决定原始生命进化成不同种类原始植物的方向,C正确。
D.从一开始的水生植物,藻类植物进化成后续植物,是从水生到陆生的进化趋势,D正确。
故选B。
19. 人们利用微生物发酵制作出多种食品,例如泡菜、酸奶、酒等。下列说法正确的是( )
A. 为加快泡菜发酵速度,制作过程中要经常开盖搅拌
B. 制作酸奶时,先将加入适量蔗糖的牛奶加热煮沸,目的是为了杀死杂菌
C. 白酒的酿造过程依次经过制曲、发酵、糖化、蒸馏
D. 酿酒过程中,酵母菌在适宜温度和有氧条件下将葡萄糖转化成酒精
【答案】B
【分析】微生物发酵:指利用微生物的代谢活动,将有机物转化为特定产品的过程。在食品制作中,常利用乳酸菌、酵母菌等微生物进行发酵。泡菜制作:主要利用乳酸菌在无氧条件下进行乳酸发酵,产生乳酸,使泡菜具有独特的风味和口感。酸奶制作:通过乳酸菌将牛奶中的乳糖转化为乳酸,同时产生其他风味物质,使牛奶凝固成酸奶。白酒酿造:包括制曲(培养霉菌和酵母菌)、发酵(淀粉转化为糖,糖再转化为酒精和二氧化碳)、蒸馏(提取酒精)等步骤。酵母菌的代谢:酵母菌既能在有氧条件下进行有氧呼吸,产生二氧化碳和水;也能在无氧条件下进行酒精发酵,产生酒精和二氧化碳。
【详解】A.泡菜发酵过程中,经常开盖搅拌会引入杂菌,影响乳酸菌的发酵效果,降低泡菜的品质,A错误。
B.制作酸奶前加热煮沸牛奶,可以杀死牛奶中的杂菌,为乳酸菌提供一个更清洁的环境,有利于其生长和发酵,B正确。
C.白酒酿造过程的正确顺序是:制曲、糖化、发酵、蒸馏。制曲是制作酒曲,糖化是将淀粉转化为糖,发酵是酵母菌将糖转化为酒精,蒸馏是将酒精和水分离,C错误。
D.酿酒过程中,酵母菌在适宜的温度和无氧条件下将葡萄糖转化成酒精和二氧化碳,D错误。
故选B。
20. 科学家在东太平洋发现几处深海热泉,在这些热泉里生活着众多的生物,如管栖蠕虫、蛤类和硫细菌等,其中硫细菌利用氧化硫化氢获得的能量,将CO2合成有机物。下列关于硫细菌的说法,正确的是( )
A. 热泉中的热能是硫细菌获取能量的最直接来源
B. 硫细菌的遗传物质主要存在于细胞核中
C. 硫细菌与青霉的繁殖方式相同
D. 硫细菌属于生态系统中的生产者
【答案】D
【分析】原核细胞与真核细胞相比,最大的区别是原核细胞没有被核膜包被的成形的细胞核,没有核膜、核仁和染色体。原核细胞只有核糖体一种细胞器,原核生物含有细胞膜、细胞质等结构,也含有核酸和蛋白质等物质。
【详解】A.硫细菌氧化硫化获得的能量是最直接能量来源,A错误。
B.硫细菌是细菌,属于原核生物,无细胞核,B错误。
C.硫细菌的繁殖方式是二分裂,青霉菌的繁殖方式是孢子繁殖,C错误。
D.硫细菌能通过化能合成作用,合成有机物,属于生态系统生产者,D正确。
故选D。
二、非选择题(本大题包括5个小题,每空1分,共30分,请将答案书写在答题卡指定的区域内。)
21. 菏泽古称曹州,自古享有“曹州牡丹甲天下”的美誉。技术人员为研究某些环境因素对牡丹光合作用的影响,利用同一批牡丹分别在不同环境条件下,用氧气传感器等仪器测定O2释放速率,实验在CO2浓度恒定且适宜的同一个密闭环境中完成,实验结果如下图所示。请回答下列问题:
(1)牡丹进行光合作用的场所是______(填细胞结构)。
(2)测定图甲实验数据时,呼吸作用强度不变,该批牡丹呼吸作用每小时消耗氧气的量为______mml。若将该批牡丹放在图甲实验条件下,先黑暗处理1小时,再用10klx的光照强度处理1小时,比较这两个小时前后,密闭环境中氧气的增加量为______mml。
(3)据图乙分析可知,该批牡丹生长的最适温度是______℃。
(4)图甲是温度为14℃测定的结果,根据甲乙两图分析可知:①图乙是在光照强度为______klx下测定的结果;②影响牡丹生长的环境因素为______。
【答案】(1)叶绿体 (2)①. 2 ②. 6
(3)18 (4)①. 10 ②. 光照和温度
【分析】光照是光合作用的必要条件,温度也是影响光合作用的因素。
(1)光合作用的场所是叶绿体。
(2)由图甲可知,若呼吸作用强度不变,该批牡丹呼吸作用每小时消耗氧气的量为2mml。若将该批牡丹放在图甲实验条件下,先黑暗处理1小时,再用10klx的光照强度处理1小时,比较这两个小时前后,密闭环境中氧气的增加量为8-2 = 6mml。
(3)植物进行光合作用需要适宜的温度,据图乙分析可知,该批牡丹生长的最适温度是18℃。
(4)若图甲是温度为14℃测定的结果,根据甲乙两图分析可知:温度为14℃时,O2释放速率为6mml/h ,而6-(-2)=8mml/h 时,对应的光照强度是10klx。因此①图乙是在光照强度为10klx下测定的结果;②影响牡丹生长的环境因素为光照和温度。
22. 人体每天需要从外界获取所需的各种物质,用于维持正常生命活动。图甲为人体生理活动示意图,A~D表示不同的系统,①~⑦表示某些生理过程。图乙中曲线表示平静呼吸过程中肺内气压的变化,虚线表示外界气压。请回答下列问题:
(1)食物中的脂肪在图甲A系统内被消化成甘油和脂肪酸的过程中,参与的消化液为______。
(2)图甲①过程中,肋间肌和膈肌都处于______(填“收缩”或“舒张”)状态,②过程与图乙中曲线______(用字母表示)段对应。
(3)肝脏能将蛋白质分解后产生的对人体有害的氨转变成尿素,尿素产生后,进入图甲中[ ]______系统,在心脏中的______首先出现,然后运送至肾小球,一部分随尿液排出体外,这部分排出的尿素在体内运送过程中,最先和最后流经的动脉血管分别是______。
【答案】(1)胆汁、肠液、胰液
(2)①. 收缩 ②. bc
(3)①. C循环 ②. 右心房 ③. 肺动脉、入球小动脉
【分析】图甲中①吸气,②呼气,③肺泡与血液之间的气体交换,④吸收,⑤排遗,⑥排尿,⑦排汗,A消化系统,B呼吸系统,C循环系统,D泌尿系统。图乙中ab段和cd段肺内压低于外界大气压,为吸气,bc段肺内压高于外界大气压,为呼气。
(1)脂肪首先在小肠中被胆汁乳化为脂肪微粒,再被肠液和胰液中的酶彻底分解为甘油和脂肪酸,故参与脂肪消化的消化液有胆汁,肠液和胰液。
(2)图甲①吸气过程中,肋间肌和膈肌都处于收缩状态,由分析可知,②为呼气过程,与图乙中曲线bc段对应。
(3)肝脏能将蛋白质分解后产生的对人体有害的氨转变成尿素,尿素产生后,通过肝静脉进入图甲中C循环系统,在心脏中的右心房首先出现,然后通过体循环运送至肾小球,一部分随尿液排出体外,途径为:肝静脉→下腔静脉→右心房→右心室→肺动脉→肺部毛细血管网→肺静脉→左心房→左心室→主动脉→肾动脉→入球小动脉→肾小球→肾小囊→肾小管→(集合管→肾孟)→输尿管→膀胱→尿道→体外所以这部分排出的尿素在体内运送过程中,最先流经的动脉血管是肺动脉,最后流经的动脉血管是入球小动脉。
23. 拟南芥是一种草本植物,两性花,高20~35厘米,体细胞中有5对染色体,无性染色体,是遗传领域中重要的模式生物,被誉为“植物界中的果蝇”,先后多次搭载神舟飞船送至空间站用于遗传学实验。请回答下列问题:
(1)拟南芥被选为遗传学典型研究材料,推测其在生长周期长短、结种子数量多少两个方面的特点:______。
(2)已知拟南芥的早花(植株提前开花)和晚花是一对相对性状。现将两株早花拟南芥作为亲本(P)进行杂交,子一代(F1)早花∶晚花=3∶1,可推断晚花为______性状,F1早花中杂合个体所占比例为______(用分数表示)。取F1中的早花个体和晚花个体各1株,将二者进行杂交,子二代(F2)的性状表现为______。
(3)科研人员测定出拟南芥基因组中有2.5万多个基因,这些基因位于______条染色体上。
(4)科研人员将拟南芥的抗旱基因G成功转入到野生豌豆(不抗旱)的染色体上,使其获得抗旱性状。在转基因实验成功后,又做了有关转基因豌豆杂交实验:将成功转入1个抗旱基因G的转基因豌豆与野生豌豆杂交,子代抗旱∶不抗旱=1∶1;又将成功转入2个抗旱基因G的转基因豌豆与野生豌豆杂交,发现子代仍有抗旱∶不抗旱=1∶1的现象出现,仍出现抗旱∶不抗旱=1∶1的原因是由于______,转基因豌豆产生了数量相等的两种生殖细胞。
【答案】(1)生长周期短、种子数量多
(2)①. 隐性 ②. 2/3 ③. 既有早花又有晚花
(3)10 (4)基因突变
【分析】转基因技术是把一种生物的某个基因,用生物技术的方法转入到另一种生物的基因组中,培育出转基因生物,就可能表现出转基因所控制的性状。
(1)拟南芥具有的特点是生长周期短、种子数量多,因此被选为遗传学研究材料。
(2)具有相同性状的亲本杂交,子代个体中出现了亲代没有的性状,则新出现的性状一定是隐性性状,亲代的基因组成是杂合体,所以若将两株早花拟南芥作为亲本(P)进行杂交,子一代(F1)早花∶晚花=3∶1,可推断晚花为隐性性状,亲本基因组成为Pp和Pp,所以F1早花中杂合个体所占比例为2/3,遗传图解为:
取F1中的早花个体,基因组成为PP或Pp,和晚花个体各1株,将二者进行杂交,子二代(F2)的性状表现为早花和晚花都有。
(3)由题干可知,拟南芥体细胞中有5对染色体,因此科研人员测定出拟南芥基因组中有2.5万多个基因,这些基因位于10条染色体上。
(4)仍出现抗旱∶不抗旱=1∶1的原因可能是由于基因突变,转基因豌豆产生了数量相等的两种生殖细胞。
24. 2024年5月22日是第24个国际生物多样性日,主题是“生物多样性,你我共参与”。生态系统是生物多样性的重要组成部分,下图为某农田生态系统中部分生物组成的食物网。请回答下列问题:
(1)该食物网中生产者为______,共有______条食物链。
(2)从生态系统的生物成分上分析,除图中生物代表的成分外,还包括______。
(3)仅考虑图中玉米、蝗虫、麻雀三者之间的食物关系,若麻雀获得1千焦能量,其中4/5来自玉米,1/5来自蝗虫,能量传递效率按20%计算,则需要消耗玉米的能量为______千焦。
(4)该农田生态系统与森林生态系统相比,生物种类较少,营养结构简单,______能力较弱。我国幅员辽阔,不仅有农田生态系统、森林生态系统,还有湿地生态系统、湖泊生态系统等,这体现了生态系统的多样性,除此之外,生物多样性还包括______。
【答案】(1)①. 玉米和大豆 ②. 6
(2)非生物部分和分解者
(3)9 (4)①. 自我调节 ②. 物种多样性、基因多样性
【分析】一个完整的生态系统包括生物部分和非生物部分,非生物部分包括阳光、空气、水、温度等,生物部分由生产者(植物)、消费者(动物)和分解者(细菌、真菌)组成。食物链反映的是生产者与消费者、消费者与消费者之间吃与被吃的关系,所以食物链中不应该出现分解者和非生物部分。食物链的正确写法是:生产者→消费者,注意起始点是生产者,终点是消费者。 物质、能量在沿着食物链流动的过程中是逐级递减的,一般只有10%~20%的能量能够流入下一个营养级。 生态系统具有一定的自动调节能力,但这种自动调节能力有一定限度,如果外界干扰超过了这个限度,生态系统就会遭到破坏。
(1)食物链的起点是生产者,故据图分析,大豆和玉米作为该食物网的起始点,属于生产者。玉米→蝗虫→青蛙→蛇;玉米→蝗虫→麻雀→蛇;玉米→麻雀→蛇;大豆→蝗虫→青蛙→蛇;大豆→蝗虫→麻雀→蛇;大豆→麻雀→蛇,故共有6条食物链。
(2)一个完整的生态系统包括生物部分和非生物部分,非生物部分包括阳光、空气、水、温度等,生物部分由生产者(植物)、消费者(动物)和分解者(细菌、真菌)组成,该图中有生产者(植物)、消费者(动物),故缺少非生物部分和分解者。
(3)物质、能量在沿着食物链流动的过程中是逐级递减的,一般只有10%~20%的能量能够流入下一个营养级,图中玉米、蝗虫、麻雀三者之间存在两条食物链:玉米→麻雀;玉米→蝗虫→麻雀,根据题意可知,能量传递效率按20%计算,则,,故共需要消耗玉米的能量为9千焦。
(4)不同生态系统的自我调节能力不同,物种越复杂、营养结构简单的生态系统,自我调节能力越强,故该农田生态系统与森林生态系统相比,生物种类较少,营养结构简单,自我调节能力较弱。
生物多样性包括生态系统多样性、物种多样性和基因多样性三个层次,故除此之外,生物多样性还包括物种多样性和基因多样性。
25. 阿卡波糖是国外开发的口服降糖药,可有效降低餐后血糖高峰。为开发具有我国自主知识产权的同类型新药,科研人员研究了植物来源的两种药品生物碱(NB)和黄酮(CH)对餐后血糖高峰的影响。为此,利用生理状况相同的若干小鼠和有关试剂进行实验,将等量且适量溶于生理盐水的物质同时灌胃(用灌胃器将溶液由口直接注入到胃中)各组小鼠后,在不同时间检测其血糖值,实验设计及结果如下表所示。请据表回答下列问题:
(1)灌胃小鼠后,淀粉在其消化道内最终被分解为______,该物质由小肠肠腔经过以下部位形成餐后血糖,将这些部位按正确路径排序:______(填字母)。
A.血液 B.毛细血管壁细胞 C.小肠绒毛上皮细胞
(2)第2、3组与第1组相比,可得出的结论是:______。再将第______组与第______组相比,可进一步得出的结论是:NB和CH二者共同使用比单独使用降低餐后血糖高峰的效果更好。
(3)科研人员为研究生物碱(NB)和黄酮(CH)能否代替阿卡波糖治疗糖尿病,还做了一组实验,该实验的设计思路为:将等量且适量溶于生理盐水的______灌胃10只与上述生理状况相同的小鼠后,在相应的时间检测其血糖值。
【答案】(1)①. 葡萄糖 ②. CBA
(2)①. 生物碱(NB)和黄酮(CH)能降低餐后血糖高峰值 ②. 1 ③. 4
(3)阿卡波糖
【分析】(1)小肠绒毛内有毛细血管和毛细淋巴管,绒毛壁、毛细血管壁、毛细淋巴管壁都是由一层上皮细胞构成的,有利于营养物质被吸收。
(2)对照实验是在研究一种条件对研究对象的影响时,所进行的除了这种条件不同外,其他条件都相同的实验,这个不同的条件,就是唯一变量。
(1)糖类在口腔内唾液淀粉酶的作用下分解为麦芽糖,麦芽糖在小肠内消化液的作用下分解为葡萄糖。小肠绒毛内有毛细血管和毛细淋巴管,绒毛壁、毛细血管壁、毛细淋巴管壁都是由一层上皮细胞构成的,有利于营养物质被吸收。因此,灌胃小鼠后,淀粉在其消化道内最终被分解为葡萄糖,该物质由小肠肠腔经过以下部位形成餐后血糖,将这些部位按正确路径排序:C小肠绒毛上皮细胞,B毛细血管壁细胞,A血液。
(2)1、2形成一组对照实验,变量是NB,1和3形成对照实验,变量是CH,除变量不同以外,其他的实验条件保持相同,通过实验数据分析可知,生物碱(NB)和黄酮(CH)能降低餐后血糖高峰值。1组和4组形成对照实验,变量是NB+CH,其他的实验条件保持相同,分析数据比较可知,NB和CH二者共同使用比单独使用降低餐后血糖高峰的效果更好。
(3)科研人员为研究生物碱(NB)和黄酮(CH)能否代替阿卡波糖治疗糖尿病,实验的变量是添加不同的药物,其他的条件保持相同,所以将等量且适量溶于生理盐水的阿卡波糖灌胃10只与上述生理状况相同的小鼠后,在相应的时间检测其血糖值。
组别(每组10只)
处理方式(灌胃)
处理后不同时间的血糖值(mml/L)
0分钟
30分钟
60分钟
120分钟
1
生理盐水+淀粉
4.37
11.03
7.88
5.04
2
生理盐水+淀粉+NB
4.19
7.50
6.82
5.20
3
生理盐水+淀粉+CH
4.24
7.28
7.20
5.12
4
生理盐水+淀粉+NB+CH
4.36
611
5.49
5.03
2022年山东省菏泽市中考生物真题(含解析): 这是一份2022年山东省菏泽市中考生物真题(含解析),共27页。
2022年山东省菏泽市中考生物真题(含解析): 这是一份2022年山东省菏泽市中考生物真题(含解析),共27页。
_2021年山东省菏泽市中考生物真题: 这是一份_2021年山东省菏泽市中考生物真题,共6页。

