2024年北京市昌平区学业水平考试生物试题(无答案)
展开2024.6
考生须知:
1.本试卷共8页,共两部分,共30题,满分60分。考试时间60分钟。
2.在试卷和草稿纸上准确填写姓名、准考证号、考场号和座位号。
3.试题答案一律填涂或书写在答题卡上,在试卷上作答无效。
4.在答题卡上,选择题用2B铅笔作答,其他试题用黑色字迹签字笔作答。
5.考试结束,将本试卷、答题卡和草稿纸一并交回。.
第一部分
本部分共25题,每题1分,共25分。在每题列出的四个选项中,选出最符合题目要求的一项。
1.江豚被称为“水中大熊猫”,其结构和功能的基本单位是( )
A.细胞B.组织C.器官D.系统
2.制作洋葱鳞片叶表皮临时装片时,将载玻片擦拭干净,随后滴加( )
A.碘液B.酒精C.清水D.生理盐水
3.右图所示为人的造血干细胞产生不同类型血细胞的过程,这一过程称为( )
A.细胞分裂B.细胞分化C.细胞生长D.细胞死亡
4.草履虫是生活在水中的单细胞动物。下列叙述错误的是( )
A.能分裂产生新个体B.能自己制造有机物
C.能够排出代谢废物D.能对刺激作出反应
5.金花茶是中国特有的茶花品种,其花色金黄,耀眼夺目,种子外有果皮包被。由此可知金花茶属于( )
A.被子植物B.裸子植物C.蕨类植物D.苔藓植物
6.林间草地放养鸡是一种“林—草—鸡”生态循环发展模式。以下说法错误的是( )
A.草和林都是生态系统的生产者B.鸡类被分解后可增加土壤肥力
C.鸡吃草完全实现了物质的循环D.该系统能量的根本来源是光能
7.豌豆的花中能够发育形成果实的结构是( )
A.花瓣B.雄蕊C.子房D.胚珠
8.香甜的红薯是植株的块根,关于其中糖类物质主要来源的叙述,正确的是( )
A.由叶片光合作用制造B.由气孔从空气中吸收
C.由导管从叶运输而来D.由根直接从土壤吸收
9.小芳利用绿豆发豆芽,绿豆种子萌发时最先突破种皮的结构是( )
A.胚芽B.胚根C.胚轴D.子叶
10.从同一株植物上剪下两根长势相近的枝条,进行如右图处理。将装置放在适宜条件下,数小时后发现甲装置玻璃罩内壁上的水珠比乙多。下列相关叙述错误的是( )
A.甲乙装置的不同之处是有无叶片B.油层可以防止量筒内水分蒸发
C.數小时后乙装置液面比甲低D.实验说明水分主要通过叶片散失
11.珙桐是国家一级保护植物,自然条件下成苗率低。为促进珙桐繁育,科研人员研究不同遮阴程度对幼苗光合速率的影响,结果如右图。下列相关叙述错误的是( )
A.三组幼苗应置于相同环境温度B.光合速率受到光照强度的影响
C.中度遮阴吸收的二氧化碳最多D.轻度遮阴条件最适宜培育幼苗
12.植物对生物圈的存在和发展起着决定性作用,其主要价值不包括( )
A.为其他的生物提供食物B.供人类随意大量地砍伐
C.参与生物圈中的水循环D.维持生物圈的碳氧平衡
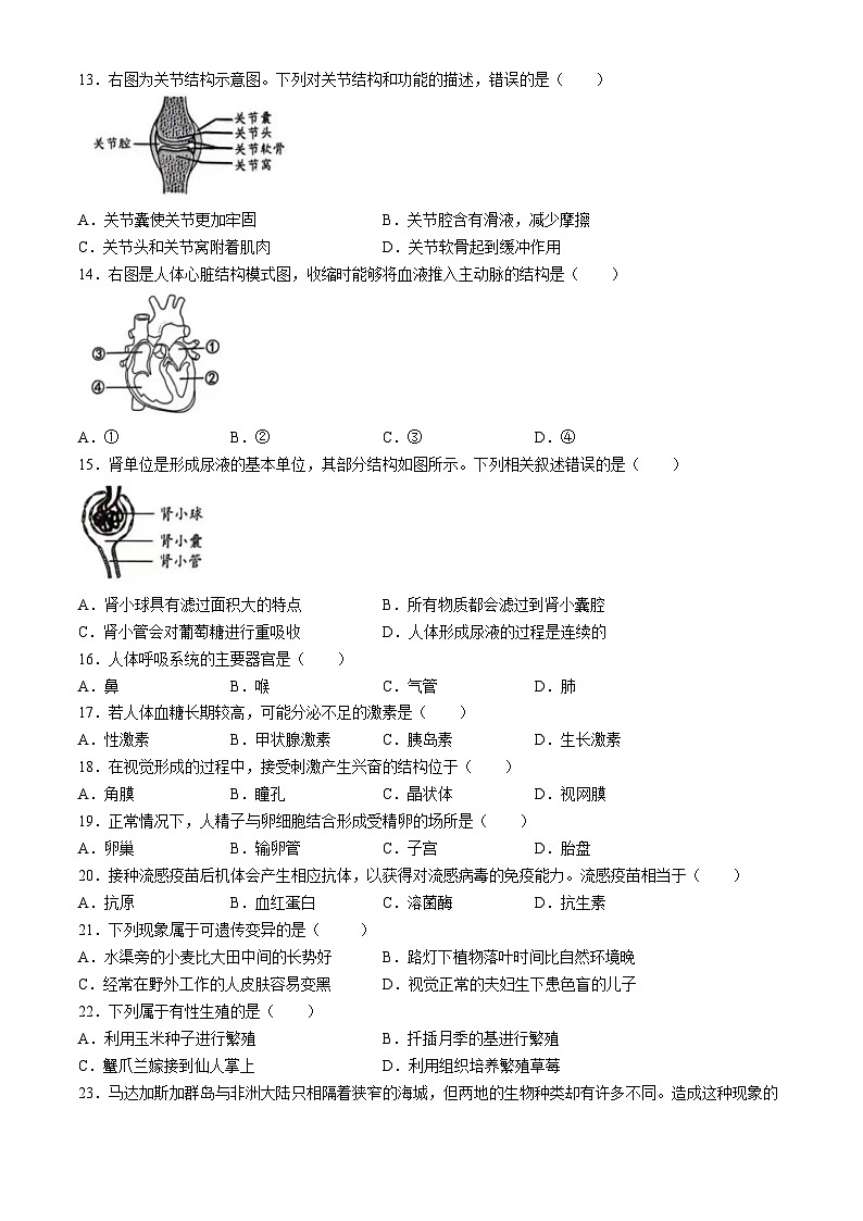
13.右图为关节结构示意图。下列对关节结构和功能的描述,错误的是( )
A.关节囊使关节更加牢固B.关节腔含有滑液,减少摩擦
C.关节头和关节窝附着肌肉D.关节软骨起到缓冲作用
14.右图是人体心脏结构模式图,收缩时能够将血液推入主动脉的结构是( )
A.①B.②C.③D.④
15.肾单位是形成尿液的基本单位,其部分结构如图所示。下列相关叙述错误的是( )
A.肾小球具有滤过面积大的特点B.所有物质都会滤过到肾小囊腔
C.肾小管会对葡萄糖进行重吸收D.人体形成尿液的过程是连续的
16.人体呼吸系统的主要器官是( )
A.鼻B.喉C.气管D.肺
17.若人体血糖长期较高,可能分泌不足的激素是( )
A.性激素B.甲状腺激素C.胰岛素D.生长激素
18.在视觉形成的过程中,接受刺激产生兴奋的结构位于( )
A.角膜B.瞳孔C.晶状体D.视网膜
19.正常情况下,人精子与卵细胞结合形成受精卵的场所是( )
A.卵巢B.输卵管C.子宫D.胎盘
20.接种流感疫苗后机体会产生相应抗体,以获得对流感病毒的免疫能力。流感疫苗相当于( )
A.抗原B.血红蛋白C.溶菌酶D.抗生素
21.下列现象属于可遗传变异的是( )
A.水渠旁的小麦比大田中间的长势好B.路灯下植物落叶时间比自然环境晚
C.经常在野外工作的人皮肤容易变黑D.视觉正常的夫妇生下患色盲的儿子
22.下列属于有性生殖的是( )
A.利用玉米种子进行繁殖B.扦插月季的基进行繁殖
C.蟹爪兰嫁接到仙人掌上D.利用组织培养繁殖草莓
23.马达加斯加群岛与非洲大陆只相隔着狭窄的海城,但两地的生物种类却有许多不同。造成这种现象的主要原因是( )
A.自然选择的结果B.人工选择的结果C.定向变异导致的D.岛上生物不进化
24.右图为“复方消化酶胶囊”的说明书(节选)。下列相关叙述错误的是( )
A.该药为非处方药B.服用前需要仔细阅读说明书
C.该药有助于淀粉、脂肪和蛋白质D.为尽快康复,患者可随意提高用
25.“3060碳目标”是指我国承诺在2030年达到碳达峰,2060年实现碳中和。为了降低二氧化碳排放量,我们应该倡导低碳生活。下列做法与这一理念不相符的是( )
A.出行时乘坐公共交通B.对生活垃圾进行分类
C.对商品进行过度包装D.减少一次性餐具使用
第二部分
本部分共5题,共35分。
26.(7分)小明在体检时被告知肥胖,医生建议通过调整饮食结构控制体重。
(1)分析小明日常营养摄入情况,结果如下表。
①糖类中的淀粉在图1中的______(填字母)内初步消化,进入小肠后最终被分解为____________。
②根据数据可知,小明对营养物质中______的实际摄入量超出了推荐摄入量,使能量供给______(选填“大于”或“小于”)消耗,因此导致肥胖。
(2)医生推荐小明按照图2所示的“中国居民平衡膳食餐盘”调整饮食结构。该餐盘描述了一餐中的食物组成,其中占比较大的为谷薯类和______类。请你据此在图3中为小明选择最合理的一餐______。
(3)除了调整饮食结构,小明还可以______(写出一条即可),最终达到减重的目的。
27.(7分)泡菜历史悠久,风味独特,因此同学们开展“制作安全又美味的白萝卜泡菜”项目式学习。
(1)任务一:泡菜制作
①腌制时,发挥作用的微生物主要是______(选填“乳酸菌”或“酵母菌”),将白萝卜装入后要拧紧瓶盖,说明该微生物的发酵需要______(选填“无氧”或“有氧”)条件。
②制作时,防止杂菌污染的操作有______(多选)。
a.开水冲洗发酵瓶b.将调味料汁煮沸c.加入一定量食盐
(2)任务二:安全检测
据图2可知,随着发酵天数增加,不同盐浓度的泡菜中亚硝酸盐含量均呈______趋势,且盐浓度越高,达到最高值的时间越______。(选填“早”或“晚”)。发酵一周后,盐浓度为______%的泡菜最先达到安全食用标准。
(3)任务三:品质评价
发酵结束后,同学们对泡菜进行了品鉴,你认为最佳的发酵盐浓度及理由是______(至少写出一条)。
28.(7分)甜瓜口味香甜,营养丰富,但有的甜瓜具有果把,影响口感。
(1)从植物体结构层次看,甜瓜果实属于______,由多种组织构成。
(2)对果把部位进行显微观察,发现A区域细胞体积小,数量多,细胞壁较______(选填“厚”或“薄”),B区域的“筋络”较多,这些负责运输营养的“筋络”属于______组织。这些特点导致果把口感较差。
(3)研究人员将无果把甜瓜和有果把甜瓜进行杂交,结果如下。
①无果把和有果把在遗传学上称为一对______。
②分析杂交结果,______是显性性状。若用A和a分别表示控制该性状的基因,则子一代有果把植株的基因组成是____________。
(4)研究发现,控制果把有无的基因位于细胞核内的2号______上,它由DNA和蛋白质组成。该研究为进一步改良甜瓜种质资源提供了依据。
29.(8分)兴趣小组开展“探究生菜无土栽培的条件”实践活动,流程如图1。
(1)经自主探究,同学们明确了种子萌发的环境条件包括适宜的温度、充足的______和适量的水分。
(2)图2为栽培装置,移栽前向培养槽内通入培养液,移栽时尽量使生菜的______(填器官名称)不受损,保证对水和______的吸收。移栽后发现幼苗出现萎蔫现象,经分析可能是培养液浓度______(选填“偏高”或“偏低”),导致了植物细胞失水。调整培养液的浓度后,生菜叶硬挺了起来。
(3)下表为生菜在不同基质条件下的生长情况。
同学们以叶片数量和______反映植物生长状态,发现使用______作为基质,效果最理想。他们推测该基质保水量适宜,疏松度较好,使植物的根能够获得充足空气,利于______作用。
(4)若要进一步明确生菜无土栽培的其他环境条件,你认为还可以从哪些角度开展探究?______(写出一点即可)。
30.(6分)阅读科普短文,回答问题。
在一些公园、绿地等场所,会看到由木材、稻草、砖头等材料构成的小房子。你是否感到好奇:这么小,谁来入住呢?有什么用途呢?其实,这是人们为各种昆虫设计的“旅馆”。
“昆虫旅馆”一般是按照昆虫习性,用环保易得的材料制作的。选择多样的“建材”,制造大小不一的孔隙,提供不同规格的“客房”,可以招引不同需求的昆虫入住,供昆虫越冬、栖息及繁衍所用。大部分昆虫喜欢温度低、湿度高的地方,因此“昆虫旅馆”最好放在荫蔽处,且与人的活动场所具有一定距离,避
免安全隐患。
我们为什么要建造“昆虫旅馆”,保护它们呢?昆虫在自然界中发挥着重要作用。例如,蝴蝶、蜜蜂能够帮助植物传粉,七星瓢虫可以捕食食草蚜虫等害虫,松毛虫是鸟类的重要食物来源,蜣螂可以清理动物粪便和尸体。因此搭建“昆虫旅馆”,有助于维持生态系统中生物种类和数量的动态平衡,促进生态系统的相对稳定。
“昆虫旅馆”丰富了生物多样性,保护了生态环境,使人与自然和谐共生。
根据短文信息,回答下列问题:
(1)昆虫分为头、胸、腹三部分,具有______对足等特征,属于______动物门。
(2)请写出一条包含“七星瓢虫”的食物链__________________。
(3)昆虫在自然界中扮演着重要角色,包括______(多选)。
a.作为消费者,促进物质循环和能量流动
b.作为分解者,促进动植物遗体的分解
c.作为生产者,为其他生物提供营养物质
(4)若要在右图所示区域中搭建“昆虫旅馆”,你认为最适宜搭建的地点为____________。
(5)为使更多公众了解昆虫,重视其价值,请你设计一条宣传语________________________。营养物质
实际摄入量(克/天)
推荐摄入量(克/天)
糖类
390
236-307
脂肪
95
42-63
蛋白质
75
71-95
膳食纤维
10
25-35
盐浓度
感官评价(各项满分均为10分)
脆度
风味
色泽
4%
9.3
9.5
8.9
6%
9.3
9.3
9.0
8%
9.2
9.0
9.4
组别
叶片数量(片)
叶片宽度(厘米)
5天
10天
15天
5天
10天
15天
陶粒组
3
3
6
2.5
4
6
岩棉组
3
6
8
2.5
7
10
棉花组
3
3
4
2.5
2.6
2
2023年北京市昌平区八年级学业考试一模生物试卷(含答案): 这是一份2023年北京市昌平区八年级学业考试一模生物试卷(含答案),共12页。
2022年北京市初中学业水平考试生物试卷: 这是一份2022年北京市初中学业水平考试生物试卷,共16页。试卷主要包含了选择题,非选择题等内容,欢迎下载使用。
2022年北京市初中学业水平考试生物试卷(word版无答案): 这是一份2022年北京市初中学业水平考试生物试卷(word版无答案),共11页。试卷主要包含了选择题,非选择题等内容,欢迎下载使用。

