2024天津河东区高二下学期7月期末考试生物含解析
展开第Ⅰ卷
注意事项:
1.每题选出答案后,用铅笔将答题卡上对应题目的答案标号涂黑。如需改动,用橡皮擦干净后,再选涂其他答案标号。
2.本卷共12题,每题4分,共48分。在每题给出的四个选项中,只有一项是最符合题目要求的。
1. 未吃完的西瓜进行冷藏时是否需要用保鲜膜包裹,曾引发热议。某生物小组进行了相关探究实验:将一个西瓜切成两半,一半包裹保鲜膜,另一半不包裹保鲜膜,均放入冰箱冷藏12小时,取出后制成西瓜汁。各取1mL西瓜汁加入9mL无菌水中制备样液,经稀释后,分别取0.1mL稀释液涂布于多个平板上培养,选择符合要求的平板计数并统计,结果如下表所示。下列有关分析错误的是( )
A. 实验所用培养基可用紫外线照射30min进行灭菌
B. 将蘸有少量酒精的涂布器在火焰上引燃,待酒精燃尽冷却后接种
C. 表中实验数据是将制备的样液再稀释1×102倍后涂布培养获得的
D. 若使用细菌计数板计数,则获得的实验数据可能大于表中的实验结果
2. 我国是名副其实发酵大国,发酵工程在食品工业、医院工业及农牧业等许多领域得到了广泛的应用。下列相关叙述错误的是( )
A. 利用发酵工程生产的微生物农药,作为化学防治的重要手段,可用于防治病虫害
B. 利用产生蛋白酶的黑曲霉将大豆原料中的蛋白质水解,经淋洗后可调制成酱油
C. 将乙型肝炎病毒的抗原基因转入酵母菌,再通过发酵可生产乙型肝炎疫苗
D. 菌种选育时,可通过诱变育种或者基因工程育种获得性状优良的菌种
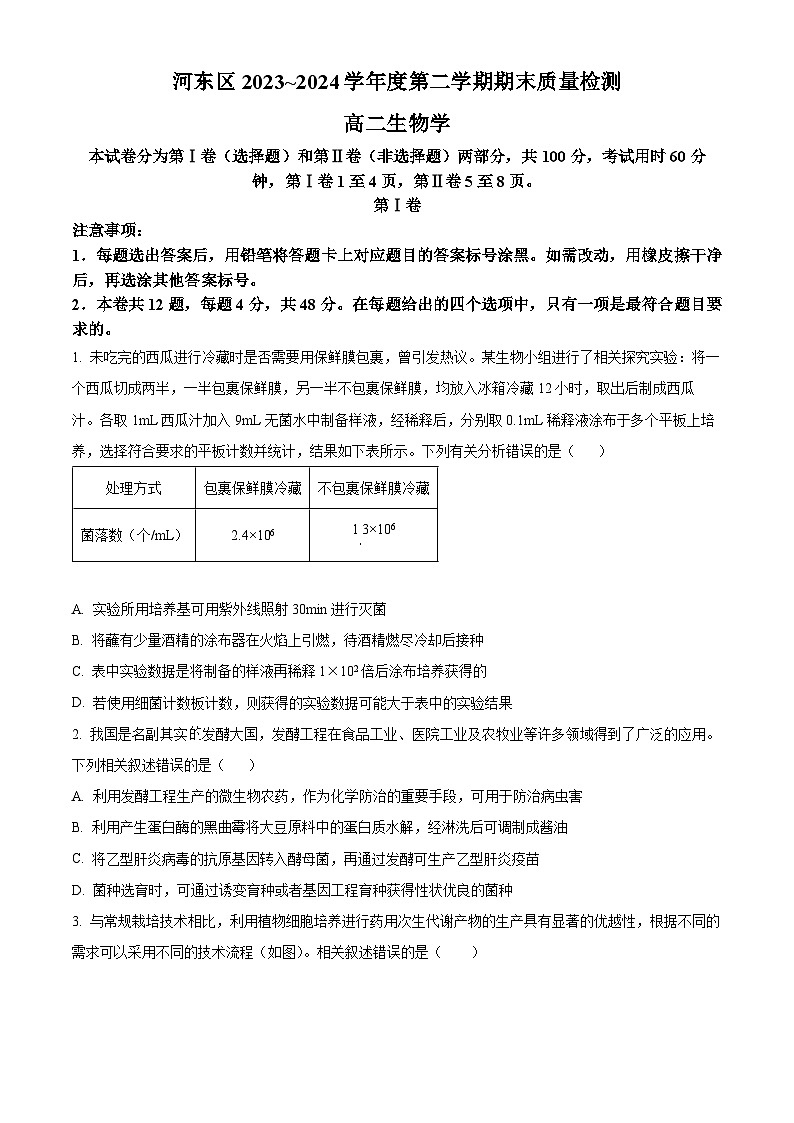
3. 与常规栽培技术相比,利用植物细胞培养进行药用次生代谢产物的生产具有显著的优越性,根据不同的需求可以采用不同的技术流程(如图)。相关叙述错误的是( )
A. 同一植物的外植体通过不同的培养体系可得到不同的产物
B. 外植体形成愈伤组织的过程中,经历了脱分化和再分化两个阶段
C. 将目标产物合成途径中的关键酶基因导入悬浮细胞,有望提高产量
D. 由于不受土壤、气候条件限制,利用该技术有利于缓解资源短缺问题
4. 南开大学研究团队展开科研攻关,研制出了集检测分析与操作于一体的原位显微分析与操作仪,实现了机器人化的细胞核移植流程,世界首例机器人操作的体细胞克隆猪在天津诞生。下列有关克隆技术说法错误的是( )
A. 体细胞克隆猪的核遗传物质绝大部分来自供体细胞,少部分来自受体细胞
B. 通过植物组织培养克隆植物个体时,可通过增大培养基中生长素和细胞分裂素的比值来诱导生根
C. 制备单克隆抗体时,灭活病毒表面的糖蛋白和一些酶类物质在促进B淋巴细胞与骨髓瘤细胞融合的过程中发挥重要作用
D. 机器人操作诞生体细胞克隆猪这一过程属于无性生殖
5. 急性肝衰竭是一种致命的疾病,死亡率很高。目前,肝移植仍然是治疗肝衰竭的唯一有效方法。由于肝脏器官的短缺,肝细胞移植被作为肝移植的替代策略。用海藻酸盐微胶囊包裹可增殖人肝细胞获得类器官(eLO),并用于移植是治疗肝衰竭的一种有前途的策略。下列叙述错误的是( )
A. 供体肝组织需先用胰蛋白酶将其分散,再进行原代培养
B. 开放式培养肝细胞,有利于细胞代谢产生CO2及时溢出
C. 异体移植细胞会发生免疫排斥,用海藻酸盐包裹有利于形成免疫保护屏障
D. 若eLO与空微囊治疗组的效果相当,可证明微胶囊包裹不影响肝细胞功能
6. 多种方法获得的早期胚胎,均需移植给受体 才能获得后代。下图列举了几项技术成果。
下列叙述正确的是 ( )
A. 经胚胎移植产生的后代与受体均保持一致
B. ①需获得MII期的去核卵母细胞
C. ②能大幅改良动物性状
D. ③可通过②技术实现扩大化生产,①②可通过③技术实现性状改良
7. 我国考古学家利用现代人的 DNA 序列设计并合成了一种类似磁铁的“引子”,成功将极其微量的古人类 DNA 从提取自土壤沉积物中的多种生物的 DNA 中识别并分离出来,用于研究人类起源及进化。下列说法正确的是( )
A. “引子”的彻底水解产物有两种
B. 设计“引子”的 DNA 序列信息只能来自核 DNA
C. 设计“引子”前不需要知道古人类的 DNA 序列
D. 土壤沉积物中的古人类双链 DNA 可直接与“引子”结合从而被识别
8. 噬菌体展示技术(如图所示)可将某些目标蛋白(如抗体、受体等)呈递至噬菌体表面,便于对目标蛋白进行筛选、鉴定。利用该技术可以获得单克隆抗体。以下对该技术的分析错误的是( )
A 建立噬菌体展示库需要限制酶和DNA连接酶等
B. 所挑选到的微量存在的噬菌体可通过感染大肠杆菌得到富集扩大
C. 外源目的基因序列都能在噬菌体中获得有效的表达和展示
D. 通过图中诱变处理及筛选最终可获得与抗原亲和力更强的抗体及其基因
9. 2022年3月8日,史上首例接受了“猪心脏”移植手术患者在术后2个月去世。尽管没能最终救回他,但也延长了患者的寿命。据悉,手术使用的“猪心脏”源于被基因改造过的实验猪。这项技术有望解决器官移植面临的器官短缺的难题。下列关于器官移植的说法,不正确的是( )
A. 通常器官移植要面临的难题之一是由T淋巴细胞引起的免疫排斥
B. 该实验猪可能通过基因敲除技术“敲除”了引起人免疫系统反应的抗原基因
C. 为保证该猪任何内脏都能供人体移植,需要在原肠胚时期对猪的细胞进行改造
D. 我国支持的治疗性克隆也能解决器官短缺的难题
阅读下列材料,完成下面小题:
腐乳是大众喜爱发酵食品,腐乳发酵时微生物通过分解蛋白质、脂肪产生的风味物质决定了腐乳的口感和品质。人工接种纯种毛霉生产的腐乳滋味平淡、香气不佳,研究人员欲从自然发酵的传统腐乳中筛选出新的毛霉菌株改良腐乳风味。
10. 从自然发酵的腐乳中获取菌株用于培养毛霉菌落,以下操作正确的是( )
A. 将培养基进行高压蒸汽灭菌
B. 培养皿用75%酒精消毒
C. 腐乳取样后紫外灯照射灭菌
D. 接种后适宜在室温下培养
11. 将原人工接种发酵工艺所用的毛霉菌株编号为M1,筛选所得的3种菌株分别编号M2、M3、M4,将M1、M2、M3、M4的毛霉孢子以1:1的比例两两混合,接种于豆腐小块表面,分别以接种单一毛霉孢子的豆腐为对照,培养后测定各豆腐毛坯蛋白酶活力和脂肪酶活力如图所示(柱状图上的误差线,“I”代表数据的波动范围)。根据下图数据,最优的毛霉菌株组合是( )
A. M1M2B. M2M3C. M3M4D. M1M3
12. 根据以上研究,研究者想通过改造M4菌株形成新的单菌株毛霉发酵工艺,下图为M4菌株改造的基本思路。
关于图中M4菌株改造的基本思路,下列错误的是( )
A. 预期的A指活力更高的蛋白酶或脂肪酶
B. 获得A的基本策略是定点突变,
C. 获取目的基因时可采用PCR技术
D. 预期产品一定具备预期的蛋白质功能
第Ⅱ卷
注意事项:
1.用黑色墨水的钢笔或签字笔将答案写在答题卡上。
2.本卷共5题,共52分。
13. 山西老陈醋含有多种营养成分,具有调节血脂、保护肝脏等功效。其生产工艺经3000多年的传承和发展,具有了传统手工技艺与现代科学相结合的特点,被认定为国家非物质文化遗产。工艺流程如下图。
回答下列问题:
(1)拌大曲前高粱___________(填“需要”或“不需要”)冷却,原因是___________。
(2)酒精发酵阶段起主要作用的微生物是____________,在发酵过程中需先通气后密封,操作目的是__________。
(3)若由酒精发酵转变为醋酸发酵时,需要改变的环境条件是__________。
(4)研究人员研究了山西老陈醋对急性醉酒小鼠的防醉和护肝作用(肝细胞受损后转氨酶活性升高),结果如表所示。
据表分析,山西老陈醋可通过__________,加快酒精代谢,起到一定的解酒作用。山西老陈醋也具有护肝作用,判断依据是__________。
14. Ⅰ、狼爪瓦松是一种具有观赏价值的野生花卉,其生产的黄酮类化合物可入药。狼爪瓦松野生资源有限,难以满足市场化需求。因此,目前一般通过植物细胞工程手段进行培养,具体过程如图所示,其中的数字序号代表处理或生理过程,请回答下列问题:
(1)狼爪瓦松植株乙、丙、丁的获得都利用了____________技术,该技术的原理是______________,三种植株中核遗传物质与甲相同的是_____________。经过⑥生产黄酮类化合物利用了______________技术。
(2)①选择幼嫩的叶用于接种的原因是_____________________,启动②③的关键激素是___________。
Ⅱ、青蒿素是从青蒿中提取分离得到的一种化合物,青蒿素及其衍生物是新型抗疟药,具有高效、快速、低毒、安全的特点。下图是与合成青蒿素有关的生理过程,实线方框内的生理过程发生于青蒿细胞内,虚线方框内的生理过程发生于酵母细胞内。请回答下列问题:
(3)青蒿素是植物的___________代谢产物(填“初生”或“次生”),________(填“是”或“不是”)其基本生命活动所必需的产物。
(4)利用植物细胞工程快速大量生产青蒿素,可将外植体培养至___________阶段。若此时用射线或化学物质进行诱变,___________(填“不一定”或“一定”)会得到青蒿素高产突变体。
(5)实验发现将ADS酶基因导入酵母细胞后可以正常表达,但青蒿素合成的量很少,据图分析,原因可能是_____________。
15. 下图一是培养小鼠胚胎成纤维细胞(MEF细胞)的示意图,图二是在用MEF细胞制成的饲养层上培养胚胎干细胞(ES细胞)的示意图。
(1)图一所示,制备细胞悬液时,常用________酶来消化剪碎的组织块。配制培养液时,通常需要在合成培养基的基础上添加________等一些天然成分。当MEF细胞分裂生长到细胞表面相互接触时就停止分裂,这种现象称为细胞的________。
(2)ES细胞是由________中分离出来的一类细胞,ES细胞在功能上具有________________。
(3)MEF细胞能够分泌某些蛋白质,其合成与分泌至细胞外的过程是:核糖体→________→囊泡→________→囊泡,再通过________方式分泌到细胞外。在培养液中单独培养ES细胞时,ES细胞容易发生分化,结合图二可推知MEF细胞的作用是________。
(4)在治疗性克隆过程中,细胞核取自患者细胞,这是为了避免向患者移入组织细胞后体内发生________反应。
16. 科研人员构建了可表达J-V5融合蛋白的重组质粒并进行了检测,该质粒的部分结构如图甲所示,其中V5编码序列表达标签短肽V5。
(1)与图甲中启动子结合的酶是____________。除图甲中标出的结构外,作为载体,质粒还需具备的结构有________________(答出2个结构即可)。
(2)构建重组质粒后,为了确定J基因连接到质粒中且插入方向正确,需进行PCR检测,若仅用一对引物,应选择图甲中的引物___________。已知J基因转录的模板链位于b链,由此可知引物F1与图甲中J基因的_____________(填“a链”或“b链”)相应部分的序列相同。
(3)重组质粒在受体细胞内正确表达后,用抗J蛋白抗体和抗V5抗体分别检测相应蛋白是否表达以及表达水平,结果如图乙所示。其中,出现条带1证明细胞内表达了__________,条带2所检出的蛋白______________(填“是”或“不是”)由重组质粒上的J基因表达的。
17. 玉米是我国重要的农作物,研究种子发育的机理对培育高产优质的玉米新品种具有重要作用。
(1)玉米果穗上的每一个籽粒都是受精后发育而来。我国科学家发现了甲品系玉米,其自交后的果穗上出现严重干瘪且无发芽能力的籽粒,这种异常籽粒约占1/4。籽粒正常和干瘪这一对相对性状的遗传遵循孟德尔的________定律。上述果穗上的正常籽粒均发育为植株,自交后,有些植株果穗上有约1/4干瘪籽粒,这些植株所占比例约为________。
(2)为阐明籽粒干瘪性状的遗传基础,研究者克隆出候选基因A/a。将A基因导入到甲品系中,获得了转入单个A基因的转基因玉米。假定转入的A基因已插入a基因所在染色体的非同源染色体上,请从下表中选择一种实验方案及对应的预期结果以证实“A基因突变是导致籽粒干瘪的原因”________。
(3)现已确认A基因突变是导致籽粒干瘪的原因,序列分析发现a基因是A基因中插入了一段DNA(见图1),使A基因功能丧失。甲品系果穗上的正常籽粒发芽后,取其植株叶片,用图1中的引物1、2进行PCR扩增,若出现目标扩增条带则可知相应植株的基因型为_________。
(4)为确定A基因在玉米染色体上的位置,借助位置已知的M/m基因进行分析。用基因型为mm且籽粒正常的纯合子P与基因型为MM的甲品系杂交得F1,F1自交得F2。用M、m基因的特异性引物,对F1植株果穗上干瘪籽粒(F2)胚组织的DNA进行PCR扩增,扩增结果有1、2、3三种类型,如图2所示。
统计干瘪籽粒(F2)的数量,发现类型1最多、类型2较少、类型3极少。请解释类型3数量极少的原因________。处理方式
包裹保鲜膜冷藏
不包裹保鲜膜冷藏
菌落数(个/mL)
2.4×106
13×106
分组检测指标
甲组不做处理
乙组用酒灌胃(13ml/kg)
丙组食醋灌胃,30min后用酒灌胃(13ml/kg)
降解酒精的某种酶含量(μg·ml-1)
4.22
1.65
6.08
转氨酶活性(U·g-1)
15.07
19.93
12.83
实验方案
预期结果
I.转基因玉米×野生型玉米
II.转基因玉米×甲品系
III.转基因玉米自交
IV.野生型玉米×甲品系
①正常籽粒:干瘪籽粒≈1:1
②正常籽粒:干瘪籽粒≈3:1
③正常籽粒:干瘪籽粒≈7:1
④正常籽粒:干瘪籽粒≈15:1
河东区2023~2024学年度第二学期期末质量检测
高二生物学
本试卷分为第Ⅰ卷(选择题)和第Ⅱ卷(非选择题)两部分,共100分,考试用时60分钟,第Ⅰ卷1至4页,第Ⅱ卷5至8页。
第Ⅰ卷
注意事项:
1.每题选出答案后,用铅笔将答题卡上对应题目的答案标号涂黑。如需改动,用橡皮擦干净后,再选涂其他答案标号。
2.本卷共12题,每题4分,共48分。在每题给出的四个选项中,只有一项是最符合题目要求的。
1. 未吃完的西瓜进行冷藏时是否需要用保鲜膜包裹,曾引发热议。某生物小组进行了相关探究实验:将一个西瓜切成两半,一半包裹保鲜膜,另一半不包裹保鲜膜,均放入冰箱冷藏12小时,取出后制成西瓜汁。各取1mL西瓜汁加入9mL无菌水中制备样液,经稀释后,分别取0.1mL稀释液涂布于多个平板上培养,选择符合要求的平板计数并统计,结果如下表所示。下列有关分析错误的是( )
A. 实验所用培养基可用紫外线照射30min进行灭菌
B. 将蘸有少量酒精的涂布器在火焰上引燃,待酒精燃尽冷却后接种
C. 表中实验数据是将制备的样液再稀释1×102倍后涂布培养获得的
D. 若使用细菌计数板计数,则获得的实验数据可能大于表中的实验结果
【答案】A
【解析】
【分析】1、选择培养基:在培养基中加入某种化学物质,以抵制不需要的微生物的生长,促进需要的微生物的生长。
2、获得纯净的微生物培养物的关键是防止杂菌污染。无菌技术应围绕着如何避免杂菌的污染展开,主要包括消毒和灭菌。
【详解】A、对培养基应采用湿热灭菌法进行灭菌,可在121℃高压蒸汽下灭菌15~30min,紫外线达不到彻底灭菌的目的,A错误;
B、涂布器灼烧冷却后才能接种,以防止高温烫死菌种,B正确;
C、在实际操作中,通常选用一定稀释范围的样品液进行培养,以保证获得菌落数为30~300、适于计数的平板,根据表中数据可得出样液稀释了100倍,C正确;
D、细菌计数板会将死亡细菌计入,结果会大于实际值,D正确。
故选A。
2. 我国是名副其实的发酵大国,发酵工程在食品工业、医院工业及农牧业等许多领域得到了广泛的应用。下列相关叙述错误的是( )
A. 利用发酵工程生产的微生物农药,作为化学防治的重要手段,可用于防治病虫害
B. 利用产生蛋白酶的黑曲霉将大豆原料中的蛋白质水解,经淋洗后可调制成酱油
C. 将乙型肝炎病毒的抗原基因转入酵母菌,再通过发酵可生产乙型肝炎疫苗
D. 菌种选育时,可通过诱变育种或者基因工程育种获得性状优良的菌种
【答案】A
【解析】
【分析】发酵工程以其生产条件温和、原料来源丰富且价格低廉、产物专一、废弃物对环境的污染小和容易处理等特点, 在食品工业、医药工业和农牧业等许多领域得到了广泛的 应用,形成了规模庞大的发酵工业。
【详解】A、微生物农药是利用微生物或其代谢物来防治病虫害的,微生物农药作为生物防治的重要手段,将在农业的可持续发展方面发挥越来越重要的作用,A错误;
B、以大豆为主要原料,利用产生蛋白酶的霉菌(如黑曲霉),将原料中的蛋白质水解成小分子的肽和氨基酸,然后经淋洗、调制可以制成酱油产品,B正确;
C、可以将乙肝病毒的抗原基因转入酵母菌通过发酵工程制备乙肝疫苗,可以大大提高生产效率,C正确;
D、菌种选育时,可通过诱变育种或者基因工程育种获得性状优良的菌种,再通过发酵技术大量生产所需要的产品,D正确。
故选A。
3. 与常规栽培技术相比,利用植物细胞培养进行药用次生代谢产物的生产具有显著的优越性,根据不同的需求可以采用不同的技术流程(如图)。相关叙述错误的是( )
A. 同一植物的外植体通过不同的培养体系可得到不同的产物
B. 外植体形成愈伤组织的过程中,经历了脱分化和再分化两个阶段
C. 将目标产物合成途径中的关键酶基因导入悬浮细胞,有望提高产量
D. 由于不受土壤、气候条件限制,利用该技术有利于缓解资源短缺问题
【答案】B
【解析】
【分析】1、植物组织培养就是在无菌和人工控制的条件下,将离体的植物器官、组织、细胞,培养在人工配制的培养基上,给予适宜的培养条件,诱导其产生愈伤组织、丛芽,最终形成完整的植株。
2、植物组织培养的条件:①细胞离体和适宜的外界条件(如适宜温度、适时的光照、pH和无菌环境等);②一定的营养(无机、有机成分)和植物激素(生长素和细胞分裂素)。
【详解】A、据图可知,同一植物外植体通过不同的培养体系可得到不同的产物,如经悬浮细胞培养可得到转基因细胞系,经外植体诱导能够获得完整植株等,A正确;
B、外植体形成愈伤组织的过程中,只经历了脱分化过程,B错误;
C、基因工程是指将一种生物体(供体)的基因与载体在体外进行拼接重组,然后转入另一种生物体(受体)内,使之按照人们的意愿稳定遗传,表达出新产物或新性状,将目标产物合成途径中的关键酶基因导入悬浮细胞,有望提高产量,C正确;
D、由于不受土壤、气候条件限制,该技术能够实现工厂化生产,故利用该技术有利于缓解资源短缺问题,D正确。
故选B。
4. 南开大学研究团队展开科研攻关,研制出了集检测分析与操作于一体原位显微分析与操作仪,实现了机器人化的细胞核移植流程,世界首例机器人操作的体细胞克隆猪在天津诞生。下列有关克隆技术说法错误的是( )
A. 体细胞克隆猪的核遗传物质绝大部分来自供体细胞,少部分来自受体细胞
B. 通过植物组织培养克隆植物个体时,可通过增大培养基中生长素和细胞分裂素的比值来诱导生根
C. 制备单克隆抗体时,灭活病毒表面的糖蛋白和一些酶类物质在促进B淋巴细胞与骨髓瘤细胞融合的过程中发挥重要作用
D. 机器人操作诞生体细胞克隆猪这一过程属于无性生殖
【答案】A
【解析】
【分析】核移植技术指的是将动物的一个细胞的细胞核移入一个已经去掉细胞核的卵母细胞中,使其重组并发育成一个新的胚胎,这个新的胚胎最终发育成动物个体;用核移植的方法得到的动物称为克隆动物,原理是动物细胞核的全能性;动物细胞核移植可分为胚胎细胞核移植和体细胞核移植。
【详解】A、体细胞克隆猪的细胞核遗传物质来自供体细胞,而细胞质遗传物质来自卵母细胞,A错误;
B、生长素和细胞分裂素的比例可决定分化方向,通过增大培养基中生长素和细胞分裂素的比值可诱导生根,B正确;
C、灭活病毒诱导细胞融合的原理是病毒表面含有的糖蛋白和一些酶能够与细胞膜上的糖蛋白发生作用,使细胞互相凝集,细胞膜上的蛋白质分子和脂质分子中心排布,细胞膜打开,细胞发生融合,C正确;
D、用核移植方法得到的动物称为克隆动物,核移植过程为无性生殖,机器人操作诞生体细胞克隆猪这一过程属于无性生殖,D正确。
故选A。
5. 急性肝衰竭是一种致命的疾病,死亡率很高。目前,肝移植仍然是治疗肝衰竭的唯一有效方法。由于肝脏器官的短缺,肝细胞移植被作为肝移植的替代策略。用海藻酸盐微胶囊包裹可增殖人肝细胞获得类器官(eLO),并用于移植是治疗肝衰竭的一种有前途的策略。下列叙述错误的是( )
A. 供体肝组织需先用胰蛋白酶将其分散,再进行原代培养
B. 开放式培养肝细胞,有利于细胞代谢产生CO2及时溢出
C. 异体移植细胞会发生免疫排斥,用海藻酸盐包裹有利于形成免疫保护屏障
D. 若eLO与空微囊治疗组的效果相当,可证明微胶囊包裹不影响肝细胞功能
【答案】D
【解析】
【分析】取动物组织块→用机械法或胰蛋白酶和胶原蛋白酶处理分散成单个细胞→制成细胞悬液→转入培养液中进行原代培养→悬浮生长的细胞直接离心收集制成细胞悬液,贴满瓶壁的细胞用胰蛋白酶分散为单个细胞,离心制成细胞悬液→分瓶转入培养液进行传代培养。
【详解】A、供体肝组织要用机械法或胰蛋白酶和胶原蛋白酶处理分散成单个细胞,再进行原代培养,A正确;
B、开放式培养肝细胞,有利于细胞代谢吸收O2以及产生的CO2及时溢出,防止CO2积累在培养液中,改变培养液pH,B正确;
C、异体移植细胞会发生免疫排斥,用海藻酸盐包裹形成能够防止免疫系统识别,C正确;
D、若海藻酸盐微胶囊包裹可增殖人肝细胞获得类器官(eLO)与空微囊治疗组的效果相当,说明空微囊也可以治疗肝衰竭,不能证明微胶囊包裹不影响肝细胞功能,D错误。
故选D。
6. 多种方法获得的早期胚胎,均需移植给受体 才能获得后代。下图列举了几项技术成果。
下列叙述正确的是 ( )
A. 经胚胎移植产生的后代与受体均保持一致
B. ①需获得MII期的去核卵母细胞
C. ②能大幅改良动物性状
D. ③可通过②技术实现扩大化生产,①②可通过③技术实现性状改良
【答案】D
【解析】
【分析】动物核移植是将动物的一个细胞的细胞核移入一个已经去掉细胞核的卵母细胞中,使其重组并发育成一个新的胚胎,这个胚胎最终发育为动物。
【详解】A、子代动物的遗传性状与供体基本一致,但与受体无关,A错误;
B、核移植过程中需要处于MII中期的去核卵母细胞,而过程1是培育试管动物,需要培育到适宜时期(桑葚胚或囊胚等时期)进行胚胎移植,B错误;
C、过程2得到的是克隆动物,是无性生殖的一种,不能大幅改良动物性状,C错误;
D、过程2克隆技术可得到大量同种个体,为过程3提供了量产方式;过程3是转基因技术,转基因可导入外源优良基因,为过程1、2提供了改良性状的方式,D正确。
故选D。
7. 我国考古学家利用现代人的 DNA 序列设计并合成了一种类似磁铁的“引子”,成功将极其微量的古人类 DNA 从提取自土壤沉积物中的多种生物的 DNA 中识别并分离出来,用于研究人类起源及进化。下列说法正确的是( )
A. “引子”的彻底水解产物有两种
B. 设计“引子”的 DNA 序列信息只能来自核 DNA
C. 设计“引子”前不需要知道古人类的 DNA 序列
D. 土壤沉积物中的古人类双链 DNA 可直接与“引子”结合从而被识别
【答案】C
【解析】
【分析】根据题干信息“利用现代人的 DNA 序列设计并合成了一种类似磁铁的“引子”,成功将极其微量的古人类 DNA 从提取自土壤沉积物中的多种生物的 DNA 中识别并分离出来”,所以可以推测“因子”是一段单链DNA序列,根据碱基互补配对的原则去探测古人类DNA中是否有与该序列配对的碱基序列。
【详解】A、根据分析“引子”是一段DNA序列,彻底水解产物有磷酸、脱氧核糖和四种含氮碱基,共6种产物,A错误;
B、由于线粒体中也含有DNA,因此设计“引子”的 DNA 序列信息还可以来自线粒体DNA,B错误;
C、根据题干信息“利用现代人的 DNA 序列设计并合成了引子”,说明设计“引子”前不需要知道古人类的 DNA 序列,C正确;
D、土壤沉积物中的古人类双链 DNA 需要经过提取,且在体外经过加热解旋后,才能与“引子”结合,而不能直接与引子结合,D错误。
故选C。
【点睛】
8. 噬菌体展示技术(如图所示)可将某些目标蛋白(如抗体、受体等)呈递至噬菌体表面,便于对目标蛋白进行筛选、鉴定。利用该技术可以获得单克隆抗体。以下对该技术的分析错误的是( )
A. 建立噬菌体展示库需要限制酶和DNA连接酶等
B. 所挑选到的微量存在的噬菌体可通过感染大肠杆菌得到富集扩大
C. 外源目的基因序列都能在噬菌体中获得有效的表达和展示
D. 通过图中诱变处理及筛选最终可获得与抗原亲和力更强的抗体及其基因
【答案】C
【解析】
【分析】噬菌体属于DNA病毒,是由蛋白质外壳和内部遗传物质构成。题中技术的原理是将目标基因与噬菌体DNA重组,并使目标蛋白表达于外壳上,进行筛选和鉴定。
【详解】A、构建重组噬菌体载体时需要用限制酶切割目的基因和载体,然后用 DNA 连接酶连接,A 正确;
B、噬菌体专性寄生在大肠杆菌等细菌细胞内, 所挑选到的微量存在的噬菌体通过感染大肠杆菌可以大量繁殖,从而得到富集扩大,B 正确;
C、有些真核细胞蛋白质功能的实现需要复杂的生物膜系统进行折叠、组装、加工等,而噬菌体及其宿主细胞细菌结构简单,很难进行有效表达和展示,C错误;
D、诱变的原理是基因突变,具有不定向性,所以通过图中诱变处理及筛选最终可获得与抗原亲和力更强的抗体及其基因,D正确。
故选C。
9. 2022年3月8日,史上首例接受了“猪心脏”移植手术的患者在术后2个月去世。尽管没能最终救回他,但也延长了患者的寿命。据悉,手术使用的“猪心脏”源于被基因改造过的实验猪。这项技术有望解决器官移植面临的器官短缺的难题。下列关于器官移植的说法,不正确的是( )
A. 通常器官移植要面临的难题之一是由T淋巴细胞引起的免疫排斥
B. 该实验猪可能通过基因敲除技术“敲除”了引起人免疫系统反应的抗原基因
C. 为保证该猪任何内脏都能供人体移植,需要在原肠胚时期对猪的细胞进行改造
D. 我国支持的治疗性克隆也能解决器官短缺的难题
【答案】C
【解析】
【分析】人体器官移植面临的主要问题有供体器官短缺和免疫排斥,目前临床通过免疫抑制剂的应用,通过抑制T淋巴细胞的增殖来提高器官移植的成活率。
【详解】A、人体免疫系统中T淋巴细胞分裂分化形成细胞毒性T细胞会攻击移植的器官,所以通常器官移植要面临的难题之一是由T淋巴细胞引起的免疫排斥 ,A正确;
B、由于移植的器官会引发人体免疫反应,所以通过基因敲除技术“敲除”了引起人免疫系统反应的抗原基因,就会避免这个现象的发生,B正确;
C、由于在原肠胚已经发生了分化,所以应该应该对猪的卵原细胞或者受精卵进行改造,才能够保证该猪任何内脏都能供人体移植,C错误;
D、治疗性克隆指利用克隆技术产生特定细胞和组织(皮肤、神经或肌肉等)用于治疗性移植,可以也能解决器官短缺的难题,D正确。
故选C。
阅读下列材料,完成下面小题:
腐乳是大众喜爱的发酵食品,腐乳发酵时微生物通过分解蛋白质、脂肪产生的风味物质决定了腐乳的口感和品质。人工接种纯种毛霉生产的腐乳滋味平淡、香气不佳,研究人员欲从自然发酵的传统腐乳中筛选出新的毛霉菌株改良腐乳风味。
10. 从自然发酵的腐乳中获取菌株用于培养毛霉菌落,以下操作正确的是( )
A. 将培养基进行高压蒸汽灭菌
B. 培养皿用75%酒精消毒
C. 腐乳取样后紫外灯照射灭菌
D. 接种后适宜在室温下培养
11. 将原人工接种发酵工艺所用的毛霉菌株编号为M1,筛选所得的3种菌株分别编号M2、M3、M4,将M1、M2、M3、M4的毛霉孢子以1:1的比例两两混合,接种于豆腐小块表面,分别以接种单一毛霉孢子的豆腐为对照,培养后测定各豆腐毛坯蛋白酶活力和脂肪酶活力如图所示(柱状图上的误差线,“I”代表数据的波动范围)。根据下图数据,最优的毛霉菌株组合是( )
A. M1M2B. M2M3C. M3M4D. M1M3
12. 根据以上研究,研究者想通过改造M4菌株形成新的单菌株毛霉发酵工艺,下图为M4菌株改造的基本思路。
关于图中M4菌株改造的基本思路,下列错误的是( )
A. 预期的A指活力更高的蛋白酶或脂肪酶
B. 获得A的基本策略是定点突变,
C. 获取目的基因时可采用PCR技术
D. 预期产品一定具备预期的蛋白质功能
【答案】10. A 11. B 12. D
【解析】
【分析】毛霉属于真核生物,在腐乳制作的原理主要是利用毛霉等微生物产生的蛋白酶、脂肪酶的催化作用,蛋白质最终被水解为氨基酸,脂肪被水解为甘油和脂肪酸,再通过调味料的作用进而使腐乳具有独特的风味。
【10题详解】
A、培养毛霉菌落需要的培养基通过高压蒸汽灭菌,A正确;
B、培养皿应该用干热灭菌法进行灭菌,B错误;
C、紫外灯照射只是消毒,不是灭菌,C错误;
D、接种后适需要在适宜的恒温培养箱中培养,D错误。
故选A。
【11题详解】
表中数据显示,各菌株组合中,蛋白酶活力较高的组合是M1M2、M2M3,脂肪酶活力较高的组合是M2M3,而腐乳的风味口感由微生物分解蛋白质、脂肪产生的风味物质共同决定,因此选择M2M3组合能生产成出高质量的腐乳,B正确。
故选B。
12题详解】
A、腐乳制作的原理主要是利用毛霉等微生物产生的蛋白酶、脂肪酶的催化作用,蛋白质最终被水解为氨基酸,脂肪被水解为甘油和脂肪酸,故预期的A指活力更高的蛋白酶或脂肪酶,A正确;
B、根据应有的氨基酸序列,推测基因的碱基序列,进而可通过定点突变获取目的基因,B正确;
C、获取目的基因时可采用PCR技术,该技术是体外扩增目的基因的技术,可实现短时间获得大量目的基因,C正确;
D、理论上预期产品应该具备预期的蛋白质功能,但在实际操作过程中可能存在技术上、或者其他方面的问题可能导致获得的蛋白质没有相应的功能,D错误。
故选D。
第Ⅱ卷
注意事项:
1.用黑色墨水的钢笔或签字笔将答案写在答题卡上。
2.本卷共5题,共52分。
13. 山西老陈醋含有多种营养成分,具有调节血脂、保护肝脏等功效。其生产工艺经3000多年的传承和发展,具有了传统手工技艺与现代科学相结合的特点,被认定为国家非物质文化遗产。工艺流程如下图。
回答下列问题:
(1)拌大曲前高粱___________(填“需要”或“不需要”)冷却,原因是___________。
(2)酒精发酵阶段起主要作用的微生物是____________,在发酵过程中需先通气后密封,操作目的是__________。
(3)若由酒精发酵转变为醋酸发酵时,需要改变的环境条件是__________。
(4)研究人员研究了山西老陈醋对急性醉酒小鼠的防醉和护肝作用(肝细胞受损后转氨酶活性升高),结果如表所示。
据表分析,山西老陈醋可通过__________,加快酒精代谢,起到一定的解酒作用。山西老陈醋也具有护肝作用,判断依据是__________。
【答案】(1) ①. 需要 ②. 高温会杀死与发酵有关的微生物
(2) ①. 酵母菌 ②. 前期通气有利于酵母菌有氧呼吸,大量繁殖;后期密封有利于酵母菌无氧呼吸产生酒精
(3)通入氧气,升高温度
(4) ①. 增加降解酒精的某种酶的含量 ②. 丙组的转氨酶活性显著低于乙组
【解析】
【分析】在酒精发酵阶段,酵母菌起主要作用,酵母菌进行无氧呼吸产生酒精。
【小问1详解】
高温会杀死与发酵有关的微生物,因此拌大曲前高粱需要冷却到适当温度才可以进行相关操作。
【小问2详解】
在酒精发酵阶段,酵母菌起主要作用,酵母菌进行无氧呼吸产生酒精。若要对酵母菌进行活菌计数,可以采用稀释涂布平板法等方法。
【小问3详解】
醋酸发酵所用微生物为醋酸杆菌,其代谢为需氧型,醋酸发酵阶段应给予充足的氧气,并将发酵温度控制在30~35℃。
【小问4详解】
从题表数据可知,食醋灌胃可增加降解酒精的某种酶的含量,从而加快酒精代谢。丙组的转氨酶活性显著低于乙组,由此可推测醋也具有护肝作用。
14. Ⅰ、狼爪瓦松是一种具有观赏价值的野生花卉,其生产的黄酮类化合物可入药。狼爪瓦松野生资源有限,难以满足市场化需求。因此,目前一般通过植物细胞工程手段进行培养,具体过程如图所示,其中的数字序号代表处理或生理过程,请回答下列问题:
(1)狼爪瓦松植株乙、丙、丁的获得都利用了____________技术,该技术的原理是______________,三种植株中核遗传物质与甲相同的是_____________。经过⑥生产黄酮类化合物利用了______________技术。
(2)①选择幼嫩的叶用于接种的原因是_____________________,启动②③的关键激素是___________。
Ⅱ、青蒿素是从青蒿中提取分离得到的一种化合物,青蒿素及其衍生物是新型抗疟药,具有高效、快速、低毒、安全的特点。下图是与合成青蒿素有关的生理过程,实线方框内的生理过程发生于青蒿细胞内,虚线方框内的生理过程发生于酵母细胞内。请回答下列问题:
(3)青蒿素是植物的___________代谢产物(填“初生”或“次生”),________(填“是”或“不是”)其基本生命活动所必需的产物。
(4)利用植物细胞工程快速大量生产青蒿素,可将外植体培养至___________阶段。若此时用射线或化学物质进行诱变,___________(填“不一定”或“一定”)会得到青蒿素高产突变体。
(5)实验发现将ADS酶基因导入酵母细胞后可以正常表达,但青蒿素合成的量很少,据图分析,原因可能是_____________。
【答案】(1) ①. 植物组织培养 ②. 植物细胞的全能性 ③. 乙、丁 ④. 植物细胞培养
(2) ①. 分裂能力强,分化程度低(或更易诱导形成愈伤组织) ②. 生长素和细胞分裂素
(3) ①. 次生 ②. 不是
(4) ①. 愈伤组织 ②. 不一定
(5)酵母细胞中多数FPP用于合成固醇
【解析】
【分析】据图分析,①表示将植株甲幼嫩的叶接种到培养基中,使其生长;②表示经过脱分化过程培养出愈伤组织;③表示再分化形成芽、根;④表示对植物的愈伤组织进行诱变处理,促使其发生突变;⑤表示去除植物细胞壁获得原生质体;⑥表示植物体细胞培养。
【小问1详解】
狼爪瓦松植株乙、丙、丁的获得都是经过在无菌和人工控制条件下,将离体的植物器官、组织、细胞,培养在人工配制的培养基上,给予适宜的培养条件,诱导其产生愈伤组织、丛芽,最终形成完整的植株的过程,都利用了植物组织培养技术;该技术的原理是植物细胞的全能性。植株丙经历了诱变处理,基因发生了突变,遗传物质与甲植株不同,植株乙、丁形成过程未作诱变处理,遗传物质与甲植株相同。经过⑥生产黄酮类化合物利用了植物细胞培养技术,利用了愈伤组织细胞代谢快的特点。
【小问2详解】
幼嫩的叶有丝分裂旺盛,细胞分裂能力强,分化程度低,有利于植物组织培养,因此①选择幼嫩的叶用于接种;在植物组织培养中,生长素用于诱导细胞的分裂和根的分化,细胞分裂素的主要作用是促进组织细胞的分裂或从愈伤组织和器官上分化出不定芽,所以启动②脱分化和③再分化的关键激素是生长素和细胞分裂素。
【小问3详解】
初生代谢物是生物生长和生长过程中产生的必需物质,青蒿素是植物生长到一定阶段之后才产生的,不是植物的必需物质,为次生代谢产物。
【小问4详解】
利用植物细胞工程快速大量生产青蒿素,可将外植体脱分化后形成愈伤组织,使愈伤组织细胞在液体培养基中大量增殖,可获得大量细胞代谢产物;若此时使用射线或化学物质进行诱变,会提高突变的频率,但由于基因突变具有不定向性,因而不一定会得到青蒿素高产突变体。
【小问5详解】
实验发现将ADS酶基因导入酵母细胞后可以正常表达,但青蒿素合成量很少,据图分析可推测,酵母细胞中多数FPP用于合成固醇,因而导致青蒿素合成量减少,因而可设法降低固醇的合成来提高青蒿素的产量。
15. 下图一是培养小鼠胚胎成纤维细胞(MEF细胞)的示意图,图二是在用MEF细胞制成的饲养层上培养胚胎干细胞(ES细胞)的示意图。
(1)图一所示,制备细胞悬液时,常用________酶来消化剪碎的组织块。配制培养液时,通常需要在合成培养基的基础上添加________等一些天然成分。当MEF细胞分裂生长到细胞表面相互接触时就停止分裂,这种现象称为细胞的________。
(2)ES细胞是由________中分离出来的一类细胞,ES细胞在功能上具有________________。
(3)MEF细胞能够分泌某些蛋白质,其合成与分泌至细胞外的过程是:核糖体→________→囊泡→________→囊泡,再通过________方式分泌到细胞外。在培养液中单独培养ES细胞时,ES细胞容易发生分化,结合图二可推知MEF细胞的作用是________。
(4)在治疗性克隆过程中,细胞核取自患者细胞,这是为了避免向患者移入组织细胞后体内发生________反应。
【答案】 ①. 胰蛋白 ②. 血清或血浆 ③. 接触抑制 ④. 早期胚胎或原始性腺 ⑤. 发育的全能性 ⑥. 内质网 ⑦. 高尔基体 ⑧. 胞吐 ⑨. 抑制ES细胞分化 ⑩. 免疫排斥
【解析】
【分析】胚胎干细胞:(1)哺乳动物的胚胎干细胞简称ES或EK细胞,来源于早期胚胎或从原始性腺中分离出来。(2)具有胚胎细胞的特性,在形态上表现为体积小,细胞核大,核仁明显;在功能上,具有发育的全能性,可分化为成年动物体内任何一种组织细胞。另外,在体外培养的条件下,可以增殖而不发生分化,可进行冷冻保存,也可进行遗传改造。
【详解】(1)图一所示为动物细胞培养的过程,常用胰蛋白酶或胶原蛋白酶来消化剪碎的组织块,制备成细胞悬液;由于人们对细胞所需的营养物质还没有完全搞清楚,故在使用合成培养基时,通常需加入血清、血浆等天然成分;在动物细胞培养过程中,当贴壁细胞分裂生长到细胞表面相互接触时,细胞会停止分裂增殖,这种现象称为细胞的接触抑制。
(2)哺乳动物的胚胎干细胞简称ES或EK细胞,是由早期胚胎或原始性腺中分离出来的一类细胞,在功能上具有发育的全能性。
(3)分泌蛋白合成与分泌过程为:内质网上的核糖体合成蛋白质→内质网进行粗加工→内质网“出芽”形成囊泡→高尔基体进行再加工形成成熟的蛋白质→高尔基体“出芽”形成囊泡→细胞膜以胞吐的方式分泌到细胞外,整个过程需要线粒体提供能量;在培养液中单独培养ES细胞时,ES细胞容易发生分化,结合图二可推知MEF细胞的作用是抑制ES细胞分化。
(4)在治疗性克隆过程中,细胞核取自患者细胞,这是为了避免向患者移入组织细胞后体内发生免疫排斥反应。
【点睛】解答本题的关键是掌握动物细胞培养和胚胎干细胞的相关知识点,识记分泌蛋白的合成与运输过程并判断MEF细胞分泌蛋白质经过的细胞结构,还要能够根据图二分析MEF细胞的作用。
16. 科研人员构建了可表达J-V5融合蛋白的重组质粒并进行了检测,该质粒的部分结构如图甲所示,其中V5编码序列表达标签短肽V5。
(1)与图甲中启动子结合的酶是____________。除图甲中标出的结构外,作为载体,质粒还需具备的结构有________________(答出2个结构即可)。
(2)构建重组质粒后,为了确定J基因连接到质粒中且插入方向正确,需进行PCR检测,若仅用一对引物,应选择图甲中的引物___________。已知J基因转录的模板链位于b链,由此可知引物F1与图甲中J基因的_____________(填“a链”或“b链”)相应部分的序列相同。
(3)重组质粒在受体细胞内正确表达后,用抗J蛋白抗体和抗V5抗体分别检测相应蛋白是否表达以及表达水平,结果如图乙所示。其中,出现条带1证明细胞内表达了__________,条带2所检出的蛋白______________(填“是”或“不是”)由重组质粒上的J基因表达的。
【答案】(1) ①. RNA聚合酶 ②. 限制酶切割位点、标记基因、复制原点等
(2) ①. F2和R1或F1与R2
②. a链
(3) ①. J-V5融合蛋白 ②. 不是
【解析】
【分析】基因工程的关键步骤是构建基因表达载体,基因表达载体主要由启动子、目的基因、标记基因和终止子组成,其中标记基因用于筛选重组DNA分子,可以是四环素、氨苄青霉素等抗性基因,也可以是荧光蛋白基因或产物能显色的基因。
小问1详解】
基因表达载体的构建启动子是为了启动下游基因的“表达”,表达首先需要转录,因此RNA聚合酶识别和结合的部位才是转录的起始。作为运载体必须具备的条件:①要具有限制酶的切割位点;②要有标记基因(如抗性基因),以便于重组后重组子的筛选;③能在宿主细胞中稳定存在并复制;④是安全的,对受体细胞无害,而且要易从供体细胞分离出来,图中甲有启动子和终止子等,因此质粒还需具备的结构有限制酶的切割位点、标记基因、复制原点等。
【小问2详解】
据图甲可知,引物F2与R1或F1与R2结合部位包含J基因的碱基序列,因此推测为了确定J基因连接到质粒中且插入方向正确,进行PCR检测时,若仅用一对引物,应选择图甲中的引物F2和R1或F1与R2。b是模板链,而根据图上启动子和终止子的位置可知转录方向是图上从左向右,对应的模板链方向应该是3’-5',非模板链(也就是a链)是5'-3';考虑到DNA复制的方向是子链的5’-3',引物基础上延伸的方向肯定是5'-3',所以引物结合的单链其方向是3'-5';图中F1是前引物,在左侧,所以其配对的单链是3’-5'的b链,故其序列应该与a链相应部分的序列相同。
【小问3详解】
据图乙可知,用抗J蛋白抗体和抗V5抗体分别检测,均出现条带1,说明条带1是J-V5融合蛋白。抗J蛋白抗体检测出现条带2,抗V5抗体检测不出现条带2,说明条带2所检出的蛋白不是由重组质粒上的融合的J基因表达的。
17. 玉米是我国重要的农作物,研究种子发育的机理对培育高产优质的玉米新品种具有重要作用。
(1)玉米果穗上的每一个籽粒都是受精后发育而来。我国科学家发现了甲品系玉米,其自交后的果穗上出现严重干瘪且无发芽能力的籽粒,这种异常籽粒约占1/4。籽粒正常和干瘪这一对相对性状的遗传遵循孟德尔的________定律。上述果穗上的正常籽粒均发育为植株,自交后,有些植株果穗上有约1/4干瘪籽粒,这些植株所占比例约为________。
(2)为阐明籽粒干瘪性状的遗传基础,研究者克隆出候选基因A/a。将A基因导入到甲品系中,获得了转入单个A基因的转基因玉米。假定转入的A基因已插入a基因所在染色体的非同源染色体上,请从下表中选择一种实验方案及对应的预期结果以证实“A基因突变是导致籽粒干瘪的原因”________。
(3)现已确认A基因突变是导致籽粒干瘪的原因,序列分析发现a基因是A基因中插入了一段DNA(见图1),使A基因功能丧失。甲品系果穗上的正常籽粒发芽后,取其植株叶片,用图1中的引物1、2进行PCR扩增,若出现目标扩增条带则可知相应植株的基因型为_________。
(4)为确定A基因在玉米染色体上的位置,借助位置已知的M/m基因进行分析。用基因型为mm且籽粒正常的纯合子P与基因型为MM的甲品系杂交得F1,F1自交得F2。用M、m基因的特异性引物,对F1植株果穗上干瘪籽粒(F2)胚组织的DNA进行PCR扩增,扩增结果有1、2、3三种类型,如图2所示。
统计干瘪籽粒(F2)的数量,发现类型1最多、类型2较少、类型3极少。请解释类型3数量极少的原因________。
【答案】(1) ①. 分离 ②. 2/3
(2)III ④/II ③
(3)Aa (4)基因Aa与Mm在一对同源染色体上(且距离近),其中a和M在同一条染色体上;在减数分裂过程中四分体/同源染色体的非姐妹染色单体发生了交换,导致产生同时含有a和m的重组型配子数量很少;类型3干瘪籽粒是由雌雄配子均为am的重组型配子受精而成。因此,类型3干瘪籽粒数量极少。
【解析】
【分析】1、基因分离定律的实质:进行有性生殖的生物在进行减数分裂产生配子时,等位基因随同源染色体分离而分离,分别进入不同的配子中,随配子独立遗传给后代;位于性染色体上的基因控制的性状的遗传总是和性别相关联,叫伴性遗传,伴性遗传也遵循分离定律。
2、基因突变:(1)DNA分子中发生碱基的替换、增添或缺失,而引起的基因碱基序列的改变,叫作基因突变。(2)基因突变的特点:普遍性、随机性、不定向性、多害少利性等。
【小问1详解】
分析题干信息:“甲品系玉米,其自交后的果穗上出现严重干瘪且无发芽能力的籽粒,这种异常籽粒约占1/4”,即甲品系籽粒正常,其自交后代出现性状分离,且籽粒正常∶干瘪=3∶1,可知籽粒正常和干瘪这一对相对性状的遗传遵循孟德尔的分离定律。假设籽粒正常和干瘪这一对相对性状由基因A/a控制,则甲品系基因型为Aa。上述果穗上的正常籽粒基因型为1/3AA或2/3Aa,均发育为植株,自交后,有些植株果穗上有约1/4干瘪籽粒,这些植株基因型为Aa,所占比例约为2/3。
【小问2详解】
分析题意可知,假定A基因突变是导致籽粒干瘪的原因,由于转入的单个A基因已插入a基因所在染色体的非同源染色体上,则甲品系玉米基因型为Aa,野生型玉米的基因型为00AA(0表示没有相关基因),转基因甲品系玉米的基因型为A0Aa,且导入的A基因与细胞内原有的A/a基因之间遗传遵循自由组合定律,要证实该假设正确,应可选择方案III转基因玉米自交,依据自由组合定律可知,子代为④正常籽粒(9A-A-、3A-aa、300A-):干瘪籽粒(100aa)≈15:1;或选择方案II转基因玉米A0Aa×甲品系00Aa杂交,子代为③正常籽粒(3A0A-、1A0aa、300A-):干瘪籽粒(00aa)≈7:1。
【小问3详解】
已知A基因突变是导致籽粒干瘪的原因,序列分析发现a基因是A基因中插入了一段DNA,使A基因功能丧失,甲品系果穗上的正常籽粒发芽后,取其植株叶片,用图1中的引物1、2进行PCR扩增,若出现目标扩增条带则可知相应植株中含有a基因,即其基因型为Aa。
【小问4详解】
用基因型为mm且籽粒正常的纯合子P(基因型为AAmm)与基因型为MM的甲品系(基因型为AaMM)杂交得F1,基因型为1/2AAMm、1/2AaMm,F1自交得F2。用M、m基因的特异性引物,对F1植株果穗上干瘪籽粒F2胚组织的DNA进行PCR扩增,扩增结果有1、2、3三种类型,基因型分别为aaMM、aaMm、aamm。若两对等位基因位于两对同源染色体上,则类型3的数量应该与类型1的数量同样多,而实际上类型3数量极少,原因可能是:由于基因Aa与Mm在一对同源染色体上(且距离近),其中a和M在同一条染色体上;在减数分裂过程中四分体/同源染色体的非姐妹染色单体发生了交换,导致产生同时含有a和m的重组型配子数量很少;类型3干瘪籽粒是由雌雄配子均为am的重组型配子受精而成。因此,类型3干瘪籽粒数量极少。
【点睛】本题结合基因工程考查基因分离定律和基因自由组合定律的应用,以及基因位置的判断的相关知识,思维含量较大,要求学生能够理解遗传定律的实质,依据题干信息准确分析,得出结论。
处理方式
包裹保鲜膜冷藏
不包裹保鲜膜冷藏
菌落数(个/mL)
2.4×106
1.3×106
分组检测指标
甲组不做处理
乙组用酒灌胃(13ml/kg)
丙组食醋灌胃,30min后用酒灌胃(13ml/kg)
降解酒精的某种酶含量(μg·ml-1)
4.22
1.65
6.08
转氨酶活性(U·g-1)
15.07
19.93
12.83
实验方案
预期结果
I.转基因玉米×野生型玉米
II.转基因玉米×甲品系
III.转基因玉米自交
IV.野生型玉米×甲品系
①正常籽粒:干瘪籽粒≈1:1
②正常籽粒:干瘪籽粒≈3:1
③正常籽粒:干瘪籽粒≈7:1
④正常籽粒:干瘪籽粒≈15:1
2024天津河东区高三下学期一模考试生物含解析: 这是一份2024天津河东区高三下学期一模考试生物含解析,共28页。试卷主要包含了 5-羟色胺, ABA等内容,欢迎下载使用。
天津市河东区2024届高三下学期一模考试 生物 Word版含解析: 这是一份天津市河东区2024届高三下学期一模考试 生物 Word版含解析,共28页。试卷主要包含了 5-羟色胺, ABA等内容,欢迎下载使用。
2021-2022学年天津市河东区高二上学期期末考试生物试题含解析: 这是一份2021-2022学年天津市河东区高二上学期期末考试生物试题含解析,共17页。

