2025年高考政治大一轮复习 选择性必修2 第三十三课 社会争议解决(课件+讲义)
展开在高三政治学科复习中,哲学因其知识晦涩难懂而使许多同学感到非常头疼。然而,复习哲学知识并非没有捷径可走,如采用以下方法就可以起到很好的复习效果:1.重视对基础知识的复习。哲学部分共有30个原理,考生要对每一个原理从世界观、方法论、反对错误观点或错误做法、联系实际等环节进行梳理。2.注重提高综合能力。其一,综合运用各种理论分析实际问题的能力;其二,提高从实际问题中推导出理论的能力;其三,根据理论的要求,对实际问题进行综合性的描述或提出初步解决方案的能力。3.关注现实热点问题。第一,不仅要关注热点和焦点问题,更要养成关心国内外大事和关注社会重大现实问题的习惯;第二,对重大热点问题要进行多角度思考;第三,关注热点要注重在具体情境中认识其反映的微观而具体的深层次问题,不要只在"重大""特大"问题上做表面文章。4.注重人文精神的培养。考生要增强人文意识,培养人文精神,提高人文素质。5.用哲学观点分析学科内的知识。考生在复习哲学知识时,应重视渗透经济生活、政治生活和文化生活(经济常识和政治常识)的内容,运用所学哲学道理去分析、理解经济生活(常识)、政治生活(常识)和文化生活中的有关理论和现象,真正做到学科内综合,只有这样,才能够达到最好的复习效果。
1.识别人民调解、行政调解等不同的调解方式,明确调解制度的特点和程序。2.列举劳动人事争议仲裁、经济仲裁等仲裁形式,明确仲裁制度的特点和程序。3.解析民事诉讼、刑事诉讼、行政诉讼的特点和程序,说明不同诉讼中的举证规则,树立证据意识。4.概述公民的诉讼权利,熟悉公民获得法律援助的渠道。
关键词:和解、调解、仲裁、诉讼、“谁主张,谁举证”
发生纠纷,先自行协商,达成合意,解决纠纷
①______排解疏导、说服教育,促使发生纠纷的当事人 自愿达成协议
尊重②_______的权利,不违反法律、法规等,不收费
申请仲裁,须以双方③________的有效仲裁协议为前提
④________,仲裁裁决一经作出,即发生法律效力
1.社会纠纷的解决方式(1)发生纠纷时,人们往往先自行协商,通过和解达成合意,解决纠纷。(2)无法和解时,人们还可以通过调解、仲裁或者诉讼等方式解决纠纷。
和解协议不具有法律约束力。
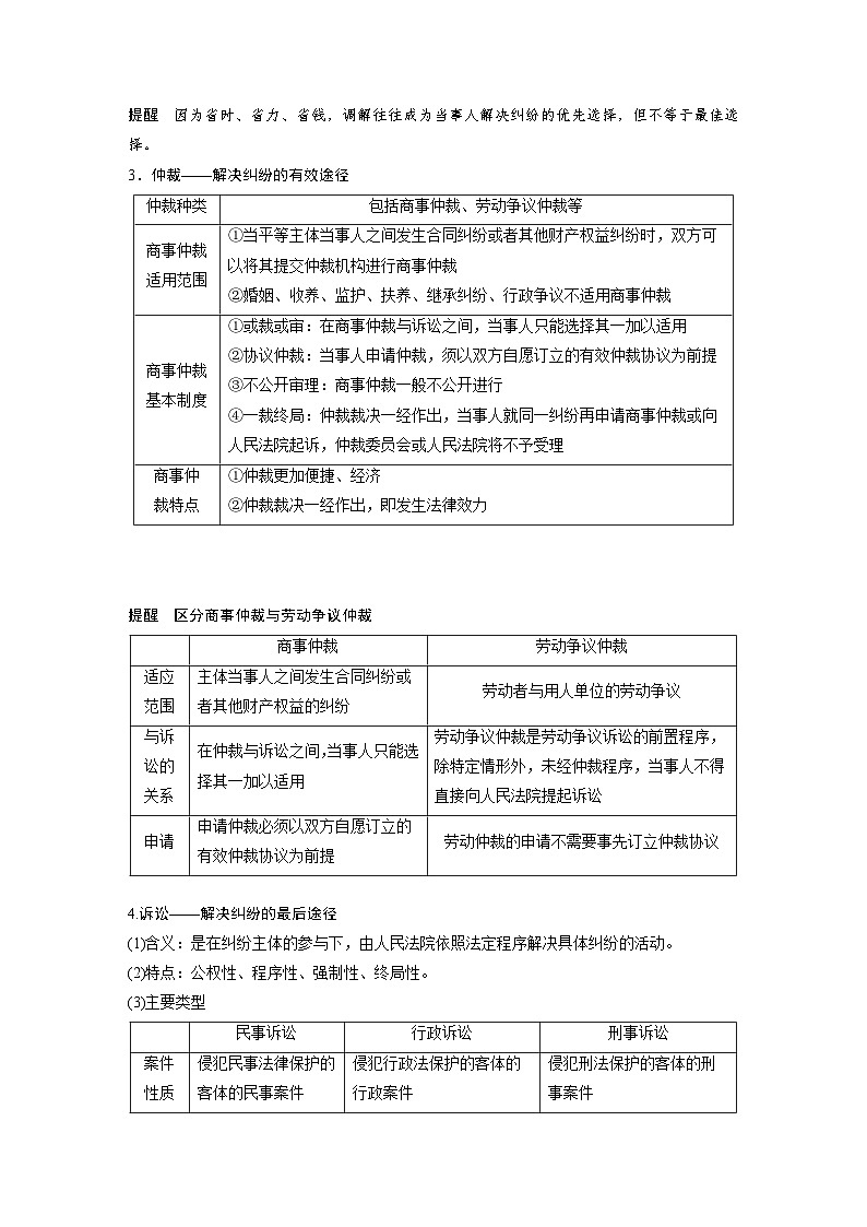
2.调解——解决纠纷的优先选择
因为省时、省力、省钱,调解往往成为当事人解决纠纷的优先选择,但不等于最佳选择。
3.仲裁——解决纠纷的有效途径
区分商事仲裁与劳动争议仲裁
4.诉讼——解决纠纷的最后途径(1)含义:是在纠纷主体的参与下,由人民法院依照法定程序解决具体纠纷的活动。(2)特点:公权性、程序性、强制性、终局性。
区分行政复议和行政诉讼行政复议是行政机关内部的监督制度,一般由原行政机关的上级机关受理,是在行政诉讼之前进行的。行政诉讼是司法救济,由人民法院作出诉讼裁决,是最终的解决办法,也被称作“司法最终救济”原则。
1.人民调解委员会调解纠纷应当坚持公平,由当事人双方共担调解费用。
纠正:人民调解委员会调解民间纠纷不收取任何费用。
2.当事人对商事仲裁裁决不服的,可以就同一事由再向当地人民法院起诉。
纠正:商事仲裁实行一裁终局。商事仲裁当事人对仲裁不服的,不可以就同一事由再向当地人民法院起诉。
3.任何刑事诉讼都可以由当事人提起诉讼。
纠正:刑事诉讼除自诉案件由自诉人提起自诉外,均由人民检察院提起公诉。
4.三大诉讼差异显著,所以刑事诉讼不能提起附带民事诉讼。
纠正:在刑事诉讼过程中,被害人由于被告人的犯罪行为而遭受物质损失的,有权提起附带民事诉讼。
考向一 仲裁典例1 (2023·北京高考)“无救济则无权利。”权利需要得到保护,当发生纠纷时,法律提供了多种救济途径。下列救济途径符合法律规定的是A.某公司营业执照被市场监督管理局吊销,该公司只能向法院提起诉讼B.张某与祁某因购车发生纠纷,双方约定了仲裁,张某遂提出仲裁申请C.赵某与吴某因子女监护问题发生纠纷,双方约定了仲裁,赵某遂提出 仲裁申请D.孙某夫妇因离婚财产分割发生纠纷,双方约定了仲裁,故不能向法院 提起诉讼
“某公司营业执照被市场监督管理局吊销”,该公司可以申请行政复议或者提起行政诉讼,A说法错误。仲裁是解决纠纷的有效途径,当事人采用仲裁方式解决纠纷,应当双方自愿,达成仲裁协议,B符合题意。《中华人民共和国仲裁法》规定,婚姻、收养、监护、扶养、继承纠纷不能仲裁,C、D说法错误。
纠纷解决方式的试题的解法第一,辨别这是一种什么性质的纠纷。纠纷的性质在某种意义上决定了解决纠纷的方式。第二,依据纠纷的性质、情况,对纠纷解决方式作出选择。第三,结合案件具体情况,进行分析说明。
考向二 诉讼典例2 (2023·湖南高考)党的二十大报告强调“完善公益诉讼制度”。公益诉讼制度捍卫公共利益,从顶层设计到实践落地,从局部试点到全面推开,受到广泛关注。以下案例属于公益诉讼范畴的是①某医疗科技公司诉某健康科技公司名誉权纠纷案②陈某在某世界自然遗产地“金顶摩崖”刻字案③孙某与某通信公司隐私权、个人信息保护纠纷案④罗某侵害抗美援朝“冰雕连”英雄烈士名誉、荣誉案A.①② B.①③ C.②④ D.③④
民事诉讼是指公民之间、法人之间、其他组织之间以及他们相互之间因财产关系和人身关系提起的诉讼。某医疗科技公司诉某健康科技公司名誉权纠纷案,孙某与某通信公司隐私权、个人信息保护纠纷案,属于民事诉讼,①③不符合题意。公益诉讼制度的法律依据是对污染环境、侵害众多消费者合法权益等损害社会公共利益的行为,法律规定的机关和有关组织可以向人民法院提起诉讼。人民检察院在履行职责中发现破坏生态环境和资源保护、食品药品安全领域侵害众多消费者合法权益等损害社会公共利益的行为,在没有前款规定的机关和组织或者前款规定的机关和组织不提起诉讼的情况下,可以向人民法院提起诉讼。陈某在某世界自然遗产地“金顶摩崖”刻字案,罗某侵害抗美援朝“冰雕连”英雄烈士名誉、荣誉案,属于公益诉讼范畴,②④正确。故本题选C。
易错点一 误认为人民调解协议具有强制执行力加练1 (2023·福州高三统考)近年来,新疆司法行政系统完善社会矛盾纠纷多元预防调处化解综合机制。2022年1月至11月,全区14 099个人民调解组织,受理人民调解案件194 005件,成功调解192 849件,有效地防止矛盾风险传导、外溢、上行。人民调解①达成的调解协议具有强制执行力 ②作为诉讼调解能减少人民内部矛盾 ③是维护社会和谐稳定的“东方经验” ④彰显以和为贵的中华优秀传统文化A.①② B.①④ C.②③ D.③④
人民调解委员会主持达成的协议,不具有强制执行力,①错误。人民调解是诉讼外调解,不是诉讼调解,且人民调解有利于化解人民内部矛盾,而不是减少人民内部矛盾,②排除。
易错点二 混淆三类诉讼加练2 诉讼俗称“打官司”,它是在纠纷主体的参与下,由人民法院依照法定程序解决具体纠纷的活动。它分为民事诉讼、行政诉讼和刑事诉讼三种类型。以下案例对应的诉讼类型正确的是①周某与李某签订买卖合同因未明确价格产生争议——民事诉讼②赵某因违反公司劳动纪律被单位辞退产生争议——行政诉讼③张某因在小区门口违章停车被交警处罚产生争议——民事诉讼④仇某因发布诋毁戍边英雄官兵言论被检察机关提起公诉——刑事诉讼A.①③ B.①④ C.②③ D.②④
赵某因违反公司劳动纪律被单位辞退产生争议对应民事诉讼,而不是行政诉讼,②错误。交警属于行政执法部门,张某因在小区门口违章停车被交警处罚产生争议对应行政诉讼,③错误。
上诉并不是任何时候都可以提起的,在民事诉讼和行政诉讼中,不服判决和不服裁定的上诉期限分别为15日和10日;在刑事诉讼中,不服判决和不服裁定的上诉期限分别为10日和5日。
法律援助与司法救助的区别司法救助范围只限于民事、行政诉讼过程中,法律援助范围是刑事、民事、行政诉讼过程中和非诉讼调解;司法救助是减免诉讼案件的诉讼费,法律援助为经济困难的公民和符合法定条件的其他当事人无偿提供法律咨询、代理、刑事辩护等法律服务。
起诉、上诉、申诉、抗诉的区别①起诉:是指当事人作为原告到法院提起一审诉讼。②上诉:是指当事人对一审法院的判决书或裁定不服时,在判决生效前,向上一级法院提出上诉,要求上一级法院对案件进行二审审理。③申诉:是指当事人对已经生效的判决书不服,申请法院再审,但提出申诉并不影响判决的生效和执行。④抗诉:是指人民检察院对人民法院作出的判决、裁定,认为确有错误时,依法向人民法院提出重新审理要求的诉讼活动。在我国,抗诉是法律授予人民检察院代表国家行使的一项法律监督权。
4.依法收集运用证据(1)证据
(3)诉讼原则:以事实为根据,以法律为准绳,这是任何诉讼都必须遵循的基本原则。在诉讼中全面贯彻证据裁判规则,有利于正确解决纠纷,在每一个司法案件中实现公平正义。
1.在我国民事和行政纠纷中,所有经济困难的公民申请法律援助,都可以获得法律咨询或者代理服务。
纠正:在民事和行政纠纷中,经济困难的公民可以就依法请求国家赔偿、请求确认劳动关系或支付劳动报酬等事项,申请法律援助,获得法律咨询或代理服务。
2.对已生效的一审判决不服,当事人有权申请二审。
纠正:对一审未生效的裁判,当事人有权提起上诉,启动二审程序。若一审判决已生效,则当事人不能申请二审。
3.依两审终审制度,所有的民事诉讼案件,当事人不服一审人民法院的判决、裁定,可在规定期限内上诉。
纠正:最高人民法院所作的一审判决、裁定,为终审判决、裁定,当事人不得上诉。
4.法庭调查与法庭辩论没有差别。
纠正:法庭调查和法庭辩论有差别,法庭调查阶段的根本任务是让法官查清事实,举证、质证、询问证人等最终的目的都是指向法官的。法庭辩论是当事人的自由发言,法官只是充当裁判。
考向一 诉讼权利和诉讼程序典例1 (2022·浙江6月选考)吴某家住西城区,在东城区经营一家炒货店,经调查认定,吴某在经营中存在虚假宣传事实,违反了《中华人民共和国广告法》相关规定。据此,东城区市场监管局对吴某作出行政处罚。吴某不服,向法院提起诉讼。下列说法正确的是①本案由东城区市场监管局所在地基层人民法院管辖 ②吴某可以委托一至二名律师作为诉讼代理人帮助自己诉讼 ③本案既可以由东城区人民法院管辖,也可以由西城区人民法院管辖 ④吴某如果对判决不服,还可以采取行政复议方式解决争议A.①② B.①③ C.②④ D.③④
行政案件原则上由最初作出具体行政行为的行政机关所在地法院管辖。该案例中东城区市场监管局对吴某作出行政处罚,应由东城区市场监管局所在地基层人民法院管辖,①正确,③错误。《中华人民共和国行政诉讼法》第三十一条规定:“当事人、法定代理人,可以委托一至二人代为诉讼”。因此,吴某可以委托一至二名律师作为诉讼代理人帮助自己诉讼,②正确。对法院判决不服不能申请行政复议,但依法可提起上诉和再审程序,④错误。故本题选A。
考向二 举证责任典例2 (2023·北京高考)
某化工公司发生管道泄漏事故,之后,附近的草莓采摘园主向法院提起诉讼,主张今年草莓歉收系该公司污染土壤所致,请求赔偿。经查,因当地长期过度开采地下水导致土壤层下沉,管道底部缺乏支撑出现裂缝,化学原料泄漏,从而污染了周围土壤。
对本案分析正确的是A.化学原料泄漏是因不可抗力引起的,化工公司无须承担赔偿责任B.化工公司如能证明自己对损害的发生没有过错,则无需承担赔偿责任C.化工公司如能证明歉收并非化学原料泄漏所导致,则无需承担赔偿责任D.本案符合举证责任倒置情形,草莓采摘园主无需提交合法权益受损的 证据
化学原料泄露是因当地长期过度开采地下水导致的,不属于不可抗力,故A表述错误。该案属于污染环境,适用无过错侵权责任原则,故不需要化工公司证明自己有没有过错,不论其有无过错,均应当承担侵权责任,故B表述错误。化工公司如能证明自己的行为与歉收无因果关系,则不需要承担赔偿责任,故C表述正确。本案属于环境污染案,符合举证责任倒置情形,但是不意味着草莓采摘园主不提供任何证据,主要证据由化工公司提供,故D表述错误。故本题选C。
易错点一 混淆诉讼代理人、辩护人加练1 (2023·福州高三统考)甘肃省博物馆文创团队以中国旅游标志“马踏飞燕”为主题,创作了一款“马超龙雀”造型的玩偶,这款玩偶因形象呆萌而“圈粉”无数,一些不法商家趁机在电商平台上售卖盗版产品,销售量达10万件以上。对此,文创团队可以①委托辩护人获得法律方面的专业支持与帮助 ②要求电商平台立即对侵权产品做出下架处理 ③及时收集和保存证据,为诉讼做好举证准备④向人民法院提起上诉,维护自身的合法权利A.①② B.①④ C.②③ D.③④
本案属于民事纠纷,在民事诉讼中,当事人有委托诉讼代理人的权利。而在刑事诉讼中,帮助犯罪嫌疑人、被告人进行诉讼活动的人为辩护人,①说法错误。根据法律规定,当事人如果不服一审判决,可以在规定期限内提起上诉,材料中未涉及上诉,应该改为“向人民法院起诉”,④排除。
易错点二 误认为行政诉讼的举证责任是行政相对人加练2 (2023·山东高考)甲公司从乙公司购入一批配件,约定“因本合同发生的一切争议,均由A仲裁委员会仲裁”。后该批配件迟延两个月才交货,且用该批配件生产的甲公司产品造成了数起伤人事故。甲公司召回产品检验后,意外发现配件内部设计使用了自己的发明专利,因此要求乙公司承担侵权责任。乙公司则申请行政主管部门宣告甲公司的专利权无效。据此,下列说法正确的是①针对配件迟延交货之事,甲公司无权请求法院判决乙公司承担违约责任②针对甲公司产品造成的伤人事故,甲公司即使无过错也应向受害人承担责任③若主管部门作出了专利权无效宣告,甲公司可向法院起诉且需承担举证责任④即使乙公司申请失败,仍可通过证明自己系独立作出相同发明来实现免责A.①② B.①④ C.②③ D.③④
根据法律规定,当事人达成仲裁协议,一方向人民法院起诉的,人民法院不予受理,但仲裁协议无效的除外。因此有效的仲裁协议可排除法院管辖权,甲公司无权向法院提起诉讼,故①正确。生产者的产品责任适用无过错侵权责任,故甲公司即使无过错也应向受害人承担责任,②正确。甲公司起诉行政主管部门,属于行政诉讼,应当由作为被告的行政机关提供作出该行政行为的证据和所依据的规范性文件,而不是由甲公司承担主要举证责任,③错误。发明人取得专利,是以公开其发明内容为条件,换取国家在限定时间内给予强有力的法律保护,其他人即使独立作出了相同的发明,也不得实施该发明,故④错误。故本题选A。
一、选择题1.村民叶某家有一棵老榆树,由于树木老化,树枝有时随风掉落。邻居张某认为,这有可能威胁到自己的人身和房屋安全。为此,张某一家多次找到叶某,要求砍伐树木,但叶某均未同意。村民小组长、调解员了解情况后,及时开展调解工作,双方同意用钢丝绳对老榆树进行加固,消除了安全隐患。材料中的调解①属于人民调解,有利于推动社会矛盾纠纷解决,促进社会和谐②属于诉讼调解,达成的调解协议与判决书具有同等的法律效力③体现了“以和为贵”思想,相比诉讼,是解决纠纷的优先选择④具有更加方便、快捷、高效等特点,是解决纠纷的最佳方式A.①③ B.①④ C.②③ D.②④
材料中的调解是人民调解,属于诉讼外调解,而非诉讼调解,②排除。和解、调解、仲裁、诉讼都是解决纠纷的有效方式,不能笼统地认为哪种方式是最佳方式,④错误。
2.(2024·沧州高三联考)和解、调解、仲裁、诉讼等纠纷解决方式各有优势,功能各有侧重。下列对应正确的是①因工资问题发生的纠纷——可以直接提起劳动争议诉讼②对交警处罚不服——可以直接提起行政诉讼③离婚过程中因财产分配发生的纠纷——可以采用仲裁形式④邻里之间在排水、通行、通风等引发的侵权纠纷——可选择和解A.①③ B.①④ C.②③ D.②④
根据劳动法律、法规,除特定情形外,劳动争议未经劳动仲裁程序,当事人不得直接向人民法院提起诉讼,①错误。婚姻纠纷不能仲裁,③错误。
3.(2023·江西高三联考)炎炎夏日,空调成为人们日常生活纳凉的必需品,但因安装空调而引发的邻里纠纷却不在少数,有的甚至闹上了法庭。为此,几位网民发表了自己的看法,你支持的是A.甲、乙 B.甲、丁C.乙、丙 D.丙、丁
解决邻里纠纷,可以依靠调解、仲裁、诉讼等多元纠纷解决机制,诉讼并不一定是邻里解决纠纷难题的最有效的手段,甲的说法错误。题干不反映针对困难群体提供法律援助,乙不符合题意。故选D。
4.杭州市钱塘区某村村民李某用镰刀故意破坏同村村民的蔬菜大棚,钱塘区分局所属派出所决定给予李某行政拘留5日的处罚,并收缴镰刀一把,李某对此表示不服。在此案件纠纷中①李某可以向钱塘区分局提出行政复议②李某可以对案件中的行政相对人提起诉讼③杭州市钱塘区派出所侵犯了李某的所有权④若通过诉讼解决,派出所应承担举证责任A.①④ B.②③ C.①② D.③④
材料中的行政相对人是李某,②错误。钱塘区分局所属派出所收缴李某的镰刀,是因为李某用镰刀故意破坏同村村民的蔬菜大棚,派出所并没有侵犯李某的所有权,③错误。
5.李某看到王某直播中卖的餐桌椅价格适宜、样式喜爱,遂通过微信转账的方式将款项转给王某,购买了一套餐桌椅。李某收到桌椅后,发现存在些许质量小瑕疵,遂诉至人民法院要求退货并返还家具款。本案中A.因为没有正式的书面合同,李某与王某无须全面履行合同B.李某与王某的买卖合同不成立,因为李某起诉并要求退货C.基于家具存在瑕疵,李某可以直接撤销已成立的买卖合同D.双方可通过诉讼调解解决纠纷,调解书与判决书效力同等
虽然没有正式的书面合同,但是有微信转账记录,数据电文也可视为书面形式,需要合同双方全面履行合同,A错误。材料中李某与王某的买卖合同成立,由于货品存在质量问题,所以王某应承担违约责任,B错误。合同订立后,当事人协商一致,可以变更合同,李某不可以单方面撤销已成立的买卖合同,C错误。
6.某小区物业公司因林女士拒交物业费,断了林女士家的水电。双方要解决此纠纷可以通过①人民调解,达成调解协议②行政诉讼,向人民法院申诉③商事仲裁,进行仲裁裁决④民事诉讼,向人民法院提起诉讼A.①② B.①④ C.②③ D.③④
题中涉及的纠纷属于民事纠纷,不属于行政纠纷,且应是向人民法院提起诉讼,而不是申诉,②不选。商事仲裁须以双方自愿订立的有效仲裁协议为前提,③不选。
7.王某驾车在高速公路上正常行驶,突然前方一辆载有电冰箱的卡车发生侧翻,车上掉落的电冰箱将王某车辆撞坏。事故经交通管理部门认定,卡车司机胡某负全部责任,但胡某认为卡车侧翻属于不可抗力,认为自己没有责任。王某只能将胡某诉至人民法院,要求赔偿所有损失。本案中①胡某若败诉,在判决生效后不可申请二审②王某应当委托诉讼代理人帮自己进行诉讼③交通管理部门的责任认定书属于鉴定意见④决定诉讼胜负的是法律事实而非生活事实A.①② B.②③ C.①④ D.③④
当事人有委托诉讼代理人的权利,可以自主选择委托或不委托诉讼代理人,而不是应当,②错误。在本案中,交通管理部门的责任认定书不属于鉴定意见,属于书证,③错误。
8.一起涉及葡萄酒食品安全的产品责任纠纷案件中,原告提交了一系列证据,其中包括一份高考真题试卷,该试卷第36题材料内容包括“世界上酒精度最高(16.2度)的优质葡萄酒就是使用……葡萄酿制而成的”。原告希望以此证明葡萄酒最高只有16.2度,而被告产品是18度。该案一审判决书显示,法庭采纳了这一证据。这表明①当事人对自己提出的主张有责任提供合理证据②当事人提出诉讼主张时由对方当事人负责举证③一些时常被忽视的东西可能成为重要的证据④一审生效后,当事人若不服一审判决可提起上诉A.①② B.①③ C.②④ D.③④
本案属于民事诉讼,一般采用“谁主张,谁举证”的原则,②不选。一审判决生效前,当事人可在规定时间内提起上诉,而不是生效后,④错误。
9.(2023·安徽高三联考)王某因抢劫、偷盗、故意伤害罪被捕入狱。刘律师受王某家人的委托,在法庭上为王某作了无罪辩护。对此认识正确的是①刘律师为被告提供了法律援助 ②刘律师担任了诉讼代理人角色③刘律师维护了法律的正确实施 ④刘律师维护了王某的合法权益A.①② B.①④ C.②③ D.③④
刘律师是被告的辩护人,材料没有涉及法律援助,①错误。在刑事诉讼中,刘律师充当的是当事人的辩护人,而不是诉讼代理人,②错误。
10.(2024·重庆高三联考)2022年7月下旬,陈某发现自家藕田里原本碧绿硕大的荷叶大面积枯萎、发黄,他拔出水下的莲藕,发现莲藕又小又硬,根部萎缩腐烂,生长陷入停滞。经了解,陈某得知隔壁两家种粮大户顾某、陈某兵于两天前先后使用农用无人机在稻田上空喷洒了除草剂,而这两家的稻田恰好与陈某的藕田毗邻。陈某要求两名种粮大户赔偿损失,但一直协商不成。于是,陈某将两人诉至人民法院。对于本案的分析合理的是①本案实行“谁主张,谁举证”的原则 ②人民法院应当组织双方进行诉讼外调解 ③本案应按侵权行为的法律责任处理 ④顾某、陈某兵侵犯了陈某的所有权A.①② B.①③ C.②④ D.③④
本案属于民事诉讼,人民法院可以组织双方进行诉讼调解,②错误。顾某、陈某兵侵犯了陈某的财产权,不是所有权,④错误。
11.网络环境下名誉权的保护受到了极大的挑战。由于侵权者依托网络,以随意制造的用户名等来传播不实信息,被侵权人短时间内难以查询确定侵权者的真实身份,给名誉权的司法保护提出了新的挑战。下列有助于网络环境下民事主体名誉权保护的措施有
A.合理界定管辖范围,根据最有利 于被侵权人利益的原则,由被侵 权人所在地人民法院优先管辖B.强制要求实行网络实名制,要求 网络平台承担无过错责任C.进行利益平衡,行使公民的监督 权,优先保护民事主体的名誉权D.举证责任分配要适当提高对被侵权人举证责任的要求,以体现公平原则
对于网络名誉权侵权这一类案件,也可以在被侵权人所在地人民法院提起诉讼,这是其他侵权案件所没有的,A符合题意。网络名誉权侵权这一类侵权案件中,网络平台承担的是过错责任,并不是无过错责任,B错误。材料不涉及公民的监督权,C不符合题意。
在网络环境下,被侵权人短时间内难以查询确定侵权者的真实身份,举证责任分配要适当放宽对被侵权人举证责任的要求,以体现公平原则,D错误。
12.(2024·镇江高三期中)王某向张某借款15 000元,张某爽快答应,直接微信转账15 000元给了王某,并备注文字“不用着急还”。一年后,张某因急需用钱,联系王某时发现其停机“失联”。依据微信转账凭据,张某向人民法院提起诉讼。人民法院根据证据,判决王某偿还张某借款15 000元及利息。对本案分析正确的是A.微信转账凭据作为物证,可以成为民事诉讼证据B.微信转账构成书面合同,且该合同为有效合同C.本案实行举证责任倒置原则,由王某负责举证D.若王某不服一审裁判,可以自行选择上诉时间
微信转账凭据属于电子数据,可以成为民事诉讼证据,A错误。民事诉讼实行“谁主张,谁举证”的举证原则。法律规定当事人对自己提出的主张有责任提供证据。本案不适用举证责任倒置原则,C错误。上诉时间是法定的,不能自行选择,D错误。
13.某镇政府未履行法律程序,对该镇某农户养鸡场进行强制拆除,该农户不服,起诉至人民法院,申请赔偿。人民法院判决确认强行拆除养鸡场的行为违法并由政府赔偿该农户直接经济损失,镇政府没有上诉。对此案件分析正确的是①人民法院公正司法有效化解民事纠纷,维护了农户民事权利②该农户作为行政相对人,若经济条件困难可以申请法律援助③农户和镇政府均有权委托诉讼代理人帮助其进行诉讼④由于农户举证能力无法与行政机关抗衡,因此农户无须举证A.①② B.②③ C.①④ D.③④
本案属于行政诉讼,解决国家行政机关实施的行政行为是否合法的问题,而不是化解民事纠纷,①错误。农户仍然需要为其主张承担举证责任,政府需要为其行为的合法性承担举证责任,④错误。
二、非选择题14.(2023·南宁高三联考)阅读材料,回答下列问题。[缘起]某地原有一家造纸厂,后又引进一家化肥厂。引进化肥厂后,附近果园开始连年歉收,果农怀疑是化肥厂偷偷排污造成水体污染导致的,于是果农代表甲便向人民法院提起诉讼,主张果园的歉收系该公司污染所致,请求赔偿。
[过程]法庭上,果农们提交的证据显示,化肥厂和果园中间的河段水体发黑,有大量的漂浮物和死鱼,对此化肥厂代表乙称:“水体发黑是事实,但是你们的证据并未表明污染系我厂所为,所以我们不应该赔偿。”果农代表甲反击称:“我们是环境污染的受害方,提交证据应该是你们的责任,我们不需要提交任何证据。”一审人民法院认为,化肥厂并未能够在法庭上出示证据表明其排污数据合格,也未能证明果园歉收与污染无关,判决化肥厂赔偿果农们的经济损失。
相关法律规定《中华人民共和国民法典》第一千二百二十九条 因污染环境、破坏生态造成他人损害的,侵权人应当承担侵权责任。第一千二百三十条 因污染环境、破坏生态发生纠纷,行为人应当就法律规定的不承担责任或者减轻责任的情形及其行为与损害之间不存在因果关系承担举证责任。第一千二百三十一条 两个以上侵权人污染环境、破坏生态的,承担责任的大小,根据污染物的种类、浓度、排放量,破坏生态的方式、范围、程度,以及行为对损害后果所起的作用等因素确定。
《中华人民共和国环境保护法》第四十二条 排放污染物的企业事业单位和其他生产经营者,应当采取措施,防治在生产建设或者其他活动中产生的废气、废水、废渣、医疗废物、粉尘、恶臭气体、放射性物质以及噪声、振动、光辐射、电磁辐射等对环境的污染和危害……重点排污单位应当按照国家有关规定和监测规范安装使用监测设备,保证监测设备正常运行,保存原始监测记录……
结合材料,根据法律与生活的相关知识,评析甲乙的观点以及人民法院的判决结果。
答案 (1)根据相关法律规定,因污染环境、破坏生态发生纠纷,行为人应当就法律规定的不承担责任或者减轻责任的情形及其行为与损害之间不存在因果关系承担举证责任(或污染者应承担无过错侵权责任)。化肥厂作为环境污染被告,应当主动提交相关证据证明污染非该厂所为,乙的辩解不能成立。(2)虽然本案符合举证责任倒置情形,但是果农仍然需要提交自身合法权益受损的证据。(3)一审人民法院认为,依据法律规定排污企业应采取措施防治污染,并保留原始检测数据。化肥厂未能提交相关排污合格数据,也未能证明果园歉收与污染无关,因此判定化肥厂赔偿果农损失,体现了公平正义,保障了果农们的合法权益,有利于促进公共利益的实现。
15.阅读材料,完成下列要求。成立于2011年的贵州遵义某食品有限公司最大年产能达到4 000万元,一度成为遵义市和贵州省农业产业化经营重点龙头企业。然而公司创始人“开启扩张之路”的决定,让该公司走到了破产重整的境地。通过自筹借款等方式筹集资金8 000多万元,公司扩张规模就达到了之前的30倍。看似光鲜的扩张之路,却突然因为资金链断裂而债台高筑。截至2021年8月,公司负债已高达约9 000万元,出现大量合同违约,已经无法正常运转,该公司一直在被追债和上法庭当被告。张某是该公司众多债权人中的一位,对于自己如何诉讼维权比较困惑。请结合材料,运用法律与生活相关知识为其出谋划策。
2025版高考政治一轮总复习选择性必修2第4单元社会争议解决第9课纠纷的多元解决方式课件: 这是一份2025版高考政治一轮总复习选择性必修2第4单元社会争议解决第9课纠纷的多元解决方式课件,共60页。PPT课件主要包含了目标导航·定考向,体系构建·统全局,思维导图,考点精析·提素能,认识调解与仲裁,3人民调解,人民调解委员会,群众性组织,强制执行效力,便捷经济选仲裁等内容,欢迎下载使用。
2024版高考政治一轮总复习选择性必修2第四单元社会争议解决课件: 这是一份2024版高考政治一轮总复习选择性必修2第四单元社会争议解决课件,共60页。PPT课件主要包含了人民调解委员会,东方经验,商事仲裁,最后途径,代理人或辩护人,法庭调查,宣告判决,两审终审制,谁主张谁举证,行政机关等内容,欢迎下载使用。
2024年高考思想政治一轮复习选择性必修2第四单元社会争议解决课件: 这是一份2024年高考思想政治一轮复习选择性必修2第四单元社会争议解决课件,共60页。PPT课件主要包含了商事仲裁,人民调解委员会,东方经验,最后途径,代理人或辩护人,法庭调查,宣告判决,两审终审制,谁主张谁举证,行政机关等内容,欢迎下载使用。

