易错类型16 化学实验基础知识和技能(10大易错点)-备战2025年高考化学易错题
展开易错点2 酸式滴定管和碱式滴定管的使用区别
易错点3 容量瓶的使用
易错点4 测定溶液pH的操作
易错点5 洗涤沉淀操作
易错点6 判断沉淀是否洗净的操作
易错点7 装置气密性检查
易错点8 萃取分液操作
易错点9 从某物质稀溶液中结晶的实验操作
易错点10 常见仪器的选择方法
易错点1 不清楚坩埚和蒸发皿的使用区别
【分析】坩埚和蒸发皿均可以直接加热,前者主要用于固体物质的灼烧,后者主要用于溶液的蒸发、浓缩和结晶。
易错点2 酸式滴定管和碱式滴定管的使用区别
【分析】滴定管的“0”刻度在上面。酸式滴定管(具有玻璃活塞)盛装酸液和强氧化性溶液,而不能盛装碱液;碱式滴定管盛装碱液,而不能盛装酸液和强氧化性溶液。
易错点3 容量瓶的使用
【分析】容量瓶不能长期存放溶液,更不能作为反应容器,也不可加热,瓶塞不可互用。
容量瓶检漏操作:
向容量瓶中加入一定量的水,塞好瓶塞,用食指摁住瓶塞,另一只手托住瓶底,把瓶倒立过来,观察瓶塞周围有无水漏出。如果不漏水,将瓶正立并将瓶塞旋转180°后塞紧,把容量瓶倒立过来,再检查是否漏水。如果仍不漏水,即可使用。
易错点4 测定溶液pH的操作
【分析】将一小块pH试纸放在干燥洁净的表面皿或玻璃片上,用清洁干燥的玻璃棒蘸取少量待测液点到pH试纸中央,待变色稳定后再和标准比色卡对照,读出对应的pH。
易错点5 洗涤沉淀操作
【分析】将蒸馏水沿着玻璃棒注入过滤器中至浸没沉淀,静置,使蒸馏水自然滤出,重复操作2~3次。
易错点6 判断沉淀是否洗净的操作
【分析】取最后一次洗涤液,滴加……(试剂),若出现(或不出现)……现象,证明沉淀已经洗净。
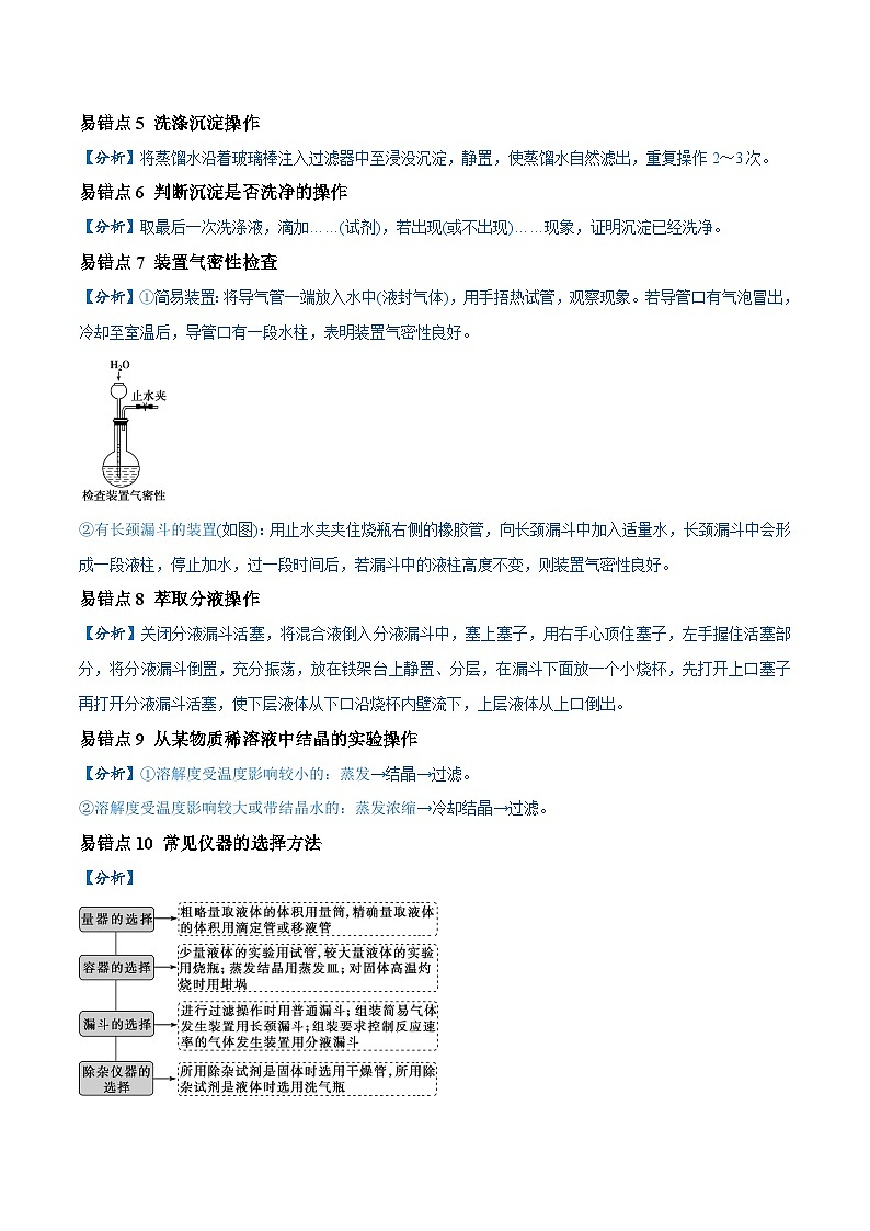
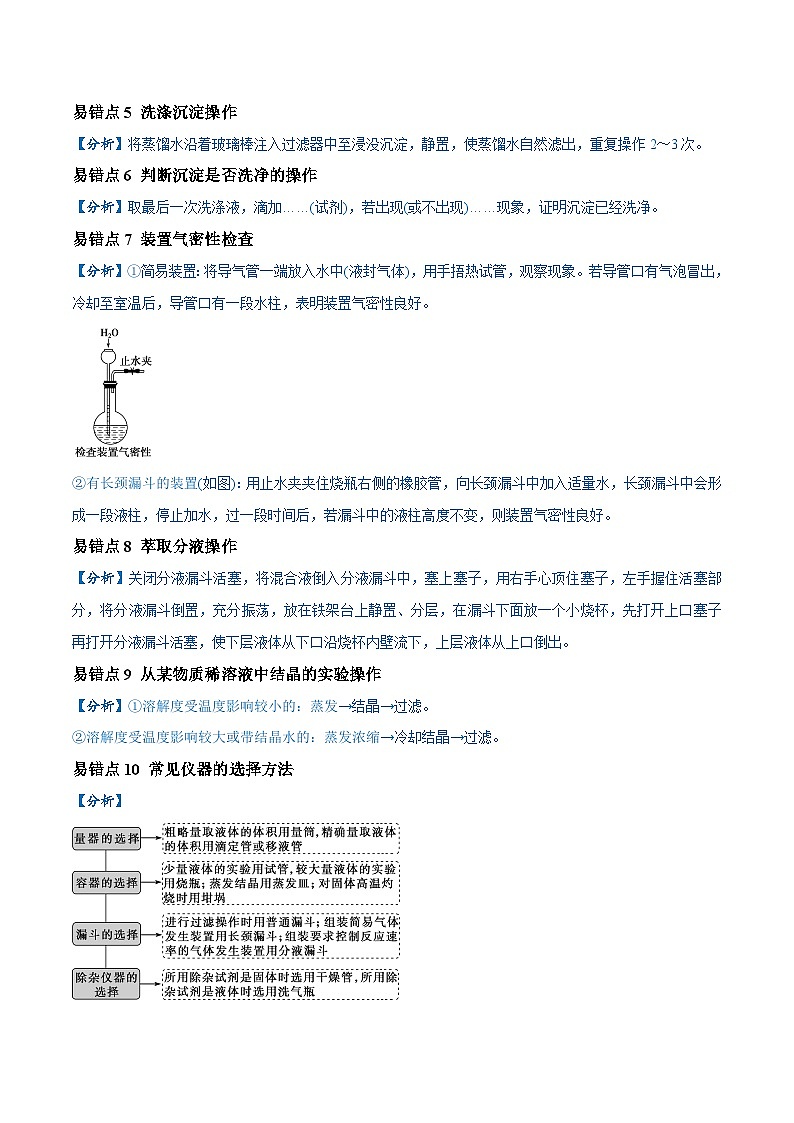
易错点7 装置气密性检查
【分析】①简易装置:将导气管一端放入水中(液封气体),用手捂热试管,观察现象。若导管口有气泡冒出,冷却至室温后,导管口有一段水柱,表明装置气密性良好。
②有长颈漏斗的装置(如图):用止水夹夹住烧瓶右侧的橡胶管,向长颈漏斗中加入适量水,长颈漏斗中会形成一段液柱,停止加水,过一段时间后,若漏斗中的液柱高度不变,则装置气密性良好。
易错点8 萃取分液操作
【分析】关闭分液漏斗活塞,将混合液倒入分液漏斗中,塞上塞子,用右手心顶住塞子,左手握住活塞部分,将分液漏斗倒置,充分振荡,放在铁架台上静置、分层,在漏斗下面放一个小烧杯,先打开上口塞子再打开分液漏斗活塞,使下层液体从下口沿烧杯内壁流下,上层液体从上口倒出。
易错点9 从某物质稀溶液中结晶的实验操作
【分析】①溶解度受温度影响较小的:蒸发→结晶→过滤。
②溶解度受温度影响较大或带结晶水的:蒸发浓缩→冷却结晶→过滤。
易错点10 常见仪器的选择方法
【分析】
1.化学仪器是实验的基础。下列有关化学仪器的叙述正确的是
A.①④⑤常用于分离混合物B.上述五种仪器都不能加热
C.②用于配制一定物质的量浓度的溶液D.⑤常用于制备实验且冷凝水从上至下流动
【答案】C
【详解】A.④是球形干燥管,常用于干燥气体,⑤是球形冷凝管,常用于制备实验,①是分液漏斗,可以分离互不相容的液体,故A错误;
B.锥形瓶可以垫石棉网加热,故B错误;
C.②是容量瓶,用于配制一定物质的量浓度的溶液,故C正确;
D.⑤是球形冷凝管,常用于制备实验且冷凝水从下至上流动,故D错误;
故选C。
2.实验室中下列做法错误的是
A.用酒精清洗试管内壁附着的硫
B.用干燥沙土扑灭着火的金属钠
C.配制溶液时加入少量NaOH以防止其水解
D.向容量瓶转移液体时,玻璃棒下端应在容量瓶刻度线以下
【答案】A
【解析】A.硫微溶于酒精,易溶于二硫化碳,不能用酒精洗涤,应用二硫化碳洗涤,选项A错误;B.钠、过氧化钠会与水、二样化碳等反应,所以不能用水、二氧化碳灭火,金属钠着火后,可用沙土灭火,选项B正确;C.是强碱弱酸盐,硫酸根离子水解导致溶液呈碱性,水解方程式为+2H2OH2SiO3+2OH-,为防止水解应该在配制硅酸化钠溶液时加入少量NaOH,选项C正确;D.转移液体,玻璃棒引流,且下端在刻度线下,操作合理,选项D正确;答案选A。
3.化学实验是进行科学实验的基础。某实验小组在用NaOH标准溶液满定未知浓度的稀盐酸的实验中,下列操作符合规范的是
【答案】C
【详解】A.盐酸、NaOH溶液分别属于酸溶液、碱溶液,不能存放在一起,A选项错误;
B.滴定过程中应用酸式滴定管量取稀盐酸,B选项错误;
C.碱式滴定管排气泡时尖嘴应向斜上方,C选项正确;
D.滴加酚酞时胶头滴管应在锥形瓶口处,D选项错误;
答案选C。
4.下列说法正确的是( )
A.容量瓶和分液漏斗使用前必须要查漏并干燥
B.蒸馏操作时,温度计水银球应插入混合液中
C.焰色试验时,铂丝需用稀硫酸洗净,并在火焰上灼烧至无色
D.配制溶液定容时,俯视容量瓶的刻度线,则所配制溶液的浓度偏高
【答案】D
【详解】具有塞子或活塞的仪器使用前需要查漏,容量瓶和分液漏斗使用前必须要查漏,均不需要干燥,故A错误;蒸馏操作时,温度计水银球应位于蒸馏烧瓶的支管口处,故B错误;焰色试验时,铂丝需用稀盐酸洗净,并在火焰上灼烧至无色,故C错误;配制溶液定容时,俯视容量瓶的刻度线,溶液的体积偏小,则所配制溶液的浓度偏高,故D正确。
5.(2023·广东梅州·统考三模)下列关于仪器使用的说法正确的是
A.a和f可用于蒸发结晶
B.c和d均有“0”刻度
C.b、e和g常用于物质分离
D.d、f、g使用前需检漏
【答案】C
【解析】A.a为泥三角、f为坩埚,泥三角和坩埚均可用于灼烧,而不是蒸发结晶,故A错误;B.c为量筒无“0”刻度,d为碱式滴定管其零刻度在上端,故B错误;C.b、e、g分别为蒸馏烧瓶、直形冷凝管和球形分液漏斗,常用于物质的分离,故C正确;D.d、f、g分别为碱式滴定管、坩埚和球形分液漏斗,其中只有坩埚在使用前不需捡漏外其余在使用前均要捡漏,故D错误;答案选C。
6.(2024届·安徽·高三一模)由下图实验仪器组装进行实验操作错误的是
A.灼烧固体用①③B.蒸发结晶装置用①②⑨
C.分液装置用④⑧D.②③⑥可直接用酒精灯加热
【答案】D
【详解】A.灼烧固体的主要仪器是坩埚, A 正确;
B.蒸发结晶主要仪器是蒸发皿,并用到玻璃杯,B 正确;
C.分液用到分液漏斗,用烧杯接液,C 正确;
D.②③都可直接用酒精灯加热,但⑥为蒸馏烧瓶,不能直接加热,需隔石棉网加热,D 错误;
故选D。
7.(2023·海南省直辖县级单位·统考模拟预测)下列操作可能使所配Na2CO3溶液浓度偏大的是
A.烧杯和玻璃棒未洗涤
B.称量前Na2CO3·10H2O固体已失去部分结晶水
C.加水时超过刻度线,用胶头滴管吸出多余的液体
D.上下颠倒摇匀后溶液液面低于刻度线,补充加水至刻度线
【答案】B
【解析】A.烧杯和玻璃棒未洗涤,溶质质量偏少,所配Na2CO3溶液浓度偏小,故不选A;B.称量前Na2CO3·10H2O固体已失去部分结晶水,Na2CO3质量偏大,所配Na2CO3溶液浓度偏大,故选B;C.加水时超过刻度线,用胶头滴管吸出多余的液体,溶质质量偏少,所配Na2CO3溶液浓度偏小,故不选C;D.上下颠倒摇匀后溶液液面低于刻度线,补充加水至刻度线,溶液体积偏大,所配Na2CO3溶液浓度偏小,故不选D;选B。
8.(2023·全国甲卷)实验室将粗盐提纯并配制的溶液。下列仪器中,本实验必须用到的有
①天平 ②温度计 ③坩埚 ④分液漏斗 ⑤容量瓶 ⑥烧杯 ⑦滴定管 ⑧酒精灯
A.①②④⑥B.①④⑤⑥C.②③⑦⑧D.①⑤⑥⑧
【答案】D
【详解】实验室将粗盐提纯时,需要将其溶于一定量的水中,然后将其中的硫酸根离子、钙离子、镁离子依次用稍过量的氯化钡溶液、碳酸钠溶液和氢氧化钠溶液除去,该过程中有过滤操作,需要用到烧杯、漏斗和玻璃棒;将所得滤液加适量盐酸酸化后蒸发结晶得到较纯的食盐,该过程要用到蒸发皿和酒精灯;用提纯后得到的精盐配制溶液的基本步骤有称量、溶解、转移、洗涤、定容、摇匀等操作,需要用到天平、容量瓶、烧杯、玻璃棒、胶头滴管等。综上所述,本实验必须用到的有①天平、⑤容量瓶、⑥烧杯、⑧酒精灯,因此本题选D。
9.(2023·湖南卷)下列玻璃仪器在相应实验中选用不合理的是
A.重结晶法提纯苯甲酸:①②③B.蒸馏法分离CH2Cl2和CCl4:③⑤⑥
C.浓硫酸催化乙醇制备乙烯:③⑤D.酸碱滴定法测定NaOH溶液浓度:④⑥
【答案】A
【详解】A.粗苯甲酸中含有少量氯化钠和泥沙,需要利用重结晶来提纯苯甲酸,具体操作为加热溶解、趁热过滤和冷却结晶,此时利用的玻璃仪器有漏斗、烧杯、玻璃棒,A选项装置选择不合理;
B.蒸馏法需要用到温度计以测量蒸汽温度、蒸馏烧瓶用来盛装混合溶液、锥形瓶用于盛装收集到的馏分,B选项装置选择合理;
C.浓硫酸催化制乙烯需要控制反应温度为170℃,需要利用温度计测量反应体系的温度,C选项装置选择合理;
D.酸碱滴定法测定NaOH溶液浓度是用已知浓度的酸液滴定未知浓度的碱液,酸液盛装在酸式滴定管中,D选项装置选择合理;
故答案选A。
10.(2023·河北·校联考三模)进行下列实验操作时,选用的部分仪器正确的是
【答案】D
【解析】A.分离固体和液体使用普通漏斗、烧杯和玻璃棒,不能使用分液漏斗,A项错误;B.熔化NaOH固体要用铁坩埚,不能使用陶瓷坩埚和石英坩埚,因为NaOH能与其中含有的二氧化硅反应,会腐蚀陶瓷坩埚和石英坩埚,B项错误;C.蒸馏时应使用直形冷凝管,不能使用球形冷凝管,若用球形冷凝管,部分冷凝液会残留在球形冷凝管中,C项错误;D.配制一定物质的量浓度的溶液,定容时需要使用胶头滴管,D项正确;答案选D。
11.下列说法正确的是( )
A.容量瓶不可以用作物质反应和溶解的容器
B.用湿润的pH试纸测定某溶液的pH
C.利用蒸发结晶可以提纯混有少量KCl的KNO3
D.用CCl4萃取碘水中的碘,静置后下层溶液呈紫红色
【答案】AD
【解析】容量瓶是用来配制一定物质的量浓度溶液的仪器,不能用作物质反应和溶解的容器,A正确;用湿润的pH试纸测定某溶液的pH,则相当于将溶液稀释了,测酸性溶液pH会偏大,测碱性溶液pH会偏小,B错误;KCl和KNO3的溶解度受温度影响都较大,所以不能利用蒸发结晶提纯混有少量KCl的KNO3,C错误;碘在CCl4中的溶解度比在水中的大,且四氯化碳的密度比水的大,与水分层后在下层,故用四氯化碳萃取碘水中的碘,静置后下层溶液即碘的CCl4溶液呈紫红色,D正确。
12.(2023·全国乙卷)下列装置可以用于相应实验的是
【答案】D
【详解】A.Na2CO3固体比较稳定,受热不易分解,所以不能采用加热碳酸钠的方式制备二氧化碳,A错误;
B.乙醇和乙酸是互溶的,不能采用分液的方式分离,应采用蒸馏来分离,B错误;
C.二氧化硫通入品红溶液中,可以验证其漂白性,不能验证酸性,C错误;
D.测量氧气体积时,装置选择量气筒,测量时要恢复到室温,两边液面高度相等,D正确;
故选D。
13.(2023秋·河北唐山·高三统考期末)配制480 mL 0.1 ml·L-1的溶液,部分实验操作示意图如下:
下列说法正确的是
A.需称量5.1 g 固体
B.上述实验操作步骤的正确顺序为③①②④
C.将容量瓶洗涤干净,须干燥后才可使用
D.定容时仰视刻度线,使溶液浓度偏高
【答案】B
【解析】A.配制480 mL 0.1 ml·L-1的溶液需要选用500mL的容量瓶,称取固体的质量为,A错误;B.上述步骤中实验顺序为溶解、转移、定容、摇匀,为③①②④,B正确;C.容量瓶洗干净后有水也不影响配制溶液的浓度,因为定容的时候也需要加蒸馏水,C错误;D.定容时仰视刻度线,溶液体积偏大,使溶液浓度偏低,D错误;故选B。
14.用下列实验方案及所选玻璃仪器(非玻璃仪器任选)就能实现相应实验目的的是( )
【答案】AD
【解析】A项,二者溶解度受温度影响不同,冷却结晶后过滤可分离,故A正确;B项,NaClO具有强氧化性,不能用pH试纸测定0.1 ml·L-1 NaClO溶液的pH,则不能确定pH大小,不能比较酸性强弱,故B错误;C项,银镜反应需要在碱性条件下进行,在加入银氨溶液之前需要加入NaOH溶液中和未反应的酸,故C错误;D项,1 L 1.6%的 CuSO4溶液(溶液密度近似为1 g/mL)中溶质的物质的量是0.1 ml,溶液的质量是25 g+975 g=1 000 g,25 g CuSO4·5H2O 中硫酸铜的物质的量是0.1 ml,故D正确。
A.试剂分类存放
B.量取稀盐酸
C.碱式滴定管排气泡
D.滴加酚酞
实验操作
分离固体和液体
熔化NaOH固体
蒸馏
配制一定物质的量浓度的溶液
部分仪器
选项
A
B
C
D
A
B
C
D
制备
分离乙醇和乙酸
验证酸性
测量体积
选项
实验目的
实验方案
所选玻璃仪器
A
除去KNO3中少量NaCl
将混合物制成热的饱和溶液,冷却结晶,过滤
酒精灯、烧杯、玻璃棒、漏斗
B
证明HClO和CH3COOH的酸性强弱
同温下用pH试纸测定0.1 ml·L-1 NaClO溶液和0.1 ml·L-1 CH3COONa溶液的pH
玻璃棒、玻璃片
C
检验蔗糖水解产物具有还原性
向蔗糖溶液中加入几滴稀硫酸,水浴加热几分钟,再向其中加入新制的银氨溶液,并水浴加热
试管、烧杯、酒精灯、滴管
D
配制1 L 1.6%的CuSO4溶液(溶液密度近似为1 g/mL)
将25 g CuSO4·5H2O溶解在975 mL水中
烧杯、量筒、玻璃棒
易错类型11 化学能与电能(9大易错点)-备战2025年高考化学易错题: 这是一份易错类型11 化学能与电能(9大易错点)-备战2025年高考化学易错题,文件包含易错类型11化学能与电能9大易错点原卷版docx、易错类型11化学能与电能9大易错点解析版docx等2份试卷配套教学资源,其中试卷共38页, 欢迎下载使用。
易错类型05 化学计量(5大易错点)-备战2025年高考化学易错题: 这是一份易错类型05 化学计量(5大易错点)-备战2025年高考化学易错题,文件包含易错类型05化学计量5大易错点原卷版docx、易错类型05化学计量5大易错点解析版docx等2份试卷配套教学资源,其中试卷共31页, 欢迎下载使用。
易错类型02 化学用语(7大易错点)-备战2025年高考化学易错题: 这是一份易错类型02 化学用语(7大易错点)-备战2025年高考化学易错题,文件包含易错类型02化学用语7大易错点原卷版docx、易错类型02化学用语7大易错点解析版docx等2份试卷配套教学资源,其中试卷共33页, 欢迎下载使用。

