所属成套资源:暑假物理辅导讲义2023-2024学年苏科版物理八年级上册
第16讲 人眼看不见的光(含答案)(预习)2025学年八年级物理上册暑假提升讲义(苏科版)
展开这是一份第16讲 人眼看不见的光(含答案)(预习)2025学年八年级物理上册暑假提升讲义(苏科版),文件包含第16讲人眼看不见的光教师版预习2025学年八年级物理上册暑假提升讲义苏科版docx、第16讲人眼看不见的光学生版预习2025学年八年级物理上册暑假提升讲义苏科版docx等2份学案配套教学资源,其中学案共16页, 欢迎下载使用。
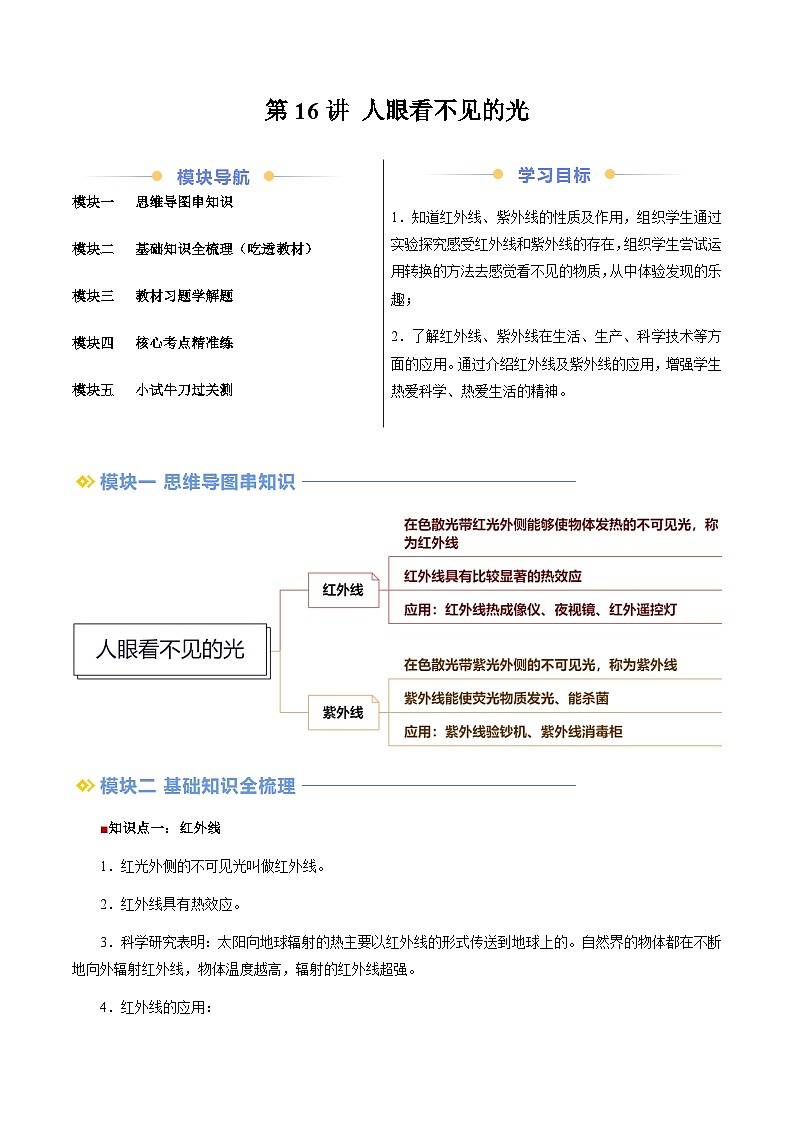
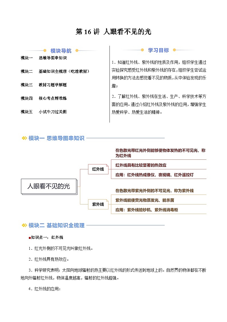
■知识点一:红外线
1.红光外侧的不可见光叫做红外线。
2.红外线具有热效应。
3.科学研究表明:太阳向地球辐射的热主要以红外线的形式传送到地球上的。自然界的物体都在不断地向外辐射红外线,物体温度越高,辐射的红外线超强。
4.红外线的应用:
(1)红外线加热;(2)红外线照相;(3)红外线医疗;(4)红外线遥感;(5)红外线夜视仪。
■知识点二:紫外线
1.紫光外侧的不可见光叫做紫外线。
2.紫外线的性质:能使荧光物质发光。
3.紫外线的应用:
(1)紫外线灭菌;(2)紫外线验钞机;(3)紫外线拍照;(4)紫外线防护帽。
■知识点三:紫外线与臭氧层
臭氧是一种具有微腥臭、浅蓝色的气体,主要聚集在离地面20—25km的平流层内,科学家称之为臭氧层。臭氧层好像是保护伞,它能吸收绝大部分来自太阳的紫外线,使地球上上的生物免遭大量紫外线的直接照射,但氟氯化物易破坏臭氧层,因此全世界的科学家呼吁拯救臭氧层,禁止使用氟氯化物。
考向一:紫外线
【例1】有一生产注射器的私营企业.为了节省电,而又必须对工作环境消毒杀菌,就让工人在灭菌灯下工作,这种做法对吗?为什么?
【答案】不对;工人经常在强紫外线的环境下工作,会严重损害身体健康
【分析】紫外线可以有助于合成维生素D;紫外线可以杀死微生物,可以用紫外线来灭菌;紫外线可以使荧光物质发光,所以可以使用紫外线来验钞.
【解析】适量的紫外线照射对身体有益,但工人经常在强紫外线的环境下工作,会严重损害身体健康,所以这种做法不对.
故答案为不对;工人经常在强紫外线的环境下工作,会严重损害身体健康.
考向二:红外线
【例2】如图所示的“测温枪”,是利用 (选填“红外线”或“紫外线”)来测量体温的。
【答案】 红外线
【解析】测温枪是利用人体发出的红外线来测量体温的。
一、单选题
1.下列事例中,属于应用紫外线的荧光效应原理来工作的是( )
A.夜视仪B.遥控器
C.验钞机D.医生用B超检查身体
【答案】C
【解析】A.夜视仪是利用红外线的热效应来工作的,故A不符合题意;
B.遥控器的前端有一个发光的二极管,可以发射红外线,用它来传递信息,实现对电视等电器的控制,故B不符合题意;
C.验钞机是利用紫外线能使荧光物质发光来鉴别钞票的真伪,故C符合题意。
D.医生用B超检查身体,利用了声音能传递信息,故D不符合题意。
故选C。
2.下列说法正确的是( )
A.图甲中,发生漫反射时光线不遵守光的反射定律
B.图乙中,电视遥控器发出的是紫外线
C.图丙中,“钢笔错位”是由光的折射形成的
D.图丁中,电视机屏幕的色彩是由红、黄、蓝三种色光混合成的
【答案】C
【解析】A.镜面反射和漫反射都遵循光的反射定律,发生漫反射时,所有的光线都遵守光的反射定律,故A错误;
B.红外线可以用在电视机遥控器上,遥控器发出红外线,可以实现无线遥控,故B错误;
C.“钢笔错位”是折射现象,是由光的折射形成的,故C正确;
D.红、绿、蓝三种单色光按不同的比例混合能合成任意一种色光,所以彩色电视机的荧光屏上丰富多彩的画面是由红、绿、蓝三种单色光合成的,故D错误。
故选C。
3.下列四幅图所对应的物理知识,正确的是( )
A.甲图:空间站内弹古筝——真空能传声
B.乙图:“B超”查身体——声能传递能量
C.丙图:验钞——红外线使荧光物质发光
D.丁图:安装消声器——在声源处减弱噪声
【答案】D
【解析】A.空间站内弹古筝——空间站内部有空气,空气可以传声,真空不能传声,故A错误;
B. “B超”查身体——声能传递信息,故B错误;
C.验钞——紫外线使荧光物质发光,故C错误;
D.减弱噪声的三种途径:在声源处减弱;在传播过程中减弱;在人耳处减弱。安装消声器——在声源处减弱噪声,故D正确。
故选D。
4.下列关于光现象的描述,错误的是( )
A.紫外线帮助人体合成维生素D
B.人们利用红外线的热效应消毒杀菌
C.色光的三原色为红、绿、蓝
D.验钞机利用紫外线辨别钞票的真伪
【答案】B
【解析】A.紫外线能促使人体合成维生素D促进钙的吸收,故A正确,不符合题意;
B.紫外线化学效应强,所以人们利用紫处线消毒杀菌;红外线的热效应比较强,穿透力比较强,能制成热谱仪,制成红外线夜视仪,故B错误,符合题意;
C.红、绿、蓝三色光混合后能产生各种色彩,这三种色光叫做色光的三原色,各种色光等比例混合为白色,故C正确,不符合题意;
D.验钞机利用紫外线能使荧光物质发光来辨别钞票的真伪,故D正确,不符合题意。
故选B。
5.红外线体温检测仪是利用红外线工作的,测量体温时不用跟人体直接接触,可以有效防止“新冠肺炎”的交叉传播。下列哪些仪器是利用红外线工作的( )
A.验钞机B.交通测速器
C. B超仪D.电视遥控器
【答案】D
【解析】A.验钞机是利用紫外线可以使荧光物质发光的原理制成的,故A不符合题意;
B.交通测速器是利用超声波工作的,故B不符合题意;
C.医用B超机是利用超声波工作的,故C不符合题意;
D.电视机遥控器是通过红外线来进行遥控的,故D符合题意。
故选D。
二、多选题
6.红外线和紫外线的应用非常广泛,下列仪器中属于利用红外线工作的是( )
A.验钞机B.夜视仪
C.电视机遥控器D.医院用的消毒灯
【答案】BC
【解析】A.验钞机是利用紫外线可以使荧光物质发光的原理制成的,故A不符合题意;
B.一切物体都会向外辐射红外线,温度越高,辐射的红外线越多,夜视仪就是通过接收物体发出的红外线来成像的,故B符合题意;
C.电视机遥控器可以发射红外线,利用红外线控制电视机,故C符合题意;
D.医院用的消毒灯是利用紫外线可以杀死微生物的原理制成的,故D不符合题意。
故选BC。
7.有了光,自然界才绚丽多彩。下列有关光的说法中正确的是( )
A.光的色散和光的漫反射实质是一样的
B.红外线和紫外线的应用非常广泛,额温枪是利用红外线热效应工作的
C.电视画面的颜色是由红、黄、蓝三种色条合成的
D.白光是复色光,主要由红、橙、黄、绿、蓝、靛、紫七色光混合而成
【答案】BD
【解析】A.光的色散属于光的折射现象,漫反射是光的反射,故A错误;
B.额温枪的原理是利用红外线热效应工作的,故B正确;
C.色光的三原色:红、绿、蓝,电视画面的颜色是由红、绿、蓝三种色条合成,故C错误;
D.白光可以色散为红、橙、黄、绿、蓝、靛、紫七种色光,故红、橙、黄、绿、蓝、靛、紫等多种色光按一定比例混合可以得到白光,故D正确。
故选BD。
8.下列关于红外线和紫外线的说法错误的是( )
A.红外线是红色的光,紫外线是紫色的光
B.红外线和紫外线属于声波的一种
C.电视机遥控器通过发出红外线实现对电视机的控制
D.适当的紫外线照射对骨骼的生长有益处
【答案】AB
【解析】A.在红光之外,有一种看不见的光叫红外线;在紫光之外,有一种看不见的光叫紫外线,故A错误,符合题意;
B.红外线和紫外线属于光,不是声波,故B错误,符合题意;
C.红外线有遥控作用,电视机遥控器通过发出红外线实现对电视机的控制,故C正确,不符合题意;
D.紫外线能促进骨骼生长发育,适当的紫外线照射对骨骼的生长有益处,故D正确,不符合题意。
故选AB。
9.1666年,英国物理学家牛顿用三棱镜将太阳光分解成各种单色光,这种现象叫做光的色散。如图所示,关于太阳光的色散,下列说法正确的是( )
A.我们看到白屏上最上方的光是红光
B.光的色散说明太阳光包含有红、橙、黄、绿、蓝、靛、紫七种色光
C.彩色电视机画面上的丰富色彩是由红黄蓝三种色光混合而成的
D.紫光的外侧是紫外线,电视机的遥控器是利用紫外线实现了遥控功能
【答案】AB
【解析】AB.光色散时,色光依次按照红、橙、黄、绿、蓝、靛、紫排布,红光偏折最小,紫光偏折最大,所以图中白屏最上方的光是红光,故AB正确;
C.色光的三原色是红绿蓝,所以彩色电视机画面上的丰富色彩是由红绿蓝三种色光混合而成的,故C错误;
D.电视机的遥控器是利用红外线实现的遥控功能,故D错误。
故选AB。
三、填空题
10.如图所示,“导弹灭火”技术可解决高楼灭火难题,探测器上有两只眼:“红外线”和“激光”。当高楼内火源不明时 发现火源,再用 精确测量到火源距离(前两空均选填“红外线”或“激光”)。如果探测器从发射到接收到返回信号的时间为4×10﹣6s,那么探测器距离火源为 m。(激光光速为3×108m/s )
【答案】 红外线 激光 600
【解析】[1]红外线具有较强的热效应,当高楼内火源不明时,可用红外线发现火源。
[2]激光具有较强的抗干扰能力,故可用激光测距。
[3]如果探测器从发射到接收到返回信号的时间为4×10﹣6s,那么探测器距离火源为
11.物理学家 发现了色散现象,白光经三棱镜分解成许多不同颜色的光,测温枪是利用人体向外辐射的 进行测温的,太阳光中的 有消毒杀菌的作用,因此我们要多晒太阳(选填“红外线”或“紫外线”)。
【答案】 牛顿 红外线 紫外线
【解析】[1]英国物理学家牛顿用玻璃三棱镜分解太阳光,发现了色散现象。
[2]人体能向外辐射红外线,测温枪利用人体的红外线进行测温。
[3]太阳光中的紫外线能杀死微生物,有消毒杀菌作用。
12.17世纪英国物理学家 做了色散实验,揭开了颜色之谜;用放大镜观察彩色电视机荧光屏,可看到 三原色光;能快速测量体温的测温枪,它是利用 (选填"红外"或"紫外")线测温的。
【答案】 牛顿 红、绿、蓝 红外
【解析】[1]英国物理学家牛顿1666年让光通过三棱镜,揭开了光的颜色之谜,这就是光的色散现象。
[2]色光的三原色是红、绿、蓝,彩色电视机画面的颜色是由红、绿、蓝三种色光合成的。
[3]自然界中,一切物体都在不停的向周围空间发出红外线辐射能量,测温枪通过接收人体辐射出来的红外线来测量体温。
13.图甲所示的温度计是根据液体 的规律制成的;图乙所示的电视机遥控器是利用 (填“红外线”、“紫外线”)实现遥控的。
【答案】 液体的热胀冷缩 红外线
【解析】[1]液体温度计是利用液体的热胀冷缩的性质来工作的,图甲所示的温度计是水银温度计,故是根据液体液体的热胀冷缩的规律制成的。
[2]红外线的主要特性是热作用,主要用于热成像、红外测温、红外夜视、红外遥控等。图乙所示的电视机遥控器是利用红外线。
14.如图所示,太阳光通过三棱镜后,在光屏上会形成一条彩色光带(AB区域),这种现象叫 。用温度计分别在不同色光区域测温,发现温度计放在 外侧时温度计示数上升较快; 外侧的光能使荧光物质发光。(后面两空都选填“A”或“B”)
【答案】 光的色散 A B
【解析】[1]太阳光是白光,它通过三棱镜后被分解成各种颜色的光,这种现象称为光的色散。
[2]红外线具有很强的热效应,三棱镜对红光的偏折能力最小,故A的外侧,温度计的示数上升最快。
[3]B外侧的紫外线能够使荧光物质发光。
四、简答题
15.红外线、紫外线跟你的生活有什么联系?各举两例。
【答案】见解析
【解析】在光谱红端以外有一种看不见的光叫红外线,在紫端以外,有一种看不见的光叫紫外线。一个物体,当它的温度升高时,尽管看起来外表还跟原来一样,但它辐射的红外线却会增强,可制成红外线夜视仪,红外线还可以用来遥控,电视遥控器可实现对电视机的控制;紫外线能杀菌制成消毒灯;能使荧光物质发光制成验钞机。
16.微波、紫外线、红外线都是电磁波,到网上查一查,它们各有哪些应用?有何发展前景?
【答案】见解析
【解析】红外线的用途:热谱仪、电视遥控器、夜视仪等,红外线前景:红外线光波炉;紫外线的用途:使荧光物质发光、有助于合成维生素D、消毒,紫外线前景:紫外线光疗仪;微波的用途:微波炉、微波通信,微波前景:微波输电。模块一 思维导图串知识
模块二 基础知识全梳理(吃透教材)
模块三 教材习题学解题
模块四 核心考点精准练
模块五 小试牛刀过关测
1.知道红外线、紫外线的性质及作用,组织学生通过实验探究感受红外线和紫外线的存在,组织学生尝试运用转换的方法去感觉看不见的物质,从中体验发现的乐趣;
2.了解红外线、紫外线在生活、生产、科学技术等方面的应用。通过介绍红外线及紫外线的应用,增强学生热爱科学、热爱生活的精神。
相关学案
这是一份第16讲 人眼看不见的光(含答案)(预习) 2024年新八年级物理暑假提升讲义(苏科版2024),文件包含第16讲人眼看不见的光教师版预习2024年新八年级物理暑假提升讲义苏科版2024pdf、第16讲人眼看不见的光学生版预习2024年新八年级物理暑假提升讲义苏科版2024pdf等2份学案配套教学资源,其中学案共16页, 欢迎下载使用。
这是一份第22讲+水循环(含答案)(预习)2025学年八年级物理上册暑假提升讲义(苏科版),文件包含第22讲+水循环教师版预习2025学年八年级物理上册暑假提升讲义苏科版docx、第22讲+水循环学生版预习2025学年八年级物理上册暑假提升讲义苏科版docx等2份学案配套教学资源,其中学案共20页, 欢迎下载使用。
这是一份第15讲 透镜的应用(含答案)(预习)2025学年八年级物理上册暑假提升讲义(苏科版),文件包含第15讲透镜的应用教师版预习2025学年八年级物理上册暑假提升讲义苏科版docx、第15讲透镜的应用学生版预习2025学年八年级物理上册暑假提升讲义苏科版docx等2份学案配套教学资源,其中学案共36页, 欢迎下载使用。

