[生物][期末]山东省烟台市2023-2024学年高一下学期期末考试试题(解析版)
展开1.答题前,考生务必将自己的姓名、考生号等填写在答题卡和试卷指定位置。
2.回答选择题时,选出每小题答案后,用铅笔把答题卡上对应题目的答案标号涂黑。如需改动,用橡皮擦干净后,再选涂其他答案标号。回答非选择题时,将答案写在答题卡上。写在本试卷上无效。
3.考试结束后,将本试卷和答题卡一并交回。
一、选择题:本题共15小题,每小题2分,共30分。每小题只有一个选项符合题目要求。
1. 下列关于孟德尔一对相对性状的豌豆杂交实验的说法,错误的是( )
A. F1形成的不同类型雌雄配子的生活力相同是实现3:1的分离比必须满足的条件
B. F1自交F2出现性状分离,是控制相关性状的遗传因子遵循分离定律遗传的结果
C. “测交后代共166株,其中85株高茎81株矮茎”属于假说-演绎法中的演绎推理
D. 要鉴别和保留F2中纯合高茎豌豆最简便易行的方法是自交
【答案】C
【分析】假说—演绎法:在观察和分析基础上提出问题以后,通过推理和想象提出解释问题的假说,根据假说进行演绎推理,推出预测的结果,再通过实验来检验。如果实验结果与预测相符,就可以认为假说是正确的,反之,则可以认为假说是错误的。其基本步骤:提出问题→作出假说→演绎推理→ 实验验证→得出结论。
【详解】A、F1形成的不同类型雌雄配子的生活力相同是实现3:1的分离比必须满足的条件之一,此外,还需要满足F1雌雄配子结合机会相等、F2数量足够多且活力相同等条件,A正确;
B、F1自交得F2,F2出现性状分离现象,这是控制相关性状的遗传因子遵循分离定律遗传的结果,B正确;
C、“测交后代共166株,其中85株高茎81株矮茎”是测交实验的实验结果,属于假说—演绎法中的实验验证,C错误;
D、要鉴别和保留F2中纯合高茎豌豆最简便易行的方法是自交,若自交后代不发生性状分离,则为纯合子,否则为杂合子,D正确。
故选C。
2. 在性状分离比的模拟实验中,某同学在两个小桶内各装入20个等大的彩球(红色、蓝色各 10个,分别代表“配子”D、d)。分别从两桶内随机抓取1个彩球组合在一起并记录,直至抓完桶内彩球,统计结果为DD:Dd:dd=7:6:7。下列说法和建议正确的是( )
A. 两个小桶代表雌、雄生殖器官,两个桶内的彩球总数必须相同
B. 每次抓取后,应将抓取的彩球放回原桶,保证每种“配子”被抓取的概率相等
C. 若实验中将每次抓取的彩球放回原桶,则不同颜色彩球组合出现的概率大致为1/3
D. 来自两个小桶的不同彩球的随机组合,模拟的是基因的自由组合
【答案】B
【分析】分离定律的内容是在杂合体进行自交形成配子时,等位基因随着一对同源染色体的分离而彼此分开,分别进入不同的配子中,产生的两种配子比例为1∶1,产生的后代性状比例为1∶2∶1。
【详解】A、两个小桶代表雌、雄生殖器官,两个桶内的彩球总数可以不同,一般情况下,雄配子数多余雌配子数,A错误;
B、如果每次抓取后没有将抓取的积木放回原桶,会使每种配子被抓取的概率不相等,所以每次抓取后,应将抓取的配子放回原桶,以保证每种配子被抓取的概率相等,B正确;
C、若实验中将每次抓取的彩球放回原桶,则不同颜色彩球组合出现的概率大致为DD:Dd:dd=1:2:1,C错误;
D、来自两个小桶的不同彩球的随机组合,模拟的是受精作用,D错误。
故选B。
3. 生物学的进步离不开科学方法和技术的发展,下列有关科学方法和技术的叙述错误的是( )
A. 摩尔根通过果蝇杂交实验首次将一个特定基因定位在一条特定染色体上
B. 科学家利用同位素标记和离心技术揭示了DNA 半保留复制的奥秘
C. 沃森和克里克运用构建物理模型的方法研究了DNA 分子的结构
D. 萨顿研究基因和染色体的位置关系运用了假说-演绎法
【答案】D
【分析】假说—演绎法:在观察和分析基础上提出问题以后,通过推理和想象提出解释问题的假说,根据假说进行演绎推理,推出预测的结果,再通过实验来检验,如果实验结果与预测相符,就可以认为假说是正确的,反之,则可以认为假说是错误的。
【详解】A、摩尔根以果蝇为材料,运用了假说-演绎法,并通过果蝇杂交实验将基因定位于染色体上,A正确;
B、梅塞尔森和斯塔尔证明DNA半保留复制,利用了密度梯度离心法和同位素标记技术,B正确;
C、沃森和克里克用建构物理模型的方法揭示了DNA是双螺旋结构,C正确;
D、萨顿运用了类比法提出了基因和染色体的位置关系的假说,D错误。
故选D。
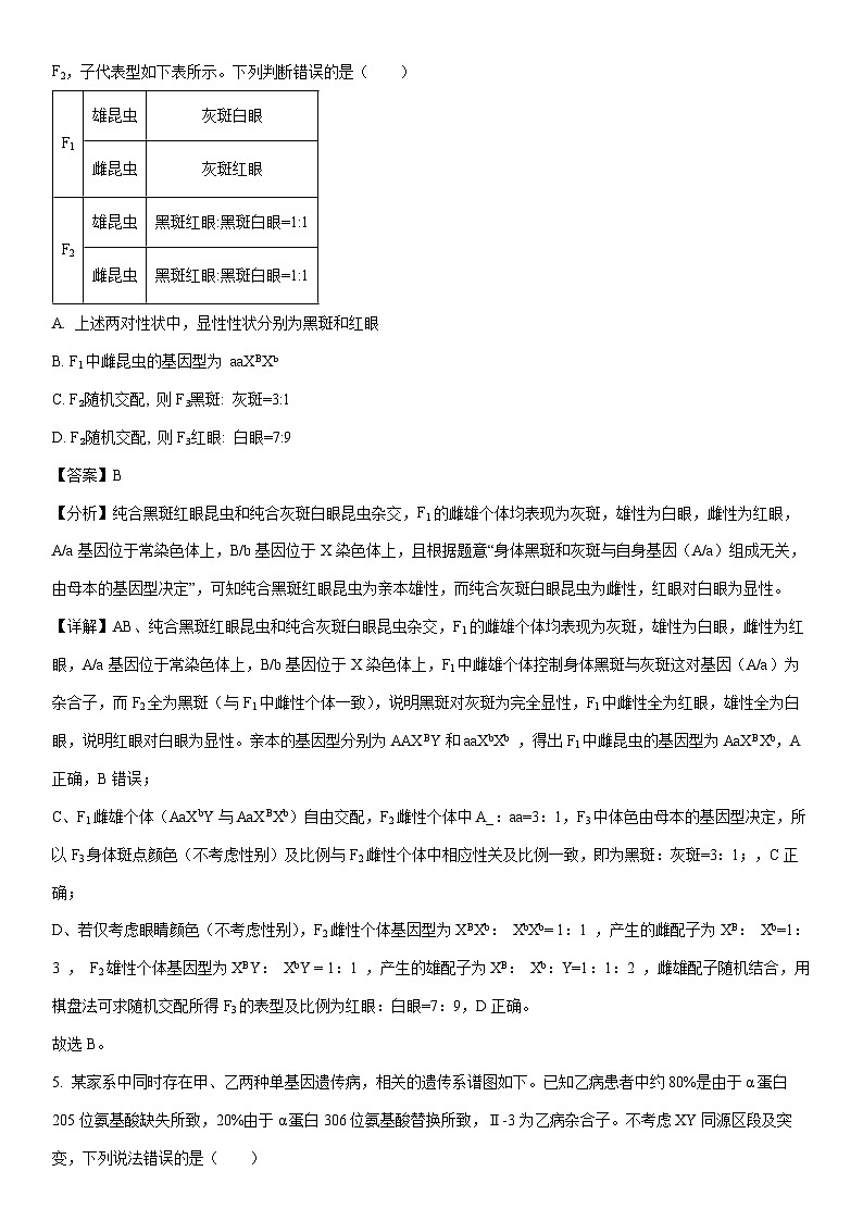
4. 某昆虫的性别决定方式为XY型,其身体的黑斑和灰斑与自身基因(A、a)组成无关,由母本的基因型决定,而红眼和白眼由自身基因(B、b)决定。现有纯合黑斑红眼昆虫和纯合灰斑白眼昆虫杂交,得到F1,让F1自由交配得F2,子代表型如下表所示。下列判断错误的是( )
A. 上述两对性状中,显性性状分别为黑斑和红眼
B. F1中雌昆虫的基因型为 aaXBXᵇ
C. F₂随机交配, 则F₃黑斑: 灰斑=3:1
D. F₂随机交配, 则F₃红眼: 白眼=7:9
【答案】B
【分析】纯合黑斑红眼昆虫和纯合灰斑白眼昆虫杂交,F1的雌雄个体均表现为灰斑,雄性为白眼,雌性为红眼,A/a基因位于常染色体上,B/b基因位于X染色体上,且根据题意“身体黑斑和灰斑与自身基因(A/a)组成无关,由母本的基因型决定”,可知纯合黑斑红眼昆虫为亲本雄性,而纯合灰斑白眼昆虫为雌性,红眼对白眼为显性。
【详解】AB、纯合黑斑红眼昆虫和纯合灰斑白眼昆虫杂交,F1的雌雄个体均表现为灰斑,雄性为白眼,雌性为红眼,A/a基因位于常染色体上,B/b基因位于X染色体上,F1中雌雄个体控制身体黑斑与灰斑这对基因(A/a)为杂合子,而F2全为黑斑(与F1中雌性个体一致),说明黑斑对灰斑为完全显性,F1中雌性全为红眼,雄性全为白眼,说明红眼对白眼为显性。亲本的基因型分别为AAXBY和aaXbXb ,得出F1中雌昆虫的基因型为AaXBXb,A正确,B错误;
C、F1雌雄个体(AaXbY与AaXBXb)自由交配,F2雌性个体中A_:aa=3:1,F3中体色由母本的基因型决定,所以F3身体斑点颜色(不考虑性别)及比例与F2雌性个体中相应性关及比例一致,即为黑斑:灰斑=3:1;,C正确;
D、若仅考虑眼睛颜色(不考虑性别),F2雌性个体基因型为XBXb: XbXb= 1:1 ,产生的雌配子为XB: Xb=1:3 , F2雄性个体基因型为XBY: XbY = 1:1 ,产生的雄配子为XB: Xb:Y=1:1:2 ,雌雄配子随机结合,用棋盘法可求随机交配所得F3的表型及比例为红眼:白眼=7:9,D正确。
故选B。
5. 某家系中同时存在甲、乙两种单基因遗传病,相关的遗传系谱图如下。已知乙病患者中约80%是由于α蛋白205位氨基酸缺失所致,20%由于α蛋白306位氨基酸替换所致,Ⅱ-3为乙病杂合子。不考虑XY同源区段及突变,下列说法错误的是( )
A. 甲、乙两病的致病基因都不位于Y染色体上
B. 若Ⅲ-1 患甲病,则甲病一定为常染色体隐性遗传病
C. 仅考虑乙病, I-1 和I-2的基因组成不同
D. 若Ⅰ-1不携带甲病致病基因,则Ⅱ-2是杂合子的概率为3/4
【答案】D
【分析】题图分析,Ⅰ-1和Ⅰ-2表现正常,Ⅱ-3患乙病,说明乙病是常染色体隐性遗传病,Ⅱ-4患有甲病,则甲病是隐性遗传病。但不能确定甲病相关基因的位置。
【详解】A、Y染色体上的遗传病表现为限雄遗传,根据遗传系谱图可知,乙病为常染色体隐性遗传病,而Ⅰ-1表现正常,Ⅱ-4患有甲病,据此可判断甲病的致病基因不位于Y染色体上,A正确;
B、若Ⅲ-1 患甲病,而Ⅱ-1不患甲病,因而可推测甲病一定为常染色体隐性遗传病,B正确;
C、仅考虑乙病, I-1 和I-2均为杂合子,但题中显示Ⅱ-3患乙病,且为为乙病杂合子,据此可判断I-1 和I-2的基因组成不同,C正确;
D、若Ⅰ-1不携带甲病致病基因,则可判断甲病为伴X隐性遗传病,若相关基因用A/a表示,则Ⅰ-1和Ⅰ-2的基因型可表示为XAXa和XAY,则Ⅱ-2是杂合子的概率为1/2,D错误。
故选D。
6. 已知某病毒的链状DNA 分子共有a个碱基,其中腺嘌呤有m个,G与C之和占全部碱基的35.8%。该DNA 分子一条已知链上的T与C 分别占该链碱基总数的32.9%和17.1%,其中部分碱基序列是5'-TGCATCAAG-3'。下列叙述错误的是( )
A. 该DNA 分子中含有2个游离的磷酸基团、 (1.5a-m) 个氢键
B. 该DNA分子复制4次,需要游离的胞嘧啶脱氧核苷酸7.5(a-2m)个
C. 已知链的互补链中T和C分别占该链碱基总数的31.3%和18.7%
D. 已知链对应的互补链的部分碱基序列是5'-ACGTAGTTC 3'
【答案】D
【分析】碱基互补配对原则的规律:
(1)在双链DNA分子中,互补碱基两两相等,A=T,C=G,A+G=C+T,即嘌呤碱基总数等于嘧啶碱基总数。
(2)DNA分子的一条单链中(A+T)/(G+C)的比值等于其互补链和整个DNA分子中该种比例的比值;
(3)DNA分子一条链中(A+G)/(T+C)的比值与互补链中的该种碱基的比值互为倒数,在整个双链中该比值为1;
(4)不同生物的DNA分子中互补配对的碱基之和的比值不同,即(A+T)/(C+G)的比值不同。该比值体现了不同生物DNA分子的特异性。
(5)双链DNA分子中,A=(A1+A2)/2,其他碱基同理。
【详解】A、该DNA 分子为链状,因此,其结构中含有2个游离的磷酸基团,其中碱基总数为a,腺嘌呤为m个,则鸟嘌呤为a/2-m,又A和T之间有2个氢键,G和C之间有3个氢键,则该DNA分子中含有的氢键数目为2m+3(a/2-m)= (1.5a-m) 个氢键,A正确;
B、结合A项分析可知,该DNA分子中含有胞嘧啶脱氧核苷酸的数目为(a/2-m),该DNA分子复制4次,相当于新合成(24-1)=15个DNA分子,则该过程中需要游离的胞嘧啶脱氧核苷酸的数目为15(a/2-m)=7.5(a-2m)个,B正确;
C、已知该DNA 分子一条已知链上T与C 分别占该链碱基总数的32.9%和17.1%,且该DNA分子中G与C之和占全部碱基的35.8%,A和T碱基之和为64.2%,则其互补链中T的含量为64.2%-32.9%=31.3%、C占该链碱基总数的比例为35.8%-17.1%=18.7%,C正确;
D、DNA两条链的关系表现为反向平行关系,已知链部分碱基序列是5'-TGCATCAAG-3',则对应的互补链的部分碱基序列是5'-CTTGATGCA- 3',D错误。
故选D。
7. 假定在含有腺嘌呤 80%和尿嘧啶20%的溶液中获得各种合成mRNA,并以这些mRNA 为模板合成蛋白质。发现其所含氨基酸的相对比是:异亮氨酸是酪氨酸的4倍,异亮氨酸是苯丙氨酸的16倍,赖氨酸是酪氨酸的16倍。下列关于氨基酸密码子的叙述错误的是( )
A. 酪氨酸的密码子可能是 AAU
B. 赖氨酸的密码子是AAA
C. 苯丙氨酸的密码子是 UUU
D. 异亮氨酸的密码子可能是 AUA
【答案】A
【分析】mRNA上三个相邻的碱基决定一个氨基酸,这样的三个碱基称为密码子。反密码子:每个tRNA上三个碱基可以与mRNA上的密码子互补配对,这样的三个碱基称为反密码子。
【详解】ABCD、由题意可知,溶液中腺嘌呤80%、尿嘧啶20%,一个密码子有3个碱基,其中每个碱基是A的概率为80%=4/5,是U的概率为20%=1/5,因此该密码子3个碱基都是A的概率为4/5×4/5×4/5=64/125,3 个碱基中有2个是A、1个是U的概率为4/5×4/5×1/5=16/125,3个碱基中有1个是A、2个是U的概率为4/5×1/5×1/5=4/125,3个碱基中都是U的概率为1/5×1/5×1/5=1/125,即3个碱基都是A:3个碱基中有2个A、1个U:3个碱基中有1个A、2个U:3个碱基都是U=64:16:4:1。由题可知,异亮氨酸是酪氨酸的4倍,异亮氨酸是苯丙氨酸的16倍,赖氨酸是酪氨酸的16倍,设苯丙氨酸为a,则异亮氨酸为16a,酪氨酸为16a÷4=4a,赖氨酸为4a×16=64a,即赖氨酸:异亮氨酸:酪氨酸:苯丙氨酸=64:16:4:1,该比例正好和上面的密码子种类的比例相同,说明赖氨酸密码子都是A,异亮氨酸密码子中有2个A、1个U,酪氨酸密码子中有1个A、2个U,苯丙氨酸密码子都是U,BCD正确,A错误。
故选A。
8. 科学家用强还原剂处理携带半胱氨酸(Cys) 的 tRNA⁶*,使 Cys被还原成丙氨酸(Ala)后,仍附着在原tRNA 上,当这个Ala-tRNA⁶*用于体外蛋白质合成系统时,Ala会掺入以前正常多肽Cys的位置。下列叙述错误的是( )
A. 密码子的简并是指一种 tRNA 可以携带多种氨基酸
B. Ala-tRNA6*可识别mRNA 上 Cys的密码子
C. 体外蛋白质合成系统中应有模板、原料、酶、能量等
D. 反密码子与密码子的配对不由tRNA 上结合的氨基酸决定
【答案】A
【分析】密码子位于mRNA上,反密码子位于tRNA上,两者根据碱基互补配对原则进行配对。
【详解】A、密码子的简并是指一种氨基酸可能由多种tRNA转运的情况,A错误;
B、由题意可知,Ala-tRNA6*上携带的反密码子没有改变,可识别mRNA 上 Cys的密码子,B正确;
C、体外蛋白质合成系统中应有模板mRNA、原料氨基酸、酶、能量等,C正确;
D、由题意可知,经强还原剂还原后, tRNA⁶*携带的氨基酸有Cys变为Ala,但对应的密码子相同,反密码子与密码子的配对不由tRNA 上结合的氨基酸决定,D正确。
故选A。
9. FTO蛋白可擦除N基因mRNA的甲基化修饰,避免N基因mRNA 被Y蛋白识别而降解,从而提高鱼类的抗病能力。下列分析错误的是( )
A. Y蛋白能识别N基因mRNA 的甲基化修饰
B. N 基因mRNA 甲基化会影响其转录
C. N基因的表达会提高鱼类的抗病能力
D. mRNA 甲基化与DNA 甲基化均属于表观遗传范畴
【答案】B
【分析】表观遗传是指生物体基因的碱基序列不变,而基因表达与表型发生可遗传变化的现象,即不依赖于DNA序列的基因表达状态与表型的改变。
【详解】A、题意显示,FTO蛋白可擦除N基因mRNA的甲基化修饰,避免mRNA被Y蛋白识别而降解,说明Y蛋白能识别mRNA甲基化修饰,A正确;
B、mRNA甲基化会影响其翻译过程,B错误;
C、FTO蛋白可擦除N基因mRNA的甲基化修饰,避免mRNA被Y蛋白识别而降解从而提高鱼类的抗病能力,说明N基因的表达会提高鱼类的抗病能力,C正确;
D、mRNA 甲基化与DNA 甲基化均会影响基因表达,进而影响表型,都属于表观遗传范畴,D正确。
故选B。
10. 果蝇中棘眼(ec)、横脉缺失(cv)、截毛(ct)3个隐性突变基因排列于X染色体上。用纯合的截毛雌果蝇A和纯合的野生雄果蝇交配,后代无论雌雄果蝇全是野生型。把棘眼个体与横脉缺失个体交配,得到杂合的雌蝇B,将B与隐性纯合雄蝇测交,统计测交后代F1表型情况如下表 (“+”表示野生性状)。下列判断正确的是( )
A. 一条X染色体上只有一个 ec基因、一个 cv基因、一个 ct基因
B. ct只位于X染色体上,自然界中截毛雄果蝇的概率大于雌果蝇的概率
C. 雌果蝇B共产生了4种基因型的卵细胞,其比例是1:1:1:1
D. 雌果蝇B减数分裂过程中染色体发生交换的初级卵母细胞的占比为1/5
【答案】D
【分析】题意分析:子代中有四种表现型,且比例为9∶9∶1∶1,说明Ec和cv连锁,ec和Cv连锁,说明B个在产生卵细胞的过程中发生了交换,进而产生了四种比例不等的配子。
【详解】A、果蝇中棘眼(ec)、横脉缺失(cv)、截毛(ct)3个隐性突变基因排列于X染色体上,由于DNA复制,一条X染色体上会有一个或两个 ec基因、 cv基因、 ct基因,A错误;
B、用纯合的截毛雌果蝇A和纯合的野生雄果蝇交配,后代无论雌雄果蝇全是野生型,说明相关基因位于X、Y同源区,不能说明自然界中截毛雄果蝇的概率大于雌果蝇的概率,B错误;
C、根据表格信息可知,雌果蝇B共产生了4种基因型的卵细胞,其比例是9∶9∶1∶1,C错误;
D、根据表格信息可知,雌果蝇B共产生了4种基因型的卵细胞,其比例是9∶9∶1∶1,则雌果蝇B减数分裂过程中染色体发生交换的初级卵母细胞的占比为(1+1)/(1+1+9+9)×2=1/5,D正确。
故选D。
11. 大黄鱼(2n)的性别决定方式为XY型。用条石鲷精子刺激大黄鱼(基因型为AaBb)的次级卵母细胞发育(不能受精),同时用冷休克处理此细胞10 min,抑制其减数第二次分裂的细胞质分裂,经过常温孵化得到二倍体大黄鱼。以下叙述正确的是( )
A. 次级卵母细胞的染色体数目为n
B. 冷休克处理可使细胞发生染色体数目变异
C. 此方法得到的二倍体大黄鱼均为纯合子
D. 经此过程培育得到的大黄鱼雌性和雄性的比例为1:1
【答案】B
【分析】根据题意可知,若不考虑互换,减数第二次分裂后期着丝粒分裂,两条姐妹染色单体分开移向两极,这两条姐妹染色单体的基因相同。若减数第二次分裂的细胞质分裂没有分开,经过常温孵化得到二倍体大黄鱼是纯合子,若考虑互换,则两条姐妹染色单体的基因可能出现等位基因,若减数第二次分裂的细胞质分裂没有分开,经过常温孵化得到二倍体大黄鱼则是杂合子。
【详解】A、在用条石鲷精子刺激大黄鱼(基因型为AaBb)次级卵母细胞发育前,次级卵母细胞的染色体数目为n,刺激后,细胞质未分裂,此时染色体数为2n,A错误;
B、冷休克处理后,次级卵母细胞细胞质不分裂,卵母细胞的染色体数由n变为2n,该过程中细胞发生了染色体数目变异,B正确;
C、若不考虑互换,减数第二次分裂后期着丝粒分裂,两条姐妹染色单体分开移向两极,这两条姐妹染色单体的基因相同。若减数第二次分裂的细胞质分裂没有分开,经过常温孵化得到二倍体大黄鱼是纯合子,若减数第一次分裂前期同源染色体的非姐妹染色单体发生了互换,则两条姐妹染色单体的基因可能出现等位基因,若减数第二次分裂的细胞质分裂没有分开,经过常温孵化得到二倍体大黄鱼则是杂合子,C错误;
D、由于次培育过程只用到了卵母细胞,卵母细胞中的性染色体只有X染色体,所以经此过程培育得到的大黄鱼均是雌性,D错误。
故选B。
12. 基因P 的表达量与肝癌的发生有关,研究人员对正常肝组织及各期肝癌组织中基因P的mRNA 水平进行了检测,结果如图所示。下列叙述正确的是( )
A. 肝癌细胞是不受遗传物质控制的恶性增殖细胞
B. 基因P可能属于抑癌基因,在正常细胞中不表达
C. 基因P表达量与肝癌的恶性程度呈负相关
D. 肝癌细胞表面糖蛋白减少导致细胞的形态发生改变
【答案】C
【分析】癌细胞的特征:能够无限增殖,形态结构发生显著变化,细胞膜上的糖蛋白等物质减少,细胞之间的黏着性显著降低,容易在体内分散和转移等。
【详解】A、癌细胞是不受机体控制的恶性增殖细胞,但受遗传物质控制,A错误;
B、根据图示可知,正常肝组织的基因P表达量高,而随着癌症的加重,基因P的表达量降低,故推测基因P可能属于抑癌基因,抑癌基因在正常细胞中正常表达,B错误;
C、据图可知,基因P表达量与肝癌的恶性程度呈负相关,C正确;
D、肝癌细胞表面糖蛋白减少导致癌细胞容易分散和转移,D错误。
故选C。
13. 褐翅雪雀生活在低温、强紫外线的高海拔区。与低海拔区近缘不同种雪雀相比,褐翅雪雀体重显著增加且DTL 基因突变使其具有高DTL酶活性,该酶参与修复紫外线导致的DNA损伤。下列分析错误的是( )
A. 雪雀物种多样性是协同进化的结果
B. 褐翅雪雀的体重增加有助于其适应低温
C. 强紫外线环境使褐翅雪雀DTL 基因发生了定向突变
D. 低温、强紫外线直接作用于褐翅雪雀个体的表型从而影响其种群的基因频率
【答案】C
【分析】生物进化理论的内容:种群是生物进化的基本单位;突变和基因重组提供进化的原材料;自然选择导致种群基因频率的定向改变;通过隔离形成新的物种。基因频率的改变会受到突变、选择、迁移和遗传漂变的影响。自然选择的实质是环境对变异所对应的基因的选择,因而可以改变种群的基因频率。
【详解】A、不同物种之间,生物与无机环境之间,在相互影响中不断进化和发展,这就是协同进化,雪雀物种多样性是协同进化的结果,A正确;
B、体重增加,主要是脂肪增多,脂肪具有保温作用,则褐翅雪雀的体重增加有助于其适应低温,B正确;
C、环境对褐翅雪雀DTL基因具有选择作用,且突变是不定向的,C错误;
D、环境直接作用于褐翅雪雀个体的表型(而非基因型),从而影响其种群的基因频率,D正确。
故选C。
14. 拉马克的进化学说、达尔文的自然选择学说为研究生物进化轨迹提供了坚实的基础。下列有关生物进化的叙述正确的是( )
A. 拉马克提出的进化学说使生物学第一次摆脱了神学的束缚
B. 达尔文的自然选择学说解释了适应的形成和物种形成的原因
C. 达尔文认为群体中出现的所有变异和环境的定向选择是适应形成的必要条件
D. 比较解剖学和胚胎学可以为生物进化提供直接的证据
【答案】B
【分析】达尔文自然选择学说主要内容是过度繁殖、生存斗争、遗传变异、适者生存。由于受当时科学发展水平的限制,达尔文对遗传和变异的本质还不能做出科学的解释,同时他对生物进化的解释也局限于个体水平,达尔文还强调物种形成是渐变的结果,不能很好解释物种大爆发等现象,故现代生物进化论中对种群水平及基因水平的研究是对达尔文自然选择学说的修正与发展。
【详解】A、达尔文自然选择学说使生物学第一次摆脱了神学的束缚,走上了科学的道路,对生物进化的原因提出了合理的解释,A错误;
B、达尔文的自然选择学说解释了适应的形成和物种形成的原因,即自然选择学说能科学地解释生物进化的原因和生物的适应性、多样性的形成,B正确;
C、达尔文自然选择学说研究的是个体水平,没有上升到种群水平,他认为可遗传的变异和环境的定向选择是适应形成的必要条件,C错误;
D、比较解剖学和胚胎学可以为生物进化提供重要证据,但为生物进化提供直接证据的是化石,D错误。
故选B。
15. 某校学生进行“探究抗生素对细菌选择作用”实验,实验结果如图所示。下列相关叙述正确的是( )
A. 细菌可遗传变异的来源有基因突变、基因重组和染色体变异
B. 第1代的两种细菌相比,金黄色葡萄球菌对链霉素的抗性更强
C. 进行下一代培养时,须从抑菌圈边缘的菌落上挑取细菌
D. 实验结束后,应将细菌、培养基等立即冲刷后丢弃
【答案】C
【分析】抗生素是指由微生物(包括细菌、真菌、放线菌属)或高等动植物在生活过程中所产生的具有抗病原体或其他活性的一类次级代谢产物,能干扰其他生活细胞发育功能的化学物质。抗生素的抑菌或杀菌作用,主要是针对“细菌有而人(或其他动植物)没有”的机制进行杀伤,包含四大作用机理,即:抑制细菌细胞壁合成、增强细菌细胞膜通透性、干扰细菌蛋白质合成、抑制细菌核酸复制转录。
【详解】A、细菌为无性繁殖,且没有染色体结构,因此细菌可遗传变异的来源只有基因突变,因为基因重组发生在有性生殖的生物体内,A错误;
B、第1代的两种细菌相比,链霉素处理的金黄色葡萄糖球菌产生的抑菌圈更大,可见金黄色葡萄球菌对链霉素的抗性比大肠杆菌弱,B错误;
C、进行下一代培养时,须从抑菌圈边缘的菌落上挑取细菌,该部位的细菌具有对抗生素的抗性,C正确;
D、实验结束后,应将细菌、培养基等进行灭菌处理,避免污染环境,D错误。
故选C。
二、选择题:本题共5小题,每小题3分,共15分。每小题有一个或多个选项符合题目要求,全部选对得3分,选对但不全的得1分,有选错的得0分。
16. 某小鼠的基因型为 AaXBY(等位基因A、a位于8号染色体上),其减数分裂过程中产生了一个没有性染色体的基因型为AA 的配子。不考虑突变及染色体互换,只发生下列染色体行为不会导致该配子形成的是( )
A. 8号染色体在减数分裂Ⅰ后期未分离,性染色体在减数分裂Ⅰ后期未分离
B. 8号染色体在减数分裂Ⅰ后期未分离,性染色体在减数分裂Ⅱ后期未分离
C. 8号染色体在减数分裂Ⅱ后期未分离,性染色体在减数分裂Ⅰ后期未分离
D. 8号染色体在减数分裂Ⅱ后期未分离,性染色体在减数分裂Ⅱ后期未分离
【答案】AB
【分析】减数分裂过程:(1)减数第一次分裂前间期:染色体的复制。(2)减数第一次分裂:①前期:联会,同源染色体上的非姐妹染色单体互换;②中期:同源染色体成对的排列在赤道板上;③后期:同源染色体分离,非同源染色体自由组合;④末期:细胞质分裂。(3)减数第二次分裂过程:①前期:核膜、核仁逐渐解体消失,出现纺锤体和染色体;②中期:染色体形态固定、数目清晰;③后期:着丝粒分裂,姐妹染色单体分开成为染色体,并均匀地移向两极;④末期:核膜、核仁重建、纺锤体和染色体消失。
【详解】已知小鼠的基因型为 AaXBY(等位基因A、a位于8号染色体上),其减数分裂过程中产生了一个没有性染色体的基因型为AA 的配子,则小鼠8号同源染色体在减数分裂Ⅰ后期正常分离,且8号染色体的姐妹染色体在减数分裂Ⅱ后期未正常分离,接下来分析性染色体,第一种情况:性染色体同源染色体在减数分裂Ⅰ后期未正常分离,且两条性染色体和AA所在的染色体分到了不同的细胞,第二种情况:性染色体同源染色体在减数分裂Ⅰ后期正常分离,AA所在染色体和其中一条性染色体分在了同一个细胞,但在减数分裂Ⅱ后期两条性染色体未正常分离,且和AA所在的染色体分到了不同的细胞,CD不符合题意,AB符合题意。
故选AB。
17. 青蒿素是一种脂质类药物,主要用于治疗疟疾,如图为黄花蒿产生青蒿素的代谢过程。下列相关叙述错误的是( )
A. 过程①的RNA 聚合酶和过程②的核糖体均沿着模板链的3'端至5'端移动
B. 参与过程②的RNA 有 mRNA、tRNA、rRNA 三种
C. 该过程说明基因可以通过控制酶的合成控制代谢从而控制生物的性状
D. 抑制SQS 基因表达是提高青蒿素产量的途径之一
【答案】A
【分析】(1)分析题图:①表示转录,②表示翻译。
(2)青蒿素的合成体现了基因控制性状的方式是通过控制酶的合成来控制代谢过程,进而控制生物性状。
【详解】A、①表示转录,②表示翻译,转录子链延伸方向(即RNA聚合酶的移动方向)为5'端→3'端,所以RNA 聚合酶沿模板链的3'端至5'端移动,②翻译时核糖体的移动方向均5'端→3'端,A错误;
B、参与过程②翻译过程的RNA 有 mRNA、tRNA、rRNA 三种,B正确;
C、青蒿素的合成体现了基因控制性状的方式是通过控制酶的合成来控制代谢过程,进而控制生物性状,C正确;
D、由图可知,SQS 基因表达的酶3可催化FPP转化为其他萜类化合物,抑制SQS 基因表达可抑制FPP转化为其他萜类化合物,从而提高青蒿素产量,D正确。
故选A。
18. 某研究小组用矮杆水稻突变株(aa)分别与不含a基因的3号单体(3号染色体缺失一条)、高杆纯合的3号三体杂交得F₁,F₁自交得F₂,统计F₂的表型及比例。若单体和三体及其产生的配子活力都正常,除一对同源染色体均缺失的个体致死外,其余个体均正常存活。下列说法错误的是( )
A. 两种杂交方案均可确定A、a是否位于3号染色体上
B. 若F₁均为高杆,则可说明A、a位于3号染色体上
C. 若突变株与3号三体杂交所得F₂中矮杆占5/36,则A、a基因位于3号染色体上
D. 若A、a基因位于3号染色体上,则突变株与3号单体杂交得到的F₂中矮杆占5/8
【答案】ABD
【分析】基因分离定律的实质:在杂合的细胞中,位于一对同源染色体上的等位基因,具有一定的独立性;减数分裂形成配子的过程中,等位基因会随同源染色体的分开而分离,分别进入两个配子中,独立地随配子遗传给子代。
【详解】A、突变株与3号单体杂交,如果A、a不位于3号染色体上,F1均为高杆,如果A、a位于3号染色体上,F1有高杆和矮杆两种植株,突变株与高秆纯合的3号三体杂交,无论A、a是否位于3号染色体上,F1均为高杆,A错误;
B、由选项A可知,若F1均为高秆,说明A、a不位于3号染色体上,B错误;
C、若A、a基因位于3号染色体,突变株与3号三体杂交,F1的基因型为1/2Aa、1/2AAa,1/2Aa的植株自交产生的矮杆植株在F2中占1/8,AAa的植株产生的配子为1/6AA、1/6a、2/6Aa、2/6A,1/2AAa自交产生的矮杆植株在F2中占1/6×1/6×1/2=1/72,所以,在F2中矮杆占1/8+1/72=5/36,C正确;
D、若A、a基因位于3号染色体,突变株与3号单体杂交,F1的基因型为1/2Aa、1/2aO,其中1/2Aa的植株自交产生的矮杆植株在F2中占1/8,1/2aO的植株自交产生子代在F2中有1/8的个体致死,有3/8的矮杆植株,因此,在F2中矮杆占4/7,D错误。
故选ABD。
19. 将噬菌体加入铜绿假单胞菌(PA1)菌液中,培养30min后菌液变澄清(大部分 PA1已被裂解):然后将菌液涂布在固体培养基上培养,一段时间后出现少量菌落,即为噬菌体耐受菌(PA1r)。研究发现PA1r丢失了含有脂多糖合成的关键基因galU,噬菌体不能侵染 PA1r。为验证 galU基因的丢失是导致PA1r耐受噬菌体的原因,设计相关实验并预期结果。下列说法正确的是( )
(噬菌斑:受体菌被噬菌体感染后在平板上形成的透明圈)
A. 1和3、2和4形成对照,分别利用“减法”、 “加法”原理控制自变量
B. Ⅰ处应为“PA1r+噬菌体”,噬菌体可利用PA1r的原料合成自身的核酸
C. Ⅱ处应为“导入gal U基因的PAlr+噬菌体”,Ⅲ处应为“无噬菌斑”
D. 在噬菌体的感染下,没有 galU基因的个体具有生存和繁殖的优势
【答案】AD
【分析】基因突变是指基因中碱基对的增添、缺失或替换,这会导致基因结构的改变,进而产生新基因。表现为如下特点:
普遍性:基因突变是普遍存在的;随机性:基因突变是随机发生的;不定向性:基因突变是不定向的;低频性:对于一个基因来说,在自然状态下,基因突变的频率是很低的;多害少益性:大多数突变是有害的;可逆性:基因突变可以自我恢复(频率低)。
【详解】A、1和3的自变量为是否具有ga1U基因,2和4形成的自变量为是否转入ga1U基因,它们之间形成对照,根据实验结果能推测该基因的作用,实验过程中分别利用“减法”、 “加法”原理控制自变量,A正确;
B、为验证galU的丢失是导致PAlr耐受噬菌体的原因,可分为4组,第1组用PA1+噬菌体处理,第2组用③PAlr+噬菌体处理,第3组敲除galU后,用PA1+噬菌体处理,第4组用导入galU基因的PAlr+噬菌体处理,然后在相同的固体培养基上培养,据此可知,Ⅰ处应为“PA1r+噬菌体”,噬菌体不能利用PA1r的原料合成自身的核酸,B错误;
C、结合B项分析可知,Ⅱ处应为“导入gal U基因的PAlr+噬菌体”,Ⅲ处应为“有噬菌斑”,C错误;
D、在噬菌体的感染下,没有 galU基因的个体被噬菌体感染的机会下降,因而具有生存和繁殖的优势,D正确。
故选AD。
20. 果蝇3号染色体可发生不同位置的片段颠倒引起变异。调查某山脉不同海拔地区野生果蝇种群中该变异三种不同类型(ST、AR、CH)个体所占的比例,结果如下表。研究者推测温度是导致该结果的重要因素。下列分析错误的是( )
A. 该变异不影响染色体上基因的数目,在显微镜下不可见
B. 将该地果蝇长期饲养在不同温度下可检验此推测
C. 这三种不同变异类型决定了不同海拔果蝇的进化方向
D. 变异类型分布情况是经过长期自然选择的结果
【答案】C
【分析】现代生物进化理论的基本观点:①种群是生物进化的基本单位,②生物进化的实质在于种群基因频率的改变。③突变和基因重组、自然选择及隔离是物种形成过程的三个基本环节,通过它们的综合作用,种群产生分化,最终导致新物种的形成。③其中突变和基因重组产生生物进化的原材料,自然选择使种群的基因频率发生定向的改变并决定生物进化的方向,隔离是新物种形成的必要条件。
【详解】A、倒位(染色体片段颠倒)不改变基因数量,但染色体的结构发生了改变,该变异需采用染色体显带技术等特殊方法,在显微镜才可观察识别,A正确;
B、海拔高度的变化会引起温度的改变,因此可以在不同温度下饲养该地果蝇可检验此推测,B正确;
CD、自然选择决定生物进化的方向,变异为选择提供原始材料,自然选择是定向的,变异类型分布情况是自然选择的结果,C错误;D正确。
故选C。
三、非选择题:本题共5小题,共55分。
21. 下图1~4表示玉米( 的花粉母细胞(精原细胞)进入减数分裂后不同时期细胞的实拍图像。图5表示该精原细胞进入减数分裂过程中,某两个时期细胞的染
(1)图1~4细胞所处时期,能发生基因重组的有______。图4细胞名称为______,此时染色体具有的行为是______。
(2)图5甲、乙两个时期分别对应图1~4中______和______,甲、乙两时期细胞中的染色单体数分别为______。
(3)一株玉米的基因型为AaBb,其中A、B 基因位于同一条染色体上。该玉米某精原细胞减数分裂时,同源染色体的非姐妹染色单体之间发生片段的交换,产生一个基因型为Ab的精子,则另一个次级精母细胞产生的一个精子的基因型是______。如果在玉米精原细胞的减数分裂和体细胞的有丝分裂中都发生交换,更利于生物适应多变的环境的是______分裂方式发生的交换,原因是______。
【答案】(1)①. 4 ②. 初级精母细胞 ③. 同源染色体彼此分离、非同源染色体自由组合,分别进入不同的细胞中
(2)①. 4 ②. 1 ③. 40#0
(3)①. AB或aB、aB或ab ②. 减数 ③. 通过减数分裂能产生多种类型的配子,进而通过雌雄配子的随机结合产生多种多样的后代,因而能更加适应环境
【分析】减数分裂过程:
(1)减数分裂Ⅰ前的间期:染色体的复制。
(2)减数分裂Ⅰ:①前期:联会,同源染色体上的非姐妹染色单体交叉互换;②中期:同源染色体成对的排列在赤道板上;③后期:同源染色体分离,非同源染色体自由组合;④末期:细胞质分裂。
(3)减数分裂Ⅱ:①前期:染色体散乱排布在细胞中;②中期:染色体形态固定、数目清晰;③后期:着丝粒分裂,姐妹染色单体分开成为染色体,并均匀地移向两极;④末期:细胞质分裂,形成配子。
【详解】(1)图1~4细胞所处时期,依次表示1处于减数第二次分裂后期,2表示减数第二次分裂中期,3表示减数第一次分裂前的间期,4表示减数第一次分裂后期,基因重组发生在减数第一次分裂前期和减数第二次分裂后期,即能发生基因重组的有4。
图4细胞名称为初级精母细胞,该时期的细胞中同源染色体彼此分离、分别进入不同的细胞中。
(2)图5甲、乙两个时期分别对应图1~4中的4和3,即分别处于减数第一次分裂后期,此时细胞中含有体细胞染色体数目,且细胞中每条染色体含有2个DNA分子;
3处于细胞间期,此时细胞中含有正常体细胞的数目,且细胞中每条染色体含有1个DNA分子,因此,甲、乙两时期细胞中的染色单体数分别为40个和0个。
(3)一株玉米的基因型为AaBb,其中A、B 基因位于同一条染色体上。该玉米某精原细胞减数分裂时,同源染色体的非姐妹染色单体之间发生片段的交换,则该细胞会产生基因型为AaBB和Aabb或AABb和aaBb的次级精母细胞,与基因型为Ab的精子同时产生的精子的基因型为ab或AB,另一个次级精母细胞产生的一个精子的基因型是AB或aB、aB或ab。如果在玉米精原细胞的减数分裂和体细胞的有丝分裂中都发生交换,更利于生物适应多变的环境的是减数分裂方式发生的交换,因为通过减数分裂能产生多种类型的配子,进而通过雌雄配子的随机结合产生多种多样的后代,因而能更加适应环境,而有丝分裂是体细胞增殖的主要方式,通常不会传递给后代,因而也不能提高生物适应环境的能力。
22. 谷子是我国重要的粮食作物,由狗尾草经近万年的驯化改良而来。狗尾草和谷子细胞核中部分基因调控过程分别如图1、2所示。狗尾草种子小,成熟后易脱落,便于传播,也可避免被鸟类取食,但不利于收获,这种性状受SH基因和CAD基因控制。
注:启动子位于基因结构前端,含有RNA聚合酶识别和结合的位点“×”表示终止
(1)图1中,与过程②相比过程①特有的碱基互补配对方式有______,①和②过程的模板在组成成分上的差异有______。②过程提高效率的方式是______。
(2)据图1分析,SH蛋白通过______进入细胞核,与CAD 基因启动子结合抑制CAD 基因的______。
(3)科学家对比谷子与狗尾草的基因组序列,发现谷子的DNA 中插入了一段855bp的DNA片段,使SH基因突变为sh基因,谷子成熟后不易脱落。据图2分析其具体机理是:SH基因突变为sh基因,导致______,木质素运输到细胞膜外,从而使离层细胞的细胞壁强度增加,种子成熟时不易从离层脱落。
【答案】(1)①. T-A ②. ①转录的模板DNA由四种脱氧核苷酸组成,②翻译的模板RNA由四种核糖核苷酸组成 ③. 一个mRNA 分子上可以结合多个核糖体,同时合成多条肽链
(2)①. 核孔 ②. 转录
(3)sh蛋白不能与CAD基因启动子结合,从而解除对CAD基因转录的抑制作用
【解析】
【分析】(1)转录:①概念:RNA是在细胞核中,通过RNA聚合酶以DNA的一条链为模板合成的,这一过程叫作转录。②酶:RNA聚合酶;③RNA的合成方向:5'→3';④原料:游离的4种核糖核苷酸
(2)翻译:①概念:游离在细胞质中的各种氨基酸,以mRNA为模板合成具有一定氨基酸顺序的蛋白质,这一过程叫作翻译。②原料:氨基酸;③核糖体沿mRNA移动的方向:5'→3';④特点:一个mRNA 分子上可以结合多个核糖体,同时合成多条肽链。因此,少量的mRNA分子就可以迅速合成大量蛋白质。
【详解】(1)分析题图1可知,过程①为转录,过程②为翻译,转录是指以DNA的一条链为模板,按照碱基互补配对原则,合成RNA的过程;翻译是指游离在细胞质中的各种氨基酸,以mRNA为模板合成具有一定氨基酸顺序的蛋白质的过程。与翻译相比,转录特有的碱基互补配对方式有T-A,转录和翻译过程的模板在组成成分上的差异是转录的模板DNA含四种脱氧核苷酸,翻译的模板RNA含四种核糖核苷酸。翻译过程中一个mRNA 分子上可以结合多个核糖体,同时合成多条肽链。因此,少量的mRNA分子就可以迅速合成大量蛋白质,提高翻译效率。
(2)分析题图1可知,SH蛋白通过核孔进入细胞核,核孔能实现核质间频繁的物质交换和信息交流。启动子是RNA聚合酶的结合位点,启动转录过程,故SH蛋白与CAD 基因启动子结合抑制CAD 基因的转录。
(3)SH基因突变为sh基因,sh基因表达产物sh蛋白不能与CAD基因启动子结合,从而解除对CAD基因转录的抑制作用,使木质素得以正常合成并运输到细胞膜外,从而使离层细胞的细胞壁强度增加,种子成熟时不易从离层脱落。
23. 水稻是一种重要的粮食作物,其稻穗的大小会影响水稻产量。研究人员通过诱变育种获得了两个单基因纯合突变体品系(突变体1和突变体2),突变体的稻穗显著大于野生型。为探究突变体中两突变基因的关系及大穗的原因,进行了如下研究。
(1)将突变体1和突变体2分别与野生型水稻杂交,获得的F₁的稻穗大小与野生型相同,说明大穗为_______(填“显性”或“隐性”)性状。
(2)为研究两突变品系中突变基因的关系,可将_____杂交,若F₁表型为______,说明两突变基因彼此互为等位基因;若F₁表型为______,F₁自交所得F₂的表型及比例为______,说明两突变基因为非同源染色体上的非等位基因。
(3)已知F基因是稻穗发育的主要抑制基因,染色体中组蛋白的甲基化可以影响F基因的表达,野生型水稻F基因表达水平是突变体1的10倍。研究发现,突变体1发生突变的基因为某种甲基转移酶基因,对野生型和突变体1的该基因进行测序,结果如图所示。
推测突变体1大穗出现的原因是:突变体1的甲基转移酶基因发生了碱基的______,其指导合成的mRNA上提前出现______,合成的肽链变短,甲基转移酶功能异常,组蛋白的甲基化水平改变,从而导致______。
【答案】(1)隐性
(2)①. 突变体1和突变体2 ②. 表现为大穗 ③. 野生型 ④. 野生型:突变型=9:7
(3)①. 替换 ②. 终止密码子 ③. F基因对稻穗发育的抑制作用减弱,最终出现大穗现象。
【分析】基因突变是基因结构的改变,包括碱基对的增添、缺失或替换。基因突变发生的时间主要是细胞分裂的间期。基因突变的特点是低频性、普遍性、随机性、不定向性。
【详解】(1)具有相对性状的纯合亲本杂交,子一代表现出的是显性性状,分析题意,突变体水稻和野生型水稻杂交后代都表现为野生型,说明大穗突变性状为隐性。
(2)为了研究两突变基因的关系,可将突变体1和突变体2杂交,观察子代表现型:两个单基因隐性突变体水稻杂交后代还是隐性(表现为大穗),说明两个突变基因位点是相同的,由同一基因突变而来,互为等位基因;如果两突变基因为非同源染色体上的非等位基因,则遵循自由组合定律,子一代为野生型(且是双杂合子),双杂合子自交,后代野生型:突变型=9:7。
(3)由测序结果可知,突变基因中有一个碱基对C—G替换为T—A,*处无对应氨基酸,终止密码子提前出现,使得肽链变短,最终导致蛋白质的空间结构发生改变,进一步影响蛋白质的功能;题干中表明甲基转移酶基因,可通过催化染色体中组蛋白的甲基化来影响F基因的表达,F基因是稻穗发育的主要抑制基因,所以突变体水稻由于甲基转移酶基因突变,甲基转移酶功能异常,组蛋白的甲基化水平降低,F基因表达水平下降,对稻穗发育的抑制作用降低,出现大穗现象。
24. 某昆虫的性别决定方式为XY型,其体色灰身和黑身、眼色红眼和白眼为两对相对性状,各由一对等位基因A、a和B、b控制,且相关基因不位于Y染色体上。现用灰身红眼亲本甲和黑身白眼亲本乙杂交获得F₁,F₁表型为:灰身红眼:灰身白眼 :黑身红眼:黑身白眼=1:1:1:1,且每种表型都有雌雄个体。某小组对这两对等位基因的位置关系进行了下列研究。
(1)根据F₁表型推测,该昆虫体色基因A、a和眼色基因B、b的遗传_______(填“一定”或“不一定”)遵循基因的自由组合定律,原因是______。
(2)该小组将F₁中的灰身红眼雌雄个体自由交配,观察F₂表型,发现灰身:黑身=3:1,且灰身和黑身都有雌雄个体,而黑身白眼个体全为雄性,据此推测体色和眼色的显性性状分别是_______,基因A、a和B、b分别位于_______染色体上,亲本甲和亲本乙的基因型分别是______,F₂黑身红眼个体中纯合子的比例为______。.
(3)研究发现,该昆虫的缺刻翅是由眼色基因所在染色体的部分片段缺失引起的,具有纯合致死效应,雄性个体中不存在缺刻翅个体。为探究眼色基因是否位于该缺失片段所在位置,现用缺刻翅红眼雌虫(没有白眼基因)与正常翅白眼雄虫多次杂交,观察子代表型,写出预期结果及结论_____。
【答案】(1)①. 不一定 ②.若A、a和B、b位于同一对染色体上,亲本基因型为Aabb、 aaBb时,F1也会有相同表型
(2)①. 灰身、红眼 ②. 常染色体、X ③. AaXBXb、aaXbY ④. 2/3
(3)若子代红眼:白眼=2:1,说明眼色基因位于该缺失片段所在位置;若子代都为红眼,说明眼色基因不位于该缺失片段所在位置。
【分析】基因自由组合定律的实质是:位于非同源染色体上的非等位基因的分离或自由组合是互不干扰的;在减数分裂过程中,同源染色体上的等位基因彼此分离的同时,非同源染色体上的非等位基因自由组合。
【详解】(1)由题干可知,F1表型为:灰身红眼:灰身白眼 :黑身红眼:黑身白眼=1:1:1:1,若A、a和B、b位于同一对染色体上,亲本基因型为Aabb、 aaBb时,F1也会有相同表型,因此,该昆虫体色基因A、a和眼色基因B、b的遗传不一定遵循基因的自由组合定律。
(2)F1都为灰身,F2出现了黑身,说明灰身是显性性状,且灰身和黑身都有雌雄个体,说明A、a位于常染色体上;F1都为红眼,F2出现了白眼,说明红眼是显性性状,且黑身白眼个体全为雄性,说明B、b位于X染色体上。又因为F1表型为:灰身红眼:灰身白眼 :黑身红眼:黑身白眼=1:1:1:1,因此,可判断出亲本甲的基因型为AaXBXb,亲本乙的基因型分别是aaXbY。F1灰身红眼雌雄个体的基因型分别为AaXBXb和AaXBY,F2黑身红眼个体的基因型为aaXBXB、aaXBXb、aaXBY,其中纯合子的比例为2/3。
(3)由题中“缺刻翅具有纯合致死效应,雄性个体中不存在缺刻翅个体”可知,缺刻翅是X染色体部分片段缺失导致的,用X'表示发生缺失的染色体,则X'X'与X'Y都不能存活。现用缺刻翅红眼雌虫(没有白眼基因)与正常翅白眼雄虫多次杂交,若眼色基因位于该缺失片段所在位置,则亲本的基因型为X'XB、XbY,则子代红眼:白眼=2:1;若眼色基因不位于该缺失片段所在位置,则亲本的基因型为X'BXB、XbY,则子代都为红眼。
25. 甲岛上存在数量庞大的某昆虫种群(XY型),雌雄个体数基本相等,且可以自由交配,其体色由基因B、b控制。甲岛上该昆虫迁移到乙、丙两岛若干年后,调查到的相关体色基因的种类及其频率如下图。
(1)没有迁移时,假定甲岛上的该昆虫符合遗传平衡定律,还应具备的条件有______,若基因B、b位于X染色体上,甲岛该昆虫种群中XBY的基因型频率为______。
(2)基因B₁、B₂的产生说明基因突变具有______性,基因B₁、B₂的出现使该昆虫的______多样性升高。
(3)分离后的昆虫种群逐步适应了新的环境,适应在生物学中包含两方面的含义:一是指生物的形态结构适合于完成一定的功能,二是指______。
(4)若干年后,乙、丙两岛的昆虫_______(填“是”或“否”)发生进化,判断二者是否是同一物种的具体方法是______。
【答案】(1)①. 没有突变和自然选择、没有迁入迁出 ②. 40%##2/5
(2)①. 不定向性 ②. 基因##遗传
(3)生物的形态结构及其功能适合于该生物在一定的环境中生存和繁殖
(4)①. 是 ②. 取乙丙两岛的异性昆虫杂交,看能否产生可育后代
【分析】现代生物进化理论的主要内容:种群是生物进化的基本单位,生物进化的实质在于种群基因频率的改变。突变和基因重组、自然选择及隔离是物种形成过程的三个基本环节,通过它们的综合作用,种群产生分化,最终导致新物种的形成.其中突变和基因重组产生生物进化的原材料,自然选择使种群的基因频率发生定向的改变并决定生物进化的方向,隔离是新物种形成的必要条件。
【详解】(1)甲岛上的该昆虫符合遗传平衡定律,除了满足种群数量足够大,种群内个体可以自由交配,还应具备的条件有没有突变和自然选择、没有迁入迁出。据图可知,没有迁移时,种群内B和b的频率分别为80%、20%,若基因B、b位于X染色体上,根据雄性昆虫群体中XB=XBY=80%,所以甲岛该昆虫种群中XBY的基因型频率为80%÷2=40%。
(2)基因B₁、B₂是等位基因的关系,基因B₁、B₂的产生说明基因突变具有不定向性,基因B₁、B₂的出现使该昆虫的基因多样性升高。
(3)分离后昆虫种群逐步适应了新的环境,适应在生物学中包含两方面的含义:一是指生物的形态结构适合于完成一定的功能,二是指生物的形态结构及其功能适合于该生物在一定的环境中生存和繁殖。
(4)若干年后,乙、丙两岛的昆虫的基因库及基因频率已经发生改变,故发生了进化,判断二者是否是同一物种的具体方法是取乙丙两岛的异性昆虫杂交,看能否产生可育后代。
F1
雄昆虫
灰斑白眼
雌昆虫
灰斑红眼
F2
雄昆虫
黑斑红眼:黑斑白眼=1:1
雌昆虫
黑斑红眼:黑斑白眼=1:1
序号
F₁表型
实得表型比
1
ec +
9
2
+ cv
9
3
ec cv
1
4
+ +
1
组别
1
2
3
4
处理方法
PA1+噬菌体
I
敲除ga1U基因的PA1+噬菌体
Ⅱ
在固体培养基上培养
预期结果
较多噬菌斑
无噬菌斑
Ⅲ
较多噬菌斑
ST
AR
CH
低海拔
53%
32%
15%
中海拔
30%
48%
22%
高海拔
5%
71%
24%
山东省烟台市2023-2024学年高一下学期期末考试生物试题: 这是一份山东省烟台市2023-2024学年高一下学期期末考试生物试题,共8页。试卷主要包含了5个等内容,欢迎下载使用。
生物:山东省烟台市2023-2024学年高一下学期期中试题(解析版): 这是一份生物:山东省烟台市2023-2024学年高一下学期期中试题(解析版),共20页。试卷主要包含了选择题,非选择题等内容,欢迎下载使用。
生物:山东省烟台市2023-2024学年高一下学期期中试题(解析版): 这是一份生物:山东省烟台市2023-2024学年高一下学期期中试题(解析版),共20页。试卷主要包含了选择题,非选择题等内容,欢迎下载使用。

