[生物][二模]2024年天津市河西区中考二模考试试题(解析版)
展开第Ⅰ卷
注意事项:
1.每题选出答案后,用2B铅笔把“答题卡”上对应题目的答案标号的信息点涂黑。如需改动,用橡皮擦干净后,再选涂其他答案标号的信息点。
2.本卷共23题,每题2分,共46分。在每题给出的四个选项中,只有一项最符合题意。
1. 自然界中的生物种类繁多,蕴含着生命的神奇和美丽。下列均属于生物的一组是( )
A. 灵芝、泥土B. 蟑螂、雪花
C. 水仙、蚂蚁D. 生石花、机器人
【答案】C
【分析】生物的共同特征:①生物的生活需要营养;②生物能进行呼吸;③生物能排出身体内产生的废物;④生物能对外界刺激作出反应;⑤生物能生长和繁殖;⑥生物都有遗传和变异的特性;⑦除病毒外,生物都是由细胞构成的。
【详解】ABD.其中的泥土、雪花、机器人不具有生物的共同特征,不属于生物,ABD错误。
C.水仙、蚂蚁具有生物共同特征,属于生物,C正确。
故选C。
2. 下列不属于一个生态系统的是( )
A. 一片沙漠B. 一个池塘C. 一片天空D. 一片森林
【答案】C
【分析】生态系统是在一定的空间范围内,生物与环境形成的一个统一整体。由生物部分和非生物部分组成。生物部分包括生产者(植物)、消费者(动物)、分解者(细菌和真菌)。非生物部分包括阳光、空气、水等。
【详解】ABD.一片沙漠、一个池塘、一片森林,即包括了环境,又包括了此环境中所有的生物,因此都属于生态系统,ABD不符合题意。
C.一片天空中没有生产者,生物成分不全,非生物成分也不完整,所以不属于一个完整的生态系统,C符合题意。
故选C。
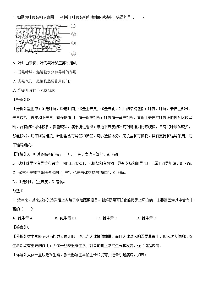
3. 如图为叶片结构示意图,下列关于叶片结构和功能的说法中,错误的是( )
A. 叶片由表皮、叶肉与叶脉三部分组成
B. ③是叶脉,起运输水分和养料的作用
C. ④是气孔,是植物蒸腾作用的门户
D. ①是叶片的下表皮细胞
【答案】D
【分析】题图中:③是叶脉,②是叶肉,①是上表皮,④是气孔。叶片的结构包括:叶肉、叶脉、表皮三部分。表皮包括上表皮和下表皮,有保护作用,属于保护组织;叶肉属于营养组织,靠近上表皮的叶肉细胞排列比较紧密,含有的叶绿体较多,颜色较深,属于栅栏组织;靠近下表皮的叶肉细胞排列比较疏松,含有的叶绿体较少,颜色较浅,属于海绵组织;叶脉里含有导管和筛管,可以运输水分、无机盐和有机物,具有支持和输导作用,属于输导组织。
【详解】A.叶片的结构包括:叶肉、叶脉、表皮三部分,A正确。
B.③叶脉里含有导管和筛管,可以运输水分、无机盐和有机物,具有支持和输导作用,属于输导组织,B正确。
C.④气孔是植物蒸腾失水的“门户”,也是气体交换的“窗口”,C正确。
D.①是叶片的上表皮,D错误。
故选D。
4. 近年来,越来越多的远洋船上安装了水培蔬菜设备。新鲜蔬菜可防止船员患上坏血病,主要是因为其中含有丰富的( )
A. 维生素AB. 维生素B1C. 维生素CD. 维生素D
【答案】C
【分析】维生素既不参与构成人体细胞,也不为人体提供能量,而且人体对它的需要量很小,但它对人体的各项生命活动有重要的作用;人体一旦缺乏维生素,就会影响正常的生长和发育,还会引起疾病。
【详解】人体一旦缺乏维生素,就会影响正常的生长和发育,还会引起疾病,如表:
坏血病是缺乏维生素C引起的,新鲜的蔬菜和水果中含丰富的维生素C,可预防坏血病,故ABD错误,C正确。
故选C。
5. 母爱是伟大的,母亲怀胎期间是异常艰辛的。人体的胚胎在母体内发育的主要场所是( )
A. 输卵管B. 胎盘C. 卵巢D. 子宫
【答案】D
【分析】女性的生殖系统包括卵巢,输卵管,子宫,阴道等,各有不同的用途。
【详解】输卵管是受精的场所;胎盘是胎儿从母体获得营养的结构;卵巢有产生卵细胞,分泌雌性激素的作用;胚胎发育的主要场所是子宫,D正确。
故选D。
6. 如图是反射弧示意图,完成反射活动的正确途径是( )
A. 感受器→传入神经→神经中枢→传出神经→效应器
B. 感受器→传出神经→神经中枢→传入神经→效应器
C. 效应器→传入神经→神经中枢→传出神经→感受器
D. 效应器→传出神经→神经中枢→传入神经→感受器
【答案】A
【分析】神经调节的基本方式是反射,反射活动的结构基础称为反射弧,反射必须通过反射弧来完成,缺少任何一个环节反射活动都不能完成。
【详解】反射活动的结构基础称为反射弧,包括感受器、传入神经、神经中枢、传出神经和效应器,缺少任何一个环节反射活动都不能完成。
完成反射活动的正确途径是:感受器→传入神经→神经中枢→传出神经→效应器。
7. 如图为肺的内部结构示意图。图中所示肺泡外包绕着毛细血管,肺泡壁和毛细血管壁都很薄,由一层上皮细胞构成,这有利于( )
A. 肺与外界的气体交换B. 气体在血液中的运输
C. 肺泡与血液间的气体交换D. 血液与组织细胞间的气体交换
【答案】C
【分析】呼吸是指人体与外界的进行气体交换的过程,呼吸的全过程包括四个相互联系的环节:肺的通气、肺泡内的气体交换、气体在血液中的运输、组织里的气体交换。
【详解】肺泡与血液之间的气体交换叫做肺泡内的气体交换;在此处,由于肺泡内氧的含量比血液中的多,而二氧化碳的含量比血液中的少,因此,血液中的二氧化碳扩散到肺泡里;肺泡里的氧气扩散到血液里,与此相适应,肺泡外包围着毛细血管,肺泡壁和毛细血管壁都很薄,由一层上皮细胞构成,这有利于肺泡与血液之间进行气体交换,因此ABD错误,C正确。
故选C。
8. 下表是某人的血液常规检验报告单,根据化验结果判断此人可能出现的问题是( )
A. 贫血B. 有炎症C. 凝血障碍D. 地方性甲状腺肿
【答案】B
【分析】血液中的三种血细胞是红细胞、白细胞和血小板。红细胞的功能主要是运输氧气;白细胞具有防御疾病的作用;血小板具有止血和加速凝血的作用。红细胞过少或其中的血红蛋白过少时会患贫血,白细胞过多说明有炎症,血小板过少会止血困难。
【详解】A.血液中红细胞数量过少或红细胞中血红蛋白的含量过少称为贫血;而化验结果中红细胞和血红蛋白都处于正常值,A错误。
B.白细胞能做变形运动,游走于组织细胞之间,吞噬病菌,其功能是防御疾病;化验结果中白细胞计数高于正常值,此人可能患有炎症,B正确。
C.血小板能止血和加速凝血,对生物体具有保护作用,血小板的数目低于正常值会出现凝血困难;而化验结果中血小板处于正常值,C错误。
D.碘是合成甲状腺激素的重要物质,体内长期缺碘就会影响甲状腺激素的合成和甲状腺的发育,就会得地方性甲状腺肿,即大脖子病,D错误。
故选B
9. 为促进学生身心健康发展,教育部发布“睡眠令”。若青少年睡眠长期不足,会影响脑垂体分泌某种激素,造成生长发育延迟,比一般人矮小。这种激素是( )
A. 甲状腺激素B. 生长激素C. 性激素D. 肾上腺素
【答案】B
【分析】激素是由内分泌腺的腺细胞所分泌的、对人体有特殊作用的化学物质,它在血液中含量极少,但是对人体的新陈代谢、生长发育和生殖等生理活动,却起着重要的调节作用;激素分泌过多或过少,人体会患相应的疾病。
【详解】A.甲状腺激素的作用是促进新陈代谢,促进生长发育,提高神经系统的兴奋性,A错误。
B.垂体分泌生长激素,生长激素的作用是促进生长发育,幼年时期生长激素分泌不足导致身材矮小,造成侏儒症,B正确。
C.性激素的作用是维持第二性征,C错误。
D.肾上腺素的作用是使心跳加快、血压升高等,D错误。
故选B。
10. 下列动物行为中,属于先天性行为的是( )
A. 仓鼠学走迷宫获取食物B. 鹦鹉学舌
C. 导盲犬引领盲人过马路D. 蜘蛛结网
【答案】D
【分析】(1)先天性行为是动物生来就有的,由动物体内的遗传物质决定的行为。
(2)学习行为是动物出生后在动物在成长过程中,通过生活经验和学习逐渐建立起来的新的行为。
【详解】仓鼠学走迷宫获取食物、鹦鹉学舌、导盲犬引领盲人过马路,都是通过生活经验和学习逐渐建立的学习行为,A、B、C不符合题意;
蜘蛛结网是生来就有的,由动物体内的遗传物质决定的先天性行为,D符合题意。
11. 大鲵因鸣似小孩啼哭故名“娃娃鱼”。幼体用鳃呼吸,成体用肺呼吸,皮肤可辅助呼吸。据此判断,大鲵属于( )
A. 鱼类B. 两栖类C. 爬行类D. 鸟类
【答案】B
【分析】两栖动物幼体生活在水中,用鳃呼吸,经变态发育,成体用肺呼吸,皮肤辅助呼吸,水陆两栖。
【详解】A.鱼类的特征有:生活在水中,体表大都覆盖有鳞片,用鳃呼吸,用鳍游泳,身体两侧各有一条侧线,其主要作用是感知水流测定方向,为鱼的感觉器官,A不符合题意。
B.两栖动物的幼体生活在水中,用鳃呼吸;成体生活在陆地上,也能生活在水中,用肺呼吸,皮肤辅助呼吸,据此可判断大鲵属于两栖动物,B符合题意。
C.爬行动物的主要特征:体表覆盖角质鳞片或甲,用肺呼吸,体温不恒定,会随外界的温度变化而变化。心脏只有三个腔,心室里有不完全的隔膜,体内受精,卵生或少数卵胎生,C不符合题意。
D.鸟类的主要特征是:有喙无齿,身体被覆羽毛,前肢特化为翼,长骨中空,心脏四腔,用肺呼吸,有气囊辅助呼吸,体温恒定,卵生,D不符合题意。
故选B。
12. 将糖和酵母菌放入装有温开水的瓶中搅拌,把挤瘪的小气球套在瓶口。一段时间后,小气球鼓了起来,如图所示。对此现象合理的解释是( )
A. 酵母菌分解糖产生乳酸
B. 酵母菌分解糖产生氧气
C. 酵母菌分解糖产生淀粉
D. 酵母菌分解糖产生二氧化碳
【答案】D
【分析】酵母菌在无氧的条件下能分解葡萄糖,产生二氧化碳和酒精。
【详解】瓶中加入了糖和酵母菌,进行搅拌,瓶口用气球套住,在实验中,加入的酵母菌会分解水中的葡萄糖,产生二氧化碳和酒精,其中二氧化碳是气体,因此会出现气泡,导致气球会鼓起来,故D符合题意,ABC不符合题意。
故选D。
13. 用显微镜观察小鱼尾鳍血液流动情况时,看到一条血管中红细胞呈单行通过,该血管为( )
A. 动脉B. 静脉C. 毛细血管D. 主动脉
【答案】C
【分析】人体三种血管动脉、静脉、毛细血管的结构特点:动脉:把心脏中的血液输送到全身各处, 大多分布在身体较深的部位, 较厚、弹性大。毛细血管:进行物质交换,数量多,分布广 非常薄,只有一层上皮细胞构成,管径很小,只允许红细胞呈单行通过,血流最慢。静脉:把血液从全身各处送回心脏,有的分布较深,有的分布较浅,管壁较薄,弹性小。
【详解】A.用显微镜观察小鱼尾鳍时,从主干流向分支的血管是动脉,故A不符合题意。
B.用显微镜观察小鱼尾鳍时,由分支汇集而成的血管是静脉,故B不符合题意。
C.毛细血管是连接最小的动脉和静脉之间的血管,它的数量大,分布广,内径很小,只允许红细胞单个通过,故C符合题意。
D.主动脉是连通左心室的血管,用显微镜观察小鱼尾鳍血液流动情况时,不会看到主动脉,故D不符合题意。
故选C。
14. 微生物被广泛应用于食品工业上.制作酸奶和泡菜所利用的微生物是( )
A. 酵母菌B. 乳酸菌C. 醋酸菌D. 霉菌
【答案】B
【分析】
微生物的发酵在食品的制作中有重要的应用,如制作酸奶和泡菜要用到乳酸菌,据此解答。
【详解】微生物的发酵在食品的制作中应用十分广泛。制作酸奶和泡菜都要用到乳酸菌。酸奶是以鲜牛奶为原料,加入乳酸菌发酵而成,牛奶经发酵后原有的乳糖变为乳酸,易于消化,具有甜酸风味;制作泡菜时也要用到乳酸菌,乳酸菌发酵产生乳酸,使得菜有特殊的风味,还不破坏菜的品质。制作面包等需要酵母菌,制作醋需要醋酸菌,制作腐乳需要霉菌的曲霉。综上所述,制作酸奶所利用的微生物是乳酸菌,故选B。
15. 下列有关安全用药的正确叙述是( )
A. 按照自己经验用药
B. 非处方药简称为OTC
C. 处方药可自行购买,按照使用说明服用
D. 阅读药品使用说明,只需了解药品的主要成分和生产日期
【答案】B
【详解】试题分析:处方药的使用要遵医嘱,非处方药的使用要认真阅读说明书,按说明书服用,不能按照自己经验吃药。故该选项不符合题意;非处方药是不需要医师处 方、即可自行判断、购买和使用的药品,简称OTC。故该选项符合题意;处方药是必须凭执业医师或执助理医师才可调配、购买和使用的药品,简称Rx.处方药的使用要遵医嘱。故该选项不符合题意; 《中华人民共和国药品管理法》中规定药品的标签应当包含药品通用名称、适应症或者功能主治、规格、用法用量、生产日期、产品批号、有效期、生产企业等内 容.其中生产企业和批准文号等信息,可以证明药品的是否由合法的正规企业生产,生产日期和有效期等信息,可以让我们知道该药品是否过期.功能用量、禁忌等 信息,可以让我们知道是否适合自己的病症和自身的实际情况。故该选项不符合题意。
考点:安全用药的常识。
16. 我们生活的环境中,病菌无处不在,可我们大多人能够健康的生活,这与人体的免疫系统密切相关。如图是人体免疫系统的思维导图,有关叙述正确的是( )
A. 甲是特异性免疫,乙是非特异性免疫
B. 丙是指体液中的杀菌物质和淋巴细胞
C. 丁主要是由免疫器官和免疫细胞组成
D. 免疫系统不会攻击人体自身细胞
【答案】C
【分析】人体有三道防线:皮肤和黏膜是保卫人体的第一道防线。体液中的杀菌物质和吞噬细胞是人体的第二道防线,溶菌酶破坏的是许多病菌的细胞壁。第三道防线由免疫器官(胸腺、淋巴结、脾脏)和免疫细胞(淋巴细胞)组成。
【详解】A.甲是非特异性免疫,是生来就有的,人人都有,能对多种病原体有免疫作用,包括第一、二 道防线。乙是特异性免疫,是出生后逐渐形成的屏障,只针对某一种特定的病原体或异物起作用,即第三道防线,故A错误。
B.体液中的杀菌物质和吞噬细胞是人体的第二道防线,故B错误。
C.第三道防线由免疫器官(胸腺、淋巴结、脾脏)和免疫细胞(淋巴细胞)组成,故C正确。
D.免疫系统可清除自身的衰老,死亡的细胞,从而保持内环境的稳定,故D错误。
故选C。
17. 下列植物的繁殖方式中,属于有性繁殖的是( )
A. 椒草的叶能发出芽和根,长成新植株
B. 小麦种子能萌发,长成新植株
C. 竹子地下茎节上的芽发育为竹笋,竹笋长成新竹
D. 马铃薯块茎的芽眼里能发芽,长成新植株
【答案】B
【分析】生物繁殖后代的方式分为有性生殖和无性生殖。无性生殖是指不经过两性生殖细胞的结合,由母体直接产生的;有性生殖是指由两性细胞结合形成受精卵,然后由受精卵发育成新个体的生殖方式。
【详解】A、用椒草的叶进行繁殖是用植物的营养器官来繁殖后代,没有两性生殖细胞的结合,属于无性生殖,错误。
B、小麦的种子是由受精卵发育而来的,有两性生殖细胞的结合,属于有性生殖,正确。
C、D、竹子地下茎和马铃薯的茎属于营养器官,用营养器官来繁殖后代,没有两性生殖细胞的结合,属于无性生殖,错误。
18. 蝗虫的发育属于不完全变态,要经历三个时期,正确的顺序是( )
A. 受精卵→蛹→成虫B. 受精卵→成虫→若虫
C. 受精卵→若虫→成虫D. 成虫→受精卵→若虫
【答案】C
【分析】(1)完全变态发育,昆虫在个体发育中,经过卵、幼虫、蛹和成虫等4个时期的叫完全变态发育。完全变态发育的幼虫与成虫在形态构造和生活习性上明显不同,差异很大。如蝶、蚊、蝇、菜粉蝶、蜜蜂,蚕等。
(2)不完全变态发育:幼体与成体的形态结构和生活习性非常相似,但各方面未发育成熟,发育经历卵、若虫、成虫三个时期。例如:蜻蜓、蟑螂、蝼蛄、蟋蟀、蝗虫等。
【详解】不完全变态发育:幼体与成体的形态结构和生活习性非常相似,但各方面未发育成熟,发育经历受精卵、若虫、成虫三个时期。例如:蜻蜓、蟑螂、蝼蛄、蟋蟀、蝗虫等。蝗虫的发育经历受精卵、若虫、成虫三个时期,属于不完全变态发育。
故选C。
19. 能正确表示细胞核及其中的染色体、DNA之间层次关系的是( )
A. B.
C. D.
【答案】D
【分析】DNA存在于细胞核中的染色体上,呈双螺旋结构,是遗传信息的载体; 染色体存在于细胞核中,由DNA和蛋白质等组成,DNA是染色体的主要成分; 基因是DNA上有特定遗传信息的片段。
【详解】染色体是细胞核内具有遗传作用的物质,易被碱性染料染成深色;每条染色体含有一个DNA分子,染色体是由DNA和蛋白质两种物质组成;基因是DNA上决定生物性状的小片段。因此细胞核、染色体、DNA、基因四者在概念上的大小关系如图:
由此可见,细胞核及其中的染色体、DNA之间层次关系如下图:
因此,ABC错误,D正确。
故选D。
20. 下列属于相对性状的是( )
A. 番茄的红果与黄果B. 人的有耳垂和双眼皮
C. 兔的白毛和粗毛D. 豌豆的高茎和皱粒
【答案】A
【分析】同种生物同一性状的不同表现形式,称为相对性状;如人的单眼皮和双眼皮。
【详解】A.番茄的红果与黄果,是同种生物同一性状的不同表现形式,因此属于相对性状,A正确。
BCD.人的有耳垂和双眼皮、兔的白毛和粗毛、豌豆的高茎和皱粒,都是同种生物的两种性状,因此都不是相对性状,BCD错误。
故选A。
21. 生男生女的有关说法错误的是( )
A. 受精卵的性染色体是XY时,将发育为男孩
B. 受精卵的性染色体是XX时,将发育为女孩
C. 正常男性产生的精子中,性染色体只有Y染色体
D. 正常女性产生的卵细胞中,性染色体只有X染色
【答案】C
【分析】在亲代的生殖细胞形成过程中,经过减数分裂,两条性染色体彼此分离,男性产生两种类型的精子,即含X染色体的精子和含Y染色体的精子,女性则只产一种含X 染色体的卵细胞。受精时,如果是含X的精子与卵细胞结合,就产生具有XX的受精卵并发育成女性;如果是含Y的精子与卵细胞结合,就产生具有XY的受精卵并发育成为男性;这说明男女的性别在受精卵形成时就已确定。
【详解】A.正常男性体细胞中的染色体组成为22对常染色体+XY;因此,受精卵的性染色体是XY时,将发育为男孩,A不符合题意。
B.正常女性体细胞中的染色体组成为22对常染色体+XX;因此,受精卵的性染色体是XX时,将发育为女孩,B不符合题意。
C.正常男性体细胞内性染色体的组成为XY,产生的精子中,性染色体有Y染色体或X染色体,而不是只有Y染色体,C符合题意。
D.正常女性体细胞内性染色体的组成为XX,产生的卵细胞中,性染色体只有X染色体,D不符合题意。
故选C。
22. 下列叙述中,不属于生物进化总体趋势的是( )
A. 由水生到陆生B. 由体型小到体型大
C. 由低等到高等D. 由简单到复杂
【答案】B
【分析】研究生物的进化的过程中,化石是重要的证据,越古老的地层中,形成化石的生物越简单、低等、水生生物较多,越晚近的地层中,形成化石的生物越复杂、高等、陆生生物较多,因此证明生物进化的总体趋势是:从简单到复杂,从低等到高等,从水生到陆生。
【详解】A.较早出现的单细胞动物和腔肠动物大多数生活在水中,而较晚出现的爬行类、鸟类和哺乳类动物大多数生活在陆地上,从生物生活环境的变化可以看出生物进化的趋势是从水生到陆生,A正确。
B.高等生物也有体型较小的,如蜂鸟;因此,由体型小到体型大不属于生物进化的总体趋势,B错误。
C.化石是研究生物进化的直接证据,通过对化石在地层中出现的顺序的研究,能够比较直观地了解生物进化的大致历程和规律。在越古老的地层中挖掘出的化石所代表的生物,结构越简单,分类地位越低等,水生生物的化石也越多,在距今越近的地层中,挖掘出的化石所代表的生物,结构越复杂,分类地位越高等,陆生生物的化石也越多。这种现象说明了生物进化的总体趋势是从低等到高等,C正确。
D.较早出现的藻类植物没有根、茎、叶的分化;苔藓植物出现了茎和叶,没有真正的根,体内无输导组织;蕨类植物出现了根、茎、叶的分化;而较晚出现的绿色开花植物结构复杂,有根、茎、叶、花、果实和种子六大器官的分化。从生物体的结构组成可以看出生物进化的趋势是从简单到复杂,D正确。
故选B。
23. 下列有关生物分类的叙述中,错误的是( )
A. 生物分类由大到小的等级依次是:界、门、纲、目、科、属、种
B. “种”是生物分类学上最基本的分类单位
C. 同种生物的亲缘关系最为密切
D. 同属的生物一定同种
【答案】D
【分析】生物分类单位由大到小是界、门、纲、目、科、属、种.界是最大的分类单位,最基本的分类单位是种。分类单位越大,生物的相似程度越少,共同特征就越少,包含的生物种类就越多,生物的亲缘关系就越远;分类单位越小,生物的相似程度越大,共同特征就越多,包含的生物种类就越少,生物的亲缘关系就越近。
【详解】生物分类单位由大到小是界、门、纲、目、科、属、种,A正确;界是最大的分类单位,种是最基本的分类单位,B正确;种是最基本的分类单位,同种的生物共同特征最多,亲缘关系最为密切,C正确;生物分类单位由大到小是界、门、纲、目、科、属、种。属种的生物一定同属,但同属的生物不一定同种,D错误。
第Ⅱ卷
注意事项:
用黑色字迹的签字笔将答案写在“答题卡”上。
本卷共8题,共54分。
24. 根据某农田生态系统食物网简图回答问题。
(1)作为一个完整的生态系统,图中还应包括的成分是分解者和______。
(2)图中有4条食物链,写出其中最短的一条__________,图中蜘蛛和青蛙之间的关系是捕食和______。
(3)若此农田生态系统施用DDT农药,则体内DDT农药积累最多的生物是______。
【答案】(1)非生物成分##非生物部分
(2)①. 水稻→田鼠→猫头鹰 ②. 竞争
(3)猫头鹰
【分析】(1)生态系统包括生物部分和非生物部分,生物部分包括生产者、消费者和分解者,图中的水稻属于生产者,各种动物属于消费者;因此,作为一个完整的生态系统,图一中缺少的成分是非生物部分和分解者。
(2)图中共有4条食物链:水稻→昆虫→青蛙→蛇→猫头鹰;水稻→昆虫→蜘蛛→青蛙→蛇→猫头鹰;水稻→田鼠→猫头鹰;水稻→田鼠→蛇→猫头鹰。营养级越少,食物链越短,故短长的一条食物链是:水稻→田鼠→猫头鹰。生物与生物之间的关系常见有:捕食关系、竞争关系、合作关系、寄生关系等;图中青蛙以蜘蛛为食属于捕食关系;青蛙和蜘蛛两都以昆虫为食,属于竞争关系。
(3)由于有毒物质不能降解会随着食物链富集,因此营养级越高有毒物质积累越多。所以若此农田生态系统施用DDT农药,则体内DDT农药积累最多的生物是猫头鹰,因其营养级最高。
25. 请根据动物细胞模式图回答。
(1)细胞中的[①]______控制着生物的发育和遗传。
(2)细胞中的[②]______能够控制物质进出细胞。
(3)图中的______是细胞中的能量转换器。
【答案】(1)细胞核 (2)细胞膜
(3)线粒体
【分析】组成动物细胞的结构有细胞膜、细胞质、和细胞核、线粒体等。据图可知:①细胞核、②细胞膜。
(1)细胞核内含有遗传物质,是细胞生命活动的控制中心,是遗传信息库;因此,细胞中的①细胞核控制着生物的发育和遗传。
(2)细胞膜具有保护和控制物质进出的作用(选择透过性);细胞膜将细胞内部与外界环境分开,使细胞拥有一个比较稳定的内部环境;细胞膜能让有用的物质进入细胞,有害的物质挡在外面,同时把细胞产生的废物排到细胞外。因此,细胞中的②细胞膜能够控制物质进出细胞。
(3)线粒体是呼吸作用的场所,把有机物中的能量释放出来,为生命活动提供动力,被称为动力车间,是动植物细胞都有的一种能量转换器,是细胞的发动机。因此,图中的线粒体是细胞中的能量转换器。
26. 请根据“制作和观察洋葱鳞片叶内表皮细胞临时装片”的实验,回答下面的问题。
(1)对光时应转动转换器,使低倍物镜对准通光孔,选用一个较大的光圈并且转动[③]______,从而通过目镜看到明亮的圆形视野。
(2)甲同学观察洋葱鳞片叶内表皮细胞,显微镜目镜为8×,物镜有10×和40×两种,要使视野中观察到的细胞数目最多,应选用的物镜是______。
(3)图中A~D为显微镜观察洋葱鳞片叶内表皮细胞临时装片的几个视野,要使视野由A变为B应将装片向______方向移动;要使视野从C(模糊物像)变为D(清晰物像),应调节显微镜的[⑤]______。
【答案】(1)反光镜 (2)10×
(3)①. 右下 ②. 细准焦螺旋
【分析】如图中,①目镜,②转换器,③反光镜,④粗准焦螺旋,⑤细准焦螺旋。
(1)对光时应转动②转换器,使低倍物镜对准通光孔,选用一个较大光圈并转动③反光镜,使光线通过通光孔反射到镜筒内,通过目镜,可看到明亮的视野。
(2)显微镜放大倍数越大,视野就越小,看到的细胞就越大,看到的数目越少;显微镜的放大倍数越小,视野就越大,看到的细胞就越小,但数目越多;显微镜的放大倍数的计算是目镜的放大倍数乘以物镜的放大倍数。题中显微镜的镜头组合有两种:一种是8倍×10倍,放大倍数是80倍;一种是8倍×40倍,放大倍数是320倍。前者的放大倍数较小,看见的细胞数目较多。因此,要使视野中观察到的细胞数目最多,应选用的物镜是10×。
(3)我们在显微镜下看到的物像是上下左右均颠倒的物像,所以我们移动玻片标本时,标本移动的方向正好与物像移动的方向相反。图A物像在视野的偏右下方,向右下方移动装片,物像会向左上方移动到视野的中央。细准焦螺旋的作用是较小幅度的升降镜筒,更重要的作用是能使焦距更准确,调出更加清晰的物像;因此,要使视野从C(模糊物像)变为D(清晰物像),应调节显微镜的⑤细准焦螺旋。
27. 请根据淀粉、脂肪和蛋白质在消化道各部位被消化程度的曲线图回答。
(1)图中表示淀粉消化过程的曲线是______。
(2)蛋白质在消化道的C部位开始被消化,其中的______酶能对蛋白质进行初步分解。
(3)脂肪最终在[D]______中被彻底分解为小分子物质。
【答案】(1)X (2)蛋白##胃蛋白
(3)小肠
【分析】如图中,A口腔、B咽和食道、C胃、D小肠、E大肠,X表示淀粉的消化过程,Y表示脂肪的消化过程。
(1)淀粉是在口腔内被初步消化,在唾液淀粉酶的作用下被消化为麦芽糖,在小肠内被最终消化为葡萄糖,所以曲线X是淀粉的消化。
(2)蛋白质是在C胃中被初步消化,在小肠内被最终消化为氨基酸;胃中的胃蛋白酶能对蛋白质进行初步分解。
(3)小肠是消化的主要器官,含有肠液、胰液、胆汁等多种消化液;淀粉、脂肪和蛋白质都在D小肠中被彻底分解成小分子物质,然后被吸收。
28. 根据以下资料分析回答。
甲型H1N1流感是一种由甲型H1N1流感病毒引起的急性呼吸道传染病,人群对甲型H1N1流感病毒普遍易感,患者最明显的症状是体温突然超过39℃.甲H1N1流感可防可控,通过注射甲型H1N1流感疫苗可有效预防该传染病。
(1)引起甲型H1N1流感的病原体是___。
(2)在传染病流行的三个基本环节中,甲型H1N1流感患者属于___。
(3)接种甲型H1N1流感疫苗可以使体内产生相应抗体,从而提高人体对该传染病的抵抗力,这种免疫属于___(填“非特异性”或“特异性“)免疫。
【答案】(1)甲型H1N1流感病毒 (2)传染源 (3)特异性
【分析】(1)病原体是指引起传染病的细菌、病毒、和寄生虫等生物。
(2)预防传染病措施有三个:控制传染源、切断传播途径、保护易感人群。
(3)抗体的作用具有专一性、特异性。
【详解】(1)病原体是能引起人和动植物传染病的微生物和寄生虫的统称,从传染病的角度来看,甲型H1N1流感病毒是病原体。
(2)传染源指的是能够散播病原体的人和动物,传染源只能是人或者动物。传播途径指的是病原体离开传染源到达健康人所经过的途径。易感人群是指对某些传染病缺乏免疫力而容易感染该病的人群。因此,甲型H1N1流感患者为传染源。
(3)疫苗就是经过人工处理的减毒的、低毒的、灭活的病原体制成的生物制品,从抗原、抗体相互作用的免疫机理分析,疫苗相当于抗原,接种到人体后,不会使人发病,但会刺激人体内的淋巴细胞产生抗体,从而对某种病原体起到抵抗作用,而对其它的病原体不起作用。这种免疫属特异性免疫。
29. 下图表示一对黑色雌、雄豚鼠交配后产下后代的遗传图,据图回答。
(1)在遗传学上,豚鼠的黑色和棕色是一对______。
(2)如果用T和t表示豚鼠的毛色,则图中所示子代中,棕色豚鼠的基因组成应该是______。
(3)如果亲代黑色豚鼠再生育一只豚鼠,该豚鼠的颜色为______。
【答案】(1)相对性状
(2)tt (3)棕鼠或黑鼠
【分析】生物的性状由基因控制,基因有显性和隐性之分;当细胞内控制某种性状的一对基因都是显性基因或一个是显性、一个是隐性基因时,生物体表现出显性基因控制的性状;当控制某种性状的基因都是隐性时,隐性基因控制的性状才会表现出来。
(1)同种生物同一性状的不同表现形式,称为相对性状。因此,在遗传学上,豚鼠的黑色和棕色是一对相对性状。
(2)在一对相对性状的遗传过程中,子代个体出现了亲代没有的性状,则新出现的性状一定是隐性性状,亲代个体表现的性状是显性性状。亲代的基因组成中既有显性基因,也有隐性基因,是杂合体。分析题图可知,两只黑色豚鼠的子代出现了棕色豚鼠,则黑色为显性性状,棕色为隐性性状,亲代黑鼠的基因组成都是Tt,子代棕色豚鼠的基因组成是tt。
(3)根据第(2)小题的分析可知,亲代黑鼠豚鼠的基因组成都是Tt,其遗传图解如下图所示:
由此可见,如果亲代黑色豚鼠再生育一只豚鼠,该豚鼠的颜色为棕鼠或黑鼠。
30. 在某个经常刮大风的海岛上,有许多无翅或残翅的昆虫,这样的昆虫不容易被大风吹到海里,因而生存和繁殖后代的机会多。请分析回答。
(1)在这个海岛上,昆虫的无翅或残翅属于__________(填“有利”或“不利”)变异。
(2)大风对海岛上的昆虫起了___________作用。
(3)自然界中的生物,通过激烈的生存斗争,适应者生存下来,________________被淘汰,这就是自然选择。
【答案】(1)有利 (2)选择 (3)不适应者
【分析】达尔文认为:任何一种生物在生活过程中都必须为生存而斗争;生存斗争包括生物与无机环境之间的斗争,生物种内的斗争,如为食物、配偶和栖息地等的斗争,以及生物种间的斗争。
【详解】(1)生物界普遍存在变异,变异是随机产生的,在生存斗争中,具有有利变异的个体,容易在生存斗争中获胜而生存下去,反之,具有不利变异的个体,则容易在生存斗争中失败而死亡。由于海岛上经常刮大风,那些有翅能飞的昆虫,就常常被大风吹到海里,因而生存和繁殖后代的机会较少;而无翅或残翅的昆虫,由于不能飞翔,就不容易被风吹到海里,因而生存和繁殖后代的机会就多。
(2)刮大风时,有翅的昆虫被风刮到海里淹死而被淘汰。在这里,能够遗传的变异为昆虫的进化提供了选择的材料,大风对这个岛上的昆虫起了定向选择作用。
(3)生物在繁衍的过程中,会不断地产生变异,其中的许多变异是能够遗传的,这些不断发生的可遗传的变异是生物进化的基础。生物在生存过程中,既要与自然环境进行斗争,又要与其他生物进行斗争。达尔文把在生存斗争中,适者生存、不适者被淘汰的过程叫做自然选择。
31. 下图是实验“绿叶在光下制造有机物”的部分实验步骤,请据图回答。
(1)如图②所示,在进行光照之前,用黑纸片把叶片的一部分遮盖起来的目的是设置______。
(2)如图①所示,将天竺葵放在黑暗处一昼夜,其目的是( )
A. 使叶片内原有的淀粉消耗掉
B. 使叶片内的淀粉储存在叶绿体中
C. 停止光合作用,使淀粉储存在叶肉细胞中
D. 储备养料,准备进行光合作用
(3)如图⑥所示,叶色发生了变化,其中叶片见光部分遇碘变蓝。说明______是光合作用的产物。
(4)______是绿色植物生产有机物的“车间”。
【答案】(1)对照实验 (2)A
(3)淀粉 (4)叶绿体
【分析】(1)在进行光照之前,用黑纸片把叶片的一部分遮盖起来的,这样同一个叶片上形成了对照实验,变量是光。所以,一部分叶片遮起来,保证除了光这个变量之外,其他条件都相同,控制了单一变量,设置了对照实验。
(2)选作实验的植物实验前已经进行了光合作用,叶片里面储存了丰富的有机物(如淀粉),若不除去会对实验结果造成影响。所以,将实验装置放入黑暗处一昼夜的目的是把叶片内原有的淀粉运走消耗,以排除原来贮存的淀粉对实验的干扰。由此可见,A正确,BCD错误。
故选A。
(3)淀粉遇到碘液会变蓝色。叶片见光部分的遇碘变量,说明见光部分产生了淀粉,进行了光合作用;不见光部分不变蓝,没有产生淀粉,没有进行光合作用;由此说明光是光合作用的条件、淀粉是光合作用的产物。
(4)叶绿体是绿色植物光合作用的场所,把光能转化为化学能贮存在有机物中,是绿色植物细胞特有的一种能量转换器,是绿色植物进行光合作用生产有机物的“车间”。
项目
正常参考值
单位
化验结果
红细胞
4.2~5
个/L
4.6
白细胞
4~10
个/L
12.3
血小板
1~3
个/L
2.6
血红蛋白
110~160
g/L
120
[生物][二模]2024年天津市红桥区中考二模考试试题(解析版): 这是一份[生物][二模]2024年天津市红桥区中考二模考试试题(解析版),共19页。试卷主要包含了选释题等内容,欢迎下载使用。
2024年天津市河西区中考生物二模试卷: 这是一份2024年天津市河西区中考生物二模试卷,共23页。试卷主要包含了本卷共8题,共54分等内容,欢迎下载使用。
2024年天津市河西区中考生物二模试卷: 这是一份2024年天津市河西区中考生物二模试卷,共23页。试卷主要包含了本卷共8题,共54分等内容,欢迎下载使用。

