2024福州八县()协作校高二下学期期末联考试题历史含解析
展开福建省福州市八县(市)协作校2023-2024学年高二下学期期末联考历史试卷(Word版附解析): 这是一份福建省福州市八县(市)协作校2023-2024学年高二下学期期末联考历史试卷(Word版附解析),共20页。试卷主要包含了选择题,非选择题等内容,欢迎下载使用。
福建省福州市八县(市)协作校2023-2024学年高二下学期期末联考历史试题: 这是一份福建省福州市八县(市)协作校2023-2024学年高二下学期期末联考历史试题,文件包含福建省福州市八县市协作校2023-2024学年高二下学期期末联考历史试题docx、23242期末联考高二历史答题卡docx、23242期末联考高二历史答题卡pdf、23242期末联考高二历史参考答案docx、23242期末联考高二历史参考答案pdf等5份试卷配套教学资源,其中试卷共20页, 欢迎下载使用。
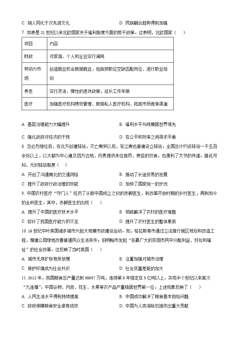
福建省福州市福州市八县(市)协作校2023-2024学年高二上学期期中联考历史试题: 这是一份福建省福州市福州市八县(市)协作校2023-2024学年高二上学期期中联考历史试题,共8页。

