[生物]卷03-备战2024年高考生物临考压轴卷(广西卷)(解析版)
展开这是一份[生物]卷03-备战2024年高考生物临考压轴卷(广西卷)(解析版),共20页。试卷主要包含了单项选择题,非选择题等内容,欢迎下载使用。
一、单项选择题:本题共16小题,共40分。第1~12小题,每小题2分;第13~16小题,每小题4分。在每小题给出的四个选项中,只有一项是符合题目要求的。
1、支原体肺炎是由支原体引起的肺部感染传染病,通过飞沫或直接接触传染,下列有关叙述正确的是( )
A.临床上可用青霉素治疗支原体肺炎
B.支原体遗传物质彻底水解产物有8种
C.支原体DNA位于由核膜包被的细胞核中
D.可以直接用培养基培养支原体
【答案】D
【分析】支原体属于原核生物,没有细胞壁,原核生物无核膜包被的成型的细胞核,遗传物质形成拟核裸露在细胞质,仅核糖体唯一的细胞器。
【详解】A、青霉素的作用原理是破坏细菌的细胞壁,支原体无细胞壁,A错误;
B、支原体的遗传物质是DNA,彻底水解后得到脱氧核糖、磷酸、4种碱基共6种产物,B错误;
C、支原体无核膜包被的细胞核,DNA呈裸露状态,C错误;
D、支原体是原核生物,有细胞结构,无须依赖其他活细胞增殖,可直接用培养基培养,D正确。
故选D。
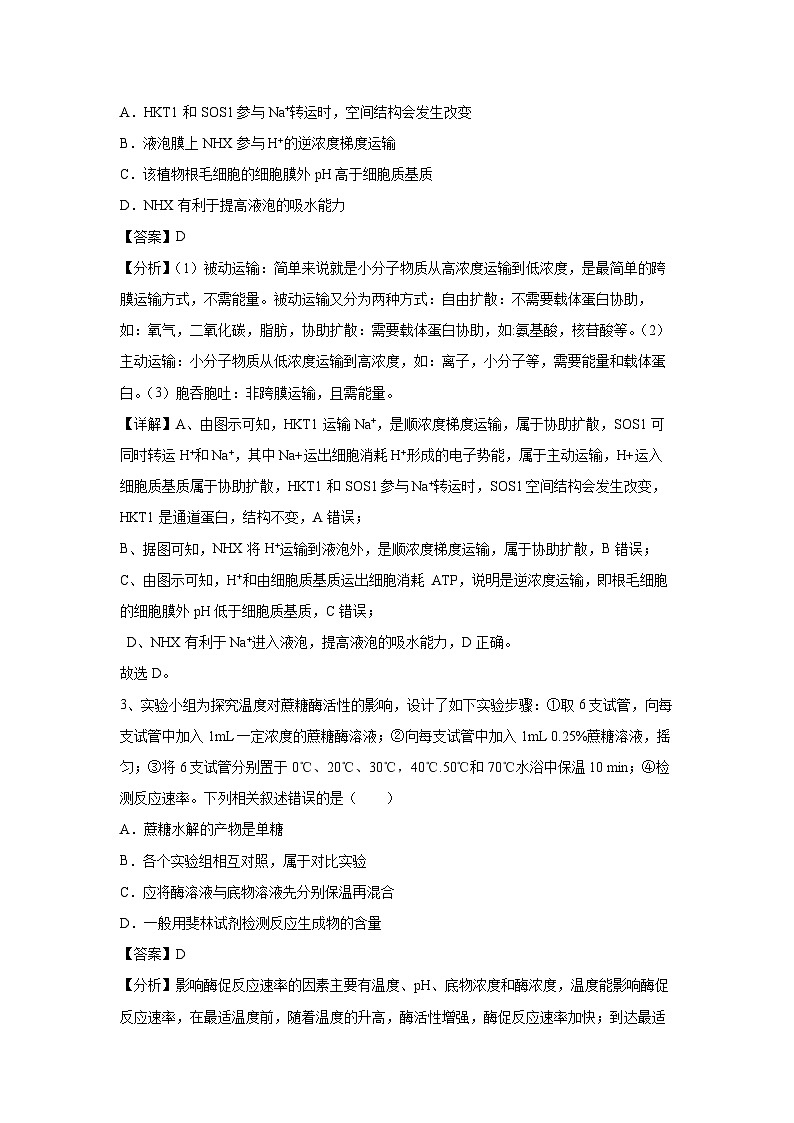
2、中国有广阔的盐碱地和沿海滩涂,研究耐盐的水稻可以有利于扩大粮食产区,下图是耐盐植物的机制,其中SOS1、HKT1和NHX代表转运蛋白。下列相关叙述正确的是( )
A.HKT1和SOS1参与Na+转运时,空间结构会发生改变
B.液泡膜上NHX参与H+的逆浓度梯度运输
C.该植物根毛细胞的细胞膜外pH高于细胞质基质
D.NHX有利于提高液泡的吸水能力
【答案】D
【分析】(1)被动运输:简单来说就是小分子物质从高浓度运输到低浓度,是最简单的跨膜运输方式,不需能量。被动运输又分为两种方式:自由扩散:不需要载体蛋白协助,如:氧气,二氧化碳,脂肪,协助扩散:需要载体蛋白协助,如:氨基酸,核苷酸等。(2)主动运输:小分子物质从低浓度运输到高浓度,如:离子,小分子等,需要能量和载体蛋白。(3)胞吞胞吐:非跨膜运输,且需能量。
【详解】A、由图示可知,HKT1运输Na+,是顺浓度梯度运输,属于协助扩散,SOS1可同时转运H+和Na+,其中Na+运出细胞消耗H+形成的电子势能,属于主动运输,H+运入细胞质基质属于协助扩散,HKT1和SOS1参与Na+转运时,SOS1空间结构会发生改变,HKT1是通道蛋白,结构不变,A错误;
B、据图可知,NHX将H+运输到液泡外,是顺浓度梯度运输,属于协助扩散,B错误;
C、由图示可知,H+和由细胞质基质运出细胞消耗 ATP,说明是逆浓度运输,即根毛细胞的细胞膜外pH低于细胞质基质,C错误;
D、NHX有利于Na+进入液泡,提高液泡的吸水能力,D正确。
故选D。
3、实验小组为探究温度对蔗糖酶活性的影响,设计了如下实验步骤:①取6支试管,向每支试管中加入1mL一定浓度的蔗糖酶溶液;②向每支试管中加入1mL 0.25%蔗糖溶液,摇匀;③将6支试管分别置于0℃、20℃、30℃,40℃.50℃和70℃水浴中保温10 min;④检测反应速率。下列相关叙述错误的是( )
A.蔗糖水解的产物是单糖
B.各个实验组相互对照,属于对比实验
C.应将酶溶液与底物溶液先分别保温再混合
D.一般用斐林试剂检测反应生成物的含量
【答案】D
【分析】影响酶促反应速率的因素主要有温度、pH、底物浓度和酶浓度,温度能影响酶促反应速率,在最适温度前,随着温度的升高,酶活性增强,酶促反应速率加快;到达最适温度时,酶活性最强,酶促反应速率最快;超过最适温度后,随着温度的升高,酶活性降低,酶促反应速率减慢。另外低温不会使酶变性失活,而高温会使酶变性失活。
【详解】A、蔗糖是由葡萄糖和果糖两种单糖脱水缩合形成的,所以水解的产物是葡萄糖和果糖,A正确;
B、本实验没有对照组,都是实验组,各个实验组相互对照,因此属于对比实验,B正确;
C、应将酶溶液与底物溶液先分别保温再混合,避免混合时出现温度误差导致实验结果不准确,C正确;
D、用斐林试剂检测葡萄糖和果糖时,常需要水浴加热,而本实验中温度是自变量,因此不能用斐林试剂检测反应生成物的含量,D错误。
故选D。
4、细胞的生命历程往往包括分裂、分化、衰老和死亡几个阶段。下列有关说法正确的是( )
A.由于蛙的成熟红细胞没有细胞核,所以只能通过无丝分裂进行增殖
B.人的血红蛋白和免疫球蛋白结构差异很大,是基因选择性表达的结果
C.自由基会攻击磷脂分子 DNA 和蛋白质,是导致细胞衰老的因素
D.细胞自噬只有在细胞受到损伤、微生物入侵或细胞衰老时才会发生
【答案】C
【分析】细胞通过细胞分裂增加细胞数量的过程,叫作细胞增殖。单细胞生物通过细胞增殖而繁衍。 多细胞生物从受精卵开始,要经过细胞增殖和分化逐渐发育为成体。生物体内也不断地有细胞衰老、死亡,需要通过细胞增殖加以补充。因此,细胞增殖是重要的细胞生命活动,是生物体生长、发育、繁殖、遗传的基础。
【详解】A、蛙的成熟红细胞有细胞核,只不过在分裂过程中没有出现纺锤丝和染色体的变化,所以通过无丝分裂进行增殖,A错误;
B、人的血红蛋白和免疫球蛋白结构差异很大,直接原因是构成它们的氨基酸的种类、数目、排列顺序及蛋白质的空间结构不同,根本原因是两者的基因(核苷酸的排列顺序不同)不同,B错误;
C、自由基学说认为,自由基会攻击和破坏细胞内各种执行正常功能的生物分子,如磷脂、DNA、蛋白质等,引起细胞衰老,C正确;
D、细胞处于营养缺乏条件下,或细胞受到损伤、微生物入侵或细胞衰老时,都可发生细胞自噬,D错误。
故选C。
5、不同细胞生物中的DNA结构不同。大肠杆菌的DNA为环状,人体细胞的核DNA为链状。下列相关叙述正确的是( )
A.大肠杆菌的DNA和人体细胞的核DNA中均存在游离的磷酸基团
B.双链DNA分子的两条单链上(A+G)/(C+T)的比值相等
C.双链DNA分子结构的稳定性与碱基对C—G所占比例相关
D.若双链DNA中有x个T,占全部碱基的比例为y,则G有(x/y-2x)个
【答案】C
【分析】DNA分子结构的主要特点:DNA是由两条反向平行的脱氧核苷酸长链盘旋而成的双螺旋结构;外侧由脱氧核糖和磷酸交替连结构成基本骨架,内侧是碱基对(A与T,C与G配对)通过氢键连结,其中G-C碱基对之间3个氢键,A-T之间2个氢键。DNA分子遗传信息储存在四种脱氧核苷酸的种类数量和排列顺序;根据碱基互补配对原则,整个DNA分子中A=T,C=G。
【详解】A、大肠杆菌的DNA为大型环状DNA分子,没有游离的磷酸基团,A错误;
B、DNA的两条链互补配对,双链DNA分子的两条单链上(A+G)/(C+T)的比值是倒数关系,B错误;
C、双链DNA分子结构的稳定性与碱基对C—G所占比例相关,C-G比例高,氢键含量多,稳定性强,C正确;
D、若双链DNA中有x个T,占全部碱基的比例为y,则G有(x/y-2x)/2个,D错误。
故选C。
6、研究微生物进化的科学家们发现,微生物不仅随着其早期现代人类宿主在全球各地的旅行而变得多样化,而且它们通过限制自己在肠道中的生活,跟随着人类协同进化。下列关于生物进化的叙述,错误的是( )
A.肠道微生物的物种多样性与微生物和人类协同进化有关
B.决定人体肠道中微生物进化方向的是基因型频率和肠道环境
C.微生物进化的原材料可来源于基因突变、染色体变异、基因重组
D.肠道中某种乳酸菌全部个体含有的全部基因构成该种群的基因库
【答案】B
【分析】 现代进化理论的基本内容是:①进化是以种群为基本单位,进化的实质是种群的基因频率的改变。②突变和基因重组产生进化的原材料。③自然选择决定生物进化的方向。④隔离导致物种形成。
【详解】A、不同物种之间、生物与无机环境之间在相互影响中不断进化和发展,这就是协同进化,肠道微生物的物种多样性与微生物和人类协同进化有关,A正确;
B、生物进化的实质是种群基因频率的改变,决定肠道微生物进化方向的是肠道环境,不是基因型频率,B错误;
C、微生物包括原核生物和真核生物,能够发生各种可遗传变异,基因突变、染色体变异、基因重组是微生物进化的原材料,C正确;
D、一个种群中全部个体含有的全部基因,叫作这个种群的基因库,肠道中某种乳酸菌全部个体含有的全部基因构成该种群的基因库,D正确。
故选B。
7、肌萎缩侧索硬化(ALS)是一种神经肌肉退行性疾病,患者神经肌肉接头示意图如下。ALS的发生及病情加重与补体C5(一种蛋白质)的激活相关,患者体内的C5被激活后裂解为C5a和C5b,两者发挥不同作用:C5a与受体C5aR1结合后激活巨噬细胞,巨噬细胞攻击运动神经元而致其损伤;C5b与其他补体在突触后膜上形成膜攻击复合物,引起Ca2+和Na+内流进入肌细胞,导致肌细胞破裂。下列分析错误的是( )
A.突触前膜通过胞吐方式释放Ach
B.抑制AchE的活性,可能会引起肌肉细胞持续性收缩
C.对患者使用C5a的抗体,可能延缓ALS的发生及病情加重
D.ALS患者肌细胞破裂与肌细胞内的渗透压过低有关
【答案】D
【分析】兴奋在神经元之间需要通过突触结构进行传递,突触包括突触前膜、突触间隙、突触后膜,其具体的传递过程为兴奋以电流的形式传导到轴突末梢时,突触小泡释放递质(化学信号),递质作用于突触后膜,引起突触后膜产生膜电位(电信号),从而将兴奋传递到下一个神经元。由于递质只能由突触前膜释放,作用于突触后膜,因此神经元之间兴奋的传递只能是单方向的。
【详解】A、Ach属于神经递质,神经递质的释放方式是胞吐,A正确;
B、AchE能降解Ach,抑制AchE的活性,Ach不能被分解,持续发挥作用,可能会引起肌肉细胞持续性收缩,B正确;
C、C5a与受体C5aR1结合后激活巨噬细胞,后者攻击运动神经元而致其损伤,因此C5a—C5aR1信号通路在ALS的发生及病情加重中发挥重要作用, 若使用C5a的抗体,C5a的抗体能与C5a受体竞争性结合C5a,从而使C5a不能与受体C5aRl结合,不能激活巨噬细胞,减少对运动神经元的攻击而造成的损伤,延缓ALS病情加重,C正确;
D、据题意可知,C5b与其他补体在突触后膜上形成膜攻击复合物,Ca2+和Na+内流进入肌细胞,会增加肌细胞内的渗透压,导致肌细胞吸水增强,大量吸水会导致细胞破裂,D错误。
故选D。
8、Graves 氏病发病原因如下图所示,是由于患者所产生的某种抗体与 Y 激素受体结合,使甲状 腺细胞持续激发,产生高水平 X 激素所致。研究发现寡核苷酸 UDP 能够减弱 Graves 氏病症状。下列有关说法错误的是 ( )
A.Graves 病是自身免疫病,类风湿性关节炎、系统性红斑狼疮也属于此类疾病
B.抗体与 Y 激素受体结合后,能起到与 Y 激素相似的功能
C.患者血液中 Y 激素的含量显著高于正常水平
D.UDP 能减弱 Graves 氏病症状可能与 UDP 抑制效应 B 细胞分泌该种抗体有关
【答案】C
【分析】(1)垂体分泌促甲状腺激素能促进甲状腺分泌甲状腺激素。
(2)从免疫角度分析,患者“敌我不分”地将自身物质当外外来异物进行攻击而引起的疾病称为自身免疫病;Graves病是患者所产生的某种抗体与促甲状腺激素的受体结合,使甲状腺细胞持续激发,产生高水平的甲状腺激素所致,所以患者代谢增强,产热增加。
【详解】A、从免疫角度分析,患者“敌我不分”地将自身物质当外外来异物进行攻击而引起的疾病称为自身免疫病,类风湿性关节炎、系统性红斑狼疮也属于自身免疫病,A正确;
B、由题干信息可知,患者产生的某种抗体与Y激素受体结合使甲状腺细胞持续激发,产生高水平X激素,则抗体与Y激素结合后,起到与Y激素相似的功能,B正确;
C、Graves氏病患者的甲状腺激素的含量较多,通过反馈作用,Y激素(促甲状腺激素)含量低于正常水平,C错误;
D、由于本病的发生与某种抗体有关,而“寡核苷酸UDP能够减弱Graves病症状”,说明UDP能减弱Graves病症状可能与UDP抑制浆细胞分泌该种抗体有关,D正确。
故选C。
9、下列关于群落的叙述,正确的是( )
A.群落水平的研究有群落的物种组成、种群密度、生态位以及群落的演替等
B.人类活动的影响会促进森林群落的演替速度但不会改变演替的方向
C.群落的季节性是指群落的外貌和结构随季节变化而发生有规律的变化
D.由冰山岩向森林演替过程中,土壤中有机物越来越少,群落物种丰富度逐渐加大
【答案】C
【分析】群落的季节性是指群落的外貌和结构随季节发生有规律的变化。沙漠植物和动物都能适应缺水的环境,植物只在有水时才发芽、开花和产生种子。苔原气候严寒,苔原中植物通常以营养繁殖方式繁殖后代。由冰山岩向森林的演替过程中,土壤中有机物越来越丰富,群落物种丰富度逐渐增大,食物网越来越复杂。
【详解】A、种群密度是种群水平研究的问题,A错误;
B、人类活动往往会使森林群落演替朝着不同于自然演替的方向和速度进行,B错误;
C、群落的季节性是指群落的外貌和结构随季节发生有规律的变化,C正确;
D、由冰山岩向森林的演替过程中,土壤中有机物越来越丰富,群落物种丰富度逐渐增大,食物网越来越复杂,D错误。
故选C。
10、2021 年 10 月 8 日,国务院新闻办发布《中国的生物多样性保护》白皮书。白皮书显示, 随着人工繁育大熊猫数量快速优质增长,大熊猫受威胁程度等级从“濒危”降为“易危”, 实现野外放归并成功融入野生种群。下列相关说法,正确的是( )
A.人工繁育大熊猫,属于就地保护
B.在监测野外大熊猫种群数量时,应采用样方法
C.决定大熊猫种群数量变化的因素是出生率和死亡率
D.为提高野外放归大熊猫的存活率,可在当地全部种植大熊猫的食物——箭竹
【答案】C
【分析】种群的数量特征有:最基本特征-种群密度;决定因素-出生率与死亡率、迁入率与迁出率;预测因素-年龄结构;影响因素-性别比例。
【详解】A、人工繁育大熊猫,属于易地保护,A错误;
B、大熊猫种群数量调查,由于数量较少,应采用逐个计数法,B错误;
C、决定种群数量变化的因素为出生率和死亡率,所以决定大熊猫种群数量变化的因素是出生率和死亡率,C正确;
D、全部种植箭竹,会导致物种单一,反而影响熊猫食物来源的稳定与安全,D错误。
故选C。
11、为了处理污水中的一种有毒的、难以降解的有机化合物A,某研究团队利用化合物A、磷酸盐、镁盐和微量元素等配制了培养基,成功地筛选出能高效降解化合物A的细菌(目的菌)。实验的主要步骤如下图所示。下列相关叙述中,错误的是( )
A.振荡培养的目的是提高培养液的溶氧量,并使目的菌和培养液充分接触
B.若干天后应选择化合物A含量最低的培养液再接种到新的培养液中连续培养
C.该实验可以选择平板划线法或稀释涂布平板法向固体培养基接种
D.重复多次上述实验后获得的目的菌可直接用于环境保护实践
【答案】D
【分析】题意分析,该实验的目的是筛选出高效降解化合物A的细菌,在含化合物A的培养基中,只有能降解化合物A的微生物才能以化合物A为碳源和氮源生长繁殖,不能利用化合物A的微生物因缺乏碳源和氮源,无法生长繁殖。
【详解】A、振荡培养的目的是提高培养液的溶氧量及增加目的菌和培养液的充分接触,以达到增大目的菌数量的目的,A正确;
B、振荡培养后,应选择目的菌浓度最大,即化合物A含量最少的锥形瓶进行选择接种,B正确;
C、向固体培养基进行接种的方法有稀释涂布平板法和平板划线法等,其中稀释涂布平板法还可用于计数,C正确;
D、重复多次上述实验获得的目的菌用于环境保护实践之前,还要对目的菌进行研究,检测其是否会产生对环境有害的代谢废物,大量使用目的菌时会不会使目的菌成为优势菌群,对其他微生物的生存构成威胁,从而打破微生物菌群的平衡等,D错误。
故选D。
12、我国学者以新型冠状病毒的刺突蛋白(S蛋白)为抗原制备单克隆抗体,用以阻断该病毒对人体的感染,下列相关叙述正确的是( )
A.产生抗体的杂交瘤细胞保留着T淋巴细胞的部分特性
B.制备杂交瘤细胞时产生特定抗体的淋巴细胞不需要传代培养
C.杂交瘤细胞的制备利用了细胞膜的选择透过性特性
D.筛选前杂交瘤细胞产生单一的新型冠状病毒抗体
【答案】B
【分析】单克隆抗体的制备过程的二次筛选:①筛选得到杂交瘤细胞(去掉未杂交的细胞以及自身融合的细胞);②筛选出能够产生特异性抗体的细胞群。
【详解】A、杂交瘤细胞由B淋巴细胞和骨髓瘤细胞融合,因此保留着B淋巴细胞的部分特性,A错误;
B、产生特定抗体的B淋巴细胞即浆细胞不能分裂,因此不需要传代培养,B正确;
C、杂交瘤细胞的制备需要进行细胞融合,利用了细胞膜的流动性特性,C错误;
D、筛选前的杂交瘤细胞不都能产生单一的新型冠状病毒抗体,D错误。
故选B。
13、有氧运动是指人体吸入的氧气与需求相等,达到生理上的平衡状态。如图所示为人体运动强度与血液中乳酸含量和氧气消耗速率的关系。结合所学知识分析下列说法正确的是( )
A.a运动强度下只有有氧呼吸,c运动强度下只有无氧呼吸
B.运动强度大于或等于b后,肌肉细胞CO2的产生量将大于O2的消耗量
C.无氧呼吸使有机物中的能量大部分以热能形式散失,其余储存在ATP中
D.若运动强度长时间超过c,会因为乳酸增加而使肌肉酸胀乏力
【答案】D
【分析】人体有氧呼吸产生二氧化碳和水,无氧呼吸的产物是乳酸。由图可知,随着运动强度的加大,有氧呼吸和无氧呼吸均加强。
【详解】A、a运动强度下只有有氧呼吸,c运动强度下有氧呼吸和无氧呼吸同时存在,A错误;
B、人的无氧呼吸不产生二氧化碳,故氧气的消耗量始终等于二氧化碳的生成量,B错误;
C、无氧呼吸时,有机物中的能量大多在不彻底的分解产物乳酸中未释放出来,释放出来的少部分能量中,少部分用于合成ATP,C错误;
D、运动强度为c或大于c时,会进行无氧呼吸产生大量的乳酸,引起肌肉酸痛乏力,D正确。
故选D。
14、某生物兴趣小组用若干个玉米胚芽鞘在黑暗环境中进行了两组实验。实验①;将一部分解胚芽鞘用黑色碳素笔从尖端向下画一条直线,如图1所示,培养2~3天后观察a,b段直线颜色的深浅(注:胚芽鞘长度变化会引起直线颜色深浅变化);实验②;将一部分胚芽鞘去除尖端后,在其形态学上端放置一块含生长素的琼脂块,在其形态学下端放置一块相同体积大小的空白琼脂块,如图2所示。下列分析错误的是( )
A.实验在黑暗中进行,是为了防止光合作用影响实验结果
B.每组实验均使用多个胚芽鞘的目的是排除偶然因素的影响
C.实验①的目的是探究生长素的作用部位,a与b构成了对照
D.实验②由于缺少对照,不能证明生长素在胚芽鞘中是极性运输
【答案】A
【分析】该实验的目的是探究生长素作用的部位及运输方向。胚芽鞘尖端产生生长素,生长素通过极性运输到尖端以下部位发挥作用,生长素能促进细胞的伸长生长,则a段长度不变,颜色不变,b段长度增加,颜色变浅。
【详解】A.实验在黑暗中进行,是为了防止单侧光引起生长素分布不均,影响实验结果,A错误;
B.每组实验均使用多个胚芽鞘的目的是排除偶然因素的影响,是实验结果更具有说服力,B正确;
C.实验①的目的是探究生长素的作用部位,a与b构成了对对照,其作用是为了说明生长素作用的部位是b段,a段产生的生长素向下运输,作用于b段,使b段表现生长,C正确;
D.若要证明生长素在胚芽鞘中是极性运输,需要增加一组作为对照,其操作为将胚芽鞘进行颠倒,其他不变,一段时间后检测下方的琼脂块中是否含有生长素,D正确。
故答案为:A。
15、两条非同源染色体间相互交换染色体片段称为相互易位(图a,图中染色体上的数字表示染色体的区段)。某分裂过程中会出现十字形图像(图b)。随着分裂过程的进行会形成环形或8字形图,染色体分离时约有1/2属于邻近离开(图c),1/2属于交互离开(图d)。下列说法正确的是( )
A.图示分裂过程可能是有丝分裂或减数分裂I
B.图b中含有两对同源染色体、4条染色体、4个DNA分子
C.相互易位的花粉母细胞减数分裂产生正常精子的概率为1/4
D.相互易位的花粉母细胞进行有丝分裂产生的子细胞有1/2正常
【答案】C
【分析】染色体变异是指染色体结构和数目的改变。染色体结构的变异主要有缺失、重复、倒位、易位四种类型。染色体数目变异可以分为两类:一类是细胞内个别染色体的增加或减少,另一类是细胞内染色体数目以染色体组的形式成倍地增加或减少。
【详解】A、图示分裂过程有同源染色体联会和分离,因此为减数分裂I,A错误;
B、图b为联会时期,含有两对同源染色体、4条染色体、8个DNA分子,B错误;
C、发生相互易位后,由图a可知,有两条正常的非同源染色体,减数分裂I进入同一次级精母细胞的概率为1/4,因此减数分裂产生正常精子的概率为1/4,C正确;
D、有丝分裂所有染色体复制再平分,因此相互易位的花粉母细胞进行有丝分裂产生的子细胞都不正常, D错误。
故选C。
16、实验小组用紫色洋葱的鳞片叶外表皮为实验材料,进行了质壁分离实验。下列相关叙述错误的是( )
A.用低倍显微镜就能观察到质壁分离的情况
B.实验可以证明原生质层的伸缩性比细胞壁的大
C.水分子进出植物细胞需要载体,并且消耗ATP
D.细胞在质壁分离的过程中,其吸水能力逐渐增强
【答案】C
【分析】当细胞液的浓度小于外界溶液的浓度时,细胞液中的水分就透过原生质层进入到外界溶液中;由于原生质层比细胞壁的伸缩性大,当细胞不断失水时,液泡逐渐缩小,原生质层就会与细胞壁逐渐分离开来,发生质壁分离。无论发生质壁分离还是质壁分离复原,水分子一直都在进出细胞。
【详解】A、紫色洋葱的鳞片叶外表皮细胞体积较大,用低倍显微镜就能观察到质壁分离的情况,A正确;
B、由于原生质层比细胞壁的伸缩性大,当细胞不断失水时,液泡逐渐缩小,原生质层就会与细胞壁逐渐分离开来,发生质壁分离,该实验可以证明原生质层的伸缩性比细胞壁的大,B正确;
C、水分子进出植物细胞的方式为被动运输,不需要消耗ATP,C错误;
D、细胞在质壁分离的过程中,细胞不断失水时,细胞液浓度增加,其吸水能力逐渐增强,D正确。
故选C。
二、非选择题:本题共5小题,共60分。
17、在高光强时,气孔关闭,光反应积累的NADPH和ATP较多,容易导致自由基产生,使叶绿体受损。Rubisc是一种双功能酶,可以催化CO2固定。还可以催化C5和O2反应,消耗ATP和NADPH,同时生成CO2等产物,该反应称之为光呼吸。C4植物是一种高产的植物,因其体内存在一种PEP羧化酶,可以利用低浓度CO2,形成CO2泵,具体过程如图所示,据图回答问题:
(1)NADPH在光合作用中的作用是 。
(2)在高光强时光反应强烈,而气孔关闭,此时光呼吸会 (填“加强”或“减弱”),光呼吸的意义是 。
(3)研究发现C4植物高产的原因是光呼吸作用很弱,并且几乎没有光合午休现象。理由是 。
(4)卡尔文利用小球藻研究光合作用中碳的同化与去向,用14C的CO2供给小球藻,每隔一定时间取样,浓缩后再点样利用双向纸层析,使化合物 ,根据标记化合物出现的时间,最先检测到的是三碳化合物,猜测此三碳化合物是CO2与某一个二碳分子结合生成的,但当 (填“增加CO2浓度”或“降低CO2浓度”)后,发现RuBP的含量快速增加,由此推知固定CO2的物质不是二碳分子而是RuBP。
【答案】(1)做还原剂和提供能量
(2)加强 高光强时,光呼吸消耗积累的NADPH和ATP,避免自由基对叶绿体的损害,产生 CO2参与暗反应
(3)C4的PEP羧化酶可以利用低浓度CO2,避免了气孔关闭对光合作用的影响,减弱了光合午休,同时CO2泵(C4泵)提高了维管束鞘细胞中CO2浓度,抑制了光呼吸(合理即可)
(4)分离 降低CO2浓度
【分析】光合作用,通常是指绿色植物(包括藻类)吸收光能,把二氧化碳和水合成有机物,同时释放氧气的过程。光合作用分为光反应阶段和暗反应阶段。光反应阶段的特征是在光驱动下生成氧气、ATP和NADPH的过程。暗反应阶段是利用光反应生成NADPH和ATP使气体二氧化碳还原为糖。由于这阶段基本上不直接依赖于光,而只是依赖于NADPH和ATP的提供,故称为暗反应阶段。
【详解】(1)NADPH在暗反应中做还原剂并提供能量,参与三碳酸的还原。
(2)气孔关闭,CO2减少,C5更多与O2反应,光呼吸会增强;高光强时,光呼吸消耗积累的NADPH和ATP,避免自由基对叶绿体的损害,产生 CO2参与暗反应。
(3)C4的PEP羧化酶可以利用低浓度CO2,避免了气孔关闭对光合作用的影响,减弱了光合午休,同时CO2泵(C4泵)提高了维管束鞘细胞中CO2浓度,抑制了光呼吸。
(4)双向纸层析利用第一种层析系统进行第一向层析后,将滤纸烘干,滤纸旋转90°,用另一层析系统进行第二向层析,即双向层析,使化合物分离;降低CO2浓度,发现RuBP的含量快速增加,因此原来与CO2发生反应的应是C5。
18、研究发现,高脂饮食会抑制Akt的活化量,进而抑制GLUT4(骨骼肌细胞膜)的葡萄糖转运载体)的产生量,使人体更容易罹患Ⅱ型糖尿病。2022年诺贝尔生理学或医学奖获得者斯万特·帕博在研究人类演化的过程中,发现人类SLC16A1I基因可能与Akt的活化量及GLUT4的产生量有密切关系。某科研团队以大鼠为实验材料,用携有反义基因的腺病毒抑制SLC16A1I基因表达,并检测Akt和GLUT4的变化量,以期发现Ⅱ型糖尿病的预防与治疗新机制。实验关键处理如表所示,一段时间后检测得到的相关指标如图1、2所示。请回答下列问题:(提示:反义基因的mRNA与目的基因的mRNA反补)
实验分组及关键步骤一览表
注:AAV是指腺病毒相关病毒,是一种单链DNA病毒
(1)表中实验步骤②,③中“高脂饮食喂养8周后”的大鼠成为“模型鼠”,模型鼠骨骼肌细胞的Akt活化量与GLUT4产生量理论上较正常大鼠的 ;实验步骤③中的“阳性对照AAV”是指携带有 的病毒,这种AAV中具有与SLC16A1I基因 (填“模板链”或“编码链”)相同的碱基序列。
(2)根据图示实验结果,可以推出 。
(3)请结合有关知识,阐释胰岛素通过调控Akt/GLUT4,进而降低血糖含量的机理: 。
(4)根据以上研究,提出一种治疗Ⅱ型糖尿病的思路: 。
【答案】(1)低 SLC16A1I基因的反义基因 编码链
(2)高脂饮食导致小鼠骨骼肌内活化的Akt量及GLUT4蛋白表达量均下降,抑制SLC16A1I基因的表达能有效改善
(3)胰岛素与胰岛素受体结合后,激活Akt,活化的Akt诱导GLUT4增多(或GLUT4转移至细胞膜上),促进骨骼肌细胞摄取葡萄糖,从而降低血糖
(4)研究出抑制SLC16A1I表达的药物;研究出提高Akt活化量、GLUT4蛋白表达量的药物
【分析】血糖调节的过程:血糖浓度升高,刺激机体产生胰岛素,促进组织细胞吸收、摄取和利用葡萄糖,血糖浓度降低,机体分泌胰高血糖素,促进肝糖原分解,升高血糖。
【详解】(1)根据题干信息,高脂饮食会抑制Akt的活化量,进而抑制GLUT4的产生量。因此,表2③中“高脂饮食喂养8周后"的大实验步骤②、(鼠成为“模型鼠”,模型鼠骨骼肌细胞的Ak活化量与GLUT4产生量理论上较正常大鼠的低实验步骤③中的“阳性对照AAV"是指携带有SLC16A11基因反义基因的病毒,这种AAV中具有与SLCI6AI基因编码链相同的碱基序列;
(2)根据图6-1和图6-2,可以看出,与Cntl组相比,HFD组Akt活化量与GLUT4产生量降低,而HFD+AAV组Akt活化量与GLUT4产生量较HFD组增加。由此可以推出,SLC16A1基因表达的抑制会导致Akt活化量与GLUT4产生量的降低,而通过注射携带SLC16A11基因编码链的AAV可以逆转这种降低;
(3)胰岛素通过调控Akt-GLUT4信号通路进而降低血糖含量的机理为:胰岛素与细胞膜上的胰岛素受体结合后,激活了P3K-Akt信号通路,进而磷酸化并激活Akt。激活的Akt可以磷酸化并激活GLUT4,使其从细胞质中转移到细胞膜上,增加葡萄糖的摄取和利用,从而降低血糖含量;
(4)根据以上研究,治疗Ⅰ型糖尿病的思路可以为:研究出抑制SLC16A1I表达的药物;研究出提高Akt活化量、GLUT4蛋白表达量的药物。
19、入侵物种福寿螺喜食水稻幼嫩部分, 因繁殖快、适应能力强, 缺少天敌等原因, 在我国南方的淡水域迅速蔓延。在广西也几近遍布全自治区的水田、沟渠、河流, 给各地农业带来灾难。
(1)为研究福寿螺与本土田螺的种间关系, 开展了以下实验: 在同一个饲养盒混合饲养做为实验组(标记为a和b) , 在两个饲养盒中分开单独饲养为对照组(标记为c 和d) 。结果如图所示。这说明两种螺的种间关系为 。
(2)为进一步探究两种螺之间的生态胁迫的原理, 将两种螺分别置于如下图所示特殊饲养盒中的两侧进行单独饲养(挡板上的圆孔仅允许水流通过) 。定期检测两种螺的生存率的变化,发现与混合饲养实验所得结果基本类似。据此推测,其中福寿螺可能通过 进而对另一种螺起到生态胁迫作用。
(3)为调查统计福寿螺的种群密度,研究者通常采用样方法,原因是 。
(4)福寿螺给各地农业造成巨大损失,部分地区通过轮作旱地植物来降低福寿螺种群的
以控制其数量。请你提出其他安全环保、有效的防治措施
(答出2点)。
【答案】(1)种间竞争
(2)污染水质/释放分泌物、排泄物
(3)福寿螺活动能力弱,活动范围小
(4)环境容纳量 引入福寿螺的天敌;捕捉福寿螺
【分析】种间竞争:两种或两种以上生物相互争夺资源和空间等。样方法适用于植物和活动范围小,活动能力弱的动物。
【详解】(1)为研究福寿螺与本土田螺的种间关系,开展了以下实验;在同一个饲养盒混合饲养做为实验组(标记为a和b)在两个饲养盒中分开单独饲养为对照组(标记为c和d)。结果如右图所示。混合培养时本地田螺的生存率明显下降,这说明两种螺的种间关系为种间竞争。
(2)为进一步探究两种螺之间的生态胁迫的原理,将两种螺分别置于如下右图所示特殊饲养盒中的两侧进行单独饲养(挡板上的圆孔仅允许水流通过),使两种螺在生存空间上不存在竞争。定期检测两种螺的生存率的变化,发现与混合饲养实验所得结果基本类似。据此推测其中福寿螺可能通过污染水源或释放分泌物、排泄物进而对另一种螺起到生态胁迫作用。
(3)为调查统计福寿螺的种群密度,研究者通常采用样方法,原因是福寿螺的活动能力弱,活动范围小。
(4)福寿螺给各地农业造成巨大损失,部分地区通过轮作旱地植物来降低福寿螺种群的环境容纳量以控制其数量。请你提出其他安全环保、有效的防治措施引入福寿螺的捕食者、捕捉福寿螺。
20、新冠疫苗能有效预防新冠肺炎。目前中国已经上市的疫苗中有重组蛋白疫苗和重组腺病毒载体疫苗等。科研人员选择了SARS-CV-2的S蛋白基因通过转基因技术制备了重组蛋白疫苗和腺病毒载体疫苗(如图所示)。回答下列问题:
(1)据图1可得到含有多个限制酶切位点的S蛋白基因序列,若要在短时间内获得大量的S蛋白基因,可采取的方法是 ,该方法的实质是进行 。该过程需要人工合成部分核苷酸片段,合成的该片段具有的特点是 (答两点)。
(2)获得足够量的S蛋白基因后须构建基因表达载体,其目的是 。如图2是相关的质粒,要保证S蛋白基因的正确表达,需选用 和HindⅢ酶进行切割,且不破坏标记基因。
(3)重组腺病毒载体疫苗是把腺病毒中原有与复制相关的基因剔除,替换为新冠病毒S蛋白的基因。与重组蛋白疫苗相比,重组腺病毒载体疫苗对新冠肺炎的预防效果更好,从免疫的角度分析,原因是 。
【答案】(1)对其进行PCR扩增 DNA复制 能够与目的基因两端序列互补;片段间不能互补
(2)在宿主细胞中既能复制又能表达S蛋白(让目的基因在受体细胞中稳定存在并遗传给下一代,使目的基因能表达和发挥作用)NheI
(3)可在人体细胞内持续表达出抗原,不断刺激免疫系统,激发体液免疫和细胞免疫
【分析】
基因工程技术的基本步骤:(1)目的基因的获取:方法有从基因文库中获取、利用PCR技术扩增和人工合成。(2)基因表达载体的构建:是基因工程的核心步骤,基因表达载体包括目的基因、启动子、终止子和标记基因等。(3)将目的基因导入受体细胞:根据受体细胞不同,导入的方法也不一样。(4)目的基因的检测与鉴定。
【详解】(1)要在短时间内获得大量的S蛋白基因,可采取体外扩增目的基因技术,即PCR技术;该方法的原理是人工提供合适的条件进行体外DNA大量复制;该过程需要人工合成部分核苷酸片段,即准备引物,引物是一类片段较小的核苷酸,且能够与目的基因两端序列互补,但两种引物片段间不能进行互补,否则不能扩增出目的基因。
(2)构建基因表达载体是基因工程的核心,基因表达载体上含有S蛋白基因,使其在宿主细胞中既能复制又能表达出S蛋白;限制酶的选择应保证目的基因和运载体所用酶一致,且为避免反向连接和自然环化,可选择两种酶进行切割,结合题意可知,目的基因右侧选择限制酶HindⅢ(左侧不能再选择同种酶),且目的基因的转录方向是从右向左,为保证S蛋白基因的正确表达,结合图2启动子和终止子位置可知,另外一种酶也不能选NdeI(方向相反),而选择EcRI会破坏复制原点,故只能选择的酶是NheI,能保证标记基因中新霉素抗性基因不被破坏。
(3)重组腺病毒载体疫苗是把腺病毒中原有与复制相关的基因剔除,替换为新冠病毒S蛋白的基因,则重组腺病毒在人体细胞内不能增殖,安全性较高,并且重组腺病毒载体疫苗可以持续表达出S蛋白,作为抗原不断刺激免疫系统,使机体产生大量抗体。
21、某农作物为雌雄同株异花的二倍体植物,利用转基因技术将抗虫基因和抗草甘膦(一种除草剂,对人有毒性)基因导入该植物,选育出甲、乙两株抗虫抗草甘膦植物。取甲、乙自交,F₁结果如下表。已知外源基因能1次或多次插入并整合到受体细胞染色体上。
回答下列问题:
(1)根据数据可知抗草甘膦和不抗草甘膦这一相对性状中显性性状为 。取该植物自交, (填“需要”或“不需要”)进行套袋操作。
(2)甲的F1中抗虫不抗草甘膦及不抗虫抗草甘膦植株混合种植,随机传粉所得子代中,不抗虫不抗草甘膦植株所占比例为 。从甲的F1中筛选稳定遗传的抗虫抗草甘膦植株,最简便的杂交方法是 。
(3)根据乙自交后代可推测乙中抗虫基因和抗草甘膦基因的位置关系是 。
(4)中国科学家发现一种新型抗草甘膦基因GAT基因,该基因能编码草甘膦降解酶,利用GAT基因培育抗草甘膦农作物的优点是 。为降低土壤中残留草甘膦浓度,请提出可能的解决办法: 。
【答案】(1)抗草甘膦 需要
(2) 自交
(3)分别位于一对同源染色体的不同染色体上
(4)植物体内不会积累草甘膦 将抗草甘膦基因GAT基因导入到细菌中,投放到土壤中,降解草甘膦
【分析】分析题表:亲本甲自交,F1抗虫抗草甘膦:抗虫不抗草甘膦:不抗虫抗草甘膦:不抗虫不抗草甘膦=9:3:3:1,表明抗虫基因和抗草甘膦基因为显性,且分别位于两对同源染色体上,遵循自由组合定律;亲本乙自交,F1抗虫抗草甘膦:抗虫不抗草甘膦:不抗虫抗草甘膦=4:2:2,表明抗虫基因和抗草甘膦基因分别位于一对同源染色体的不同染色体上;亲本丙自交,F1抗虫抗草甘膦:抗虫不抗草甘膦:不抗虫抗草甘膦=14:1:1,表明抗虫抗草甘膦基因同时位于一条染色体上,且抗虫抗草甘膦基因又分别位于另一对同源染色体的不同染色体上。
【详解】(1)亲本甲自交,F1抗虫抗草甘膦:抗虫不抗草甘膦:不抗虫抗草甘膦:不抗虫不抗草甘膦=9:3:3:1,表明抗虫基因和抗草甘膦基因为显性;题干信息该植物为雌雄同株异花的二倍体植物,故该植物自交需要进行套袋操作,以防止外来花粉干扰。
(2)假设抗虫基因用A表示,抗草甘膦基因用B表示,则甲的F1抗虫不抗草甘膦基因型及比例为AAbb:Aabb=1:2,不抗虫抗草甘膦基因型及比例为aaBB:aaBb=1:2,群体中AAbb:Aabb:aaBB:aaBb=1:2:1:2,配子基因型及比例为Ab:aB:ab=1:1:1,随机传粉后,不抗虫不抗草甘膦aabb=×=;从甲的F1中筛选稳定遗传的抗虫抗草甘膦植株,最简便的方法是自交。
(3)亲本乙自交,F1抗虫抗草甘膦:抗虫不抗草甘膦:不抗虫抗草甘膦=4:2:2,表明抗虫基因和抗草甘膦基因分别位于一对同源染色体的不同染色体上。
(4)GAT基因能编码草甘膦降解酶,该酶可以降解草甘膦,导致植物体内不会积累草甘膦;为降低土壤中残留草甘膦浓度,可将抗草甘膦基因GAT基因导入到细菌中,投放到土壤中,降解草甘膦。组别
实验步骤
普通饮食对照组(Cntrl组)
①普通饮食喂养8周后,注射阴性对照AAV
高脂饮食组(HFD组)
②高脂饮食喂养8周后,注射阴性对照AAV
高脂饮食加AAV注射组(HFD+AAV组)
②高脂饮食喂养8周后,注射阳性对照AAV
亲本
F1的表型及数量(株)
抗虫抗草甘膦
抗虫不抗草甘膦
不抗虫抗草甘膦
不抗虫不抗草甘膦
甲
182
58
61
22
乙
179
89
92
0
相关试卷
这是一份[生物]卷01-备战2024年高考生物临考压轴卷(山东卷)(解析版),共28页。试卷主要包含了选择题,非选择题等内容,欢迎下载使用。
这是一份[生物]卷03-备战2024年高考生物临考压轴卷(黑吉辽通用)(解析版),共25页。试卷主要包含了选择题,非选择题等内容,欢迎下载使用。
这是一份[生物]卷01-备战2024年高考生物临考压轴卷(海南卷)(解析版),共19页。试卷主要包含了选择题,非选择题等内容,欢迎下载使用。

