[生物][期末]广东省东莞市2023-2024学年高一下学期7月期末试题(解析版)
展开第Ⅰ卷 (选择题, 共40分)
一、选择题:本题共16小题,共40分。第1~12小题,每小题2分;第13~16小题,每小题4分。在每小题给出的四个选项中,只有一项是符合题目要求的。
1. 孟德尔和摩尔根分别用豌豆和果蝇进行遗传实验,从而发现了遗传规律和基因与染色体的位置关系。关于两个实验的叙述,错误的是( )
A. 所选材料均有易于区分性状
B. 所选亲本均为纯合子
C. 正反交结果均相同
D. 两种生物的子代数量均足够多
【答案】C
【分析】孟德尔发现遗传定律用和摩尔根证明基因在染色体上两个实验都是采用假说一演绎法,其基本步骤:提出问题、作出假说、演绎推理、实验验证(测交实验) 、得出结论。
【详解】A、孟德尔豌豆杂交实验成功的原因之一 是选择了豌豆作为实验材料,有多对易于区分的相对性状;摩尔根的果蝇杂交实验成功的原因之一是选择了果蝇作为实验材料,有多对易于区分的相对性状,A正确;
B、孟德尔用纯种的高茎豌豆和矮茎豌豆作亲本进行杂交,摩尔根用的亲本红眼雌果蝇与白眼雄果蝇也均为纯合子,B正确;
C、孟德尔正反交实验结果相同;控制果蝇眼色的基因仅位于X染色体体上,摩尔根正反交实验结果不同,C错误;
D、豌豆和果蝇进行遗传实验,子代数量均足够多,可采用了统计学方法分析实验数据,D正确。
故选C。
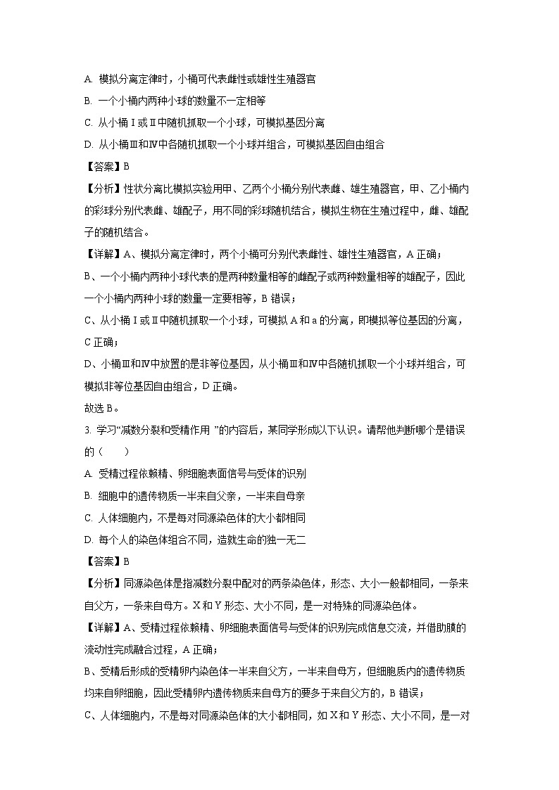
2. 某生物兴趣小组用下图所示的小桶和小球做孟德尔遗传规律的模拟实验。有关叙述错误的是( )
A. 模拟分离定律时,小桶可代表雌性或雄性生殖器官
B. 一个小桶内两种小球的数量不一定相等
C. 从小桶Ⅰ或Ⅱ中随机抓取一个小球,可模拟基因分离
D. 从小桶Ⅲ和Ⅳ中各随机抓取一个小球并组合,可模拟基因自由组合
【答案】B
【分析】性状分离比模拟实验用甲、乙两个小桶分别代表雌、雄生殖器官,甲、乙小桶内的彩球分别代表雌、雄配子,用不同的彩球随机结合,模拟生物在生殖过程中,雌、雄配子的随机结合。
【详解】A、模拟分离定律时,两个小桶可分别代表雌性、雄性生殖器官,A正确;
B、一个小桶内两种小球代表的是两种数量相等的雌配子或两种数量相等的雄配子,因此一个小桶内两种小球的数量一定要相等,B错误;
C、从小桶Ⅰ或Ⅱ中随机抓取一个小球,可模拟A和a的分离,即模拟等位基因的分离,C正确;
D、小桶Ⅲ和Ⅳ中放置的是非等位基因,从小桶Ⅲ和Ⅳ中各随机抓取一个小球并组合,可模拟非等位基因自由组合,D正确。
故选B。
3. 学习“减数分裂和受精作用 ”的内容后,某同学形成以下认识。请帮他判断哪个是错误的( )
A. 受精过程依赖精、卵细胞表面信号与受体的识别
B. 细胞中的遗传物质一半来自父亲,一半来自母亲
C. 人体细胞内,不是每对同源染色体的大小都相同
D. 每个人的染色体组合不同,造就生命的独一无二
【答案】B
【分析】同源染色体是指减数分裂中配对的两条染色体,形态、大小一般都相同,一条来自父方,一条来自母方。X和Y形态、大小不同,是一对特殊的同源染色体。
【详解】A、受精过程依赖精、卵细胞表面信号与受体的识别完成信息交流,并借助膜的流动性完成融合过程,A正确;
B、受精后形成的受精卵内染色体一半来自父方,一半来自母方,但细胞质内的遗传物质均来自卵细胞,因此受精卵内遗传物质来自母方的要多于来自父方的,B错误;
C、人体细胞内,不是每对同源染色体的大小都相同,如X和Y形态、大小不同,是一对特殊的同源染色体,C正确;
D、由于减数分裂时同源染色体分离,非同源染色体自由组合,因此不同精子和卵细胞内的染色体组合一般不同,受精后形成的不同受精卵内的染色体组合不同,每个人的染色体组合不同,造就生命的独一无二,D正确。
故选B。
4. 核糖体“移码”是指病毒RNA 的翻译过程中核糖体向前或向后滑动一个或数个核苷酸,使一条 RNA 可表达出多种蛋白质。SARS-CV-2(RNA 病毒)具有该机制。下列分析正确的是( )
A. SARS-CV-2的基因是有遗传效应的DNA 片段
B. 核糖体“移码”导致病毒发生基因突变
C. 核糖体“移码”将导致 RNA 上终止密码子提前出现
D. “移码”机制可扩展SARS-CV-2 遗传信息的利用率
【答案】D
【分析】mRNA上三个相邻的碱基决定1个氨基酸,每3个这样的碱基叫做一个密码子。基因的表达是指遗传信息转录和翻译形成蛋白质的过程。
【详解】A、SARS-CV-2的遗传物质为RNA,SARS-CV-2的基因是有遗传效应的RNA片段,A错误;
B、不同基因的遗传信息不同,核糖体“移码”导致不同基因翻译形成不同的蛋白质,并不会导致基因突变,B错误;
C、核糖体“移码”导致其读取RNA上密码子时出现一个或数个核苷酸的错位,有可能提前或延后出现终止密码子,C错误;
D、根据题意,核糖体“移码”导致病毒可以利用一条RNA为模板翻译产生多种蛋白质,故核糖体“移码”可扩展病毒所携带遗传信息的利用率,D正确。
故选D
5. DNA双螺旋结构的揭示是划时代的伟大发现。下列成果中,不能为DNA 结构模型的构建提供直接支持的是( )
A. 赫尔希和蔡斯通过实验证明DNA 是遗传物质
B. 科学界认识到DNA 是由脱氧核苷酸连接而成的长链
C. 富兰克林等拍摄的DNA 分子X射线衍射图谱
D. 查哥夫发现DNA 中嘌呤含量与嘧啶含量相等
【答案】A
【分析】DNA的双螺旋结构:
①DNA分子是由两条反向平行的脱氧核苷酸长链盘旋而成的。
②DNA分子中的脱氧核糖和磷酸交替连接,排列在外侧,构成基本骨架,碱基在内侧。
③两条链上的碱基通过氢键连接起来,形成碱基对且遵循碱基互补配对原则。
【详解】A、赫尔希和蔡斯通过噬菌体侵染大肠杆菌的实验,证明了DNA是遗传物质,与构建DNA双螺旋结构模型无关,A错误;
B、沃森和克里克构建DNA双螺旋结构模型是建立在DNA以4种脱氧核苷酸为单位连接而成的长链的基础上,这4种脱氧核苷酸分别含有A、T、G、C,4种碱基,B正确;
C、富兰克林等拍摄的DNA分子X射线衍射图谱可说明DNA是螺旋结构,为模型构建提供了重要依据,C正确;
D、查哥夫发现的DNA中嘌呤含量与嘧啶含量相等,沃森和克里克据此推出碱基的配对方式,为模型构建提供依据,D正确。
故选A。
6. 某真核细胞核DNA 的复制过程如图。虚线框中为局部放大,甲、乙为相关酶。有关叙述错误的是( )
A. 该过程发生在细胞分裂前的间期
B. 该过程以DNA 的一条链作为模板
C. 甲、乙分别为解旋酶和DNA 聚合酶
D. 多起点复制可提高 DNA 复制的效率
【答案】B
【分析】图示为某真核细胞中DNA复制过程模式图,其中酶甲能使双链打开,为解旋酶;酶乙能催化子链合成,为DNA聚合酶。
【详解】A、图示为DNA复制过程,发生在细胞分裂前的间期,A正确;
B、图示为DNA复制过程,该过程以DNA两条链作为模板进行半保留复制,B错误;
C、根据图示可知,甲酶能使双链打开,为解旋酶,乙酶能催化子链合成,为DNA聚合酶,C正确;
D、根据左图可知,DNA复制为多起点复制,这可提高DNA复制的效率,D正确。
故选B。
7. 在某次严查偷猎野生动物的行动中,执法部门判定某餐馆售卖的烤“山羊肉”来自国家二级保护动物中华斑羚,其判定方法中最可信的是( )
A. 依据中华斑羚 DNA 的特异性进行 DNA 鉴定
B. 对该餐馆肉类的供应商、运输记录等进行调查
C. 询问该餐馆的食客,根据食客提供的信息确定
D. 通过观察肉质、皮毛等生物特征进行物种鉴定
【答案】A
【分析】DNA分子具有多样性、特异性等特点。DNA特异性体现在DNA分子具有各自特定的碱基排列顺序。
【详解】A、不同生物的DNA分子具有特异性,可根据中华斑羚DNA的特异性进行DNA鉴定以确定其售卖的烤“山羊肉”来自国家二级保护动物中华斑羚,A正确;
B、对该餐馆肉类的供应商、运输记录等进行调查不能确定其售卖的烤“山羊肉”来自国家二级保护动物中华斑羚,B错误;
C、根据食客提供的信息不能确定其售卖的烤“山羊肉”来自国家二级保护动物中华斑羚,C错误;
D、通过观察肉质、皮毛等生物特征进行物种鉴定,并不能准确判断其售卖的烤“山羊肉”来自国家二级保护动物中华斑羚,D错误。
故选A。
8. 生物育种对促进农业可持续发展具有重要意义。下列关于生物变异与育种的叙述,正确的是( )
A. 杂合子高茎豌豆自交,因基因重组而导致子代发生性状分离
B. 基因重组是控制不同性状的基因重新组合,不会导致性状改变
C. 多倍体植株染色体组数增加使其产生的配子数增多,有利于育种
D. 弱小且高度不育的单倍体植株,用秋水仙素处理后可用于育种
【答案】D
【分析】生物的变异包括可遗传变异和不可遗传变异,可遗传的变异包括基因突变、基因重组和染色体变异。基因突变是指基因中碱基对的增添、缺失或替换,这会导致基因结构的改变,进而产生新基因;基因重组是指在生物体进行有性生殖的过程中,控制不同性状的非等位基因重新组合,包括自由组合型和交叉互换型两种类型;染色体变异包括染色体结构变异(重复、缺失、易位、倒位)和染色体数目变异。
【详解】A、杂合子高茎豌豆只含一对等位基因,其自交不会出现基因重组,A错误;
B、基因重组是在有性生殖的过程,控制不同性状的基因的重新组合,会导致后代性状发生改变,B错误;
C、多倍体的染色体组数如果是奇数倍的增加(如三倍体),其后代遗传会严重的不平衡,在减数分裂形成配子时,同源染色体联会紊乱,不能形成正常的配子,因此不利于育种,C错误;
D、弱小且高度不育的单倍体植株经秋水仙素处理后,其染色体数目加倍而成为可育的植株,可用于育种,D正确。
故选D。
9. 2023年,我国科研人员发现DNA 甲基化水平改变从而调控肿瘤发生的新机制,其调控过程如图。有关叙述错误的是( )
A. 去甲基化酶可降低DNA 分子的甲基化水平
B. 抑癌基因甲基化后,遗传信息未发生改变
C. 抑癌基因甲基化后功能丧失,从而导致肿瘤消退
D. 某药物能提高β-catenm蛋白活性,为治愈肿瘤带来新希望
【答案】C
【分析】人和动物细胞中的DNA上本来就存在与癌变相关的基因:原癌基因和抑癌基因。原癌基因表达的蛋白质是细胞正常的生长和增殖所必需的,这类基因一旦突变或过量表达会导致相应蛋白质活性增强,就可能引起细胞癌变。抑癌基因表达的蛋白质能抑制细胞的生长和增殖,或者促进凋亡,这类基因一旦突变而导致相应蛋白质活性减弱或失去活性。
【详解】A、据图可知,去甲基化酶可去除DNA上的甲基,降低DNA分子的甲基化水平,A正确;
B、基因甲基化后不改变碱基序列,因此抑癌基因甲基化后,遗传信息未发生改变,B正确;
C、抑癌基因表达的蛋白质能抑制细胞的生长和增殖,或者促进凋亡。抑癌基因的甲基化可能导致RNA聚合酶难以与其结合,从而影响转录,从而不能形成相应蛋白抑制细胞的生长和增殖,因此抑癌基因甲基化后会促进肿瘤的增长,C错误;
D、据图可知,β-catenm蛋白活性增加,会促进去甲基化酶的活性,使基因的甲基化水平降低,肿瘤消退,因此某药物能提高β-catenm蛋白活性,为治愈肿瘤带来新希望,D正确。
故选C。
10. 某生物基因F 的部分碱基序列如图所示。有关叙述错误的是( )
A. X射线可提高突变率,定向创造人类需要的生物新品种
B. 在图中箭头处插入碱基对 G——C可导致基因F发生突变
C. 个体发育的任何时期,基因F都可能突变为其等位基因
D. 基因突变是变异的根本来源,为进化提供丰富的原材料
【答案】A
【分析】基因突变是DNA分子中碱基对的增添、缺失或替换而引起的基因结构的改变,基因突变具有随机性、低频性和不定向性等。
【详解】A、X射线可提高突变率,但基因突变是不定向的,A错误;
B、在图中箭头处插入碱基对 G——C可导致发生突变基因内部碱基对的增添,属于基因突变,B正确;
C、突变具有随机性,在个体发育的任何时期都可能突变为其等位基因,C正确;
D、基因突变是变异的根本来源,能为进化提供原材料,D正确。
故选A。
11. 化石、比较解剖学、胚胎学、分子生物学等方面的证据逐渐证实了地球上多种多样的生物都是由共同的祖先进化而来的。下列说法错误的是( )
A. 化石记录着地球上曾经生活过的生物,是最直接、最重要的证据
B. 古老地层中没有复杂生物的化石,新近地层中没有简单生物的化石
C. 鲸鱼的鳍与人的上肢骨骼结构相似,说明它们可能起源于共同的祖先
D. 不同生物DNA和蛋白质分子的差异大小可揭示物种亲缘关系的远近
【答案】B
【分析】(1)化石是指通过自然作用保存在地层中的古代生物的遗体、遗物或生活痕迹等。
(2)利用化石可以确定地球上曾经生活过的生物的种类及其形态、结构、行为等特征,因此,化石是研究生物进化最直接、最重要的证据。
【详解】A、化石是研究生物进化最重要的、最直接,比较全面的证据,化石的大量发现,为生物进化论提供了充分证据,A正确;
B、古老地层中都是简单生物的化石,而新近地层中主要含有复杂生物的化石,也含有简单生物化石,B错误;
C、鲸鱼的鳍与人的上肢骨骼的结构相似,这说明鲸鱼和人具有一定的共性,由此推测它们可能起源于共同的祖先,C正确;
D、在分子水平上,不同生物的DNA和蛋白质等生物大分子,既有共同点,又存在差异性,可为进化学提供证据,揭示物种亲缘关系的远近,D正确。
故选B。
12. 生物多样性和生物进化的研究对确保地球生命系统的长期稳定具有不可替代的作用。相关叙述正确的是( )
A. 收割理论认为,捕食者往往捕食数量少的物种,有利于增加物种多样性
B. 生物多样性是协同进化的结果,其形成是指新的物种不断形成的过程
C. 协同进化是不同物种之间、生物与环境之间在相互影响中不断进化和发展
D. 现代生物进化理论已被广泛接受,意味着生物进化的一切奥秘已真相大白
【答案】C
【分析】收割理论由美国生态学家斯坦利提出,该理论指出,捕食者往往捕食数量多的物种,这样就会避免出现一种或少数几种生物在生态系统中占绝对优势的局面,为其他物种的形成腾出空间。
【详解】A、关于捕食者在进化中的作用的“收割理论”认为:捕食者一般捕食数量较多的被捕食者,使数量少的个体有生存空间,有利于增加物种的多样性,A错误;
B、生物多样性的内容包括:基因多样性、物种多样性和生态系统多样性。生物多样性是协同进化的结果,生物多样性的形成不仅仅是新物种不断形成的过程,B错误;
C、协同进化是不同物种之间、生物与环境之间在相互影响中不断进化和发展,协同进化的结果是形成生物多样性,C正确;
D、现代生物进化理论尽管已被学术界广泛接受,但并不意味着生物进化的一切奥秘都真相大白,而是仍有争论和疑点,D错误。
故选C。
13. 科研人员在种植野生型(高杆)玉米的田中发现一株隐性矮秆突变体Y,为确定 Y 的矮杆基因和已知隐性矮杆品系M的矮杆基因的相互关系,用M和Y 进行杂交实验,并统计F1、F2中不同株高个体的数量,结果如下图。有关叙述错误的是( )
A. F1的表型为野生型
B. F2出现了性状分离
C. M 与Y中的矮秆基因互为等位基因
D. F2中矮秆植株自交,后代全为矮秆
【答案】C
【分析】等位基因指的是位于同源染色体相同位置上,控制同一性状的不同表现类型的一对基因。
【详解】A、据表可知,F1的株高≥100cm,故F1的表型为野生型,A正确;
B、据表可知,F2中既有高杆又有矮杆,说明F2出现了性状分离,B正确;
C、F1的表型为野生型,F2出现了性状分离,据此推测M与Y中的矮秆基因不是一对等位基因,C错误;
D、F2中矮秆植株都只含有一个显性基因,故F2中矮秆植株自交,后代全为矮秆,D正确。
故选C。
14. 为了体外验证“肺炎链球菌体内转化实验”,某研究小组将R型菌、S型菌、加热致死的S型菌、加热致死的S型菌与R型菌的混合物分别接种到四组培养基上,培养结果如下图。关于该实验的分析正确的是( )
A. 实验中,控制自变量采用“减法原理”
B. 对第4组的分析应以第1、2、3组为对照
C. 可证明加热杀死的S型菌的DNA 使R型菌转化
D. 单独培养第4组的S型菌,后代多为R型菌
【答案】B
【分析】肺炎链球菌转化实验包括格里菲思体内转化实验和艾弗里体外转化实验,其中格里菲思体内转化实验证明S型细菌中存在某种“转化因子”,能将R型细菌转化为S型细菌;艾弗里体外转化实验证明DNA是遗传物质。
【详解】A、根据图示的接种实验并没有除去某种物质,可知,该实验没有采用“减法原理”控制自变量,A错误;
B、该实验的目的是探究肺炎链球菌的转化,其中对第4组的分析应以第1、2、3组为对照,来说明加热杀死的S型菌体中存在某种转化因子能使R型菌转化为S型菌,B正确;
C、该实验没有将加热杀死的S型菌的DNA与R型菌混合,因此不能证明加热杀死的S型菌的DNA使R型菌转化,C错误;
D、由于R型菌转化为的S型菌可稳定遗传,因此单独培养第4组的S型菌,后代多为S型菌,D错误。
故选B。
15. 下图为二倍体水稻花粉母细胞正常减数分裂不同时期的显微照片。对观察结果的分析,正确的是( )
A. 基因的自由组合发生在图①对应的时期
B. 图像②时期的细胞核中无同源染色体
C. 图像④的细胞中同源染色体处于联会状态
D. 减数分裂中出现的顺序依次为④③①②
【答案】B
【分析】分析题图:①细胞处于减数第一次分裂末期,②细胞处于减数第二次分裂末期,③细胞处于减数第一次分裂中期,④细胞处于减数第一次分裂后期。
【详解】A、由图可知,图一①细胞处于减数第一次分裂末期,基因的自由组合发生在减数第一次分裂后期,A错误;
B、图像②细胞处于减数第二次分裂末期,由于减数分裂的结果导致细胞内染色体数目减半,细胞核内已无同源染色体,B正确;
C、图像④细胞处于减数第一次分裂后期,同源染色体分离,移向细胞两极,C错误;
D、分析题图:①细胞处于减数第一次分裂末期,②细胞处于减数第二次分裂末期,③细胞处于减数第一次分裂中期,④细胞处于减数第一次分裂后期,故减数分裂中出现的顺序依次为③④①②,D错误。
故选B。
16. 血橙因果肉富含花色苷,颜色鲜美、营养丰富而被誉为“橙中贵族”,一般在冬季上市。当遇极寒天气时,可提前采摘以避免冻伤,但此时果肉花色苷较少,品质不佳。血橙中花色苷的合成过程及调节机制如图。下列分析错误的是( )
A. 同一植株不同血橙的花色苷含量不同可能与光照有关
B. 将提前采摘的血橙置于适宜低温环境,可改善其品质
C. 基因通过直接控制花色苷的合成来控制血橙性状
D. 血橙果肉的颜色是基因与环境共同作用的结果
【答案】C
【分析】基因与性状的关系为:一是基因通过控制酶的合成来控制代谢,进而控制生物的性状,二是基因通过控制蛋白质合成,直接控制生物的性状。
【详解】A、由图可知,光照会促进Ruby基因激活,促进合成关键酶,使花色苷前体转为花色苷,所以同一植株不同血橙的花色苷含量不同可能与光照有关,A正确;
B、由图可知,低温胁迫也会促进Ruby基因激活,促进合成关键酶,使花色苷前体转为花色苷,因此将提前采摘血橙置于适宜低温环境,可改善其品质,B正确;
C、由图可知,基因通过控制酶的合成来控制代谢,进而控制生物的性状,C错误;
D、低温胁迫和光照都能通过影响基因表达来影响花色苷的含量,因此血橙果肉的颜色是基因与环境共同作用的结果,D正确。
故选C。
第Ⅱ卷 (非选择题,共60分)
二、非选择题:本题共5 小题,共60分。
17. 东莞市银瓶山上有多种蜗牛,生活在同一区域的不同蜗牛物种之间外壳相似性高,生活在不同区域的不同蜗牛物种之间外壳相似性低。褐云玛瑙螺因体型较大、富含蛋白质等原因,于上世纪流入国内。回答下列问题:
(1)银瓶山各种蜗牛均能适应其生存环境是长期______的结果。同一区域内的不同蜗牛物种之间外壳相似性高,但不易发生基因交流,原因是______。
(2)银瓶山全部褐云玛瑙螺所含有的全部基因组成了一个______。褐云玛瑙螺繁殖过快且寄生虫较多,为防止其扩散和危害,用杀螺剂控制其数量,而后发现部分褐云玛瑙螺存在抗药性,抗药性产生的根本原因是_______。
(3)使用杀螺剂后,调查褐云玛瑙螺杀螺剂抗性相关基因型频率,结果如下表。第一年 D基因频率为______。从D(d)基因角度分析,在这两年中该种群是否发生了进化?______(填“是”或“否”),理由是____ __。
注:D表示杀螺剂抗性基因,d表示野生敏感型基因
【答案】(1)①. 自然选择 ②. 不同蜗牛物种之间存在生殖隔离
(2)①. 基因库 ②. 基因突变
(3)①. 20% ②. 是
③. 第二年D的基因频率为10%+1/2×(1-10%-50%)=30%,不同于第一年的D基因频率(或种群的基因频率发生了改变)
【分析】现代生物进化理论的基本观点:种群是生物进化的基本单位,生物进化的实质在于种群基因频率的改变;突变和基因重组产生生物进化的原材料;自然选择决定生物进化的方向;隔离是新物种形成的必要条件。
【详解】(1)自然选择决定生物进化的方向,银瓶山各种蜗牛均能适应其生存环境是长期自然选择的结果。不同蜗牛物种之间存在生殖隔离,不能进行杂交或杂交不育,因此同一区域内的不同蜗牛物种之间外壳相似性高,但不易发生基因交流。
(2)银瓶山全部褐云玛瑙螺所含有的全部基因组成了一个基因库。基因突变是产生变异的根本来源,因此褐云玛瑙螺的抗药性产生的根本原因是基因突变。
(3)第一年D的基因频率=DD的基因型频率+1/2Dd的基因型频率=4%+1/2×(1-4%-64%)=20%;第二年D的基因频率=DD的基因型频率+1/2Dd的基因型频率=10%+1/2×(1-10%-50%)=30%,由于第二年的D基因频率与第一年相比发生了变化,即种群基因频率发生了改变,因此生物发生了进化。
18. 脑源性神经营养因子(BDNF)是一种能促进神经细胞正常活动的蛋白质。长期压力使血浆中BDNF 浓度显著下降,可引发抑郁等精神障碍;同时,miRNA-195基因也能调控BDNF的含量,过程如下图。研究表明,高强度间歇运动和中药天麻均能有效缓解抑郁。回答下列问题:
(1)①过程的名称为______,该过程通过______酶,以DNA的一条链为模板,以______为原料进行生物合成。
(2)②过程中miRNA-195与BDNF RNA 的结合遵循______原则。据图分析, miRNA-195基因对 BDNF 含量的调控机制是___ ___。
(3)据图分析,高强度间歇运动缓解抑郁的原因可能是运动能__ _____,从而增加血浆中BDNF含量,进而缓解抑郁。
(4)中药天麻虽能减缓抑郁,但化学成分复杂,某些成分可引起过敏反应。请提出一个基于天麻且副作用少的抗抑郁药物研发思路:____ __。
【答案】(1)① 转录 ②. RNA聚合 ③. 4种核糖核苷酸
(2)①. 碱基互补配对 ②. 当细胞内miRNA-195基因转录形成的miRNA-195增多后,miRNA-195会与BDNF RNA结合形成双链RNA,双链RNA被降解,导致用于合成BDNF的BDNF RNA减少,细胞内的BDNF含量降低
(3)抑制miRNA-195基因转录形成miRNA-195,从而抑制miRNA-195会与BDNF RNA结合形成双链RNA,使更多的BDNF RNA用于翻译形成BDNF
(4)首先,对天麻的化学成分进行深入分析和研究。明确其中具体哪些成分具有抗抑郁的功效,以及哪些成分可能引发过敏反应。然后,通过提取或合成等方法,分离出具有抗抑郁作用的关键成分。接着,对这些关键成分进行结构修饰或优化,以增强其抗抑郁效果的同时,降低其引发过敏等副作用的可能性。
【分析】基因表达是指将来自基因的遗传信息合成功能性基因产物的过程。基因表达产物通常是蛋白质,所有已知的生命,都利用基因表达来合成生命的大分子。
【详解】(1)图示①过程是以BDNF一条链为模板、以四种核糖核苷酸为原料形成BDNF RNA的转录过程,该过程需要RNA聚合酶的催化。
(2)②过程中miRNA-195与BDNF RNA的结合遵循碱基互补配对原则,形成的双链RNA会被降解。由图可知,当细胞内miRNA-195基因转录形成的miRNA-195增多后,miRNA-195会与BDNF RNA结合形成双链RNA,双链RNA被降解,导致用于合成BDNF的BDNF RNA减少,细胞内的BDNF含量降低。
(3)长期压力使血浆中BDNF浓度显著下降,可引发抑郁等精神障碍;说明长期压力会促进miRNA-195的合成,从而与BDNF RNA结合形成双链RNA,双链RNA会被降解,使BDNF RNA减少,从而合成BDNF减少,因此高强度间歇运动缓解抑郁可能是抑制了miRNA-195基因转录形成miRNA-195,进而抑制了miRNA-195与BDNF RNA结合形成双链RNA并被降解,从而使更多的BDNF RNA翻译形成BDNF,从而增加血浆中BDNF含量,进而缓解抑郁。
(4)中药天麻虽能减缓抑郁,但化学成分复杂,某些成分可引起过敏反应。为研究一个基于天麻且副作用少的抗抑郁药物,首先,对天麻的化学成分进行深入分析和研究。明确其中具体哪些成分具有抗抑郁的功效,以及哪些成分可能引发过敏反应。然后,通过提取或合成等方法,分离出具有抗抑郁作用的关键成分。接着,对这些关键成分进行结构修饰或优化,以增强其抗抑郁效果的同时,降低其引发过敏等副作用的可能性。
19. 人的体细胞中含有23对染色体。环化一磷酸腺苷(cAMP)能将人初级卵母细胞阻滞在减数分裂Ⅰ的前期,从而抑制减数分裂Ⅰ的进行,其机理如图所示。回答下列问题:
(1)人初级卵母细胞经过减数分裂Ⅰ形成的子细胞的名称为______,每个子细胞中含有______对同源染色体。
(2)在胚胎时期,卵原细胞已在女性的_______(场所)中发育为初级卵母细胞,但初级卵母细胞在信号分子_______(填“1”或“2”)的调控下停滞在减数分裂Ⅰ的前期。进入青春期后,初级卵母细胞的分裂抑制被解除,据图推测其机理可能是______,使cAMP 浓度降低,活化的酶P减少,从而解除对减数分裂Ⅰ的抑制。
(3)在多种信号分子的共同调控下,卵母细胞的减数分裂Ⅰ正常进行,请在下面方框中绘制减数分裂Ⅰ过程细胞中染色体数目变化曲线_____。在此过程中,同源染色体的______经常发生缠绕并交换相应片段,以及非同源染色______,导致不同卵细胞中的遗传物质组成不同,进而增加后代的多样性,有利于人类在多变的自然环境中进化,体现了有性生殖的优越性。
【答案】(1)①. 次级卵母细胞和极体 ②. 0
(2)①. 卵巢 ②. 1 ③. 信号分子2作用于S2蛋白,通过G2蛋白抑制酶A
(3)①. ②. 非姐妹染色单体 ③. 自由组合
【分析】通过图示可知,信号分子1与S1蛋白结合,激活G1蛋白,C1蛋白激活酶A,酶A催化ATP水解产生cAMP,cAMP活化酶P,活化状态的酶P抑制减数分裂Ⅰ,所以在胚胎时期,女性体内的卵原细胞就已发育成为初级卵母细胞,但初级卵母细胞分裂停滞,该过程需要信号分子1的调控;进入青春期后,信号分子2作用于S2蛋白,通过G2蛋白抑制酶A,使细胞内的cAMP浓度降低,活化的酶P减少,从而解除了对减数分裂Ⅰ的抑制作用。
【详解】(1)初级卵母细胞经减数分裂I形成子细胞为次级卵母细胞和极体,减数分裂I同源染色体分离,分别进入两个子细胞,所以子细胞中不含同源染色体。
(2)通过图示可知,信号分子1与S1蛋白结合,激活G1蛋白,C1蛋白激活酶A,酶A催化ATP水解产生cAMP,cAMP活化酶P,活化状态的酶P抑制减数分裂Ⅰ,所以在胚胎时期,卵原细胞在卵巢中就已发育成为初级卵母细胞,但初级卵母细胞分裂停滞,该过程需要信号分子1的调控;进入青春期后,信号分子2作用于S2蛋白,通过G2蛋白抑制酶A,使细胞内的cAMP浓度降低,活化的酶P减少,从而解除了对减数分裂Ⅰ的抑制作用。
(3)人体含有23对同源染色体,即46条染色体,因此人的初级卵母细胞在减数第一次分裂过程应含有46条染色体。减数分裂Ⅰ前期同源染色体联会形成四分体,四分体中的非姐妹染色单体经常发生缠绕,并交换相应的片段。减数分裂Ⅰ后期同源染色体分离,非同源染色体自由组合,导致不同卵细胞中的遗传物质组成不同,进而增加后代的多样性,有利于人类在多变的自然环境中进化,体现了有性生殖的优越性。
20. 水稻是我国重要的农作物,现有易倒伏抗病和抗倒伏不抗病两个纯合品种,易倒伏对抗倒伏为显性,抗病对不抗病为显性。欲先用这两个品种进行杂交得到F1,再用 F1自交得到F2,最终获得既抗倒伏又抗病的稳定遗传品种。在杂交育种前,需要正确地预测杂交结果。
回答下列问题:
(1)按照孟德尔遗传规律来预测杂交结果,需满足两个条件,其一是易倒伏与抗倒伏、抗病与不抗病这两对相对性状各受一对等位基因控制且均符合分离定律,其二是________。
(2)为了确定上述两对基因是否满足这两个条件,可用测交实验进行验证,实验过程是:_______。
(3)若符合以上两个条件,F2将出现9:3:3:1的性状分离比,原因是F1产生的雌雄配子各有_______种,且受精时雌雄配子________。
(4) F2抗倒伏抗病品种中能稳定遗传的个体所占比例为________,为提高其比例,可采取的措施是________。
【答案】(1)控制两对相对性状的基因的分离和组合是互不干扰的,在形成配子时,决定同一性状的成对的遗传因子彼此分离,决定不同性状的遗传因子自由组合(或控制两对相对性状的基因遵循自由组合定律)
(2)让上述实验得到的F1与抗倒伏不抗病个体进行测交,并统计后代表型和比例
(3)①. 4##四 ②. 随机结合
(4)①. 1/3 ②. 让子二代中抗倒伏抗病品种连续自交,并不断淘汰抗倒伏不抗病的个体
【分析】基因自由组合定律的实质是:控制不同性状的遗传因子的分离和组合是互不干扰的,在形成配子时,决定同一性状的成对的遗传因子彼此分离,决定不同性状的遗传因子自由组合。
【详解】(1)根据题意可知,易倒伏对抗倒伏为显性,抗病对不抗病为显性,说明既抗倒伏又抗病的个体至少受两对等位基因控制,杂交育种的原理是基因重组,亲本为易倒伏抗病和抗倒伏不抗病两个纯合品种,若通过杂交育种培育既抗倒伏又抗病的稳定遗传品种,需要控制两对性状的基因独立遗传,因此按照孟德尔遗传规律来预测杂交结果,需满足两个条件,其一是易倒伏与抗倒伏、抗病与不抗病这两对相对性状各受一对等位基因控制且均符合分离定律,其二是两对基因需要独立遗传,即控制两对相对性状的基因的分离和组合是互不干扰的,在形成配子时,决定同一性状的成对的遗传因子彼此分离,决定不同性状的遗传因子自由组合(或控制两对相对性状的基因遵循自由组合定律)。
(2)为了确定控制上述两对相对性状的基因是否满足这两个条件,设计实验,具体实验过程是:将易倒伏抗病和抗倒伏不抗病两个纯合品种杂交获得子一代,再让子一代与抗倒伏不抗病的个体进行测交,观察并统计子代表型及比例。
(3)若子二代出现9∶3∶3∶1的性状分离比,说明两对基因遵循自由组合定律,即F1产生的雌雄配子各有4种,且受精时雌雄配子随机结合。
(4)假设易倒伏由A控制,抗病由B控制,则子二代A-B-∶A-bb∶aaB-∶aabb=9∶3∶3∶1,F2抗倒伏抗病品种(aaB-)中能稳定遗传的个体aaBB所占比例为1/3。为提高其比例,可让子二代的抗倒伏抗病品种连续自交,并不断淘汰抗倒伏不抗病的个体。
21. 甲型血友病是由X染色体上的隐性基因(h)控制的遗传病。下图为某家系的遗传系谱图,Ⅱ-2和Ⅱ-3婚后生下一个性染色体组成是XXY 的非血友病儿子(Ⅲ-2),家系中的其他成员性染色体组成均正常。回答下列问题:
(1)甲型血友病患者中,男性数量_________(填“多于”、“少于”或“等于”)女性。
(2)Ⅲ-2的基因型为________,其X染色体来自Ⅱ代中的_______。Ⅲ-1与正常男子结婚,推断其儿子患血友病的概率是________。
(3)若调查甲型血友病的发病率,应在________中调查。遗传病不但给患者个人带来痛苦,而且给家庭和社会造成负担,育龄夫妇可通过________手段,对甲型血友病进行检测和预防,助力幸福家庭和健康中国的建设。
【答案】(1)多于
(2)①. XHXHY 或XHXhY ②. Ⅱ-2或Ⅱ-2和Ⅱ-3 ③. 1/8
(3)①. 人群 ②. 羊膜腔穿刺或绒毛细胞检查
【分析】甲型血友病是由X染色体上的隐性基因(h)控制的遗传病,Ⅰ-2的基因型为XhY,Ⅱ-2的基因型为XHXh,Ⅱ-3的基因型为XHY,Ⅱ-2和Ⅱ-3婚后生下一个性染色体组成是XXY 的非血友病儿子,该个体的基因型可能为XHXHY 、XHXhY。
【详解】(1)甲型血友病是由X染色体上的隐性基因(h)控制的遗传病,男性数量多于女性数量。
(2)Ⅰ-2的基因型为XhY,Ⅱ-2的基因型为XHXh,Ⅱ-3的基因型为XHY,Ⅱ-2和Ⅱ-3婚后生下一个性染色体组成是XXY 的非血友病儿子,该个体的基因型可能为XHXHY 、XHXhY。该个体的Y染色体来自Ⅱ-3,两条X染色体可能全部来自Ⅱ-2,也可能一条来自Ⅱ-2,一条来自Ⅱ-3。Ⅲ-1基因型为1/2XHXH、1/2XHXh,正常男子基因型为XHY,其儿子患血友病的概率是1/2×1/4=1/8。
(3)若调查甲型血友病的发病率,应在人群中调查,调查甲型血友病的遗传方式,选择患病的家系。遗传病不但给患者个人带来痛苦,而且给家庭和社会造成负担,育龄夫妇可通过羊膜腔穿刺或绒毛细胞检查手段,对甲型血友病进行检测和预防,助力幸福家庭和健康中国的建设。时间
DD基因型频率/%
dd基因型频率/%
第一年
4
64
第二年
10
50
广东省东莞市2023-2024学年高一下学期7月期末生物试题(无答案): 这是一份广东省东莞市2023-2024学年高一下学期7月期末生物试题(无答案),共8页。试卷主要包含了选择题,非选择题等内容,欢迎下载使用。
广东省东莞市2023-2024学年高二下学期7月期末生物试题: 这是一份广东省东莞市2023-2024学年高二下学期7月期末生物试题,共9页。试卷主要包含了选择题,非选择题等内容,欢迎下载使用。
广东省东莞市2023-2024学年高二上学期期末生物试题: 这是一份广东省东莞市2023-2024学年高二上学期期末生物试题,共7页。试卷主要包含了、选择题等内容,欢迎下载使用。

