2024年黑龙江省龙东地区中考真题化学真题
展开考生注意:
1.考试时间90分钟
2.全卷共五道大题,总分100分
可能用到的相对原子质量:H-1 C-12 O-16 Ca-40 Mg-24 K-39 Cl-35.5 Al-27 N-14
一、选择题(本题共17小题,每小题2分,共34分。每小题只有一个正确选项)
1. 成语中蕴含着丰富的化学知识,下列成语涉及化学变化的是
A. 木已成舟B. 钻木取火C. 滴水成冰D. 沙里淘金
2. 规范的实验操作是实验成功和安全的保证。下列操作正确的是
A. 称量药品质量B. 熄灭酒精灯
C. 给液体加热D. 稀释浓硫酸
3. 下列物质的名称、俗称、化学式一致的是
A. 氢氧化钙 生石灰 B. 碳酸钠 小苏打
C. 乙醇 酒精 D. 氯化钠 食盐 NaCl
4. 下列物质按照单质、盐、混合物顺序排列正确的是
A. 碘 盐酸 铁锈
B. 金刚石 硝酸铵 冰水混合物
C. 液氧 硫酸铜 生铁
D. 稀有气体 硝酸钾 海水
5. 化学是一门以实验为基础的学科,认真观察、记录实验现象是十分必要的。下列实验现象描述正确的是
A. 用灼烧法鉴别纤维,烧纯羊毛线时闻到烧焦羽毛的气味
B. 用稀硫酸除铁锈时,铁锈逐渐溶解,同时溶液变为浅绿色
C. 硫酸铜溶液和氢氧化钠溶液反应生成氢氧化铜蓝色沉淀
D. 铁丝在空气中剧烈燃烧,火星四射,生成黑色固体,放热
6. 下列有关物质的性质和用途对应关系正确的是
A. 石墨有润滑性——制作电池电极
B. 氢氧化钠能与酸反应——治疗胃酸过多
C. 氧气有助燃性——用作火箭燃料
D. 金属铜有良好的导电性——制作导线
7. 建立宏观和微观之间的联系是化学学科独特的思维方式。对下列宏观事实的微观解释错误的是
A. AB. BC. CD. D
8. 有“锂”走遍天下,无“锂”寸步难行。科学不断进步,锂电池应用日益广泛。下图是锂元素在元素周期表中的部分信息及原子结构示意图,下列说法正确的是
A. 锂元素属于非金属元素
B. 锂元素的相对原子质量为3
C. 氯化锂的化学式为
D. 锂原子在化学反应中容易失去电子
9. 一些劣质食品中常常添加过量的“甜蜜素”,危害人体健康。环己胺(化学式:)是工业上合成“甜蜜素”的主要原料之一。下列说法错误的是
A. 环己胺中碳元素质量分数最大
B. 环己胺分子中质子数等于电子数
C. 一个环己胺分子中含有一个氢分子
D. 环己胺由四种元素组成
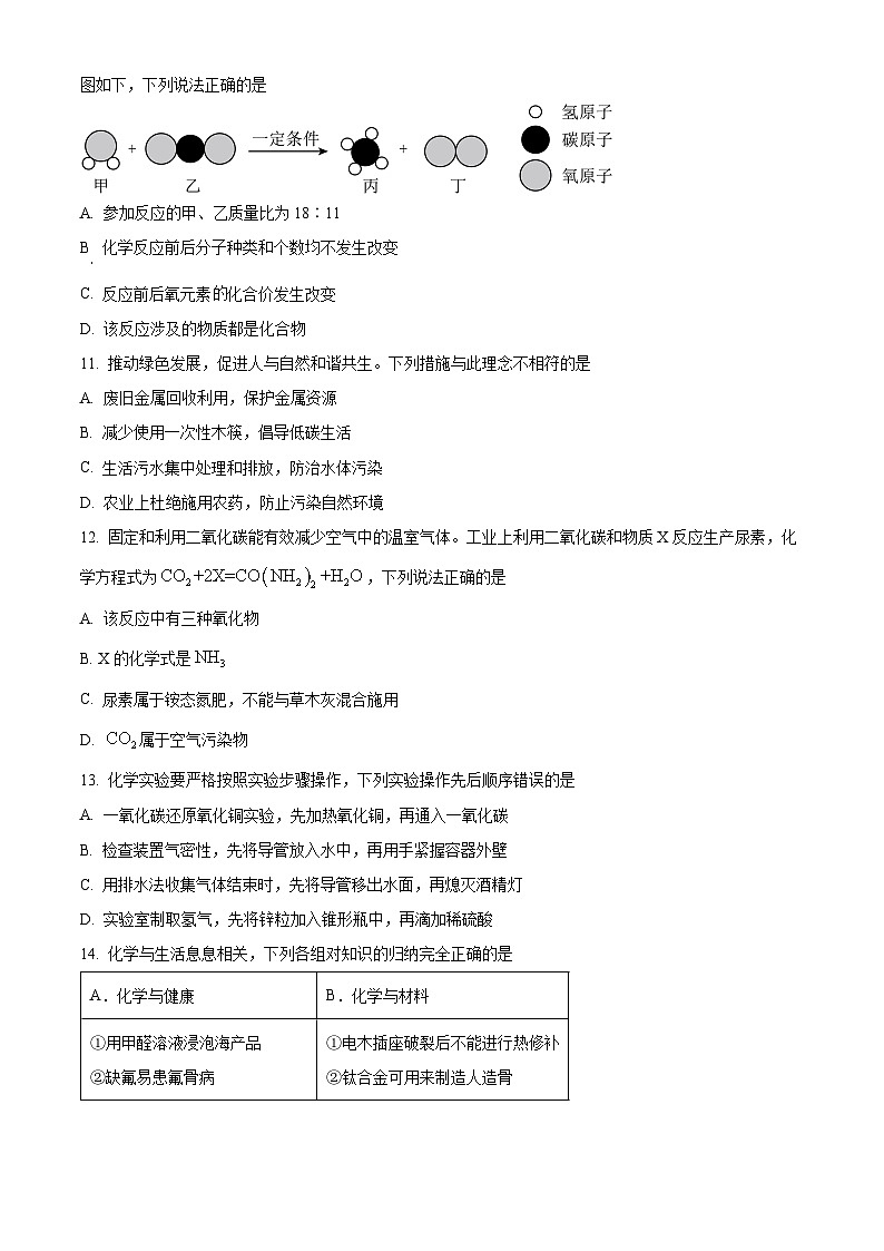
10. 科学家用“人工树叶”模拟光合作用,吸收二氧化碳并获得氧气,实现“碳中和”,其反应的微观示意图如下,下列说法正确的是
A. 参加反应的甲、乙质量比为18∶11
B 化学反应前后分子种类和个数均不发生改变
C. 反应前后氧元素化合价发生改变
D. 该反应涉及的物质都是化合物
11. 推动绿色发展,促进人与自然和谐共生。下列措施与此理念不相符的是
A. 废旧金属回收利用,保护金属资源
B. 减少使用一次性木筷,倡导低碳生活
C. 生活污水集中处理和排放,防治水体污染
D. 农业上杜绝施用农药,防止污染自然环境
12. 固定和利用二氧化碳能有效减少空气中的温室气体。工业上利用二氧化碳和物质X反应生产尿素,化学方程式为,下列说法正确的是
A. 该反应中有三种氧化物
B. X的化学式是
C. 尿素属于铵态氮肥,不能与草木灰混合施用
D. 属于空气污染物
13. 化学实验要严格按照实验步骤操作,下列实验操作先后顺序错误的是
A. 一氧化碳还原氧化铜实验,先加热氧化铜,再通入一氧化碳
B. 检查装置气密性,先将导管放入水中,再用手紧握容器外壁
C. 用排水法收集气体结束时,先将导管移出水面,再熄灭酒精灯
D. 实验室制取氢气,先将锌粒加入锥形瓶中,再滴加稀硫酸
14. 化学与生活息息相关,下列各组对知识的归纳完全正确的是
A. AB. BC. CD. D
15. 密闭容器内有甲、乙、丙、丁四种物质,在一定条件下充分反应,测得反应前后各物质的质量分数如图所示。下列说法错误的是
A. 该反应基本反应类型为化合反应
B. 该化学反应中乙、丙质量比为3∶17
C. 物质丙可能为单质
D. 物质丁可能是该反应的催化剂
16. 下列各组离子在pH=10的溶液中能大量共存,且形成无色溶液的是
A. 、、、B. 、、、
C. 、、、D. 、、、
17. 推理是学习化学的重要思维模式。下列推理正确的是
A. 单质是由同种元素组成的物质,由同种元素组成的物质一定是单质
B. 点燃甲烷前需要检验纯度,可燃性气体在点燃前都需要检验纯度
C. 中和反应一定生成盐和水,有盐和水生成的反应一定是中和反应
D. 同种元素的粒子质子数相同,质子数相同的粒子一定属于同种元素
二、不定项选择题(本题共3小题,每小题2分,共6分。每小题有1~2个正确选项。多选、错选、不选不得分,漏选得1分)
18. 下列实验方案能达到实验目的的是
A. AB. BC. CD. D
19. 下列图像所表示对应关系错误的是
A. 足量的镁粉和铝粉分别与等量等浓度的稀盐酸反应
B. 向稀盐酸中滴加氢氧化钠溶液
C. 向一定量稀盐酸、氯化钙混合溶液中滴加碳酸钠溶液
D. 将水通电分解
20. 有一包固体样品,可能由氢氧化钠、硫酸钠、硝酸镁、硝酸铜、碳酸钙中的一种或几种物质组成。为确定该样品的成分,某兴趣小组同学取适量样品进行探究:
步骤1:取一定量的固体药品,加入足量的水充分溶解、过滤、洗涤、干燥,得到1g白色沉淀a和无色滤液b。
步骤2:向沉淀a中加入过量的稀盐酸充分反应,沉淀全部溶解,生成0.22g气体。
步骤3:向无色滤液b中加入过量的氢氧化钡溶液,生成白色沉淀c。
步骤4:向白色沉淀c中加入过量的稀盐酸,只有部分沉淀溶解。
根据以上信息判断,下列说法正确的是
A. 白色沉淀a的成分只有碳酸钙
B. 无色滤液b中溶质为硫酸钠、硝酸镁
C. 该样品中一定有硝酸镁、氢氧化钠、碳酸钙
D. 若步骤3用硝酸钡溶液代替氢氧化钡溶液,不进行步骤4的探究也能得出相同结论
三、填空题(本题共6小题,每空1分,共25分)
21. 化学用语是简明扼要、信息丰富、国际通用的语言,请用化学用语填空。
(1)人体中含量最多的金属元素________。
(2)三个氢氧根离子________
(3)标出过氧化氢中氧元素的化合价________。
(4)最简单的有机物________。
22. 化学满足人们对美好生活的需求,请回答下列问题:
(1)洗涤剂除油污的原理是________。
(2)使用硬水会给生活带来许多麻烦,生活中用________的方法将硬水软化。
(3)化石能源日益枯竭,世界各国都大力提倡使用新能源,请写出一种新能源的名称________。
(4)做饭时,燃气灶的火焰呈现橙色或黄色,锅底出现黑色固体,则需将灶具的进风口________(填“调大”或“调小”)。
23. 2024年4月25日,神州十八号载人飞船发射取得圆满成功,顺利进驻中国空间站。
(1)航天服中的废气处理系统能使呼吸产生的废气进入装有活性炭的装置进行净化,这是利用活性炭的________性。
(2)制造太阳能电池板需要铝合金片,铝合金属于________材料(填“合成”或“金属”)。
(3)下列航天食品中富含蛋白质的是 。
A. 脱水米饭B. 冻干水果C. 黑椒牛柳
24. 如图,依据甲、乙、丙三种物质的溶解度曲线,回答下列问题:
(1)℃时,将30g丙加入到50g水中,充分溶解后,所得溶液的质量为________。
(2)通过改变温度,将丙的饱和溶液变成不饱和溶液的方法是________(填“升温”或“降温”)。
(3)乙中含有少量甲时,最好采用的________方法提纯乙(填“降温结晶”或“蒸发结晶”)。
(4)℃时,等质量的甲、乙、丙三种物质的饱和溶液,降温至℃时,三种溶液中溶剂的质量由小到大的顺序是________。
(5)下列说法不正确的是________。
a.℃时,将甲、丙溶液恒温蒸发等质量的水,析出晶体质量一样多
b.将甲、乙、丙三种物质℃时的饱和溶液升温至℃时,所得溶液的溶质质量分数由大到小的顺序是乙>甲=丙
c.在℃~℃之间,可配制出甲、丙溶质质量分数相等的饱和溶液
25. 金属材料在人类发展的历史长河中起着非常重要的作用。
(1)高炉炼铁的过程中,石灰石的作用是________。
(2)探究Mg、Fe、Cu的金属活动性顺序,下列试剂的选择方案正确的是 。
A. Mg、Cu、溶液B. Fe、溶液、溶液
C. Mg、Fe、Cu、稀盐酸D. Cu、溶液、溶液
(3)向溶液中加入Mg、Zn、Ag三种金属,充分反应后过滤,得到无色滤液和滤渣。一定发生反应的化学方程式为________。向滤渣中加入一定量的稀盐酸,有气泡产生,滤渣中一定有________(填化学式,下同),滤液中可能含有的溶质是________。
26. A~F是初中化学常见六种物质,其中B可用作食品干燥剂,A、B、C中含有相同的金属元素,C、D、E、F是氧化物、酸、碱、盐四种不同类别的化合物,E由两种元素组成,其溶液呈黄色。它们的关系如图(图中用“—”表示两种物质之间能发生化学反应,用“→”表示一种物质可以转化为另一种物质,部分反应物或生成物及反应条件已略去)。请回答下列问题:
(1)B物质的俗称是________。
(2)F的物质类别是________。
(3)C和F反应的微观实质是________。
(4)物质C和E反应的实验现象是________。
四、实验与探究(本题共4小题,每空1分,共25分)
27. 结合下列教材中的实验,按要求回答问题:
(1)测定空气中氧气含量实验,测量结果偏小的可能原因是________(答一点)。
(2)硫在氧气中燃烧实验,集气瓶内水的作用是________。
(3)过滤时玻璃棒的作用是________。
(4)根据________(填写字母)试管中的现象对照可得出铁生锈的条件之一是与水接触。
28. 根据实验装置图,回答问题:
(1)写出图中仪器①的名称________。
(2)写出实验室用A装置制取氧气的反应化学方程式________。要得到比较纯净的氧气,通常选用________(填字母)装置收集。若用此装置收集氧气,当观察到________,开始收集。
(3)实验室制取二氧化碳,所用药品是________,选择B装置作为发,生装置的优点是________,检验二氧化碳的反应原理是:________(用化学方程式表示)。请从上图选择所需实验装置,制取一瓶纯净、干燥的二氧化碳气体,所选装置的连接顺序为:________(用字母表示)。
29. 化学实验对全面发展学生的核心素养有着极为重要的作用,请回答下列问题:
(1)实验一,粗盐提纯实验蒸发操作时,当蒸发皿中出现________时,停止加热。
(2)实验二,观察到薄铜片上的乒乓球碎片先燃烧,滤纸片后燃烧,该实验现象说明燃烧的条件之一是________。
(3)实验三,测定稀盐酸的pH,结果会________(填“偏大”或“偏小”或“不变”)。
(4)用3g氯化钠固体和47mL水配制氯化钠溶液,正确操作步骤为计算、称量、量取、________、装瓶贴标签:将以上配制好50g氯化钠溶液稀释成溶质质量分数为3%的氯化钠溶液,需要加水的质量为________g。
30. 同学们在学习碱的化学性质时,进行了如图所示的实验。
【实验探究1】
(1)实验A中酚酞的作用是________。
(2)实验B中气球的变化情况是________,理由是________(用文字表述)。
(3)实验C中发生反应的化学方程式为:________。
【实验探究2】
(4)实验结束后,将A、B、C三个实验的滤液倒入同一个干净的烧杯D中,发现烧杯底部产生白色沉淀,上层清液呈红色。
提出问题:烧杯上层清液中含有哪些溶质(指示剂除外)?
猜想与假设:小芳:NaCl、NaOH;小莉:NaCl、NaOH、;小明:________。
进行实验:为了验证小明的猜想,同学们设计以下实验方案,请你帮助他们完成探究过程。
反思与交流:你认为乙同学的结论是否正确________(填“是”或“否”),理由是________。
五、计算题(共2小题,31题3分,32题7分,共10分)
31. 奥司他韦(化学式为)是目前治疗和预防流感的药物之一。请回答:
(1)奥司他韦的相对分子质量是________。
(2)奥司他韦分子中碳、氧原子个数比为________(最简整数比)。
(3)15.6g奥司他韦中氮元素的质量为________g。
32. 某化学实验小组为测定碳酸钾和氯化钾的固体混合物组成情况,同学们取20g固体混合物,加入90g水使固体混合物全部溶解,再向该溶液中加入111g溶质质量分数为10%的氯化钙溶液,恰好完全反应形成不饱和溶液。请计算下列问题:
(1)固体混合物中碳酸钾的质量。
(2)恰好完全反应后所得溶液的溶质质量分数。选项
宏观事实
微观解释
A
量体温时,水银温度计汞柱上升
汞分子间隔变大
B
金刚石、石墨物理性质差异很大
碳原子的排列方式不同
C
硫酸钠溶液能导电
溶液中存在自由移动的离子
D
金秋时节,丹桂飘香
分子是不断运动的
A.化学与健康
B.化学与材料
①用甲醛溶液浸泡海产品
②缺氟易患氟骨病
①电木插座破裂后不能进行热修补
②钛合金可用来制造人造骨
C.化学与环境
D.化学与安全
①焚烧废弃塑料可减少白色污染
②pH=5.6的雨水为酸雨
①煤气泄露,立即打开排气扇
②新装修的楼房要开窗通风
选项
实验目的
实验方案
A
鉴别硫酸铜、碳酸钙、硝酸铵、氯化钠四种固体
分别取少量固体于试管中,加入适量水,观察实验现象
B
分离氯化钠溶液和氯化镁溶液
加入过量的NaOH溶液,过滤,再向滤渣中加入适量的稀盐酸
C
除去二氧化碳中的一氧化碳
点燃
D
检验生石灰中是否有熟石灰
取样,加水溶解,滴加酚酞溶液
实验过程
实验现象
实验结论
甲同学取少量上层清液于试管中,滴加适量溶液
________
小明的猜想成立
乙同学取少量上层清液于试管中,滴加少量稀盐酸
无明显现象
小明的猜想不成立
2024年黑龙江省龙东地区中考化学真题: 这是一份2024年黑龙江省龙东地区中考化学真题,文件包含2024年黑龙江省龙东地区中考化学真题原卷版docx、2024年黑龙江省龙东地区中考化学真题解析版docx等2份试卷配套教学资源,其中试卷共35页, 欢迎下载使用。
2024年黑龙江省龙东地区中考真题化学真题: 这是一份2024年黑龙江省龙东地区中考真题化学真题,共9页。试卷主要包含了考试时间90分钟,全卷共五道大题,总分100分,5Al-27N-14等内容,欢迎下载使用。
2022年黑龙江省龙东地区中考化学真题: 这是一份2022年黑龙江省龙东地区中考化学真题,共10页。

