[物理]辽宁省2024年中考真题试卷
展开一、选择题:本题共9小题,每小题2分,共18分。在每小题给出的四个选项中,第1~6题只有一项符合题目要求,选对的得2分;第7~9题有多项符合题目要求,全部选对的得2分,选对但不全的得1分,有选错的得0分。
1. 为保护视力,应认真做好眼保健操,做一遍眼保健操的时间大约是( )
A. 5sB. 5minC. 50minD. 5h
【答案】B
2. 刚煮熟的鸡蛋从热水中取出后,表面的水很快不见了,这是因为水发生了( )
A. 汽化B. 凝华C. 熔化D. 升华
【答案】A
3. 如图,斜插入水中的筷子,看起来弯折了的原因是( )
A. 光沿直线传播B. 光的反射
C. 光的色散D. 光的折射
【答案】D
4. 2024年5月22日,辽宁男篮夺得2023-2024赛季中国男子篮球职业联赛(CBA)总冠军,实现了三连冠。比赛中运动员投出的篮球( )
A. 离开手后由于惯性继续运动
B. 上升过程中重力势能减小
C. 到达最高点时不受力的作用
D. 下落过程中运动状态保持不变
【答案】A
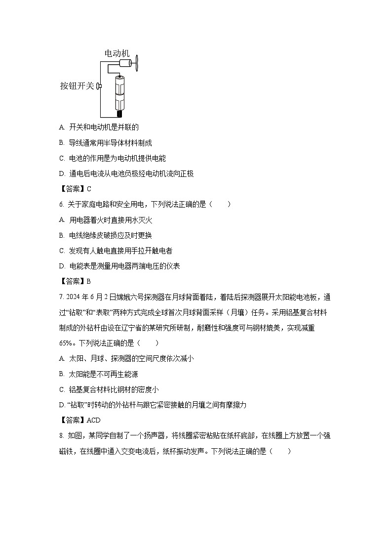
5. 手持小风扇的简化电路如图所示,下列说法正确的是( )
A. 开关和电动机是并联的
B. 导线通常用半导体材料制成
C. 电池的作用是为电动机提供电能
D. 通电后电流从电池负极经电动机流向正极
【答案】C
6. 关于家庭电路和安全用电,下列说法正确的是( )
A. 用电器着火时直接用水灭火
B. 电线绝缘皮破损应及时更换
C. 发现有人触电直接用手拉开触电者
D. 电能表是测量用电器两端电压的仪表
【答案】B
7. 2024年6月2日嫦娥六号探测器在月球背面着陆,着陆后探测器展开太阳能电池板,通过“钻取”和“表取”两种方式完成全球首次月球背面采样(月壤)任务。采用铝基复合材料制成的外钻杆由设在辽宁省的某研究所研制,耐磨性和强度可与钢材媲美,实现减重65%。下列说法正确的是( )
A. 太阳、月球、探测器的空间尺度依次减小
B. 太阳能是不可再生能源
C. 铝基复合材料比钢材的密度小
D. “钻取”时转动的外钻杆与跟它紧密接触的月壤之间有摩擦力
【答案】ACD
8. 如图,某同学自制了一个扬声器,将线圈紧密粘贴在纸杯底部,在线圈上方放置一个强磁铁,在线圈中通入交变电流后,纸杯振动发声。下列说法正确的是( )
A. 该扬声器与电动机的工作原理相同
B. 磁场对线圈的力的方向随电流方向改变而改变
C. 线圈带动纸杯振动是电磁感应现象
D. 线圈中的电流不会产生磁场
【答案】AB
9. 如图,电路中电源电压恒为4.5V,滑动变阻器R上标有“25Ω;1A”字样,灯泡L的额定电流为0.3A。灯泡L工作时的相关数据如下表所示。通电过程中,下列说法正确的是( )
A. 滑片向右滑动,灯泡亮度增加
B. 滑片在最右端时,灯泡的阻值是5Ω~7.5Ω之间的某值
C. 当R接入电路的阻值为10Ω时,电压表的示数为2.5V
D. 为使滑片在最左端时灯泡正常发光,应在电路中串联一个5Ω电阻
【答案】CD
二、填空题:本题共6小题,每空1分,共12分。
10. 东汉哲学家王充在《论衡》中提到:“天将雨,琴弦缓”。环境潮湿时,琴弦振动变慢,琴声的音调变______,琴声通过______传至人耳。
【答案】低 空气
11. 东北铁锅炖深受大家喜爱,炖煮锅内食物是通过______的方式改变内能,锅内食物香味四溢,说明分子在不停地做______。
【答案】热传递 无规则运动
12. 如图(a),向一个空矿泉水瓶中倒入温水,晃动几下后将水倒出,迅速拧紧瓶盖,过一会儿发现水瓶扁了,这是由于______的作用;如图(b),剪掉瓶底并拧去瓶盖,打开吹风机,纸条“主动”钻进瓶口,这是由于空气中流速大的位置压强______。
【答案】大气压 小
13. 由图(a)读出塑料吸管的长度为______cm,在吸管中间戳个小孔,将其放在转动轴上,通过摩擦使其带电,如图(b),用毛皮摩擦过的橡胶棒靠近吸管,发现吸管被排斥,说明吸管和橡胶棒带______种电荷。
【答案】17.55 同
14. 汽油机在______冲程中将内能转化为机械能。若某汽车的汽油机在一段时间内所做的有用功为,效率为25%,则该汽油机在这段时间内消耗______kg的汽油(汽油的热值取)。
【答案】做功 2
15. 我省开展“送教下乡”活动,运送图书、教具的货车和教师乘坐的客车从同一地点沿同一路线前往同一目的地。客车比货车晚出发0.5h,货车速度为40km/h,客车速度为60km/h,两车均做匀速运动,且同时到达,则货车行驶的时间是______h。当货车行驶时,以______为参照物,货车是静止的。
【答案】1.5 货车司机
三、作图题:本题共2小题,每小题2分,共4分。
16. 如图(a),“陶甗(yǎn)”是辽宁省沈阳新乐遗址出土的古代蒸食器,请在简化图(b)中画出其所受重力G的示意图(O为重心)。
【答案】
17. 如图,O为凸透镜的光心,F为凸透镜的焦点,请画出:
(1)入射光线a经凸透镜的折射光线;
(2)折射光线b对应的入射光线。
【答案】
四、实验题:本题共4小题,共24分。
18. 某小组探究水在沸腾前后温度变化的特点。
(1)组装图(a)的器材应按照______(填“自下而上”或“自上而下”)的顺序;
(2)用酒精灯加热,当水温接近70℃时每隔1min记录一次温度,同时观察水中的气泡情况。直至5min后观察到水中形成大量的气泡不断上升、变大,说明水______(填“尚未”或“正在”)沸腾;
(3)根据记录的数据,绘制的水温与时间关系的图像如图(b)所示。
结合实验现象,分析图像可以得出水在沸腾前后温度变化的特点:
①水在沸腾前,温度______;
②水在沸腾时,温度______。
(4)同学们在实验中发现有时看不清温度计的示数,交流后找到的原因是水蒸气在温度计表面发生了______现象。
【答案】(1)自下而上 (2)正在 (3)不断升高 不变 (4)液化
19. 某小组猜想电流与电压和电阻有关,现要探究电流与电压的关系。
(1)为探究电流与电压的关系,实验中应控制______不变;
(2)该小组连接的部分电路如图所示,请用笔画线代替导线将电路补充完整________(导线不能交叉);
(3)正确连接电路后,闭合开关前,滑动变阻器的滑片应调到最______端;
(4)试触时发现电压表和电流表的指针均不偏转。为查找故障,闭合开关,保持导线ab的a端不动,将b端依次接到A、B和C接线柱,电压表的指针均偏转,电流表指针均不偏转。若电路中只有一处故障,则发生的故障是______;
(5)排除故障后,闭合开关,通过移动______的位置改变电阻两端的电压,测量电阻两端的电压U和对应的电流I,记录的实验数据如下表所示;
分析表格中的数据,发现电压与其对应电流的比值______,从而得出结论:______。
【答案】(1)电阻 (2) (3)右 (4)滑动变阻器断路 (5)滑动变阻器滑片 不变 电阻一定时,电流与电压成正比
20. 某同学探究平面镜成像的特点。
(1)如图(a),在水平桌面上铺一张纸,纸上______放置一块手机钢化膜(薄透明板)作为平面镜。沿着钢化膜在纸上画一条直线,代表平面镜的位置。选取手机钢化膜作为平面镜,这样做便于确定______的位置;
(2)将一个蓝色长尾票夹(型号:5#)放在钢化膜前,将另一个相同型号的粉色长尾票夹放在钢化膜的后面并移动其位置,若看到粉色票夹与蓝色票夹的像完全重合,则说明平面镜所成的像与物的大小______。在像的位置放一个光屏,若光屏承接不到像,则说明所成的是______像;
(3)如图(b),将蓝色票夹放在纸上,在蓝色票夹一侧通过钢化膜看到的是图(c)中的______。
【答案】(1)竖直 像 (2)相等 虚 (3)甲
21. 某同学测量物质的密度。
(一)测量牛奶的密度
(1)天平放在水平台上,将游码移到标尺左端的零刻度线处,横梁静止时指针偏右,应向______调节平衡螺母,直至指针指在分度盘中央;
(2)将装有适量牛奶的烧杯放在天平左盘,当天平重新平衡时,右盘中的砝码和游码的位置如图(a)所示,则烧杯和牛奶的质量______g;
(3)将烧杯中部分牛奶倒入量筒中,液面的位置如图(b)所示;
(4)测出烧杯和剩余牛奶的质量;
(5)设计的记录数据的表格如下,表格中▲处应补充的内容是______;
(6)根据测量数据求得牛奶的密度______。
(二)测量瓷勺的密度:该同学清洗餐具时,发现瓷勺沉到水底,于是想测量瓷勺的密度。该同学用厨房电子秤、透明塑料杯、细线、厨具支架和水(密度为),进行如下操作:
a.用电子秤测量瓷勺的质量;
b.将适量的水装入塑料杯并测出杯和水的总质量;
c.按照图(c)所示的方式组装,读出电子秤的示数。
回答下列问题:
(1)选用、、、和g中的字母表示图(c)中瓷勺所受的拉力______,瓷勺的密度______;
(2)若图(c)中瓷勺接触杯底并对杯底有压力,会使测得的密度偏______。
【答案】(一)(1)左 (2)130.6 (5)量筒内牛奶的质量 (6)1.05 (二)(1) (2)小
五、综合应用题:本题共3小题,共22分。
22. 质量为50kg的甲同学站在水平冰面上,与冰面接触的总面积为。甲同学用40N的水平推力推坐在冰车上的乙同学,沿直线前进10m。g取10N/kg。求:
(1)甲受到的重力大小;
(2)甲站立时对冰面的压强;
(3)甲推乙过程中,推力做的功。
【答案】(1)500N;(2);(3)
23. 如图,甲、乙两个透明容器内均装有质量为100g、初温为25℃的某种绝缘液体,甲、乙中都有一段电阻丝,,。闭合开关,电流表的示数为1.2A。通电120s后,甲中温度计的示数为29℃。求:
(1)两端的电压;
(2)的电功率;
(3)电流通过产生的热量;
(4)液体的比热容(不计热量损失)。
【答案】(1)12V;(2)14.4W;(3);(4)
24. 生态环境部发布2024年六五环境日的主题是“全面推进美丽中国建设”,其目的是动员社会各界参与生态环境保护、践行绿色生产生活方式。某校积极响应号召,物理社团开展关于“海域漂浮垃圾治理”调研活动,在查阅相关资料时,发现了与海域漂浮垃圾治理装备相关的文章,其中对装备的介绍如图(a)所示。在V字形浮围栏和自然动力作用下,海漂垃圾汇集到垃圾汇集框,而后由垃圾单向传输机构将其提升至垃圾分拣框内。传输机构的动力可由振荡浮子波浪能收集系统提供。维护人员可通过无线视频监控系统远程观察垃圾收集情况,并不定期到浮平台上对垃圾进行分拣、回收和无害化处理。
请结合上述信息完成下面的问题:
(1)无线视频监控系统中的镜头相当于一个凸透镜,垃圾收集情况通过镜头成倒立、______的实像,监控画面信号通过______波传回控制中心;
(2)振荡浮子波浪能收集系统的一部分结构简化图如图(b)所示,某时刻浮子受到海水向上的力,该力使OA绕O点向上转动,从而带动B点的连杆运动。OA部分相当于一个______(填简单机械名称);
(3)垃圾单向传输机构内部的一部分结构简化图如图(c)所示,则图中能绕支点转动的金属棒ab可以阻止棘轮______(填“顺”或“逆”)时针转动,实现单向传输;
(4)浮筒是控制整个装置漂浮状态和吃水深度的重要配件。该社团利用压力传感器设计了一套吃水深度监测系统,图(d)为监测系统的简化电路图。他们使用的压力传感器接入电路的阻值与其所受海水的压力之间的关系如图(e)所示(为方便计算,数据已作简化处理),入水前其阻值为20Ω,入水后其受压面与海水的接触面积是。将传感器安装在浮平台底部,若要实现当浮平台的吃水深度为1m时,电路中电流为0.3A,滑动变阻器接入电路的阻值应为______Ω(电源电压恒为9V,取,g取10N/kg,不考虑水流的影响);
(5)为了践行绿色理念,推动绿色出行,请你结合日常生活针对绿色出行提出一条合理化建议:______。
【答案】(1)缩小 电磁 (2)杠杆 (3)逆 (4)22 (5)多乘坐公共交通电流I/A
0.30
0.25
0.20
0.12
电阻/Ω
10.0
8.0
7.5
5.0
数据序号
1
2
3
4
5
电压U/V
1.60
1.90
2.20
2.50
2.80
电流I/A
0.16
0.19
0.22
0.25
0.28
烧杯和牛奶的质量/g
烧杯和剩余牛奶的质量/g
▲/g
量筒中牛奶的体积
牛奶的密度
2023年辽宁省抚顺铁岭中考物理真题: 这是一份2023年辽宁省抚顺铁岭中考物理真题,共14页。试卷主要包含了选择题,填空题,作图题,简答题,计算题,实验等内容,欢迎下载使用。
2023年辽宁省抚顺铁岭中考物理真题: 这是一份2023年辽宁省抚顺铁岭中考物理真题,共14页。试卷主要包含了选择题,填空题,作图题,简答题,计算题,实验等内容,欢迎下载使用。
【中考真题】2018年中考物理真题 辽宁辽宁省营口市市: 这是一份【中考真题】2018年中考物理真题 辽宁辽宁省营口市市,文件包含精品解析2018年辽宁省营口中考物理试题原卷版doc、精品解析2018年辽宁省营口中考物理试题解析版doc等2份试卷配套教学资源,其中试卷共36页, 欢迎下载使用。

