[政治][期末]湖南省永兴县2023-2024学年七年级下学期期末模拟道德与法治试题(解析版)
展开注意事项:
1、本试卷分试题卷和答题卡。试题卷共6页,有二道大题,共24道小题,满分100分。考试时间60分钟。
2、答题前,考生务必将自己的姓名、准考证号写在答题卡和该试题卷的指定位置上,并认真核对答题卡上的姓名、准考证号和科目。
3、考生作答时,选择题和非选择题均须作答在答题卡上,在本试题卷上答题无效。考生在答题卡上按答题卡中注意事项的要求答题。
4、考试结束后,将本试题卷和答题卡一并交回。
一、单项选择题(每小题只有一个正确的或最符合题意的选项,请将正确选项填在相应的方框内。本大题共有16个小题,每小题3
分,共48分)
1. “机翼型风能换气装置”“下穿桥积水报警车辆拦截系统”……这些发明都是出自成绩优异、热爱劳动的中小学生之手,他们用汗水和坚持诠释了青春的创造。这启示我们要( )
①用智慧和双手去尝试、探索、实践②勤奋学习、自觉劳动,做勇于创造的好少年
③将自己的精力都放在发明创造上④在实践中开发自己的创造潜力
A. ①②③B. ①②④C. ①③④D. ②③④
【答案】B
【解析】本题考查开发创造潜力。①②④:很多发明都是出自成绩优异、热爱劳动的中小学生之手,启示我们要用智慧和双手去尝试、探索、实践,勤奋学习、自觉劳动,做勇于创造的好少年,在实践中开发自己的创造潜力,故①②④说法正确;③:“都放在发明创造上”说法太绝对,故③说法错误;故本题选B。
2. 一些商家为了营销目的,通过各种手段诱导未成年人进行游戏充值,而一些未成年人会因为攀比心理或者跟风行为,盲目给游戏充值。这反映出部分未成年人( )
①随大流、盲目从众、人云亦云②独立思考及明辨是非的能力较弱
③容易受不良因素的影响④具有批判的精神和敢于质疑的态度
A ①②③B. ①②④C. ①③④D. ②③④
【答案】A
【解析】本题考查独立思考、特殊保护。①②③:一些未成年人会因为攀比心理或者跟风行为,盲目给游戏充值,说明部分未成年人随大流、盲目从众、人云亦云,独立思考及明辨是非的能力较弱,容易受不良因素的影响,故①②③说法正确;④:题干描述的是盲目从众,不是批判性思维,故④不符合题意;故本题选A。
3. 马朝章多年前因故截肢,他作为第一批学员在市残联的支持下开设了“自强美发店”,随后牵头组建了一支“残疾人自强感恩服务队”,坚持为老人提供爱心服务。从马朝章身上我们能学到( )
①自强不息、积极进取的生活态度②为民服务、奉献社会的高尚品质
③诚实守信、爱岗敬业的美好品德④直面挫折,不丧气、不低头的勇气
A. ①②③B. ①②④C. ①③④D. ②③④
【答案】B
【解析】本题考查对自强、服务和奉献社会、正确面对挫折等的认识。①④:马朝章因故截肢,面对这个挫折和打击,他没有因此一蹶不振,而是直面挫折,开了美发店,说明他拥有不丧气、不低头的勇气,有自强不息、积极进取的生活态度,故①④符合题意;②:马朝章牵头组建了“残疾人自强感恩服务队”,坚持为老人提供爱心服务,这是他服务和奉献社会的表现,故②符合题意;③:材料主要体现马朝章自强不息、奉献社会,没有体现诚实守信、爱岗敬业,故③不符合题意;故本题选B。
4. 在社会生活中,部分人认为男性更适合当警察、消防员、重体力劳动者等,而女性则更合适做护士、老师、文员等工作。这表明( )
A. 男女应按固有认知选择职业B. 男性女性的性别差异是与生俱来的
C. 部分人择业观念带有性别刻板印象D. 性别角色特征的固有印象无法被打破
【答案】C
【解析】本题考查正确对待性别刻板印象。C:题干中,部分人认为男性更适合当警察、消防员、重体力劳动者等,而女性则更合适做护士、老师、文员等工作,这说明部分人择业观念带有性别刻板印象,故C符合题意;A:男女不能按固有认知选择职业,故A说法错误;B:题干未涉及男性女性的性别差异是与生俱来的,故B不符合题意;D:性别角色特征的固有印象是可以被打破的,故D说法错误;故本题选C。
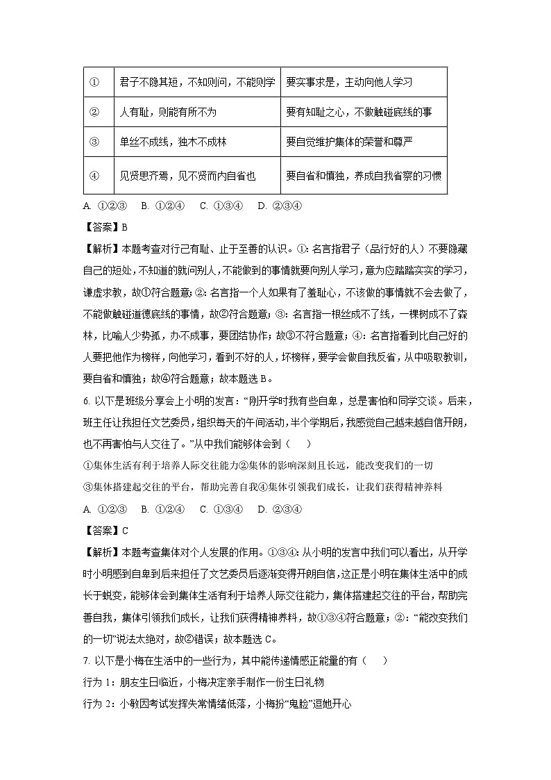
5. 下列名言与解读对应正确的有( )
A. ①②③B. ①②④C. ①③④D. ②③④
【答案】B
【解析】本题考查对行己有耻、止于至善的认识。①:名言指君子(品行好的人)不要隐藏自己的短处,不知道的就问别人,不能做到的事情就要向别人学习,意为应踏踏实实的学习,谦虚求教,故①符合题意;②:名言指一个人如果有了羞耻心,不该做的事情就不会去做了,不能做触碰道德底线的事情,故②符合题意;③:名言指一根丝成不了线,一棵树成不了森林,比喻人少势孤,办不成事,要团结协作;故③不符合题意;④:名言指看到比自己好的人要把他作为榜样,向他学习,看到不好的人,坏榜样,要学会做自我反省,从中吸取教训,要自省和慎独;故④符合题意;故本题选B。
6. 以下是班级分享会上小明的发言:“刚开学时我有些自卑,总是害怕和同学交谈。后来,班主任让我担任文艺委员,组织每天的午间活动,半个学期后,我感觉自己越来越自信开朗,也不再害怕与人交往了。”从中我们能够体会到( )
①集体生活有利于培养人际交往能力②集体的影响深刻且长远,能改变我们的一切
③集体搭建起交往的平台,帮助完善自我④集体引领我们成长,让我们获得精神养料
A. ①②③B. ①②④C. ①③④D. ②③④
【答案】C
【解析】本题考查集体对个人发展的作用。①③④:从小明的发言中我们可以看出,从开学时小明感到自卑到后来担任了文艺委员后逐渐变得开朗自信,这正是小明在集体生活中的成长于蜕变,能够体会到集体生活有利于培养人际交往能力,集体搭建起交往的平台,帮助完善自我,集体引领我们成长,让我们获得精神养料,故①③④符合题意;②:“能改变我们的一切”说法太绝对,故②错误;故本题选C。
7. 以下是小梅在生活中的一些行为,其中能传递情感正能量的有( )
行为1:朋友生日临近,小梅决定亲手制作一份生日礼物
行为2:小敏因考试发挥失常情绪低落,小梅扮“鬼脸”逗她开心
行为3:小梅在课堂上与老师争辩某道题的对错时,言论“过激”
行为4:新学期伊始,小梅积极组织全班同学一起玩游戏,增进情感
A. 行为1、行为2和行为3B. 行为1、行为2和行为4
C. 行为1、行为3和行为4D. 行为2、行为3和行为4
【答案】B
【解析】本题考查传递情感正能量。B:行为1中亲手为朋友制作一份生日礼物、行为2中扮“鬼脸”逗朋友开心、行为中3全班同学一起玩游戏,都是有利于传递情感正能量的行为,故B说法正确;ACD:行为3中与老师争辩某道题的对错时,言论“过激”,是不尊重老师的表现,行为3的做法是错误的,故ACD说法错误;故本题选B。
8. 某校运动会上,七年级(1)班未参与运动项目的学生们自发组成了啦啦小队、临时“医务”小组和后勤保障团,为班级的运动健儿们加油呐喊、做好应对意外等后勤工作。这些学生( )
①共同为班级的荣誉而努力②积极为班级出力,各尽其能、发挥所长
③舍弃个人利益,坚持集体利益至上④承担不同的活动职责,体现责任和担当
A. ①②③B. ①②④C. ①③④D. ②③④
【答案】B
【解析】本题考查建设美好集体。①②④:未参与运动项目的学生们为班级的运动健儿们加油呐喊、做好应对意外等后勤工作,这些学生共同为班级的荣誉而努力,积极为班级出力,各尽其能、发挥所长,承担不同的活动职责,体现责任和担当,故①②④说法正确;③:坚持集体利益至上,不一定要舍弃个人利益,故③说法错误;故本题选B。
9. 学校宣布举办文艺晚会,老师希望小枫代表班级演出,而一向积极的小枫却有些犹豫,在此之前她报名参加了数学竞赛,怕晚会的排练耽误学习。面对两难的境地,小枫应该( )
①调整自己的节奏,合理安排学习和排练的时间
②在不耽误学习的前提下,参加晚会排练
③凝聚拼搏向上的力量,坚定自己的生活信念
④从整体利益出发,让个人利益服从集体利益
A. ①②③B. ①②④C. ①③④D. ②③④
【答案】B
【解析】本题考查处理角色冲突的办法。①②④:面对校文艺晚会与数学竞赛中的角色冲突,小枫应该从整体利益出发,让个人利益服从集体利益,在可以合理兼顾个人利益与集体利益的情况下,调整自己的节奏,合理安排学习与排练的时间,参加晚会排练,故①②④说法正确;③:选项说法正确但与题意无关,故③不符合题意;故本题选B。
10. 小琳认为自己是一个追求独立和自由的人,而学校有太多规定了,这对她来说是一种限制,她一点也不想遵守。若你是小琳的好友小珉,你会劝导她( )
①要尝试理解集体要求背后的用意
②集体规则与个人意愿冲突时只顾自己
③集体规则与我们的个性化需要存在冲突很正常
④我们要找到冲突平衡点,寻找解决方法
A. ①②③B. ①②④C. ①③④D. ②③④
【答案】C
【解析】本题考查坚持集体规则。①③④:题干中小琳不想遵守集体规则,这需要尝试理解集体要求背后的用意;集体规则与我们的个性化需要存在冲突很正常;我们要找到冲突平衡点,寻找解决方法,故①③④符合题意;②:集体规则与个人意愿冲突时不能只顾自己,故②说法错误;故本题选C。
11. 下列漫画中能反映出共建美好集体的有( )
A. ①②B. ①④C. ②③D. ③④
【答案】A
【解析】本题考查建设美好集体。①②:大家一起打扫教室卫生、举手表决班级建设方案都是有利于建设美好集体的做法,故①②说法正确;③:没有认识到异性交往的意义,故③说法错误;④:寝室矛盾不利于同学之间的团结,故④说法错误;故本题选A
12. 为了倡导和促进全市文明行为,提高公民文明素质和全市文明程度,某市人大常委会通过了文明行为促进条例,以下是部分内容摘录:
*第六条(二):遵守交通安全法律法规,安全驾驶机动车,规范使用灯光和喇叭……
*第十三条:违反本条例规定的行为,依照相关法律法规予以处理。由此可见( )
①法律规定了社会成员的行为,并为其行为提供了准绳
②法律相比于道德、纪律等行为规范不具有强制性
③公民对于法律权威的维护,真正做到将法律铭刻在心
④法律应生活需要制定和颁布,生活与法律息息相关
A. ①③B. ①④C. ②③D. ②④
【答案】B
【解析】本题考查生活离不开法律、法律的作用。①④:分析题文,某市人大常委会通过了文明行为促进条例,倡导和促进全市文明行为,说明法律应生活需要制定和颁布,生活与法律息息相关,第六条、第十三条,规定了具体的法律来指引社会成员的日常生活,说明法律规定了社会成员的行为,并为其行为提供了准绳,故①④符合题意;②:法律相比于道德、纪律等行为规范具有强制性,故②说法错误;③:题文材料没有体现公民对于法律权威的维护,故③不符合题意;故本题选B。
13. 每天晚上小区阿姨们都在刘某楼下的空地跳广场舞,严重影响了刘某的休息,刘某找到负责组织广场舞的李阿姨进行协商,但李阿姨却拒绝了刘某的要求,这让刘某十分生气,一怒之下将李阿姨的音响砸坏,李阿姨以自己财产受到侵害为由报警。刘某的行为警示我们( )
①要学会依法办事,通过法治方式解决问题②在表达自身诉求的同时不能损害他人利益
③要合理调控情绪,遇事冷静莫冲动④当问题解决不了时默默忍受避免矛盾升级
A. ①②③B. ①②④C. ①③④D. ②③④
【答案】A
【解析】本题考查学会依法办事、调控情绪①②③:依据教材知识,结合题文内容刘某被拒绝后一怒之下砸坏李阿姨财产,这警示我们要学会依法办事,通过法治方式解决问题,在表达自身诉求的同时不能损害他人利益,要合理调控情绪,遇事冷静莫冲动,故①②③说法正确;④:“默默忍受”是缺乏法治意识和维权意识的体现,不利于维护自身的合法权益,故④说法错误;故本题选A。
14. 为立足未成年人网络保护新形势新要求,国家网信办研究起草了《移动互联网未成年人模式建设指南(征求意见稿)》,将全面升级“青少年模式”为“未成年人模式”,为未成年人营造安全健康的网络环境。这一举措有利于( )
①保护未成年人的合法权益②完善对未成年人的保护机制
③加强对未成年人的网络保护④增强未成年人自我保护的能力
A. ①②③B. ①②④C. ①③④D. ②③④
【答案】A
【解析】本题考查保护未成年人。①③:国家网信办研究起草了《移动互联网未成年人模式建设指南(征求意见稿)》,为未成年人营造安全健康的网络环境,该举措有利于保护未成年人的合法权益,加强对未成年人的网络保护,故①③说法正确;②:从“青少年模式”升级为“未成年人模式”说明该举措有助于完善对未成年人的保护机制,故②说法正确;④:材料中未提及未成年人的自我保护,故④不符合题意;故本题选A。
15. 以下是在各个层面上对未成年人采取的保护措施,其中对应正确的有( )
①某社区开展“远离毒品,健康生活”禁毒宣传活动→政府保护→是对未成年人合法权益的重要保障
②某校针对学生携带违禁物品的行为修改校规→学校保护→保障学生的学习和生活环境
③教育部确保“监管护苗”专项行动扎实推进→政府保护→落实政府在未成年人保护中的主体地位
④检察机关对犯罪未成年人进行矫治教育→司法保护→给予未成年人悔过自新的机会
A. ①②③B. ①②④C. ①③④D. ②③④
【答案】D
【解析】本题考查对未成年人的特殊保护。①:社区宣传体现了对未成年人的社会保护,故①说法错误;②:依据教材知识可知,某校对学生携带违禁品行为进行校规修改,体现了对未成年人的学校保护,保障学生的学习和生活环境,故②说法正确;③:依据教材知识可知,教育部推进专项行动,体现了对未成年人的政府保护,落实政府保护主体地位,故③说法正确;④:依据教材知识可知,检察机关对犯罪未成年人进行矫治教育体现了对未成年人的司法保护,能够给予未成年人悔过自新的机会,故④说法正确;故本题选D。
16. 第31届世界大学生夏季运动会中,中国大学生跳水队成绩斐然。跳水运动员王伟莹共收获了5枚金牌,在接受记者采访时她自信表示:“我们来就是要拿金牌的,拿15枚金牌是中国跳水队的任务,很开心我们的任务完成了。”这生动诠释了( )
①集体荣誉是集体成员共同奋斗的结果②集体力量来源于成员共同的目标和团结协作
③集体荣誉感令我们骄傲、自豪④实现个人利益比集体利益更值得开心
A. ①②③B. ①②④C. ①③④D. ②③④
【答案】A
【解析】本题考查集体荣誉、集体力量①②③:依据教材知识,结合题文“拿15枚金牌是中国跳水队的任务”可知,集体荣誉是集体成员共同奋斗的结果,集体力量来源于成员共同的目标和团结协作,集体荣誉感令我们骄傲、自豪,故①②③说法正确;④:在集体中,个人利益与集体利益本质上是一致的,要坚持集体主义,认为实现个人利益比集体更值得开心是一种错误的价值观,故④说法错误;故本题选A。
二、非选择题(第17题8分,第18题10分,第19题12分,第20题22分)
17. 【向榜样看齐】
作为经历过抗日战争的人,钱七虎深知国家不强就会遭到侵略。钱七虎埋头钻研,为国铸盾,怀揣着“舍小家,为大家”的坚定信念,铸就了坚不可摧的“地下钢铁长城”。他总是觉得自己没有学够,不断研究攻关,做出了卓越贡献。
钱七虎为国奉献的精神令人动容,也成为不少人心中的榜样。请结合所学知识回答,为什么那么多人要向他学习?
【答案】①榜样不仅是一面镜子,而且是一面旗帜。好的榜样昭示着做人、做事的基本态度,激发我们人生道路和人生理想的思考,给予我们自我完善的力量。②善于寻找好的榜样、向榜样学习、汲取榜样的力量,我们的社会、我们的国家才会变得更加美好。
18. 某中学要举行艺术节,七年级一班的小婧因为没有扮演自己喜欢的角色,排练时常常迟到早退、心不在焉,这大大耽搁了排练进度,其他演员和导演都非常着急和气愤,双方剑拔弩张,班主任决定找小婧谈谈。
小婧的观点对吗?请判断并说明理由。
【答案】小靖的观点是错误的。①集体的成功离不开个人的力量,集体荣誉是成员共同奋斗的结果,班级话剧表演的成功离不开每一位演员的付出和支持。②个人利益与集体利益本质上是一致的,小靖积极参与排练不仅能让集体获益,也有利于自己的发展。③小靖对集体产生不满,认为集体存在不合理的因素,可以通过恰当的方式表达意见,要心中有集体,识大体、顾大局、不得做出有损集体利益的事情。
19. 理论组同学围绕“情绪、情感”这一议题展开了讨论。
议题一:认识情绪
小组同学分享了自己生活中的几件小事,并据此制作了一份情绪分析报告。
小兰曾经和好友每天一起上学放学,感情非常好。但是,上了初中后,小兰感到彼此之间的距离越来越远,为此她很苦恼;小黄一直是个漫画迷,在他过生日的时候,妈妈送了一套他一直想要的漫画书……
(1)结合所学知识,请将上述情绪分析报告补充完整
议题二:体味情感
小智分享了自己制作的学习资料卡。
2023年,受台风“杜苏芮”影响,华北、黄淮等地出现极端降雨,海河发生流域性洪水,造成重大人员伤亡和财产损失。然而,暴雨无情人有情,乘车转移前,小学生武天骐向武警王雷鸣敬礼感谢;38名孩子在消防员的人墙保护下通过险区;某社区老人拿出所有吃的与被困在此的乘客共渡难关……
(2)结合“情感正能量”的相关知识,谈谈上面的资料卡对你有哪些启示。
【答案】(1)①小兰产生了负面情绪,如果不及时调节,持续地处于难过状态,会危害她身心健康;②开心会使小黄感到精力充沛,保持积极心态,让青春生活更加美好;③建议:尝试运用民改变认知评价、转移注意、合理宣泄、放松训练的方法来调节情绪;
(2)①在情感体验中,我们并不总是被动地接受外部环境影响,也可以用自己的热情和行动来影响环境;②在与他人的情感交流中,我们可以传递美好的情感,传递生命正能量;③我们在生活中不断创造美好的情感体验,在传递情感的过程中不断获得新的感受。
20. 某班案例讨论活动某校七年级(1)班开展“以案释法,以案明理”为主题的探究性学习活动,请你参与其中并回答相关问题。
【法律护航】
为了保护未成年人健康成长,国家制定了专门保护未成年人的法律,还有些对未成年人保护作出特别规定的法律。
(1)请你列举保护我国未成年人的专门法律或者是其他法律(至少写出两部)?
【案例再现】
杨某与王某均为未成年人,曾因琐事引起口角。某日,双方发生了争执,各自叫来朋友后杨某先动手,双方扭打到了一起。厮打过程中,杨某将王某的朋友打伤,后王某报警。杨某被法院判处有期徙刑3年,缓刑4年。
(2)请你从法律角度谈谈上述材料中带给我们哪些思考。
【细节披露】
案件审理时,承办法官了解到,此前杨某身边的朋友们曾“劝”杨某“应该给王某一点颜色看看”,而这次杨某动手也是受朋友的影响,不想在朋友面前丢了面子,被朋友看轻。
(3)结合案件细节,从杨某自身角度看,导致本次案件后果的因素还有哪些?
【法官劝诫】
“该案中,涉案未成年人故意伤害他人身体,遇事冲动,导致走上犯罪道路。”法官在此告诫青少年们要增强法治意识,切勿因一时冲动而不计后果,不要最终身陷囹圄才追悔莫及。
(4)结合材料及所学知识,请你为青少年增强法治意识,争做社会主义法治遵守者写一份行动计划书。
行动计划书
同学们,回顾未成年人犯罪案例,大部分是因法治意识淡薄、遇事冲动,最终走上犯罪道路。既有前车之鉴,我们就不能再步后尘。对此,我们应该:
①____②____③____
【答案】(1)专门法律:《中华人民共和国未成年人保护法》、《中华人民共和国预防未成年人犯罪法》;其他法律:《中华人民共和国宪法》、《中华人民共和国义务教育法》、《中华人民共和国教育法》等。
(2)①宪法和法律赋予未成年人受到特殊保护的权利,未成年人要珍惜自己的权利,依法行使自己的权利,同时要尊重和维护他人的权利,自觉履行公民应尽的义务。②法律规范着全体社会成员的行为,保护着我们的生活,为我们的成长和发展创造安全、健康、有序的社会环境。③法律通过解决纠纷和制裁违法犯罪,惩恶扬善、伸张正义,维护我们的合法权益。
(3)未成年人身心发育尚不成熟,自我保护能力较弱,辨别是非能力和自我控制能力不强。
(4)①. 认真尊法学法守法用法,增强法治观念。②. 积极参与法治宣传,弘扬法治精神。③. 同违反法律法规的行为作斗争。
序号
名言
解读
①
君子不隐其短,不知则问,不能则学
要实事求是,主动向他人学习
②
人有耻,则能有所不为
要有知耻之心,不做触碰底线的事
③
单丝不成线,独木不成林
要自觉维护集体的荣誉和尊严
④
见贤思齐焉,见不贤而内自省也
要自省和慎独,养成自我省察的习惯
情绪报告分析
人物
情绪类型
影响
建议
小兰
难过
①
③
小黄
开心
②
/
解析版-湖南省怀化市2023-2024学年七年级下学期期末道德与法治试题: 这是一份解析版-湖南省怀化市2023-2024学年七年级下学期期末道德与法治试题,共16页。
解析版-湖南省常德市2023-2024学年七年级下学期期末道德与法治试题: 这是一份解析版-湖南省常德市2023-2024学年七年级下学期期末道德与法治试题,共13页。试卷主要包含了选择题,非选择题等内容,欢迎下载使用。
[政治][期末]湖南省岳阳市云溪区多所学校2022-2023学年七年级下学期期末道德与法治试题(解析版): 这是一份[政治][期末]湖南省岳阳市云溪区多所学校2022-2023学年七年级下学期期末道德与法治试题(解析版),共11页。试卷主要包含了单选题,综合题等内容,欢迎下载使用。

