英语(新高考九省通用)02-2025届新高三开学摸底考试卷
展开第一部分 听力(共两节,满分30分)
1. B 2. A 3. B 4. C 5. C
6.C 7.B
8.C 9.B 10.C
11.C 12.A 13.B
14.C 15.C 16.A 17.B
18.A 19.B 20.C
第二部分 阅读(共两节,满分50分)
第一节(共15小题;每小题2.5分,满分37.5分)
【答案】21.B 22.A 23.D
【答案】24.C 25.A 26.C 27.B
【答案】28.C 29.C 30.A 31.B
【答案】32.A 33.B 34.A 35.C
第二节(共5小题;每小题2.5分,满分12.5分)
【答案】36.C 37.D 38.A 39.B 40.G
第三部分 语言运用(共两节,满分30分)
第一节(共15小题;每小题1分,满分15分)
【答案】
41.D 42.A 43.C 44.B 45.D 46.A 47.B 48.D 49.B 50.A 51.D 52.A 53.C 54.B 55.C
第二节 (共10小题;每小题1.5分,满分15分)
【答案】
56.suddenly 57.fr 58.thanking 59.picked 60.it 61.has been 62.the 63.imprtance 64.and 65.hidden
第四部分 写作(共两节,满分40分)
第一节(满分15分)
【参考范文】
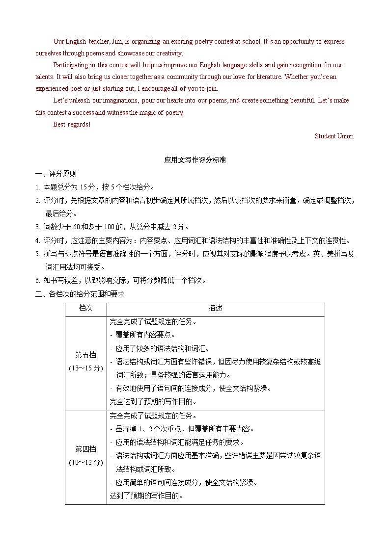
【答案】Dear fellw students,
Our English teacher, Jim, is rganizing an exciting petry cntest at schl. It’s an pprtunity t express urselves thrugh pems and shwcase ur creativity.
Participating in this cntest will help us imprve ur English language skills and gain recgnitin fr ur talents. It will als bring us clser tgether as a cmmunity thrugh ur lve fr literature. Whether yu’re an experienced pet r just starting ut, I encurage all f yu t jin.
Let’s unleash ur imaginatins, pur ur hearts int ur pems, and create smething beautiful. Let’s make this cntest a success and witness the magic f petry.
Best regards!
Student Unin
应用文写作评分标准
一、评分原则
1. 本题总分为15分,按5个档次给分。
2. 评分时,先根据文章的内容和语言初步确定其所属档次,然后以该档次的要求来衡量,确定或调整档次,最后给分。
3. 词数少于60和多于100的,从总分中减去2分。
4. 评分时,应注意的主要内容为:内容要点、应用词汇和语法结构的丰富性和准确性及上下文的连贯性。
5. 拼写与标点符号是语言准确性的一个方面,评分时,应视其对交际的影响程度予以考虑。英、美拼写及词汇用法均可接受。
6. 如书写较差,以致影响交际,可将分数降低一个档次。
二、各档次的给分范围和要求
第二节(满分25分)
【答案】
Paragraph 1:
Suddenly the plane shk heavily and the bag next t me fell n the flr. Startled, I quickly reached dwn t pick it up, and as I did, a small ntebk fell ut frm the bag. I pened it and immediately recgnized my sister’s handwriting. It was a diary she had secretly slipped int my bag befre I left. Flipping thrugh the pages, I fund heartfelt messages, memries f ur childhd, and wrds f encuragement fr my new jurney. Tears welled up in my eyes as I realized the depth f her lve and supprt, even in my absence.
Paragraph 2:
I spent the rest f the flight reading abut my sister’s diary. Her wrds n the page brught a bittersweet mix f emtins, reminding me f the bnd we shared and the strength she always gave me. As I read thrugh the diary, I felt a sense f warmth and cmfrt, as if she were right there beside me. It was a precius gift that I wuld cherish thrughut my time abrad, a reminder f the unbreakable cnnectin between us despite the physical distance. Hlding nt the diary, I knew that n matter where life tk me, my sister wuld always be with me in spirit.
读后续写评分原则
一、评分标准
1. 本题总分为25分,按七个档次进行评分。
2. 评分时,主要从续写内容、语言表达、篇章结构三个方面考虑,具体为:
(1)创造内容的质量,续写的完整性及与原文情景的融洽度。
(2)所使用词汇和语法结构的准确性、恰当性和多样性。
(3)上下文的衔接和全文的连贯性。
3. 评分时,应先根据作答的具体情况确定其所属的档次,然后以该档次的要求来综合衡量,确定或调整档次,最后给分。
4. 评分时还应注意:
(1)词数少于120的,酌情扣分;
(2)书写较差以致影响交际的,酌情扣分;
(3)单词拼写和标点符号是写作规范的重要方面,评分时应视其对交际的影响程度予以考虑,英、美拼写及词汇用法均可接受。
二、各档次的给分范围和要求
第七档(22—25分)
创造了新颖、丰富、合理的内容,富有逻辑性,续写完整,与原文情境融洽度高;
使用了多样且恰当的词汇和语法结构,表达流畅,语言错误很少,且完全不影响理解;
自然有效地使用了段落间、语句间衔接手段,全文结构清晰,前后呼应,意义连贯。
第六档(18—21分)
创造了比较丰富、合理的内容,比较有逻辑性,续写比较完整,与原文情境融洽度较高;
使用了比较多样且恰当的词汇和语法结构,表达比较流畅,有个别错误,但不影响理解;
比较有效地使用了语句间衔接手段,全文结构清晰,意义比较连贯。
第五档(15—17分)
创造了基本合理的内容,有一定的逻辑性,续写基本完整,与原文情境相关;
使用了比较恰当的词汇和语法结构,表达方式不够多样性,表达有些许错误,但基本不影响理解;
使用了语句间衔接手段,全文结构比较清晰,意义比较连贯。
第四档(11—14分)
创造了基本完整的故事内容,但有的情节不够合理或逻辑性不强,与原文情境基本相关;
使用了简单的词汇和语法结构,有部分语言错误和不恰当之处,个别部分影响理解;
有语句衔接的意识,全文结构基本清晰,意义基本连贯。
第三档(6—10分)
内容和逻辑上有一些重大问题,续写不够完整,与原文有一定程度脱节;
所用的词汇有限,语法结构单调,错误较多且比较低级,影响理解;
未能有效地使用语句间衔接手段,全文结构不够清晰,意义欠连贯。
第二档(1—5分)
内容和逻辑上有较多重大问题,或有部分内容抄自原文,续写不完整,与原文情境基本脱节;
所使用的词汇非常有限,语法结构单调,错误极多,严重影响理解。
几乎没有使用语句间衔接手段,全文结构不清晰,意义不连贯。
第一档(0分)
未作答;所写内容太少或无法看清以致无法评判;所写内容全部抄自原文或与题目要求完全不相关档次
描述
第五档
(13~15分)
完全完成了试题规定的任务。
- 覆盖所有内容要点。
- 应用了较多的语法结构和词汇。
- 语法结构或词汇方面有些许错误,但因尽力使用较复杂结构或较高级词汇所致;具备较强的语言运用能力。
- 有效地使用了语句间的连接成分,使全文结构紧凑。
完全达到了预期的写作目的。
第四档
(10~12分)
完全完成了试题规定的任务。
- 虽漏掉1、2个次重点,但覆盖所有主要内容。
- 应用的语法结构和词汇能满足任务的要求。
- 语法结构或词汇方面应用基本准确,些许错误主要是因尝试较复杂语法结构或词汇所致。
- 应用简单的语句间连接成分,使全文结构紧凑。
达到了预期的写作目的。
第三档
(7~9分)
基本完成了试题规定的任务。
- 虽漏掉一些内容,但覆盖所有主要内容。
- 应用的语法结构和词汇能满足任务的要求。
- 有一些语法结构或词汇方面的错误,但不影响理解。
- 应用简单的语句间连接成分,使全文内容连贯。
整体而言,基本达到了预期的写作目的。
第二档
(4~6分)
未适当完成试题规定的任务。
- 漏掉或未描述清楚一些主要内容,写了一些无关内容。
- 语法结构单调、词汇项目有限。
- 有一些语法结构或词汇方面的错误,影响了对写作内容的理解。
- 较少使用语句间的连接成分,内容缺少连贯性。
信息未能清楚地传达给读者。
第一档
(1~3分)
未完成试题规定的任务。
- 明显遗漏主要内容,写了一些无关内容,原因可能是未理解试题要求。
- 语法结构单调、词汇项目有限。
- 较多语法结构或词汇方面的错误,影响对写作内容的理解。
- 缺乏语句间的连接成分,内容不连贯。
信息未能传达给读者。
0分
未能传达给读者任何信息:内容太少,无法评判;写的内容均与所要求内容无关或所写内容无法看清。
【新高三摸底】2024届新高三-英语开学摸底考试卷(新高考七省通用)03: 这是一份【新高三摸底】2024届新高三-英语开学摸底考试卷(新高考七省通用)03,文件包含新高三摸底2024届新高三-英语开学摸底考试卷新高考七省通用03解析版docx、新高三摸底2024届新高三-英语开学摸底考试卷新高考七省通用03考试版docx、新高三摸底2024届新高三-英语开学摸底考试卷新高考七省通用03答案及评分标准docx、新高三摸底2024届新高三-英语开学摸底考试卷新高考七省通用03答题卡docx、新高三摸底2024届新高三-英语开学摸底考试卷新高考七省通用03听力音频mp3等5份试卷配套教学资源,其中试卷共49页, 欢迎下载使用。
【新高三摸底】2024届新高三-英语开学摸底考试卷(新高考七省通用)02: 这是一份【新高三摸底】2024届新高三-英语开学摸底考试卷(新高考七省通用)02,文件包含新高三摸底2024届新高三-英语开学摸底考试卷新高考七省通用02解析版docx、新高三摸底2024届新高三-英语开学摸底考试卷新高考七省通用02考试版docx、新高三摸底2024届新高三-英语开学摸底考试卷新高考七省通用02答案及评分标准docx、新高三摸底2024届新高三-英语开学摸底考试卷新高考七省通用02答题卡docx、新高三摸底2024届新高三-英语开学摸底考试卷新高考七省通用02听力音频mp3等5份试卷配套教学资源,其中试卷共49页, 欢迎下载使用。
【新高三摸底】2024届新高三-英语开学摸底考试卷(新高考七省通用)01: 这是一份【新高三摸底】2024届新高三-英语开学摸底考试卷(新高考七省通用)01,文件包含新高三摸底2024届新高三-英语开学摸底考试卷新高考七省通用01解析版docx、新高三摸底2024届新高三-英语开学摸底考试卷新高考七省通用01考试版docx、新高三摸底2024届新高三-英语开学摸底考试卷新高考七省通用01答案及评分标准docx、新高三摸底2024届新高三-英语开学摸底考试卷新高考七省通用01答题卡docx、新高三摸底2024届新高三-英语开学摸底考试卷新高考七省通用01听力音频mp3等5份试卷配套教学资源,其中试卷共50页, 欢迎下载使用。

